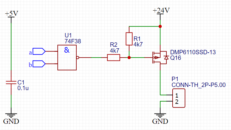
Hallo, für eine elektromechanische Ventilsteuerung mit beengten Platzverhältnissen möchte ich auf Relais verzichten und die Ausgänge mit 24V < 5W mit P-Kanal MOSFETS schalten. Die Sperrlogik (AUF gegen ZU) habe ich zur Risikominimierung mit Gatterlogik vor den Mikrocontroller gelegt. Die angehängte Schaltplanskizze zeigt nur exemplarisch die Ansteuerung eines MOSFETS mit einem open-collector NAND. Schaltgeschwindigkeit spielt keine Rolle, weil der Fahrzyklus ohnehin ~150 Sekunden dauert. In meinem Testaufbau beobachte ich folgendes Problem: Auch wenn (a) oder (b) Low sind, liegt der Ausgang des Gatters bei ~7V, was natürlich dazu führt, dass Q16 öffnet (Gate bei -17V ggü Source). Wenn ich R2 entferne, schaltet Q16 wie erwartet ab. Wo liegt mein Denkfehler?
Weil die Ausgangsspannung laut DB nicht höher als Vcc sein darf.
Miro S. schrieb: > Wo liegt mein Denkfehler? die Spannung am Ausgang darf trotz Open colector nicht über der Versorgungsspannung des ICs lieben. du bräuchtest einen"echten" open collector ohne Schutzdiode nach VCC
Miro S. schrieb: > Wo liegt mein Denkfehler? Datenblatt nicht gelesen, der 74F38 kann nur VCC am Ausgang ab. 30V kann z.B. der 7406/07.
Peter D. schrieb: > der 74F38 kann nur VCC am Ausgang ab. verdammt! > 30V kann z.B. der 7406/07. gibt es etwas ähnliches auch als NAND? Kann auch open-drain CMOS sein....
Du brauchst noch einen zweiten Transistor, einen BJT zum Beispiel, der das Gate vom MOSFET schaltet. 5V-Logik-ICs haben es nicht gerne, wenn man an ihrem Ausgang 24V anlegt. (Darum rechne damit, daß dein Logik-IC beschädigt ist und wechsle es am besten gegen ein frisches.) Die Uce-Spannung des BJT darf gerne mindestens 30V sein. Die Eingänge des Logik-ICs sehen auch gerne definierte Pegel, die man mit Pull-up- oder Pull-down- Widerständen vorgeben kann.
Wegen Platzmangel suche ich ja gerade eine Lösung ohne 16! weiter Transistoren... Es muss doch ein NAND mit OC/OD und ohne Schutzdioden geben...? BTW: Der Schaltplan zeigt nur den relevanten Ausgangsteil.
Miro S. schrieb: > Wegen Platzmangel suche ich ja gerade eine Lösung ohne 16! weiter > Transistoren... Zwei ULN2803?
Achim S. schrieb: > die Spannung am Ausgang darf trotz Open colector nicht über der > Versorgungsspannung des ICs lieben. Das ist ja eine fiese Überraschung. Ich glaube darauf wäre ich auch herein gefallen.
Das Problem liegt am Leckstrom des OC-Ausgang. Alternative : Ersetze dieses NAND mit OC durch eines mit Push-Pull wie zB 7400 dessen Ausgang einen "normalen" NPN Tranistor ansteuert. Gibt noch einige andere Möglichkeiten, ... nur als Beispiel.
Nachtrag .. manche Bauteile haben eine interne Schutzbeschaltung über eine Diode, dh VCC +1..2V = 6..7V welche sich in dem Fall am Ausgang einstellen könnten.
Hast du aus einem besonderen Grund einen 74Fxx verwendet? Weil wenn nicht, dann rate ich dringend dazu, keine mit "F" zu verwenden. Denn diese IC's sind im Vergleich zu den normalen "HC", "HCT" oder "LS" deutlich anspruchsvoller, was Stromversorgung und EMV angeht.
Stefan ⛄ F. schrieb: > Ich glaube darauf wäre ich auch > herein gefallen. Warum? VCC ist der Standard bei Logik-ICs, >VCC ist die Ausnahme. Der 7446 kann auch bis 30V, der 7447 bis 15V.
Peter D. schrieb: > Warum? > VCC ist der Standard bei Logik-ICs, >VCC ist die Ausnahme. Ja schon, aber bei Open-Collector erwarte ich weit mehr als 5V weil ich das von anderen 74er IC's so gewohnt bin. Sicher, man soll vorher ins Datenblatt schauen.
Peter D. schrieb: > Stefan ⛄ F. schrieb: >> Ich glaube darauf wäre ich auch >> herein gefallen. > > Warum? Naja, wenn schon OC, dann bringt es doch nichts, wenn ich eine Last nicht an eine höhere Spannung als VCC anschließen kann. Dann kann ich es doch auch mit einem Push-Pull erledigen. Mir fehlt gerade das Beispiel dazu. H. H. schrieb: > Zwei ULN2803? Er hat keinen Platz für einen extra Baustein und der ULN ist kein NAND. Bleibt imho nur noch: NAND durch OR ersetzen und LowSide schalten. Die Hoffnung besteht, dass das Ventil nicht zwangsweise HighSide geschaltet werden muss - was wir aber nicht wirklich wissen.
Stefan ⛄ F. schrieb: > Ja schon, aber bei Open-Collector erwarte ich weit mehr als 5V weil ich > das von anderen 74er IC's so gewohnt bin. Welche außer den genannten sollen das sonst noch sein? Aus DDR-Zeiten kenne ich noch den 7426 mit 15V, aber das sollten dann alle gewesen sein. Der Großteil mit OC waren aber nur 5V-Typen.
HildeK schrieb: > Bleibt imho nur noch: NAND durch OR ersetzen und LowSide schalten. Die > Hoffnung besteht, dass das Ventil nicht zwangsweise HighSide geschaltet > werden muss - was wir aber nicht wirklich wissen. LowSide Schalter hätte ich auch vorgeschlagen, allerdings mit NAND durch AND ersetzt. Bei elektromechanischem Ventilantrieb (Motor,Spule?) würde ich noch eine Freilaufdiode im Schaltplan erwarten.
HildeK schrieb: > Bleibt imho nur noch: NAND durch OR ersetzen und LowSide schalten. Die > Hoffnung besteht, dass das Ventil nicht zwangsweise HighSide geschaltet > werden muss - was wir aber nicht wirklich wissen. Leider ja. Mein erster Testaufbau war mit einem N-Kanal MOSFET und hat schaltungstechnisch hervorragend funktioniert. Leider will der Ventilantrieb unbedingt high-side geschaltet werden.
HildeK schrieb: > H. H. schrieb: >> Zwei ULN2803? > Er hat keinen Platz für einen extra Baustein und der ULN ist kein NAND. Die waren ja auch statt der 16 Einzeltranistoren gedacht.
Stefan ⛄ F. schrieb: > Hast du aus einem besonderen Grund einen 74Fxx verwendet? Weil wenn > nicht, dann rate ich dringend dazu, keine mit "F" zu verwenden. Nein, das war ein verfügbarer Typ, der OC mit einigen mA Bumms hatte...
Miro S. schrieb: > gibt es etwas ähnliches auch als NAND? Man könnte den 7426/74LS26 aus dem Museum klauen (oder eBay) und R2 durch ne 12V Z-Diode ersetzen.
Jürgen schrieb: > Das Problem liegt am Leckstrom des OC-Ausgang. > Alternative : > Ersetze dieses NAND mit OC durch eines mit Push-Pull > wie zB 7400 dessen Ausgang einen "normalen" NPN Tranistor > ansteuert. > Gibt noch einige andere Möglichkeiten, ... nur als Beispiel. Was wäre, wenn ich wirklich einen "normalen" 7400er nehme. Gibt es eine Variante mit internem Pull-up auf VCC? Dem könnte es doch egal sein, ob ich das Potenzial noch etwas höher ziehe...?
Miro S. schrieb: > Mein erster Testaufbau war mit einem N-Kanal MOSFET und hat > schaltungstechnisch hervorragend funktioniert. Leider will der > Ventilantrieb unbedingt high-side geschaltet werden. Das müsstest du näher erklären. Es wird nur dann nicht gehen, wenn - das Ventil ein Signal zur Rückmeldung liefert und das auf GND bezogen ist - bei mehreren Ventilen die +24V so fest verdrahtet sind, dass was anders nicht sinnvoll ist. Ich vermute, bei dem Versuch ist dir ein anderer Fehler unterlaufen. Oder was übersehe ich? Noch einen Versuch kann ich dir anbieten: ersetze den R2 durch eine 18V-Z-Diode. Dann blieben zum Ansteuern noch 6V und der Treiber sieht nicht mehr als 6V. Ist vermutlich auch ein wenig kritisch, weil die Z-Spannung eben nicht genau 18V hat, sondern streut (BZX85C18 liegt zwischen 16.8V und 19.1V).
HildeK schrieb: > Miro S. schrieb: >> Mein erster Testaufbau war mit einem N-Kanal MOSFET und hat >> schaltungstechnisch hervorragend funktioniert. Leider will der >> Ventilantrieb unbedingt high-side geschaltet werden. > > Das müsstest du näher erklären. > Es wird nur dann nicht gehen, wenn > - das Ventil ein Signal zur Rückmeldung liefert und das auf GND bezogen > ist > - bei mehreren Ventilen die +24V so fest verdrahtet sind, dass was > anders nicht sinnvoll ist. > Ich vermute, bei dem Versuch ist dir ein anderer Fehler unterlaufen. > Oder was übersehe ich? Der Antrieb hat drei Anschlüsse: AUF, COM, ZU Da er auch mit AC angesteuert werden kann, hatte ich zuerst COM auf +24V und dann GND auf AUF und ZU geschaltet. Funktioniert aber nicht, weil der intern scheinbar nur die positiven Halbwellen nutzt.
Ich werfe noch den 75452 in den Ring. Ersatz des 4-fach NAND durch 2x 75452 (bei Mouser als SMD Version erhältlich).
Warum? Wenn U3 auf GND geht, bleiben am Gate -5V ggü Source, oder? Ist U3 auf +5V, geht das Gate auf ~0V ggü Source.
Andreas B. schrieb: > Ein 74LS26 sollte es tun Nur 15V. > Miro S. schrieb: >> Was ist mit dieser Variante? > Immer aus Nö, ist ja sogar ein Logikpegel-MOSFET. Aber wenns so eng hergeht, weshalb dann MOSFETs im riesigen SO-8 Gehäuse?
Miro S. schrieb: > ist SO-8, für 2 Stück, also eher kompakt Hatte ich beachtet. Mit ähnlichen Daten gibts zwei MOSFETs auch in knapp 2x2mm, statt der 5x6mm des SO-8.
Und so nebenbei: die Freilaufdioden hast du an den Spulen?
HildeK schrieb: > Miro S. schrieb: >> Mein erster Testaufbau war mit einem N-Kanal MOSFET und hat >> schaltungstechnisch hervorragend funktioniert. Leider will der >> Ventilantrieb unbedingt high-side geschaltet werden. > > Das müsstest du näher erklären. Kann im industr. Umfeld ein Sicherheitsgedanke sein. Zuleitungen zu Ventilen sind oft beweglich und anfällig für mechanische Belastung. Dabei tritt ein Masseschluss bei durchgescheuerten Kabeln sicherlich am häufigsten auf. Wenn dadurch das Ventil auf geht und eine gefährliche Situation eintreten kann, nimmt man besser High-Side Schalter und riskiert eine kaputte Sicherung oder Endstufe. Immer noch bessere als "Finger ab". Miro S. schrieb: > Was ist mit dieser Variante? In meinen Augen genauso schlecht wie die von ganz oben. Das setzt ein geregeltes Netzteil auf der 24V Schiene voraus. Davon kannst du in der Industrie aber nicht unbedingt ausgehen. Da sind Trafos mit einfacher Gleichrichtung und Elko bei 24V nicht unüblich. Und verseucht ist diese Spannung u.U. auch. Damit ist eine Z-Diode am Gate in meinen Augen zwingend. An eine Freilaufdiode für das Ventil wurde auch nicht gedacht, oder wird die direkt ans Ventil gebaut? Ist eine Freilaufdiode überhaupt möglich oder verzögert sie das Abschalten des Ventils ungewollt lange? Auf alle Fälle ist die Abfallzeit mit Freilaufdiode eine andere als wenn das Ventil nur mit einem mech. Schalter geschaltet wird. Es gibt also noch einiges zu bedenken.
Und nochwas: Ohne o.C. gibts die Logik (4x2-In-AND) auch viel kleiner. Da bleibt dann ausreichend Platz für die zusätzlichen Transistoren.
Peter D. schrieb: > Welche außer den genannten sollen das sonst noch sein? Du hattest einen genannt: Peter D. schrieb: > Der 7446 kann auch bis 30V
Miro S. schrieb: > Was ist mit dieser Variante? War ja mein Vorschlag oben. Ich hatte auch die evtl. auftretenden Schwierigkeiten genannt. Miro S. schrieb: > Da er auch mit AC angesteuert werden kann, hatte ich zuerst COM auf +24V > und dann GND auf AUF und ZU geschaltet. Funktioniert aber nicht, weil > der intern scheinbar nur die positiven Halbwellen nutzt. OK. Das ist ein relevanter Grund!
HildeK schrieb: > Naja, wenn schon OC, dann bringt es doch nichts, wenn ich eine Last > nicht an eine höhere Spannung als VCC anschließen kann. Dann kann ich es > doch auch mit einem Push-Pull erledigen. > Mir fehlt gerade das Beispiel dazu. Man kann mit den OC Ausgaengen ein sogenanntes Wired Or bauen. Also die Ausgaenge alle zusammenschalten, der erste der '0' wird setzt sich dann durch. Wurde frueher fuer z.B. Interruptleitungen von I/O Karten gebraucht um der CPU Karte einen Interrupt zu signalisieren. Mehr als 5V Pegel war da nicht erforderlich.
dies kann nicht sein : > Auch wenn (a) oder (b) Low sind, liegt der Ausgang des Gatters > bei ~7V, was natürlich dazu führt, dass Q16 öffnet >(Gate bei -17V ggü Source). Wenn am Gatter-Out 7V liegen ( das ist noch vorstellbar), dann kann aber Gate-Source keine 17V betragen. Abgesehen davon sind für Ugs nur +- 16V zulässig. :* Die Variante mit Zenerdiode anstelle R2 müsste aber funktionieren. Könntest du mal die Spannungen messen ( bzgl Gnd ) wenn (A & B) = 1 : Gatter-Ausgang = ... Gate Q16 = ... wenn (A & B) = 0 : Gatter-Ausgang = ... Gate Q16 = ...
temp schrieb: > HildeK schrieb: >> Miro S. schrieb: >>> Mein erster Testaufbau war mit einem N-Kanal MOSFET und hat >>> schaltungstechnisch hervorragend funktioniert. Leider will der >>> Ventilantrieb unbedingt high-side geschaltet werden. >> >> Das müsstest du näher erklären. > Kann im industr. Umfeld ein Sicherheitsgedanke sein. Zuleitungen zu > Ventilen sind oft beweglich und anfällig für mechanische Belastung. > Dabei tritt ein Masseschluss bei durchgescheuerten Kabeln sicherlich am > häufigsten auf. Wenn dadurch das Ventil auf geht und eine gefährliche > Situation eintreten kann, nimmt man besser High-Side Schalter und > riskiert eine kaputte Sicherung oder Endstufe. Immer noch bessere als > "Finger ab". klingt plausibel, danke! > > Miro S. schrieb: >> Was ist mit dieser Variante? > > In meinen Augen genauso schlecht wie die von ganz oben. Das setzt ein > geregeltes Netzteil auf der 24V Schiene voraus. Davon kannst du in der > Industrie aber nicht unbedingt ausgehen. Da sind Trafos mit einfacher > Gleichrichtung und Elko bei 24V nicht unüblich. Und verseucht ist diese > Spannung u.U. auch. Damit ist eine Z-Diode am Gate in meinen Augen > zwingend. > An eine Freilaufdiode für das Ventil wurde auch nicht gedacht, oder wird > die direkt ans Ventil gebaut? Ist eine Freilaufdiode überhaupt möglich > oder verzögert sie das Abschalten des Ventils ungewollt lange? Auf alle > Fälle ist die Abfallzeit mit Freilaufdiode eine andere als wenn das > Ventil nur mit einem mech. Schalter geschaltet wird. Es gibt also noch > einiges zu bedenken. Der Ventilantrieb hat eine kleine Steuerung drin mit Endabschaltung und Sanftanlauf. Am Scope habe ich bei Schaltvorgängen extrem saubere Flanken gesehen. Deshalb habe ich die 16 Freilaufdioden erstmal eingespart. Die Versorgungsspannung wird in der Tat durch ein Schaltnetzteil in kurzer Distanz geliefert. Die Anregung mit der Z-Diode (5.1V?) am Gate nehme ich nochmal auf und probiere es aus.
Helmut L. schrieb: > Man kann mit den OC Ausgaengen ein sogenanntes Wired Or bauen. ... > Mehr als 5V Pegel war da nicht erforderlich. Ja, stimmt. Ist lange her, ich habe es wohl inzwischen vergessen 😀.
Wie wär's mit dem uralten SN49700? Hat vier NANDs und zwei Transistoren, die bis 30V gehen? Gibt's noch bei ebay.
Helmut -. schrieb: > Wie wär's mit dem uralten SN49700? Hat vier NANDs und zwei > Transistoren, > die bis 30V gehen? Gibt's noch bei ebay. Und ist riesengroß...
Helmut L. schrieb: > H. H. schrieb: >> Und ist riesengroß... > > Der ist intern mit 2N3055 aufgebaut.. Auch den gibts längst viel kleiner, z.B. in TO-252/DPAK...
Und warum nimmt man keinen 74LS06 / 07? https://www.ti.com/lit/ds/symlink/sn74ls06.pdf?HQS=dis-mous-null-mousermode-dsf-pf-null-wwe&ts=1621320356033&ref_url=https%253A%252F%252Fwww.mouser.de%252F Die gehen bis 30V und sind im PDSOP (ca. 5 x 6.5mm) Gehauese erhaeltlich.
Helmut L. schrieb: > Und warum nimmt man keinen 74LS06 / 07? > https://www.ti.com/lit/ds/symlink/sn74ls06.pdf?HQS=dis-mous-null-mousermode-dsf-pf-null-wwe&ts=1621320356033&ref_url=https%253A%252F%252Fwww.mouser.de%252F > Weil kein NAND...
H. H. schrieb: > Andreas B. schrieb: >> Ein 74LS26 sollte es tun > > Nur 15V. > >> Miro S. schrieb: >>> Was ist mit dieser Variante? >> Immer aus > > Nö, ist ja sogar ein Logikpegel-MOSFET. Stimmt, war Quark.
Kuppi schrieb: > Ich werfe noch den 75452 in den Ring. Ersatz des 4-fach NAND durch 2x > 75452 (bei Mouser als SMD Version erhältlich). Ich hatte ja weiter vorne den SN7542 genannt, ein Dual 2-Input NAND mit Open Collector im SOIC-8 Gehäuse, der 30V verträgt. Zusammen mit dem Dual MOSFET wäre das eine skalierbare Lösung für 1 Ventil. Ist aber ein recht alter Baustein. Wenn du etwas aktuelles haben möchtest, dann könntest du auch die MOSFET gegen "Smart High-Side Switches" (= Suchkriterium für die Suchmaschine deiner Wahl) austauschen. Die gibt es auch mit 4 Schaltern in einem Gehäuse. Suchst du nach einer Lösung für ein privates oder eher kommerzielles Projekt?
Muss die Verknüpfung unbedingt an diesem Ort vorgenommen werden oder kann das auch schon vorher bzw. anders gelöst werden? Arno
Kuppi schrieb: > Ist aber ein recht alter Baustein. Wenn du etwas aktuelles haben > möchtest, dann könntest du auch die MOSFET gegen "Smart High-Side > Switches" (= Suchkriterium für die Suchmaschine deiner Wahl) > austauschen. Die gibt es auch mit 4 Schaltern in einem Gehäuse. Danke für den Hinweis. Leider hatte ich voreilig die Bauteile für die Dual-P-Kanal MOSFET-Lösung bestellt und bin jetzt festgelegt. Bei einem Neuen Entwurf würde ich definitiv den Weg gehen, zumal die scheinbar auch diverse Schutzfunktionen mitbrächten. Wieder etwas gelernt! > Suchst du nach einer Lösung für ein privates oder eher kommerzielles > Projekt? Ist ein privates Projekt: Steuerung für acht Kugelventile in einem 6TE (alternativ 9TE) Reg-Gehäuse inkl. Mikrocontroller, Bedieneinheit, DMX-Schnittstelle und Wifi für meine Poolanlage.
Arno H. schrieb: > Muss die Verknüpfung unbedingt an diesem Ort vorgenommen werden oder > kann das auch schon vorher bzw. anders gelöst werden? Mein Ziel war, die Anzahl Bauteile möglichst gering zu halten, zumal ich 16 Kanäle unterbringen muss. Lediglich die exklusive Ansteuerung von AUF und ZU habe ich in Logic Gates gemacht, statt im Controller.
Update zum Stand: Ich habe in der Bastelkiste leider nur eine 20V Zener-Diode gefunden, aber es funktioniert wie im Bild "snapshot2" einwandfrei. Auch mit dem 74F38 ! Mein Test-IC hat die vorherigen Fehlversuche allerdings nicht überlebt. 19.1V Dioden habe ich bestellt. R4 habe ich auf 10k vergrößert. Andere Frage: Der Strom zum Umladen des Gates wird ja nur durch die Innenwiderstände der Bauteile begrenzt. Passt das so, oder sollte ich noch einen kleinen Widerstand (z.B. 120Ohm) in Serie zur Zener-Diode schalten?
Miro S. schrieb: > Andere Frage: Der Strom zum Umladen des Gates wird ja nur durch die > Innenwiderstände der Bauteile begrenzt. Passt das so, oder sollte ich > noch einen kleinen Widerstand (z.B. 120Ohm) in Serie zur Zener-Diode > schalten? 1nF ist nicht viel, aber besser wäre es dennoch.
Denke daran, dass du nicht nur die Bauteile für 16 Kanäle unterbringen musst, sondern auch Anschlüsse und Kabel. Allzu krampfhafte Miniaturisierung rächt sich da oft.
Stefan ⛄ F. schrieb: > Denke daran, dass du nicht nur die Bauteile für 16 Kanäle unterbringen > musst, sondern auch Anschlüsse und Kabel. > > Allzu krampfhafte Miniaturisierung rächt sich da oft. Japp, der Rand oben und unten ist komplett mit Anschlussklemmen besetzt. Die passiven Bauteile will ich trotzdem nicht kleiner als 0805 machen. Der PCF8575TS/1,118 in SSOP-24 reicht mir schon als Lötübung. Habe zwar auch schon einmal 0402 per Hand gelötet, aber da hört für mich der Spaß an der Sache auf. Das ist eher wie Gehirnchirurgie ;-)
Bitte melde dich an um einen Beitrag zu schreiben. Anmeldung ist kostenlos und dauert nur eine Minute.
  
  Bestehender Account
  
  
  
  Schon ein Account bei Google/GoogleMail? Keine Anmeldung erforderlich!
Mit Google-Account einloggen
Mit Google-Account einloggen
  Noch kein Account? Hier anmelden.


