Hallo Leute, nachdem sich jetzt der dritte TPS54308 in Rauch aufgelöst hat, brauch ich die Hilfe von Leuten, die sich hoffentlich besser als ich auskennen. Auf der Platine ist ein Li-Ion Laderegler gesteuert von einem ATmega und ein paar weitere Peripheriekomponenten wie RTC, CAN Bus. Und der ATmega selbst wird vom TPS54308 mit 3,3V versorgt. Der TPS54308 wird entweder von den angeschlossenen LiIon Akkus (4 Stück in Serie) gespeist, oder von dem, was der Laderegler ausgibt (Vsys). Zusätzlich habe ich noch vorgesehen, auch direkt mit Vin zu versorgen, für den Fall, dass die Akkus leer, oder nicht angeschlossen sind. Nicht wundern, es ist noch ein 2. Spannungsreger (5V) drauf, der bei Bedarf zur externen Versorgung eines Raspberry PIs enabled wird. Soweit so gut. Die Schaltung funktionierte schon eine ganze Weile - inclusive LiIon Akku laden, bis auf einmal beim Anlegen von Vin der Spannungsregler rauchte und einige an VCC angeschlossene Komponenten mit in den Himmel nahm. Nachdem es mir jetzt schon zum 3. mal passiert ist, gehe ich davon aus, dass etwas auf der Leiterplatte von mir nicht korrekt entworfen wurde. Was könnte das Problem sein? Gibt es etwas offensichtliches, was ich übersehen habe? Wie könnte ich die Schaltung weniger anfälliger auf "Selbstzerstörung" machen? Bin für jeden Hinweis dankbar.
Anton S. schrieb: > Bin für jeden Hinweis dankbar. Und du meinst dass jeder der dir zu helfen bereit ist mit deiner *.brd Datei etwas anfangen kann? Sehr einfühlsam.
Anton S. schrieb: > Nachdem es mir jetzt schon zum 3. mal passiert ist, gehe ich davon aus, > dass etwas auf der Leiterplatte von mir nicht korrekt entworfen wurde. Deinem Layout nach ist es eigentlich erstaunlich, dass es jemals funktioniert hat. Du brauchst dringend Grundlagenwissen fürs Layout, und ganz besonders was Regler, insbesondere Schaltregler, betrifft.
hard worker schrieb: > Anton S. schrieb: >> Bin für jeden Hinweis dankbar. > > Und du meinst dass jeder der dir zu helfen bereit ist mit > deiner *.brd Datei etwas anfangen kann? > > Sehr einfühlsam. Ich dachte nicht, dass es, um Schaltungsfehler zu sehen, unbedingt notwendig ist, auch das geroutete Platinenlayout zu sehen. Aber danke für den Hinweis.
H. H. schrieb: > Anton S. schrieb: >> Nachdem es mir jetzt schon zum 3. mal passiert ist, gehe ich davon aus, >> dass etwas auf der Leiterplatte von mir nicht korrekt entworfen wurde. > > Deinem Layout nach ist es eigentlich erstaunlich, dass es jemals > funktioniert hat. Du brauchst dringend Grundlagenwissen fürs Layout, und > ganz besonders was Regler, insbesondere Schaltregler, betrifft. Danke für den Hinweis, der ja eigentlich keiner ist. Was wären die Probleme und wo gibt es das Grundlagenwissen? Auf was davon beziehst du dich? Übrigens hatte ich dann in der Vergangenheit wohl schon oft Glück, wenn ich mich so gut es ging an die Layoutvorgaben des Herstellers hielt und meine Schaltregler immer funktionierten. Auch der TPS54308 hatte wochenlang problemlos funktioniert. Es muss m.E. eine besondere Situation geben, die er nicht mag.
Printed Circuit Board Designer's Reference; Basics Christopher T. Robertson Prentice Hall PTR Und für die anderen als Anhang der betreffende Ausschnitt aus seinem Layout.
Anton S. schrieb: > Ich dachte nicht, dass es, um Schaltungsfehler zu sehen, unbedingt > notwendig ist, auch das geroutete Platinenlayout zu sehen. falsch gedacht. Anton S. schrieb: > Was wären die > Probleme und wo gibt es das Grundlagenwissen? Schau wenigstens mal ins Datenblatt deines Schaltreglers. Dort gibt es ein Layout-Example. Schau nach, wie niederimpedant die Eingangs- und Ausgangskondensatoren an den GND-Anschluss des TPS angeschlossen sind: die Leitungslängen sind dort im mm-Bereich, die Leitungsquerschnitte sind größer als die Leitungslängen. und dann schau dir im Anhang mal an, wie in deinem Layout der der GND-Anschluss des Ausgangskondensators und des Feedback-Teilers mit dem GND des Schaltreglers verbunden ist. Ich habe die kürzeste GND-Schleife mal in Grün eingezeichnet... Bau genau das Layout nach, das der Hersteller vorschlägt (solange, bis du im Detail verstanden hast, wie es funktioniert).
Achim S. schrieb: > Ich habe die kürzeste GND-Schleife > mal in Grün eingezeichnet... Noch besser ist die Regelschleife...
Anton S. schrieb: > Ich dachte nicht, dass es, um Schaltungsfehler zu sehen, unbedingt > notwendig ist, auch das geroutete Platinenlayout zu sehen. Hätte ich lieber nichts gesagt. Das ist das grausamste an Layout was ich seit Jahren gesehen habe.
H. H. schrieb: > Noch besser ist die Regelschleife... Die geht über das halbe Board. Stört das etwa? :-o
Achim S. schrieb: > wie in deinem Layout der der > GND-Anschluss des Ausgangskondensators und des Feedback-Teilers mit dem > GND des Schaltreglers verbunden ist. H. H. schrieb: > Noch besser ist die Regelschleife... Passen denn diese Defizite eurer Meinung nach zum Fehlerbild? LG, Sebastian
Das Layout ist wirklich nicht gut. Der Baustein gehört mit seinen 350kHz Schaltfrequenz jetzt eigentlich noch zu den gutmütigeren was die Ansprüche an das Layout angeht, aber irgendwo hat das alles seine Grenzen. Lies dir im Datenblatt mal unter 10.1 die Layout Guidelines durch und in der user guide des Evaluation Boards ist auch das Layout abgebildet. Informier dich mal wie ein Schaltregler genau arbeitet und auf was du beim Layout achten musst. Halt dich so gut wie möglich an die Layoutvorgaben des Herstellers, ganz wichtig sind GND Plane, sehr kurze und flächige Leitungen (Flächen) dort wo geschaltene Leistung geführt wird, C´s direkt an den Chip und sehr kurze Anbindung des Feedback Spannungsteilers.
H. B. schrieb: > Der Baustein gehört mit seinen 350kHz Schaltfrequenz jetzt eigentlich > noch zu den gutmütigeren was die Ansprüche an das Layout angeht Vor ein paar Jahren hies es, dass Spannungswandler oberhalb von 50kHz schwierig seien. Die Ansprüche steigen offenbar.
Stefan ⛄ F. schrieb: > Vor ein paar Jahren hies es, dass Spannungswandler oberhalb von 50kHz > schwierig seien. Die Ansprüche steigen offenbar. Die laufen dann halt nich mehr auf dem Steckbrett und der olle MC34063 wird da auch kaum, zu schnellerem Arbeiten zu bewegen sein. Also ja, nur halt nich die der Bastler.;D
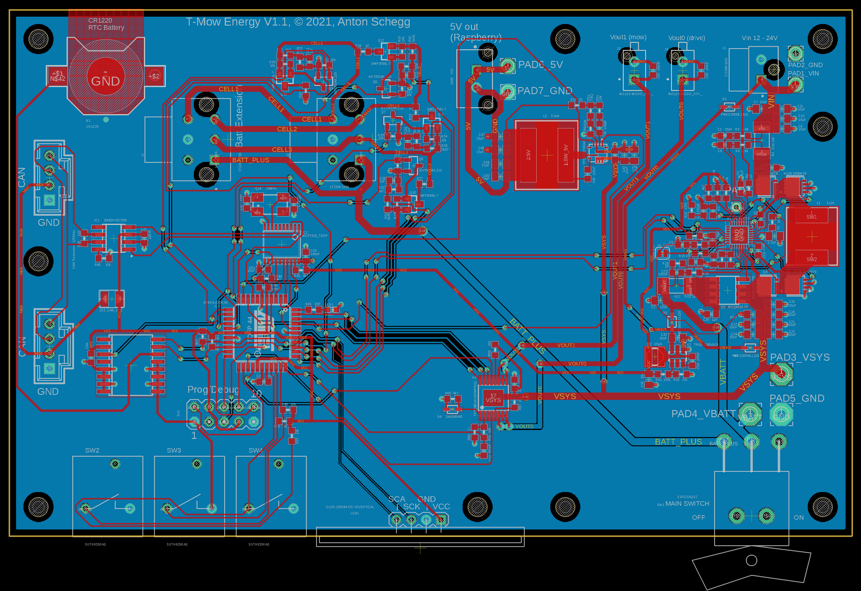
Huiuiui, das Layout ist an sehr sehr vielen schlecht. Also ... ich mache das jetzt neu, daher die Frage: Anton, welche Bauteile müssen zwingend dort bleiben wo sie sind?
Gustl B. schrieb: > Huiuiui, das Layout ist an sehr sehr vielen schlecht. Also ... ich > mache das jetzt neu, daher die Frage: > Anton, welche Bauteile müssen zwingend dort bleiben wo sie sind? Es haben eigentlich keine Bauteile einen festen Platz - außer Taster, Display und Schalter am unteren Rand. Aber ich frage mich, ob trotz des zugegeben schlechten Layouts beim 3,3 V Schaltregler, das Einschalten von Vin zum Abrauchen des Reglers führt. Bin mir nicht ganz sicher, ob meine 3 Dioden zur alternativen Versorgung des Reglers ein Problem sein könnten, oder ob der Balancer rein funkt. Natürlich kann ich mir vorstellen, dass meine „Antenne“ den Regler mit unzulässigen Spannungen genau beim Einschalten von Vin kaputt schießt. Aber bevor ich eine neue Platine mit verbessertem Layout mache, würde ich zunächst ausschließen wollen, dass nichts anderes die Ursache ist.
Anton S. schrieb: > Der TPS54308 wird entweder von den angeschlossenen LiIon Akkus (4 Stück > in Serie) gespeist Wie hoch genau ist die Eingangsspannung? Wie lang sind Anschlussdrähte zum Akku? Hast Du ein Oszilloskop? Kannst Du Dir damit mal Vin im Einschaltmoment anschauen?
Anton S. schrieb: > Aber ich frage mich, ob trotz des zugegeben schlechten Layouts beim 3,3 > V Schaltregler, das Einschalten von Vin zum Abrauchen des Reglers führt. Den Schaltregler ist aufgrund des Layouts an der Grenze der Funktionalität. Das schrieb schon Hinz weit oben: H. H. schrieb: > Deinem Layout nach ist es eigentlich erstaunlich, dass es jemals > funktioniert hat. Und wenn es an der Grenze der Funktionalität ist, dann kann jede zusätzliche Kleinigkeit dazu führen, dass die Grenze auch mal überschritten wird. Für ein grenzwertiges Design lässt sich nicht ohne weiteres sagen: genau dieses oder jenes ist der eigentliche Auslöser fürs Abrauchen. Zumindest nicht aus der Ferne: mit intensiver Fehlersuche und Messungen an der Platine ließe sich vielleicht der endgültige Auslöser für das Abrauchen noch eingrenzen. Anton S. schrieb: > Bin mir nicht ganz sicher, ob meine 3 Dioden zur alternativen Versorgung > des Reglers ein Problem sein könnten Du hast einen 3A Schaltregler und führst ihm seine Versorgung über 150mA Dioden zu. Die Dioden können ohne weiteres abrauchen (je nachdem, wie viel Strom wirklich fließt). Aber solange die Dioden noch funktionieren, ist die Versorgung über drei alternative Eingänge, die mit Dioden entkoppelt werden, kein grundsätzliches Problem. Anton S. schrieb: > oder ob der Balancer rein funkt. Ausschließen kann das wahrscheinlich niemand. Wenn so viel schlecht gelayoutet wurde, dann kann dir keiner garantieren, dass jeder mögliche Fehler schon identifiziert wurde. Der richtige Ansatz wäre: versuche ein besseres Design zu erstellen. Und dann stelle das hier vor (mit Bezug auf diesen Thread) und frage, ob in dem besseren Design noch Schwachstellen gefunden werden. "Irgendwelche" Verbesserungsvorschläge wirst du dann mit Sicherheit auch noch bekommen. Dann wird es darauf ankommen, "kleine" Schwächen (mit denen man leben kann) von richtigen Fehlern zu trennen (die unbedingt korrigiert werden müssen).
Ups: jetzt hatte ich den Anhang GND_Anschluss.png nochmal hochgeladen. War keine Absicht, das Bild zeigt nichts neues gegenüber dem früheren Beitrag.
Könnte mir vorstellen, wenn das PCB Layout von U1 und U3 genauso schlecht sind wie von U2 dass es hier schon mögliche Ursahen für das Abrauchen von U2 gibt. Ist es Absicht dass die Stromversorgung des OLED verpolt ist?
Sehr bemerkenswert sind auch die Leiterbahnen mit 300mil, geführt über Vias mit 0.3mm
Gustl B. schrieb: > @ Anton S: > Soll die Platine wirklich 4-lagig werden? Nein, nur 2-lagig. Hatte mit 4 Lagen in Eagle experimentiert, mich aber dann doch auf zwei Lagen beschränkt. Jetzt bekomme ich die mittleren Layer nicht mehr weg…
H. B. schrieb: > Könnte mir vorstellen, wenn das PCB Layout von U1 und U3 genauso > schlecht sind wie von U2 dass es hier schon mögliche Ursahen für das > Abrauchen von U2 gibt. > Ist es Absicht dass die Stromversorgung des OLED verpolt ist? Bei U1 und U3 habe ich mir ein bisschen mehr Mühe gegeben. Aber ich werde auch da noch mal drauf schauen. Das mit dem OLED ist so natürlich ein Krampf, aber die von mir bestellten Exemplare hatten die Stromversorgung vertauscht. Da sind schon Lötjumper auf dem Display vorgesehen, um umzupolen.
Anton S. schrieb: > Nein, nur 2-lagig. Hatte mit 4 Lagen in Eagle experimentiert, mich aber > dann doch auf zwei Lagen beschränkt. Jetzt bekomme ich die mittleren > Layer nicht mehr weg… Ist doch kein Problem.
"Vor ein paar Jahren hies es, dass Spannungswandler oberhalb von 50kHz schwierig seien. Die Ansprüche steigen offenbar." War damals bei 12 und mehr Bit ADC das Gleiche. Jeder der dazu Fragen hatte wurde als Depp hingestellt oder das Thema Controllerprogrammierung in C++ Man kennt ja das Klientel hier langsam gut genug das man darauf nichts mer gibt. Einige sind einfach etwas "langsamer" da nimmt man jetzt mehr Rücksicht drauf und ignoriert die Störerbeiträge nur noch
Wolfgang schrieb: > Sehr bemerkenswert sind auch die Leiterbahnen mit 300mil, geführt > über > Vias mit 0.3mm Ok, werde ich ändern. Welchen Durchmesser würdest du bei den 300mil Leiterbahnen nehmen?
H. H. schrieb: > Anton S. schrieb: >> Nein, nur 2-lagig. Hatte mit 4 Lagen in Eagle experimentiert, mich aber >> dann doch auf zwei Lagen beschränkt. Jetzt bekomme ich die mittleren >> Layer nicht mehr weg… > > Ist doch kein Problem. Ah - Danke. Durch editieren der Board Datei im Texteditor hab ich die nicht genutzten Layer 2 und 15 jetzt deaktiviert.
Thomas L. schrieb: > Schau mal hier rein: > http://www.lothar-miller.de/s9y/categories/40-Layout-Schaltregler Danke! Sehr hilfreich. Endlich mehr Background Wissen…
Jetzt habe ich versucht einige der Tips in das Layout um den TPS54308 Regler herum einfließen zu lassen. Die Anordnung der Bauteile ist jetzt etwa so wie im Datenblatt. Die Leiterbahnen auch ähnlich des abgebildeten Schemas. Wäre das jetzt besser? (an den anderen Baustellen des Layouts habe ich noch nichts verbessert) Ich habe jetzt auch noch ein paar von den "quasi" verbundenen Lötjumper platziert, damit der Autorouter (der alles unkritische routen soll - ich weiß, da gehen die Meinungen auseinander...) die Abzweigungen an den Stellen macht, wo ich sie will. Eine konkrete Frage zumindest hätte ich zu GND: ich habe jetzt zusätzlich zum normalen GND Signal (dünn und kommt von der anderen Seite der Leiterplatte) auch die 300mil PGND_HIGH_CURRENT Leitung an GND3V3 "angeschlossen". Gut oder schlecht das zu machen?
Bernd schrieb: > Anton S. schrieb: >> Der TPS54308 wird entweder von den angeschlossenen LiIon Akkus (4 Stück >> in Serie) gespeist > Wie hoch genau ist die Eingangsspannung? Wie lang sind Anschlussdrähte > zum Akku? > Hast Du ein Oszilloskop? Kannst Du Dir damit mal Vin im Einschaltmoment > anschauen? Die Anschlußdrähte zum Akku sind 10 bis 15cm lang. Vbatt war etwa 14V und als der TPS54308 geblitzt hat, hatte ich Vin eingesteckt und zwar von einem Labornetzteil, welches auf 19V eingestellt ist. Leider habe ich kein Speicheroszilloskop, wo ich den Einschaltmoment anschauen kann. Es wird wohl langsam Zeit, dass ich mein uralt Hameg mit Röhre in den Container werfe und mit etwas modernerem ersetze...
Anton S. schrieb: > Eine konkrete Frage zumindest hätte ich zu GND: ich habe jetzt > zusätzlich zum normalen GND Signal (dünn und kommt von der anderen Seite > der Leiterplatte) auch die 300mil PGND_HIGH_CURRENT Leitung an GND3V3 > "angeschlossen". Gut oder schlecht das zu machen? Mach einfach einen GND. Für Alles und den möglichst flächig. Damit fahre ich seit Jahren gut. Nur bei sehr empfindlichem Analogzeug ist ein getrennter GND sinnvoll und da sollte man wissen was man tut. Anton S. schrieb: > damit der Autorouter (der alles unkritische routen soll - ich > weiß, da gehen die Meinungen auseinander...) die Abzweigungen an den > Stellen macht, wo ich sie will. Lass das, das dauert doch auch mit der Hand nicht lange. Anton S. schrieb: > Jetzt habe ich versucht einige der Tips in das Layout um den TPS54308 > Regler herum einfließen zu lassen. Finde ich nicht gut. Der Strom von SW zur Spule muss durch zwei einzelne Vias. Das kann man auch anders layouten. Ich sitze an einem Versuch, weiß aber nicht ob der diese Nacht noch fertig wird. Und ich werde eher viel umbauen :-)
So, ist nicht sehr schön geworden, aber ich wollte die Stecker, Schalter und so nicht verschieben.
Gustl B. schrieb: > tmow_energy.sch Hilfe, das ist in meinen Augen ziemlich perfekt - vielen Dank! Das zeigt mir natürlich wo alleine schon meine Bauteileplatzierung nicht optimal war. Eine Frage stelle ich mir allerdings: reicht die Leiterbahnbreite von BATT_PLUS? Ich hatte sie viiiieel breiter. Max. 3A bei max. 17V sollten sie aushalten. Kannst du ggf. noch kurz schreiben mit welcher Strategie du so ein Layout machst?
Für die dicken Leitungen würde ich >= 2 Vias oder ein Via mit dickem Bohrdurchmesser (1mm) verwenden, sonst brennt Dir der Via weg.
Warum hast du eigentlich alle Entstörkondensatoren nebeneinander angeordnet? Diese sollte so dich es geht an den Verbraucher der entstört sein soll.
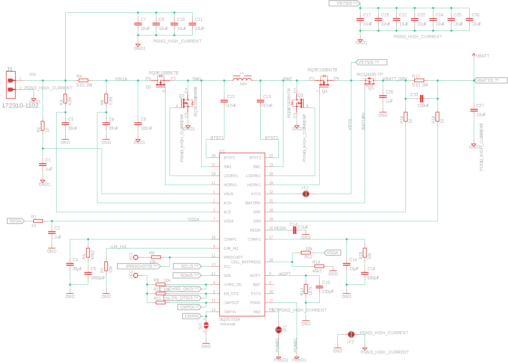
Anton S. schrieb: > Hilfe, das ist in meinen Augen ziemlich perfekt - vielen Dank! Naja^^ Bitte! Anton S. schrieb: > Das zeigt > mir natürlich wo alleine schon meine Bauteileplatzierung nicht optimal > war. Ja, ich habe das ja einigermaßen gruppiert, das kannst du noch hin und her schieben und umbauen. Anton S. schrieb: > Ich hatte sie viiiieel breiter. Max. 3A bei max. 17V sollten > sie aushalten. Ja das reicht von der Breite. Peter D. schrieb: >>= 2 Vias oder ein Via mit dickem > Bohrdurchmesser (1mm) verwenden, Richtig, das sollte er noch machen, hatte ich nicht getan weil im Original auch nur 1 Via vorhanden war und weil das Layout vermutlich sowieso nochmal umgebaut werden wird. Anton S. schrieb: > Kannst du ggf. noch kurz schreiben mit welcher Strategie du so ein > Layout machst? Übung :-) Deshalb mache ich hier auch im Forum Layout, einfach als Training. Vorgehensweise ganz grob: Zuerst die einzelnen Baugrummen einzeln erstellen und noch nichts mit Leiterbahnen verbinden sondern nur platzieren irgendwo als Gruppe. Optimieren nach dem jeweiligen Ziel, hier zweilagig und möglichst gute Massenlage mit wenigen Schnitten. Dann die Baugruppen zusammen auf der Platine platzieren so dass die Anschlüsse möglichst mit wenigen Überkreuzungen verbunden werden können. Dann zuerst das Layouten was kritisch ist, hier die Versorgung. Wo sinnvoll zuerst Polygone zeichnen, dann mit dicken Leiterbahnen weitermachen. Am Ende dann unkritische Signale, da kann man ruhig viele Vias setzen. Anselm schrieb: > Warum hast du eigentlich alle Entstörkondensatoren nebeneinander > angeordnet? Gute Frage! Ich würde sagen das sind die Kondensatoren am Schaltregler, die glätten hinter der Induktivität und der Feedback Pin will ja auch eine glatte Spannung(?). Aber in der Tat, man sieht auch manchmal Schaltregler bei denen nur die Induktivität nahe am Chip sitzt, die Kondensatoren aber eher weit weg sind. Bei meinen eigenen Layouts habe ich das immer so gemacht wie hier, also Kondensatoren nahe hinter die Spule. Und dann am Verbraucher, also nahe am Eingang des Verbrauchers nochmal einen Kondensator und vielleicht vorher noch einen Ferrit. Beim Layout vom BQ25703A hatte ich mich sehr grob an dem hier orientiert. https://www.ti.com/diagrams/bq25703aevm-732_bq25703aevm-image-board.jpg Edit: Und noch als Anhang meine RCL mit den Symbolen im Layout. Footprints passen, sind per Hand mit Kolben gerade noch so lötbar, mit Heißluft sehr bequem lötbar.
Gustl B. schrieb: > der Feedback Pin will ja auch eine glatte > Spannung(?). Eigentlich will man direkt am Feedback-Pin keinen Kondensator haben, weil der nur die Regelung langsam macht. Auch sollte die Feedback-Schleife nicht unnötig groß sein, falls die sich Störungen einfängt, werden die auf den Ausgang moduliert.
Bernd schrieb: > Eigentlich will man direkt am Feedback-Pin keinen Kondensator haben, > weil der nur die Regelung langsam macht. OK, was will ein DCDC denn am Feedback Pin? Die Spannung nach der Induktivität, also eher AC oder die Spannug hinter den Kondensatoren, also die DC Spannung? So klar scheint das nicht zu sein. Hier https://www.ti.com/lit/an/slva818/slva818.pdf Seite 2 ist hinter den Kondensatoren, also die DC Spannung. Hier https://www.analog.com/media/en/technical-documentation/data-sheets/lt8636-8637.pdf ist in den Schaltbildern der FB Abgriff vor den Kondensatoren. Und hier https://www.analog.com/media/en/technical-documentation/data-sheets/ADP5302.pdf dahinter. Ich vermute das ist egal, denn zwischen Spule und Kondensator ist eine dicke Leitung oder die sitzen Beide auf einem Polygon. Das nimmt sich also nix ob der FB Abgriff näher an der Spule oder näher am Kondensator ist. Jedenfalls sieht der FB Pin dann ein DC Signal, eben V_out.
So, nun hatte ich endlich die Zeit gefunden das Layout zu überarbeiten. Dank der Vorarbeit vom Gustl konnte ich ganze Teile des Layouts entsprechend verschieben und konnte dabei sogar die Platinengröße reduzieren, was sich natürlich auf die Kosten positiv auswirkt. Den IO Expander MCP23S08T habe ich entfernt, indem ich mich auf die wirklich benötigten I/Os am Atmega beschränke und damit nur mit den Vorhandenen auskomme. Sieht das Layout nun besser aus? Was könnte ich noch machen, um die Robustheit gegen z.B. Spannungsspitzen (ein-, ausstecken der diversen Verbindungen zu Akku, Vin,...) zu erhöhen? Sollte ich den Akku (18650 als 4SP2, Li-Ion 14.4 V 5200mAh) zusätzlich mit einer Sicherung absichern? - Anton
Anton S. schrieb: > Habe mittlerweile das Layout überarbeitet… Ein ATMega32 braucht 3 (in Worten: drei) Abblock-Kondensatoren an seinen 3 (in Worten: drei) Vcc Pins. Und noch einen an AVcc. Ein Abblock-Kondensator am OLED-Display kann auch nicht schaden. Eine Versorgungsspannung verlegt/routet man netz-artig (also mehrfach, redundand) und nicht in wilden Baum- und/oder Kettenstrukturen.
hard worker schrieb: > Eine Versorgungsspannung verlegt/routet man netz-artig Alternativ und qualitativ gleichwertig wäre eine sternförmige Verteilung mit Knotenpunkt am Spannungsregler-Ausgang.
Gustl B. schrieb: > was will ein DCDC denn am Feedback Pin? Dürfte eine Frage des genauen Regelkonzeptes sein (und eine allgemeine Festlegung deshalb unmöglich).
hard worker schrieb: > Ein ATMega32 braucht 3 (in Worten: drei) Abblock-Kondensatoren > an seinen 3 (in Worten: drei) Vcc Pins. Und noch einen an AVcc. Er braucht diese Kondensatoren nicht nur an den Vcc Pins, sondern jeweils zwischen dem Vcc Pin und dem nächstliegenden GND Pin. Nur dann kann dieser Abblock- bzw. Puffer-Kondensator die Strompulse, die beim Umschalten der Flipflops im uC auftreten, auch direkt am uC abblocken bzw. puffern.
Lothar M. schrieb: > Er braucht diese Kondensatoren nicht nur an den Vcc Pins, sondern > jeweils zwischen dem Vcc Pin und dem nächstliegenden GND Pin. Natürlich! Soviel Abstraktionsfähigkeit bzw Selbstverständlichkeit habe ich vorausgesetzt.
Das würde ich mal nicht unbedingt voraussetzen, wenn es schon am Verständnis für die Abblock-Cs fehlt ...
Lothar M. schrieb: > hard worker schrieb: >> Ein ATMega32 braucht 3 (in Worten: drei) Abblock-Kondensatoren >> an seinen 3 (in Worten: drei) Vcc Pins. Und noch einen an AVcc. > Er braucht diese Kondensatoren nicht nur an den Vcc Pins, sondern > jeweils zwischen dem Vcc Pin und dem nächstliegenden GND Pin. Nur > dann kann dieser Abblock- bzw. Puffer-Kondensator die Strompulse, die > beim Umschalten der Flipflops im uC auftreten, auch direkt am uC > abblocken bzw. puffern. Ok, danke für den Hinweis. Ich habe die zusätzlichen Kondensatoren in die Schaltung aufgenommen und entsprechend platziert. Der ATMega32 scheint aber wohl nicht so anspruchsvoll zu sein, jedenfalls hatten bei mir ca. 30 Platinchen jeweils mit diesem Prozessor im ganzen Haus verteilt extrem zuverlässig mit jeweils einem einzigen Abblockkondensator funktioniert - 10 Jahre lang rund um die Uhr. Glück möglicherweise.
hard worker schrieb: > Anton S. schrieb: >> Habe mittlerweile das Layout überarbeitet… > > Ein ATMega32 braucht 3 (in Worten: drei) Abblock-Kondensatoren > an seinen 3 (in Worten: drei) Vcc Pins. Und noch einen an AVcc. > > Ein Abblock-Kondensator am OLED-Display kann auch nicht schaden. > > Eine Versorgungsspannung verlegt/routet man netz-artig (also > mehrfach, redundand) und nicht in wilden Baum- und/oder > Kettenstrukturen. Würde das mit der Verlegung von VCC so passen?
Du hast vor allem auch die untere Lage (blau) zum Routen verwendet. Das hatte ich versucht zu vermeiden. Siehe https://www.mikrocontroller.net/attachment/520349/tmow_energy_gustl.png Das führt jetzt dazu, dass du eine stark zerschnittene Massenlage hast. Und die Massenanbindung ist genau gleich wichtig wie die andere positive Anbindung. Also bei zweilagig: Entweder eine Lage möglichst unzerschnitten lassen oder mit Polygonen auf beiden Lagen die über viele Vias verbunden sind eine durchgehende Massenlage zusammenflickschustern. Bei 4 Lagen würde ich hier eine Massenlage spendieren. Und weil 4 Lagen nicht krass teuer ist verwende ich privat nur noch 4 oder mehr Lagen, das macht das Routing sehr entspannt, man kann viele Polygone verwenden und bekommt eigentlich immer eine durchgehende Massenlage.
Gustl, der Echte! schrieb: > Du hast vor allem auch die untere Lage (blau) zum Routen verwendet. Das > hatte ich versucht zu vermeiden. Siehe > https://www.mikrocontroller.net/attachment/520349/tmow_energy_gustl.png > Das führt jetzt dazu, dass du eine stark zerschnittene Massenlage hast. > Und die Massenanbindung ist genau gleich wichtig wie die andere positive > Anbindung. > Also bei zweilagig: > Entweder eine Lage möglichst unzerschnitten lassen oder > mit Polygonen auf beiden Lagen die über viele Vias verbunden sind eine > durchgehende Massenlage zusammenflickschustern. > Bei 4 Lagen würde ich hier eine Massenlage spendieren. Und weil 4 Lagen > nicht krass teuer ist verwende ich privat nur noch 4 oder mehr Lagen, > das macht das Routing sehr entspannt, man kann viele Polygone verwenden > und bekommt eigentlich immer eine durchgehende Massenlage. Danke für den Hinweis mit der Masselage. Ich werde versuchen, möglichst die langen Unterbrechungen der Masselage zu vermeiden. Ich hatte bei Beta Layout die Leiterplatte produzieren lassen und da würde die 4-lagige etwa 147€ und die 2-lagige etwa 82€ kosten. (Inclusive Bestückungsdruck und Stencil). Gibt es empfehlenswerte Platinenhersteller, die bei 4-lagig weniger draufschlagen?
Ich kaufe gerne bei eurocircuits und JLCPCB. Anton S. schrieb: > Ich werde versuchen, möglichst > die langen Unterbrechungen der Masselage zu vermeiden. Mach vielleicht lieber Polygone und wechsel für längere Strecken auf die Oberseite.
Gustl, der Echte! schrieb: > Ich kaufe gerne bei eurocircuits und JLCPCB. > > Anton S. schrieb: >> Ich werde versuchen, möglichst >> die langen Unterbrechungen der Masselage zu vermeiden. > > Mach vielleicht lieber Polygone und wechsel für längere Strecken auf die > Oberseite. Jetzt habe ich viel weniger Unterbrechungen der GND Fläche (siehe Bildschirmfoto... wo ich GND gehighlighted habe). Besser?
Anton S. schrieb: > Besser? So richtig elegant sieht das auf den ersten Blick immer noch nicht aus. Ich würde es vermeiden mit den dicken stromführenden Leiterbahnen über Vias auf andere Lagen zu wechseln. Anton S. schrieb: > Vbatt war etwa 14V > und als der TPS54308 geblitzt hat, hatte ich Vin eingesteckt und zwar > von einem Labornetzteil, welches auf 19V eingestellt ist. Die Zuleitungsinduktivität kann Dir da eine Spannungsspitze am Eingang des Reglers erzeugen. Die Höhe der Spannungsspitze kann bis zum doppelten der Eingangsspannung betragen. Dein Regler ist nur bis 30V spezifiziert, also solltest Du besser ein gutes Stück unter 15V bleiben. Anton S. schrieb: > Was könnte ich noch machen, um die Robustheit gegen z.B. > Spannungsspitzen (ein-, ausstecken der diversen Verbindungen zu Akku, > Vin,...) zu erhöhen? Man kann die Kapazität direkt am Eingang des Spannungsreglers drastisch erhöhen. Die RC-Modellbauer kaufen da für viel Geld sogenannte Peak-Eater.
Ich sehe das noch ein paar merkwürdige lange GND Leitungen auf der Oberseite. Muss nicht scheiße sein, ich schicke GND von der Oberseite immer mit möglichst kurzen Leitungen an die GND-Plane an. Und wenn es längere GND-Leitungen auf der Oberseite gibt an die viele Bauteile angeschlossen werden verbinde ich die auf ganzer Länge (auf die Enden) mehrfach mit der GND-Plane. Richtig physikalisch begründen kann ich das nicht, aber kurze Wege zum Bezugspotential und keine offenen Enden sind eigentlich immer gut :-)
Bitte melde dich an um einen Beitrag zu schreiben. Anmeldung ist kostenlos und dauert nur eine Minute.
Bestehender Account
Schon ein Account bei Google/GoogleMail? Keine Anmeldung erforderlich!
Mit Google-Account einloggen
Mit Google-Account einloggen
Noch kein Account? Hier anmelden.



























