Moin Moin! für eine mobile Spannungsversorgung schalten wir aktuell drei 12 Ah Bleigel-Akkus (selbe Charge und alle neu) in Reihe. Der Spitzen-Entladestrom liegt bei ca. 10A also maximal 400W. Geladen werden die Akkus separat oder parallel (noch nicht ganz klar) Kopfzerbrechen bereitet uns noch die Tiefenentladungsüberwachnung der Akkus. Bei 11,5 V bzw. 34,5 V Gesamtspannung würden wir die Akkus gerne von der Last trennen, um ein wenig was von den Akkus zu haben. Unter Last verlieren wir da zwar etwas an Kapazität, was aber okay ist. Ich habe im Prinzip zwei Ideen: 1. Nur einen Akku mittels ICL7665 überwachen und entsprechend einen MosFET schalten. Da bin ich mir unsicher, ob man mit 12 Volt am Gate 36V zwischen Source und Drain schalten kann. Ich habe zwar Grundkenntnisse in dem Bereich aber dafür reicht es nicht aus. 12 V Akkus habe ich schon häufiger mit diesem IC überwacht und die Last geschaltet. 2. Klassisch mit irgendeinem OPV eine Schaltung mit Spannungsteiler und Spannungsreferenz aufbauen. Der Ausgang schaltet dann den MosFET. Da stellt sich die Frage, welche OPVs 36V vertragen und gleichzeitig einen geringen Strombedarf haben und mir bei getrennter Last nicht noch den Akku leer ziehen. Über Denkanstöße wäre ich sehr dankbar Grüße Marcel G
Niemand? So wie im Anhang hab ich mir das zusammengesucht. Scheint grundlegend zu funktionieren. Rot zeigt die Spannung des Akkus und grün den Strom über R5. Sämtliche Stützkondensatoren sind nicht aufgeführt. Bleibt das Problem, dass die Komponenten, die hier einfach beispielhaft angenommen wurden, keine 36V DC vertragen und ich auch keinen Komparator finden konnte, der die Spannung von drei vollen Akkus verträgt...
Dann baust Du halt drei einzelne parallel zu jeweils einem Akku und machst eine UND-Verknüpfung oder Nicht-ODER.
Warum baust Du nicht eine potentialgetrennte Schaltung dreimal. Jede ist parallel zu einem Akku und überwacht deren Spannung. Ist sie hoch genug, wird per Optokoppler ein Signal an den schon erwähnten Mosfet-Schalter weitergeleitet. Hier werden alle drei UND-verknüpft und erst dann gibt der MOSFET die Reihenschaltung frei...
Die Schaltung aus der Simulation wird nicht ausreichen. Es braucht eine bessere Referenz, außerdem eine Hysterese. Der belastete Akku hat ja weniger Spannung als der ausgeschaltete. Vielleicht läßt sich ein Tiefentladesensor pro Akku bauen, mit dem ICL7665. Für den Baustein gibts hier aber bessere Spezialisten, ich hab den vor langer Zeit zuletzt eingesetzt. Dann die Summe aus den 3 Signalen auf einen Mosfet.
Marcel G schrieb: > Bleibt das Problem, dass die Komponenten, die hier einfach beispielhaft > angenommen wurden, keine 36V DC vertragen Um auf der sicheren Seite zu bleiben, wäre die Schaltung auf 45V auszulegen - drei Akkus in Reihe an dummem Ladegerät. > und ich auch keinen Komparator > finden konnte, der die Spannung von drei vollen Akkus verträgt... Einen Spannungsteiler kennst Du? Ich könnte mir einen µC (Arduino) am unteren Akku vorstellen, der alle drei Spannungen misst und rechnet - eine sonderlich hohe Auflösung ist da nicht gefordert und der µC könnte auch lastabhängig kurze Einbrüche wegrechnen. Matthias L. schrieb: > Warum baust Du nicht eine potentialgetrennte Schaltung dreimal. Jede ist > parallel zu einem Akku und überwacht deren Spannung. Ist sie hoch genug, > wird per Optokoppler ein Signal Dieser Gedanke ging mir auch durch den Kopf, pro Akku seinen ICL7665 (oder ähnliches) und deren drei Ausgänge per Optokoppler verknüpfen.
Moin, danke für eure Tips! Mit Optokopplern kenne ich mich leider gar nicht aus. Ich denke, so wie im Anhang wird das nicht funktionieren richtig? Helge schrieb: > Es braucht eine > bessere Referenz, außerdem eine Hysterese. Es ist doch eine Hysterese vorhanden durch die Rückkopplung. 34,5 V Abschaltspannung und knapp 36 Wiedereinschaltspannung.
Marcel G schrieb: > Mit Optokopplern kenne ich mich leider gar nicht aus. Mit FETs auch nicht. Überlege, welche Spannungen sich zwischen Gate-Source ergeben, so wird das nichts. Wenn die Last auf GND bezogen ist, muss da ein P-FET rein. Die Funktion von Optokopplern kann man nachlesen, "kenne ich mich nicht aus" ist kein Grund.
Manfred schrieb: > muss da ein P-FET rein. Der IRF4905 ist doch ein P-Fet ?! Den habe ich schon diverse Male in Kombination mit dem ICL7665 genutzt. Allerdings nur an 12V Geräten. Manfred schrieb: > Die Funktion von Optokopplern kann man nachlesen, "kenne ich mich nicht > aus" ist kein Grund. Was ein Optokoppler ist und wie er grundlegend funktioniert weiß ich, allerdings nicht wie man mehrere Signale damit logisch verknüpft und anschließend einen UND-verknüpften Ausgang schalten kann. Aber ich werde lesen..
Relais in Selbsthaltung mit passendem Vorwiderstand und Parallelkondensator. Der Kondensator ist wichtig, damit das relais nicht bei kurzen Spannungseinbrüchen abfällt. Wenn das Relais wegen dauerhafter Unterspannung abfällt, wird der Akku komplett getrennt und nicht über irgendeinen (Teiler-) Widerstand weiter entladen. Seit ca. 100 Jahren bewährte Technik.
Marcel G schrieb: > Manfred schrieb: >> muss da ein P-FET rein. > > Der IRF4905 ist doch ein P-Fet ?! Den habe ich schon diverse Male in > Kombination mit dem ICL7665 genutzt. Allerdings nur an 12V Geräten. Entschuldige, da habe ich mich verguckt, sind tatsächlich P-FETs. Kannst Du in der Kette der Drei gewähleisten, dass die +-20V U(GS) nicht überschritten werden? Marcel G schrieb: > Was ein Optokoppler ist und wie er grundlegend funktioniert weiß ich, > allerdings nicht wie man mehrere Signale damit logisch verknüpft und > anschließend einen UND-verknüpften Ausgang schalten kann. Einen P-FET und alle drei Optolopplerausgänge in Reihe nach GND. Wenn einer davon zu macht, ist der FET aus. Dazu ein Spannungsteiler, um die zulässige U(GS) nicht zu überschreiten.
Marcel G schrieb: > Bei 11,5 V bzw. 34,5 V Gesamtspannung würden wir die Akkus gerne von der > Last trennen, um ein wenig was von den Akkus zu haben. Japp, https://www.pollin.de/p/bausatz-universal-akku-tiefentladeschutz-v1-0-810533 der kann 24 V überwachen, evtl. 2x oder such Dir was im Netz;) Stichwort Akku-Tiefentladeschutz
Die Schaltung sollte aber bei Unterspannung den geringsten Stromverbrauch aufweisen.
So im Prinzip. Es fehlt noch die Spannungsbegrenzung fuer das Gate.
Dieter schrieb: > Die Schaltung sollte aber bei Unterspannung den geringsten > Stromverbrauch aufweisen. Das habe ich mir bei der Pollin-Schaltung auch gedacht. 1,2 mV pro Volt Betriebsspannung ist ganz schön happig. Aber egal geht eh nicht für 36V. Also in etwa so wie im Anhang?
Dieter schrieb: > So im Prinzip. Es fehlt noch die Spannungsbegrenzung fuer das Gate. Da warst du schneller. Vielen Dank. Sieht ja meiner Idee relativ ähnlich, oder?
Marcel G schrieb: > Sieht ja meiner Idee relativ ähnlich, oder? Aehnlich. Stromverbrauche muesste man vergleichen. Optokoppler ca. 0.5mA mindestens fuer die LED. Bei dem Entwurf von mir reichen 50μA.
Dieter schrieb: > Optokoppler ca. 0.5mA > mindestens fuer die LED Das stimmt. Aber die würden ja bei abgeschalteter Last nicht mehr betrieben werden. In deiner Variante schaltet der Ausgangstransistor jedes ICL7665 je einen weiteren in Reihe geschalteten Transistor. Die Reihenschaltung hängt am Gate des FETs, korrekt? Wieso sind bei dir zwei FETs eingezeichnet und was ist das dazwischen? Ein weiterer Widerstand zum Gate? Sorry wenn ich zu blöd bin das zu lesen :-) Danke und Gruß
Schwarzer H. schrieb: > der kann 24 V überwachen Das kann der Marcel doch eh' schon selber: Marcel G schrieb: >>>> 12 V Akkus habe ich schon >>>> häufiger mit diesem IC überwacht und die Last geschaltet. Ausgehend davon, dass du weißt wie man 1 Akku überwacht, baust du einfach die Schaltung 3x auf und überwachst jeden Akku für sich selbst. Und der Ausgang dieser 3 Überwachungen wird dann geschickt auf 1 Mosfet geschaltet, der nötigenfalls die DS-Strecke sperrt. Marcel G schrieb: > Da bin ich mir unsicher, ob man mit 12 Volt am Gate 36V > zwischen Source und Drain schalten kann. Das kommt ganz darauf an, welche Spannung an der Source liegt. Denn die "Gate-Spannung" ist eigentlich die "Gate-Source-Spannung". Marcel G schrieb: > Ich denke, so wie im Anhang wird das nicht funktionieren richtig? Völlig richtig, so wird das nicht richtig funktionieren... Der Q1 wird tun wie erwartet, der Q2 wird möglicherweise eine Zeit lang funktionieren und der Q3 wird gleich nach dem Anlegen der Spanung kaputtgehen. > Mit Optokopplern kenne ich mich leider gar nicht aus. Ja, dann kannst du das jetzt ja nachholen. > so wie im Anhang Ein wichtiger Tipp: zeichne da unbedingt die Akkus auch mit ein (so wie Deiter das ansatzweise auch schon gemacht hat). Und gib dann den Labels sinnvolle Namen! Es gibt da keine 3 unterschiedliche GND oder 12V, sondern es gibt 1 GND und dazu 12V und 24V und 36V. Dann siehst du auch gleich (oder nach kurzem Nachdenken), dass dein letzter Schaltplan nicht funktionieren wird, weil die Ausgangspegel und Potentialbezüge völlig durcheinander sind. Und die "oberen" OK-LEDs völlig unbeeindruckt vom 7665 leuchten, weil die nämlich recht zügig das Zeitliche segnen.
Marcel G schrieb: > zwei FETs 2 Mosfet, falls auch Ladeende, usw. geschaltet werden soll. Ist ein R. Fehlen aber noch einige R und Dioden als Schutz.
Hi Lothar, danke für Deine konstruktive Kritik! Ich habe den Schaltplan nun einmal in Gänze aufgezeichnet. Einen Schönheitspreis gewinne ich damit sicher nicht, aber ihr müsst wissen ich habe mir meine Kenntnisse selbst angeeignet. Bin nicht ausgebildet in dem Bereich. Hatte zwar im Studium einige Module E-Technik aber das ist schon sehr lange her. Könnte so wie im Anhang funktionieren? Grüße Marcel
Dieter schrieb: > So wie es jetzt ist, muessen die LED leuchten, wenn wegen Unterspannung > abgeschaltet wird. Ah stimmt. Das kann ich aus der Tabelle im Anhang ablesen? SET1 > 1,3 V (Akku voll) OUT1 auf GND. Das heißt der PMOS sperrt, korrekt? Was sind die Alternativen? Einen NMOS verwenden, oder den SET2/OUT2 Strang? Dort ist OUT2 auf HIGH für SET2 > 1,3 V. Mit nur einem Akku hatte ich glaube ich OUT1 immer mit Pullup auf Vcc gezogen. Deshalb hat es dann wohl mit einem PMOS funktioniert. Aber wie gesagt, ich bin kein Profi :-)
Marcel G schrieb: > SET1 > 1,3 V (Akku voll) OUT1 auf GND. Und jetzt - also wenn der Akku nicht leer ist - soll die LED im OK leuchten, damit ein leerer Akku eben nicht mit der leuchtenden LED belastet wird; also einfach die LED (mit Vorwiderstand) zwischen V+ und OUT1 schalten.
Dieter schrieb: > So im Prinzip Besser löschen und vergessen. Marcel G schrieb: > Also in etwa so wie im Anhang? Falsch herum, so wird das nichts. Der P-FET braucht einen Widerstand G-S, also nach +36V, um zu sperren. Dementsprechend muß die Kette Optokoppler nach GND schalten, damit der leitend wird. Du musst gucken, welchen Zweig des 7665 Du verwendest, den, der bei Überschreitung der Schwelle schaltet. Die Ausgänge sind open-Drain, in Deinem Plan werden die Optokoppler niemals Strom sehen.
Marcel G schrieb: > Was sind die Alternativen? Manfred schrieb: > Du musst gucken, welchen Zweig des 7665 Du verwendest, .. Um verschiedene Fälle abzudecken, hat der Baustein diese vier Ausgänge und einer davon deshalb auch noch invertiert. Damit die LED im OK bei Unterspannung aus sein können, machst Du den Pfad mit den OK parallel zu R5 statt zu parallel zu R4. Allerdings zerlegt es Dir dann das Gate, weil die Differenzspannung Gate Drain größer als 20V wird. Daher muss Du die Optkoppler in Reihenschaltung zu R4 setzen. Das ist übrigens eine gute Übung eine Tabelle zu den Ausgängssignalen zu erstellen. Je nach verwendeten Ausgang wird die LED des OK über einen Vorwiderstand mit dem Plus- oder Minuspol des Akkus verbunden. Manfred schrieb: > Dieter schrieb: >> So im Prinzip > Besser löschen und vergessen. Bei der Schaltung von Dieter hast Du nicht diese zwei Varianten, die das Entwerfen erleichtern können.
Dieter D. schrieb: > Manfred schrieb: >> Du musst gucken, welchen Zweig des 7665 Du verwendest, .. > > Um verschiedene Fälle abzudecken, hat der Baustein diese vier Ausgänge > und einer davon deshalb auch noch invertiert. Mal gut, dass Du auch wieder etwas gesagt hast - Sinn muß es ja nicht unbedingt geben. Der ICL7665 hat zwei Ausgänge, die zwei 'HYST' sind für deutlich weniger Strom spezifiziert, obwohl sie in den Max. auch 25mA dürften. Die muß er nicht nutzen bzw. setzt die HYST besser nur für ihren eigentlichen Zweck ein, ein Schwingen des Systems zu verhindern. Wie Du messerscharf kombiniert hast, ist einer invertiert - damit hat Marcel G. sein Low-Signal bei hoher Spannung und kann damit den Optokoppler nach GND schalten. > Allerdings zerlegt es Dir dann das Gate, weil die Differenzspannung > Gate Drain größer als 20V wird. Das hat Marcel weiter oben schon erkannt und ich traue ihm zu, einen Spannungsteiler passend auszulegen. Er tut sich leider schwer, für den P-Transistor umedreht zu denken - wie sehr viele Leute. Dass der 7665 oD-Ausgänge hat, wird er einfach nur übersehen haben.
Manfred schrieb: > Mal gut, dass Du auch wieder etwas gesagt hast - Sinn muß es ja nicht > unbedingt geben. Ausserdem lasse ich oft viele Lücken übrig oder stoße nur an, wissend andere können das hier auch oder vielleicht besser. Hat auch funktioniert, wie die folgenden Absätze zeigen.
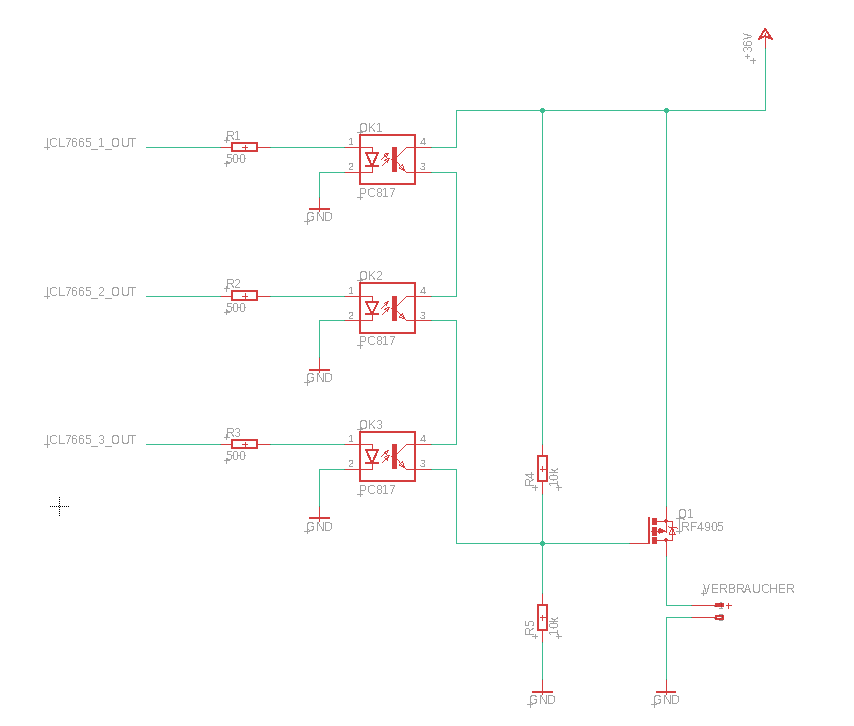
Moin zusammen, sorry hat etwas gedauert, dass ich mich zurück melde. Viel zu tun! Habe die Schaltung jetzt nochmal angepasst, so wie ich es aus euren Beiträgen rauslesen konnte. Ich habe es jetzt doch mit OUT1 gelöst. Hoffe ich zumindest :-) Also OUT1 liegt auf GND solange Vset > 1,3 V also Akku voll. die LED vom OK wird versorgt. Fällt die Spannung unter 1,3 V wird der Ausgang per Pullup hochgezogen und die LED im OK erlischt. Das Gate vom PMOS liegt auf ca. 18V und sperrt. Für den Fall das alle OK durchschalten liegt es auf Masse schaltet durch leitet. Ist das so korrekt oder habe ich falsch analysiert? Besten Dank Marcel
Marcel G schrieb: > Habe die Schaltung jetzt nochmal angepasst, so wie ich es aus euren > Beiträgen rauslesen konnte. Fehlt was: Dieter D. schrieb: > Damit die LED im OK bei Unterspannung aus sein können, machst Du den > Pfad mit den OK parallel zu R5 statt zu parallel zu R4. Allerdings > zerlegt es Dir dann das Gate, weil die Differenzspannung Gate Drain > größer als 20V wird. Daher muss Du die Optkoppler in Reihenschaltung > zu R4 setzen. Muss beim neuen Schaltplan statt R4 nun R14 lauten.
Hi Dieter, danke für die Rückmeldung. Leider verstehe ich nicht ganz. R4 war in der alten Schaltung der obere Widerstand im Spannungsteiler. Dazu sollten die Optokoppler in Reihe. In der neuen Schaltung ist R4 quasi R13 und die Optokoppler in Reihe zu diesem. R14 ist der alte R5 und zu diesem sind sie parallel. Ganz schön kompliziert das ganze, vor allem bei dem Wetter :) Wenn die LEDs leuchten liegt das Gate doch auf GND oder nicht?
Marcel G schrieb: > Ganz schön kompliziert das ganze, Ja, P-Transistoren zu begreifen fiel am Anfang so ziemlich jedem von uns schwer. > vor allem bei dem Wetter :) Keine faulen Ausreden, Du arbeitest sauber am Thema mit und bist kurz vor der Lösung. Bitte weiter so! > Wenn die LEDs leuchten liegt das Gate doch auf GND oder nicht? Ja, und wo liegt Source? Dein Transistor sieht in durchgeschaltetem Zustand -36V U(GS), und die darf er nicht. Wie Dir schon geschrieben, muß ein Widerstand in Reihe zu der Optokopplerkette. Dein R14 wird ein Sperren des P-FET verhindern, oben 36V und am Gate 18V. Wo kommen Deine 36 Volt her - ja, aus drei Bleiakkus. Können die auch geladen werden - ja, damit muß der Teiler am Gate bis 45 Volt ausgelegt werden. Tut nicht weh, der FET braucht keine -18 Volt U(GS), der geht auch mit weniger auf.
Marcel G schrieb: > danke für die Rückmeldung. Leider verstehe ich nicht ganz. Erklärungen und Hinführungsfragen hat Manfred bereits gepostet. Manfred schrieb: > Bitte weiter so! Volle Zustimmung!
Marcel G schrieb: > Das Gate vom PMOS liegt auf ca. 18V und sperrt. Interessant ist nicht, auf welchem Potential das Gate liegt, sondern welche Spannung zwischen Gate und Source ist (die entsprechende Angabe heißt ja nicht umsonst Ugs). Wenn das Gate auf 18V liegt und die Source ebenfalls auf 18V liegt, dann sperrt der Transistor. Wenn das Gate auf 18V liegt und die Source auf 25V, errrechnet sich die Differenz zwischen G und S mit 18V-25V = -7V und der Mosfet leitet. Und bei deiner Schaltung ist bei 36V Batteriespannung diese Ugs entweder irgendwas um -33V wenn die Optokoppler durchgeschaltet sind, oder ca. -18V wenn nur der Spannungsteiler wirkt. In beiden Fällen würde der Mosfet freudigst erregt leiten, wenn nicht im "Minus-33V-Fall" die GS-Isolation vorher bei etwa -20V kaputt ginge. Denk mal über meine angehängte Skizze nach.
Weiss nicht ob es so klug war dem TO einen Teil seiner Hausaufgaben abzunehmen.
Dieter schrieb: > Weiss nicht ob es so klug war dem TO einen Teil seiner Hausaufgaben > abzunehmen. Weiß ich auch nicht. Ich würde da ggfs. als Lehrer aber sowieso verlangen, dass das Ganze ohne Optokoppler aufgebaut wird. ;-)
Lothar M. schrieb: > Denk mal über meine angehängte Skizze nach. Gut okay das ist clever. Sind alle OK aus, dann wird das Gate über den 4k7 Widerstand auf 36 V gezogen, das heißt Vgs ist 0 V und der PMOS sperrt. Schalten die OK durch dann wird der Spannungsteiler "aktiv" und das Gate liegt auf ca. 28V. Heißt Vgs ist ca. -8V was dem PMOS zum durchsteuern reicht. Korrekt? Lothar M. schrieb: > Weiß ich auch nicht. Ich würde da ggfs. als Lehrer aber sowieso > verlangen, dass das Ganze ohne Optokoppler aufgebaut wird. ;-) Alternative? Über drei NPN-Transistoren an Stelle der OK, so wie in Dieters Skizze am Anfang?
Marcel G schrieb: > Korrekt? Paßt schon. Marcel G schrieb: > Alternative? Über drei NPN-Transistoren an Stelle der OK, so wie in > Dieters Skizze am Anfang? Da fehlt allerdings noch so was, wie der Widerstand R4 oder R14 für den Spannungsteiler. Die Transistoren beginnen am Gate und der Widerstand ginge Richtung Masse.
Marcel G schrieb: > Geladen werden die Akkus separat oder parallel (noch nicht ganz klar) 3 Gleiche, gleich alte PB Akkus brauchen keine Einzelüberwachung, wenn die in Serie geladen und entladen werden.
ACDC schrieb: > 3 Gleiche, gleich alte PB Akkus brauchen keine Einzelüberwachung, wenn > die in Serie geladen und entladen werden. zumal die 6 PB Zellen pro Akku auch nicht einzeln überwacht werden!
Dieter schrieb: > Weiss nicht ob es so klug war dem TO einen Teil seiner Hausaufgaben > abzunehmen. Da es keine Hausaufgaben sind, finde ich das in Ordnung. Lothar M. schrieb: > Weiß ich auch nicht. Ich würde da ggfs. als Lehrer aber sowieso > verlangen, dass das Ganze ohne Optokoppler aufgebaut wird. ;-) Ach komm', Marcel baut ein Einzelstück, muß also nicht ein paar Cent Bauteilekosten für eine Serie ausknautschen. Mit den Optokopplern sind das drei sauber getrennte Überwachungsschaltungen, man spart sich Ärger mit den verschiedenen Potentialen - ich würde bei den Optokopplern bleiben. Wenn unbedingt gespart werden muß, sind die drei 100k-Widerstände überflüssig. Die habe ich aber bewusst nicht angemeckert, weil sie bei einer evtl. Fehlersuche helfen, den Ausgangszustand der 7665 zu messen. Die jeweils 120µA werden im Gesamtsystem kaum stören. Marcel G schrieb: > Schalten die OK durch dann wird der Spannungsteiler "aktiv" und das Gate > liegt auf ca. 28V. Heißt Vgs ist ca. -8V was dem PMOS zum durchsteuern > reicht. > Korrekt? Ja! Lothar hat Dir die Änderung eingemalt: Manfred schrieb: > Wie Dir schon geschrieben, muß ein Widerstand in Reihe zu > der Optokopplerkette. Mit seiner Dimensionierung 4k7 zu 10k wird U(GS) auch nicht überfahren, wenn drei Ladegeräte dran hängen und die Kette anstatt 36 Volt auf knapp 45V ansteigt. Baue das so auf und berichte! Joachim B. schrieb: >> 3 Gleiche, gleich alte PB Akkus brauchen keine Einzelüberwachung, wenn >> die in Serie geladen und entladen werden. > zumal die 6 PB Zellen pro Akku auch nicht einzeln überwacht werden! Ja oder auch nicht. Es macht immer noch einen Unterschied, ob von 6 Zellen eine aus dem Ruder geht oder eine von achtzehn - wo ist die Wahrscheinlichkeit von erheblich Rückenwind (=Umpolung) wohl höher? Perfekt ist das nicht, aber noch immer besser als nur die Komplettspannung zu überwachen.
Manfred schrieb: > Joachim B. schrieb: >>> 3 Gleiche, gleich alte PB Akkus brauchen keine Einzelüberwachung, wenn >>> die in Serie geladen und entladen werden. >> zumal die 6 PB Zellen pro Akku auch nicht einzeln überwacht werden! > > Ja oder auch nicht. Es macht immer noch einen Unterschied, ob von 6 > Zellen eine aus dem Ruder geht oder eine von achtzehn - wo ist die > Wahrscheinlichkeit von erheblich Rückenwind (=Umpolung) wohl höher? auch eine Meinung die ich akzeptieren kann! Alle 18 Zellen können eh nicht überwacht werden, bei den 3x 12V ist es auch keine Raketenwissenschaft
Moin Moin, ich bin nun endlich dazu gekommen die Schaltung aufzubauen (siehe Anhang). Ich habe jedem Akkustrang einen 1000 µF Elko und einen Tiefpass aus 1 kOhm und 100 µF spendiert, um Spannungsschwankungen der Akkus zu dämpfen. Jeder ICL7665 hat noch einen 100 nF Kerko. Nun bin ich mir unsicher, wie ich die Schaltung testen kann. Einen Strang einzeln habe ich schon getestet und der Transistor im OK schaltet wie gewünscht. Wie kann ich nun alle drei Stränge kombiniert testen, um zu schauen ob der MOSFET schaltet? Kann man zwei Bleiakkus und ein Labornetzteil in Reihe schalten und die Spannung des Netzteils runterregeln? Kann dabei was kaputt gehen? Danke und Grüße Marcel
Marcel G schrieb: > ich bin nun endlich dazu gekommen Sehr schön, dass Du es umgesetzt hast und vom Erfolg berichtest, das kommt hier gut an, danke! > (siehe Anhang). Deine IC-Sockel gefallen mir nicht, dieser Plunder mit Blech-Flachkontakten hat mir vor vielen Jahren heftig Ärger mit Aussetzern bereitet und seitdem Hausverbot. Ich verwende gerne Sockel, aber nur mit gedrehten Präzionskontakten. > Nun bin ich mir unsicher, wie ich die Schaltung testen kann. Einen > Strang einzeln habe ich schon getestet und der Transistor im OK schaltet > wie gewünscht. Du kannst doch jeden der drei Stränge aus dem Labornetzteil speisen und die Schaltschwellen kontrollieren. > Kann man zwei Bleiakkus und ein Labornetzteil in Reihe schalten und die > Spannung des Netzteils runterregeln? Kann dabei was kaputt gehen? Ich würde es nicht machen, nicht jedes Netzgerät mag Reihenschaltungen und evtl. Rückwärtsspeisung. > Wie kann ich nun alle drei Stränge kombiniert testen, um > zu schauen ob der MOSFET schaltet? Du klemmst Deine drei (nicht ganz vollen) Akkus an und belastest jeweils einen davon so weit, bis er die Schaltschwelle erreicht. Dafür hat man seine 'Prüfbirne' auf dem Basteltisch.
Manfred schrieb: > Du klemmst Deine drei (nicht ganz vollen) Akkus an und belastest jeweils > einen davon so weit, bis er die Schaltschwelle erreicht. Dafür hat man > seine 'Prüfbirne' auf dem Basteltisch. Moin Manfred, danke für deine Rückmeldung. Die Methode hätte ich auch gedacht, allerdings dauert das bei der Akkukapazität doch sehr lange. Vor allem wenn ich es mit allen Strängen wiederholen möchte. Deshalb dachte ich an die Methode mit einer regelbaren Spannungsquelle.
Moin zusammen, ich könnte nochmal Unterstützung bei meiner Schaltung gebrauchen. Ich habe nun die mobile Spannungsversorgung soweit verkabelt und den Tiefentladeschutz eingebaut. Die letzte Schaltungsversion habe ich angehängt. Leider muss ich bei der Schaltung ein inkonsistentes Verhalten feststellen, das ich mir nicht ganz erklären kann. Ich sitze nun schon seit Stunden mit meinem Multimeter davor und probiere mögliche Ursachen zu finden. Die Schaltung legt eine gewisse Willkür an den Tag. Teilweise lässt sich die Last an der Spannungsversorgung ohne Probleme einschalten und alles funktioniert. Schaltet man sie allerdings mehrmals an und wieder aus treten zwei Fälle auf. 1. Die Last wird eingeschaltet, wird aber nach ca. 1 Sekunde wieder getrennt 2. Die Zuschaltung der Last ist gar nicht erst möglich. Ich habe die OUT1 Ausgänge an allen ICL7665 geprüft, wenn einer dieser Fälle auftritt und meistens liegt dann einer davon auf HIGH-Level, wodurch die LED im OK nicht mehr leuchtet. Das passiert allerdings ohne dass die Akkuspannung vom vorherigen Einschalten abgefallen wäre. Dieser ist mit 12,6 Volt auch weit davon entfernt die eigentliche Schaltschwelle zu erreichen. Ich habe alle drei Stränge nochmal einzeln am Labornetzteil getestet und die Schaltschwellen von UL = 11V und UH = 13V stimmen. Irgendjemand eine Idee, wieso sich ein ICL7665 dazu entscheiden könnte auch bei vollem Akku nicht auf LOW-Level zu schalten? Oder wie ich testen könnte woran es liegt? Vielen Dank Grüße Marcel
Marcel G schrieb: > zwei Ideen: Es reicht eine Abschaltung, laden sollte man auch in Reihe. Da der ICL7665 keine 45V aushält, übliche IC auch nicht, geht MAX16010-MAX16014 oder LTC1541 (Schaltung im Datenblatt bei höherer Spannung). Das MOSFET Gate musst du auch vor Überspannung schützen.
Das Erste was mir auffält, ist, dass die GND's der 3 IC's nicht auf Gnd liegen. Addierend, denke ich, wird es nichts. Versuchen jeweils die beiden Anschlüsse der zu überwachenden Batterie potentialfrei zu verarbeiten. Sprich.. separates Netzteil für die 3 Inputs.
Marcel G schrieb: > Irgendjemand eine Idee, wieso sich ein ICL7665 dazu entscheiden könnte > auch bei vollem Akku nicht auf LOW-Level zu schalten Oh Mann, dein Ursprungsbeitrag war uralt. Auch kurze Impulse können bei deiner grossen Hysterese (fast 2V) den ICL7665 ausschalten. Deine 100u sollen das blocken, aber 100u sind auf Grund ihrer inneren Induktivität viel zu langsam. Nimm lieber 100nF und 100k statt 1k, und kurze Leiterbahnen nach GND des IC. Und eine kleinere Hysterese.
Die Betriebsspannung der 3 Chips hängt in der Luft, bzw nicht auf gleichem Potential. Merkst Du das nicht, Mawin.
Die nicht beschalteten Eingänge 3 und 5 fangen gerne Störimpulse ein. Mit 1M diese auf ein nicht störendes Potential legen.
Firlefanz schrieb: > Merkst Du das nicht, Mawin. Wir merken, dass du wieder mal keine Ahnung hast, aber die Finger nicht still halten kannst.
Dieter schrieb: > Die nicht beschalteten Eingänge 3 und 5 fangen gerne Störimpulse > ein. > Mit 1M diese auf ein nicht störendes Potential legen. HYST ist ein Ausgang, und SET kann direkt an GND.
Firlefanz schrieb: > Die Betriebsspannung der 3 Chips hängt in der Luft, bzw nicht auf > gleichem Potential. Merkst Du das nicht, Mawin. Na und, die Schaltung kann funktionieren, auch wenn der Spannungsteiler zum Gate etwas niederohmig und knapp ist. Da du das nicht verstehst, solltest du dir Ratschläge an den TO hier sparen, er ist schon klüger als du es je sein wirst.
Marcel G schrieb: > ich könnte nochmal Unterstützung bei meiner Schaltung gebrauchen. Nimm doch in dem Schaltplan mal ein vernünftiges Symbol für den P-Kanal MOSFET. So kriegt man Hirnverkrampfungen. Das Zeichen, dass du da verwendest, ist ein vermurkster Zwitter. https://de.wikipedia.org/wiki/Metall-Oxid-Halbleiter-Feldeffekttransistor
Marcel G schrieb: > Ich habe die OUT1 Ausgänge an allen ICL7665 geprüft, wenn einer dieser > Fälle auftritt und meistens liegt dann einer davon auf HIGH-Level, > wodurch die LED im OK nicht mehr leuchtet. Schalte jedem der Optokoppler eine LED in Reihe, dann kannst Du ohne Meßgerät direkt und schnell sehen, wenn die Ansteuerung sich ändert. Wie ist der Koppelfaktor Deiner Optokoppler, gehen die sicher auf? Firlefanz schrieb: > Merkst Du das nicht, Mawin. MaWin oder nicht, hier ist offensichtlich, dass DU keinerlei Ahnung hast. Die Schaltung wurde im Rahmen dieses Threads friedlich und konstruktiv erarbeitet und wird funktionieren, schade, dass nun wieder ein Störenfried auftaucht. Wolfgang schrieb: > Nimm doch in dem Schaltplan mal ein vernünftiges Symbol Noch ein Störenfried :-(
Moin zusammen, Firlefanz schrieb: > Sprich.. separates Netzteil für die 3 Inputs. Netzeile? MaWin schrieb: > Oh Mann, dein Ursprungsbeitrag war uralt. Naja so uralt auch nicht :-) Als Hobbybastler dauert das nunmal ein wenig neben der Arbeit. MaWin schrieb: > Auch kurze Impulse können bei deiner grossen Hysterese (fast 2V) den > ICL7665 ausschalten. Was genau hat denn die Größe der Hysterese damit zu tun, ob der ICL7665 schaltet? Die Hysterese steuert doch das Wiedereinschalten nach unterschreiten der Abschaltschwelle, oder hab ich das falsch verstanden? Alle Lasten laufen nach dem Einschalten zunächst auf Standby und ziehen nur ca. 400 mA. Das sollte die drei vollen 18 Ah Akkus doch niemals soweit Einsinken lassen, dass die Spannung auf unter 11 V fällt. Ich kann das aber zur Sicherheit auch mal mit dem Oszi prüfen. Dieter schrieb: > Die nicht beschalteten Eingänge 3 und 5 fangen gerne Störimpulse ein. > Mit 1M diese auf ein nicht störendes Potential legen. Vielen Dank für den Tipp. Werden ich tun, oder zumindest wie von Hinz geschrieben auf das jeweilige "GND" Potential legen. MaWin schrieb: > uch wenn der Spannungsteiler > zum Gate etwas niederohmig und knapp ist. Sorry, das ist ein Kopierfehler. Die Widerstände sind wie vorher beschrieben 4k7 und 10k. Manfred schrieb: > Schalte jedem der Optokoppler eine LED in Reihe, dann kannst Du ohne > Meßgerät direkt und schnell sehen, wenn die Ansteuerung sich ändert. Das ist eine ganz hervorragende Idee. Danke! Habe ich direkt umgesetzt. Ich habe sie auf die Seite des ICL7665 geschaltet. Also ich Reihe zur OK-LED. Sinnvoller wäre ja sogar auf die andere Seite oder? Wird aber schwierig nachträglich einzulöten. Manfred schrieb: > Wie ist der Koppelfaktor Deiner Optokoppler, gehen die sicher auf? Der Begriff ist mir neu. Wieder was gelernt. Ist das im Datenblatt als "Current Transfer Ratio" beschrieben? Also das Verhältnis aus Kollektorstrom und OK-LED Strom? Kollektorstrom sollte ja ca. 0,25 mA betragen und der OK-LED Strom 3,4 mA. Wären also ungefähr 7 %. Ich kann diesen Wert allerdings nicht deuten.. Müsste ich die Vorwiederstände verringern, so dass der OK-LED Strom höher wäre? Danke für Eure Hilfen! Grüße
Marcel G schrieb: >> Schalte jedem der Optokoppler eine LED in Reihe, dann kannst Du ohne >> Meßgerät direkt und schnell sehen, wenn die Ansteuerung sich ändert. > Ich habe sie auf die Seite des ICL7665 geschaltet. Also ich Reihe zur > OK-LED. Genau so habe ich es gemeint, um zeitnah zu sehen, ob und welche Ansteuerung die Sperre auslöst. Vielleicht sogar immer die selbe? > Sinnvoller wäre ja sogar auf die andere Seite oder? Wird aber > schwierig nachträglich einzulöten. Bringt nichts. >> Wie ist der Koppelfaktor Deiner Optokoppler, gehen die sicher auf? > > Der Begriff ist mir neu. Wieder was gelernt. Ist das im Datenblatt als > "Current Transfer Ratio" beschrieben? Also das Verhältnis aus > Kollektorstrom und OK-LED Strom? Kollektorstrom sollte ja ca. 0,25 mA > betragen und der OK-LED Strom 3,4 mA. Wären also ungefähr 7 %. Ich kann > diesen Wert allerdings nicht deuten.. Müsste ich die Vorwiderstände > verringern, so dass der OK-LED Strom höher wäre? Rechnen müssen wir noch etwas üben? Laut Deines letzten Plans hast Du 1kOhm vor den Optokopplern. Die LED hat etwa 1 Volt Flußspannung, daraus rechne ich etwa 10mA LED-Strom. Mit einer Info-LED in Reihe verschiebt sich das, je nach Farbe / Typ geht das auf bis zu 7mA herunter. Am FET hattest Du zwei 1k-Widerstände eingezeichnet, da wären bei 36V also 18 mA Strom zu leisten, was meine Bedenken bzgl. des Koppelfaktors ausgelöst hat. Nun hast Du es auf 4k7 + 10k korrigiert, macht bei 36V rund 2,5 mA für den Opto-Transistor. Da Du vorne min. 7mA speist, wäre ein Koppelfaktor von 35% ausreichend - keine Bedenken, die hast Du auf jeden Fall.
Manfred schrieb: > Rechnen müssen wir noch etwas üben? Ja...und vor allem Kommastellen korrekt ablesen.. :-) Also das mit den LEDs ist echt eine feine Sache. Es ist tatsächlich meistens der dritte Strang, also von 24 V auf 36 V der aus geht. Was ich gerade gemerkt habe, dass die Schaltung ultra sensibel ist. Wenn die LED aus ist und ich mit der Hand einen der SET oder HYST Widerstände berühre, dann geht sie wieder an. Was auch aufällig ist, während des Einschaltens gehen alle LEDs einmal aus und dann wieder an. Das sollte eigentlich auch nicht so sein oder? Vielleicht tausche ich den Tiefpass als nächstes mal gegen 100k und 100n aus.. Ich habe probiert mal mein USB Oszi an den SET1 Eingang zu hängen. Problem ist, sobald ich die Klemmen anschließe geht die LED direkt aus. Woran kann das liegen?
Marcel G schrieb: > Was auch aufällig ist, während des Einschaltens gehen alle LEDs einmal > aus und dann wieder an. Das sollte eigentlich auch nicht so sein oder? Natürlich ist das so, die 100u wollen aufgeladen werden. Marcel G schrieb: > sobald ich die Klemmen anschließe geht die LED direkt aus. Woran kann > das liegen? Der ICL7665 ist sehr hochohmig, also sehr sensibel. Schon anfassen oder mit Tastspitze berühren bringt ihn wegen winziger Kapazitäten zur Reaktion. Man darf halt keine Steckbrettschaltung bauen, sondern eine ordentliche Platine. Marcel G schrieb: > Was genau hat denn die Größe der Hysterese damit zu tun, ob der ICL7665 > schaltet Na ja, wenn er wegen kurzem Einbruch z.B. durch Einschaltstromspitzenbelastung ausschaltet hat sie damit zu tun wann er wieder einschaltet. Bei nicht ganz vollem Akku bei dir nie. Übrigens finde ich die 3 Optokoppler recht stromfressend. Eine Kaskode aus 3 Transistoren bildet ebenso ein UND und liefer von alleine nur 1/3 der Spannung an das Gate vom P-MOSFET. Da die OUT jedoch nach GND schalten, sollte eine PNP Kaskode einen N-MOSFET schalten
MaWin schrieb: > Natürlich ist das so, die 100u wollen aufgeladen werden. Die Überwachungsschaltung hängt doch durchgängig an den Akkus und wird nicht ausgeschaltet. Demzufolge sind die 100µ doch bereits geladen, wenn ich die Last dazuschalte, oder nicht? Ich habe nun mal R1, R4 und R9 von 1M5 Ohm auf 560k Ohm reduziert. Dadurch reduziert sich die Hysterese auf ca. 11,5 V wie von MaWin empfohlen. Und siehe da, bisher funktioniert es ganz gut. Danke! Zudem habe ich die Akkuspannung beim Zuschalten der Last mit dem Oszi gemessen. Die Auswertung hat mich doch sehr gewundert. Die Spannung am Akku fällt für ca. 3 ms tatsächlich auf bis zu 9,7 V ab (s. Anhang). Das würde das Verhalten, das ich vorher beobachtet habe erklären, da die Abschaltschwelle unterschritten wurden allerdings die Hysteresespannung im Anschluss nicht wieder erreicht wird. Allerdings habe ich die Spannung auch nach dem Tiefpass-Widerstand gemessen, und dort kommt logischerweise bei einer Zeitkonstante von fast einer Sekunde nichts von der Schwankung an. Der Tiefpass tut also was er soll. Frage ist nun, wieso schaltet der ICL7665, obwohl von diesem Spannungsabfall eigentlich nichts am SET-Eingang ankommen sollte?
MaWin schrieb: > Man darf halt keine Steckbrettschaltung bauen, sondern eine > ordentliche Platine. Gucke mal da: Beitrag "Re: Reihenschaltung von 3 Bleigel-Akkus überwachen" Aber ist dennoch klar, wie Du geschrieben hast, hochohmig. Der Teiler am SET hat rund 10 MegOhm, der Finger, der da reingrabbelt, bestenfalls 100k. Das USB-Scope hat einen Eingangswiderstand, der den Teiler heftig verstimmt. Selbst mit einem 10MegOhm-Multimeter bekommt man keine korrekte Spannung gemessen. MaWin schrieb: > Übrigens finde ich die 3 Optokoppler recht stromfressend. Die Diskussion wurde bereits zu Beginn der Aktion geführt. Ja, es mag nicht optimal sein, aber die Optos ersparen Ärger mit den verschiedenen Potentialen der drei 7665, ich finde den Ansatz sinnvoll. Marcel G schrieb: > Was auch aufällig ist, während des Einschaltens gehen alle LEDs einmal > aus und dann wieder an. Einen ähnlichen Effekt hat auch meine Akkuüberwachung am stationären Autoradio, beim Einschalten kommt kurz die Warnmeldung "leer". Da juckt es mich nicht, weil ich nichts abschalte. Marcel G schrieb: > Zudem habe ich die Akkuspannung beim Zuschalten der Last mit dem Oszi > gemessen. Die Auswertung hat mich doch sehr gewundert. Die Spannung am > Akku fällt für ca. 3 ms tatsächlich auf bis zu 9,7 V ab (s. Anhang). Da zieht wohl die Last eine Stromspitze, Kondensator im Eingang? Gemessen direkt am Akku oder nach der Verkabelung? Die Stromaufnahme Deiner ICL7665 wird nur einige µA betragen. Packe mal 270 Ohm in Reihe zur Versorgung V+ und erhöhe die 100n C7.. auf 220µF oder mehr.
Bitte melde dich an um einen Beitrag zu schreiben. Anmeldung ist kostenlos und dauert nur eine Minute.
Bestehender Account
Schon ein Account bei Google/GoogleMail? Keine Anmeldung erforderlich!
Mit Google-Account einloggen
Mit Google-Account einloggen
Noch kein Account? Hier anmelden.












