Hallo, Ich lese schon eine weile mit und habe nun auch mal ein Anliegen. Und zwar baue ich gerade ein E-bike selber. Auch der Akku ist selbst gebaut. Ich würde nun gerne Den Akku vom Motor/Regler trennen. Als ein/aus Schalter sozusagen. Für mich kamen da direkt Mosfets in den Sinn, die ich dann ansteuern kann. Ähnlich wie beim bms. Für alternative Schaltungen die möglichst klein sind und sich auch per kleinen Schalter ansteuern lassen wäre ich auch offen. Mosfets sind für mich jedoch Neuland und die ganzen Angaben verwirren mich noch ein bisschen. Für die Schaltung habe ich mir folgendes Mosfet herausgesucht: https://cdn-reichelt.de/documents/datenblatt/A200/IXFN360N10T.pdf Grundsätzlich von den Daten sollte es passen. Bei meinem System wird sich der maximale Strom auf ca 180 Ampere belaufen und im Durchschnitt wahrscheinlich so auf 80 Ampere auf eine Laufzeit von 40min (ich fahre ja nicht durchgehend mit Vollgas sondern immer in Wechsel. Es sollte allerdings schon sehr vollgasfest sein) Laut Datenblatt würde es theoretisch, bei Vollast, eine Verlustleistung von ca.75Watt haben die in Wärme umgewandelt wird. Oder habe ich da einen Denkfehler? Wäre das ohne Kühlung so anwendbar? Was mich im Datenblatt stutzig mach ist der wert PD der nur eine Leistung von 830W angibt. Ist das die Dauerleistung? Das System besteht aus einem 48ah Akku mit 14s und 50V der Motor liefert eine Leistung von 9kw. Hoffe ihr habt da ein paar Tipps oder Infos für mich. Lg und schönes Wochenende.
PD = power dissipation, es handelt sich hier um die maximal erlaubte anfallende Verlustleistung, welche als Wärme gut abgeführt werden muss (Kühlung). Es handelt sich hier aber um einen N-Channel Mosfet, um den Controller bzw. die Stromzufuhr ein- und auszuschalten ist es i.d.r besser, einen P-Channel Mosfet zu benützen, so dass über das + geschaltet werden kann.
Deniz S. schrieb: > Ich würde nun gerne Den Akku vom Motor/Regler trennen. Als ein/aus > Schalter sozusagen. Dein Regler trennt doch schon den Motor vom Akku bei Tempo 0. Da ist schon (zumindest) 1 MOSFET drin. Ohne dass Strom fliesst dann auch ein schnöder Schalter den Akku abklemmen. Das hat den Vorteil, nicht durchlegieren zu können.
Also der Motor und Regler ist eine Einheit und hat keine explizite „Richtige“ off Funktion. Ich möchte aber gerne den Akku „mechanisch“ also pet Knopf abschalten können. Für alles fälle. Vernünftige Schalter die klein sind und 180 Ampere aushalten habe ich nicht gefunden. @Hans: Danke für die Erklärung zu PD. Ich habe mich für einen N channel entschieden weil ich das bms und eine Diode auf der negativen Seite eingebaut haben muss und ich somit alles in einem Strang (Position) haben kann. Die Idee war mit einem kleinen DC/dc Wandler mit 15v auf das gate zu gehen. Bzw über den Schalter auf das gate und dann und ihn so zu Schalten. Sobald der Schalter geschlossen wird wird gleichzeitig die 15v weggenommen und die Erdung geschaltet und somit wird das Mosfet „ausgeschaltet“ Das habe ich so auch schon getestet und funktioniert auch. Jedoch jetzt die Frage ob ich so ein Mosfet ohne großartige extra Kühlung für meine Stromstärke nutzen kann?
Hallo, es ist, je nach Controller schon so, wie MaWin schreibt. Wenn der Controller einen I/O Anschluss hat, kannst du dir den teuren Mosfet sparen. Wenn's unbedingt sein muss, kannst du ein Relais mit Druckschalter betätigen oder wenn das Potential am I/O Ausgang bekannt ist, dies auch mit einem kleinen Mostfet bewerkstelligen. Gruss Hans
Ich komme irgendwie nicht an Mosfet vorbei und würde die ganze Schaltung auch gerne so umsetzten. Denn ich schalte mit den Akku dann auch noch die Kühlung die separat läuft. Wiegesagt relais finde ich keine vernünftigen Jedoch komme ich mit meiner Ausgangsfrage nicht weiter. Benötige ich für meine Anwendung und das genannte Mosfet. Eine zusätzliche Kühlung?
Deniz S. schrieb: > Jedoch komme ich mit meiner Ausgangsfrage nicht weiter. > Benötige ich für meine Anwendung und das genannte Mosfet. Eine > zusätzliche Kühlung? Da du angegeben hast, dass dein Motor bis zu 180A ziehen kann, kannst du selber ausrechnen, wieviel der Mosfet verheizt: 0,0026Ohm x 180A = 0,468Volt; 0,468V x 180A = 84,24Watt. Also auf jeden Fall eine zusätzliche Kühlung!
Hans schrieb: > PD = power dissipation, es handelt sich hier um die maximal erlaubte > anfallende Verlustleistung, welche als Wärme gut abgeführt werden muss > (Kühlung). ... wobei "gut abgeführt" heißt: der Wert von 830W gilt bei einer Gehäusetemperatur (Tc) von 25°C.
Deniz S. schrieb: > Das System besteht aus einem 48ah Akku mit 14s und 50V der Motor liefert > eine Leistung von 9kw. Dann ergeben sich die 180A aber wohl auch nur aus der Nennleistung. Welche spitzenleistung, bzw. welcher Strom wäre denn bei Überlast drin? Z.B. beim rasanten Beschleunigen?
Deniz S. schrieb: > Das System besteht aus einem 48ah Akku mit 14s und 50V der Motor liefert > eine Leistung von 9kw. Das ist kein E-Bike, wohl eher ein E-Motorrad :-)
Wenn jemand Akkus dieser Größenordnung selbst bauen will und nicht weiß wie ein Mosfet funktioniert, läuft wohl etwas schief. Ich würde zu einem Grundlagenkurs raten.
Jens G. schrieb: > Dann ergeben sich die 180A aber wohl auch nur aus der Nennleistung. > Welche spitzenleistung, bzw. welcher Strom wäre denn bei Überlast drin? > Z.B. beim rasanten Beschleunigen? Also die 180 Ampere sind definitiv das Maximum an Belastung das eintreten kann. Bzw das ist dann die „Spitzenleistung“ beim rasanten beschleunigen. kenny schrieb: > Das ist kein E-Bike, wohl eher ein E-Motorrad :-) Ja so war der Plan „bike“ ist ja vielseitig zu benutzen. Danke erst mal an die Hilfestellungen auch wenn nicht alles zielführend ist. Also ich denke ich komme hier mit der Wärmeabfuhr an meine Grenzen. Da ich das ganze in das akkugehäuse integrieren möchte und so nur schwer eine Wärmeabfuhr möglich ist. (Einie Idee wäre höchstens das Gehäuse zu nutzen. Grundsätzlich bin ich einem Relais/Schütz nicht abgeneigt. Hat jemand denn eine Idee wo ich sowas in Vergleichbarer Bauform finde? Ich finde nur passende die deutlich größer sind.
Grundsätzlich bin ich einem Relais/Schütz nicht abgeneigt. Hat jemand denn eine Idee wo ich sowas in Vergleichbarer Bauform finde? Ich finde nur passende die deutlich größer sind. z.B. ein Magnetschalter für Anlasser
Das gleiche Problem hatte ich bei meinem Segway Clone auch. Da brauchte ich auch einen elektronischen Schalter um die Akkus anzulegen und vor allem im Fehlerfalle abzutrennen. Das habe ich mit Mosfets gelöst und das hat wunderbar funktioniert. Verbaut waren da 2 x 1000W Motoren wenn ich das noch richtig weiß. Durch eine Kurzschlußüberwachung unterbricht das Teil auch automatisch.
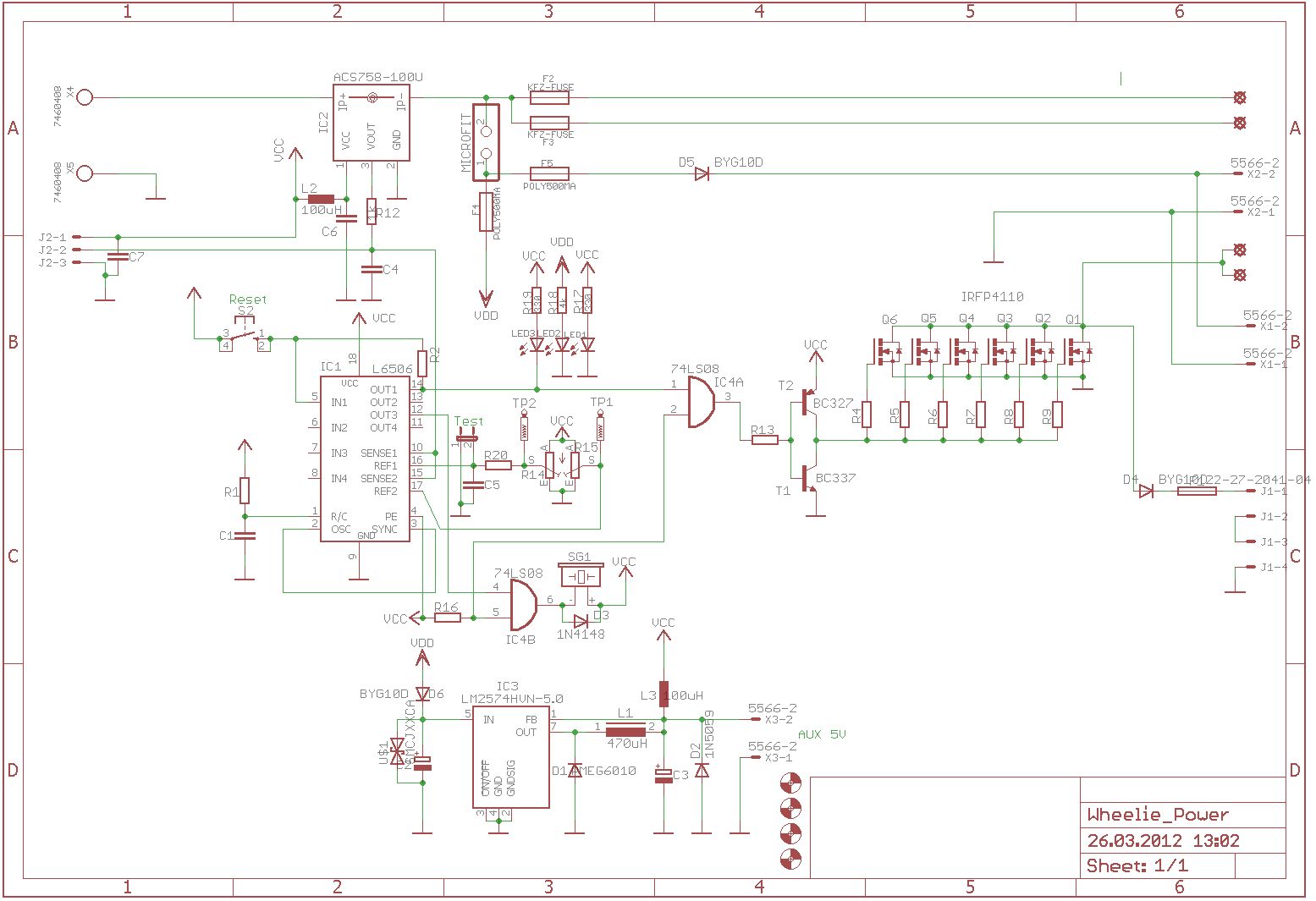
Markus B. schrieb: > Das habe ich mit > Mosfets gelöst und das hat wunderbar funktioniert Das ist jetzt aber nicht dein ernst? 6 fette TO-247 Mosfets parallel und dann nicht mal 5V Gatespannung zum ansteuern? Hast du da wirklich IRFP4110 verwendet? Wenn ja, sag's ja keinen weiter...
temp schrieb: > Das ist jetzt aber nicht dein ernst? 6 fette TO-247 Mosfets parallel und > dann nicht mal 5V Gatespannung zum ansteuern? Hast du da wirklich > IRFP4110 verwendet? Wenn ja, sag's ja keinen weiter... .... Schaltplan lesen hast du wohl nicht so drauf ?!!!
Markus B. schrieb: > .... Schaltplan lesen hast du wohl nicht so drauf ?!!! Na ja, diesen Schaltplan zu lesen ist tatsächlich nicht so einfach, weil das tif-Bilchen zumindest auf meinem Bildschirm ziemlich unscharf und verwaschen wirkt. Kleine Bauteilbezeichnungen kann ich grade mal noch so entziffern. Aber was ist daraus ablesen würde, deckt sich mit dem, was temp schrieb: du nutzt viele FET parallel, die eigentlich 10V Ansteuerung sehen wollen, und steuerst sie mit deutlich weniger als 5V an. Davon abgesehen: so wie die Gate-Treiberstufe gezeichnet ist (T1 und T2) würde sie sofort abbrennen, weil die beiden BE-Strecken der Transistoren ohne Strombegrenzung zwischen VCC und GND liegen. Wenn auch ich den Schaltplan falsch lese, wäre eine Erklärung nett: ich lerne immer gerne dazu.
Markus B. schrieb: > .... Schaltplan lesen hast du wohl nicht so drauf ?!!! Du hast zwar auf "temp" geantwortet, aber wenn du schon beim Schaltplan bist: Da sehe ich bei der MOSFET-Ansteuerung einen groben Fehler: die Basen von T1 und T2 sind direkt verbunden, das bewirkt einen Fast-Kurzschluss von VCC nach GND. Also: Schaltplan zeichnen hast du wohl nicht so drauf ?!!! Und: auch ohne den Kurzschluss werden die FETs mit max. VCC angesteuert, da gebe ich "temp" durchaus recht... Edit: Achim S. hat das auch schon bemerkt...
Deniz S. schrieb: > 180 Ampere belaufen Das ist schon mal ne Ansage. Also im KFZ Bereich (BEV) sind solche Ströme normal. Da werden dicke Relais genommen, die den DC Strom auch sicher trennen können. Ungefähr Faustgroß. Option? 48V KFZ Batterien verwenden oft Mosfets, meist so 8-10 Stück parallel und dann noch mal 8 -10 Stück antiseriell dazu (meist Source an Source). Du willst ja nicht das deine die Body Dioden in eine Richtung Strom durchlassen. Diese Systeme haben knapp die Hälte deiner 9KW Systemleistung. https://e2e.ti.com/support/power-management-group/power-management/f/power-management-forum/297508/lm5050-2-drive-two-back-to-back-fet-s Google mal nach Back to Back Fet Driver. Die Mosfets sind das eine, aber du wirst auch eine entsprechende PCB brauchen. Also 105µm Kupfer, Leiterbahnen müssen mit aufgelötetem Kupferkabel verstärkt werden etc. Lötprozess muss passen. Wenn du das wirklich so durchziehst, dann würde ich es cool finden wenn du uns auf dem laufenden hälst :). Schraub bitte an den Pluspol des Akkus eine 200A Sicherung, grade beim Testen der Schaltung verhindert das Böse Überraschungen und begrenzt den Schaden. Rechne damit, dass du einige FETs grillen wirst und die sind in der Leistungsklasse nicht gerade billig. VG Paul
Ich nehme die harsche Antwort die ich zu temp´s Kritik geschrieben habe gerne zurück, ich hatte das beim schnellen Durchlesen falsch verstanden, sorry. Du hast den Schaltplan schon richtig gelesen, ich aber deinen Kommentar offensichtlich nicht. Aber nun zur bemängelten Ansteuerung der Fets. Lt. IRFP4110 Datenblatt Gate Threshold voltage min 2V max 4V. Da bin ich doch voll drin.
Markus B. schrieb: > Lt. IRFP4110 Datenblatt Gate Threshold voltage min 2V max 4V. > Da bin ich doch voll drin. Das heißt nur, dass der lineare Bereich zwischen 2V und 4V anfängt. Der angegebene Rdson ist für 10V spezifiziert. Wie das bei 4,8V aussieht, verrät das Datenblatt nicht. Der doppelte Wert ist gut möglich. Damit hättest du die Hälfte der Fets nur deswegen verbaut, weil du die Grundlagen nicht verstanden hast.
Markus B. schrieb: > Ich nehme die harsche Antwort die ich zu temp´s Kritik geschrieben habe > gerne zurück, ich hatte das beim schnellen Durchlesen falsch verstanden, > sorry. find ich gut. Markus B. schrieb: > Aber nun zur bemängelten Ansteuerung der Fets. > Lt. IRFP4110 Datenblatt Gate Threshold voltage min 2V max 4V. > Da bin ich doch voll drin. Da hab ich meine Bedenken. Ein 74LS08 erreicht am Ausgang schon mal keine 5V (oder ist es vielleicht eine andere Logikfamilie, und der Eintrag "LS" in Schaltplan ist falsch?) Wenn die Treiberschaltung aus T1 und T2 richtig eingebaut ist (in Kollektorschaltung, der Schaltplan zeigt sie in Emitterschaltung) frisst sie nochmal 0,7V von der Ansteuerspannung weg. Es könnte es also durchaus sein, dass das Gate noch nicht mal über 4V kommt. Aber selbst wenn es das schaft: wie temp schon geschrieben hat bedeutet das nur, dass der FET ein bisschen leitet. Es ist noch weit davon entfernt, dass der FET niederohmig durchschaltet. Das ist bei deinem FET eben erst ab einen V_GS von 10 V sichergestellt. Schau dir z.B. Fig. 3 in diesem Datenblatt an: https://www.mouser.de/datasheet/2/196/Infineon_IRFP4110_DataSheet_v01_01_EN-1228472.pdf mit 10 V am Gate kann der FET um Größenordnungen mehr Strom schalten als mit 4V am Gate.
Achim S. schrieb: > mit 10 V am Gate kann der FET um Größenordnungen mehr Strom schalten als > mit 4V am Gate. Das ist absolut richtig. Markus B. hat vermutlich Glück gehabt, dass er keine 4V-Typen erwischt hat (nach Datenblatt darf es nämlich sein, dass bei 4V nur 250µA Drainstrom fließt). Aber sowas ist für mich nicht entwickeln, sondern pokern. Oder man hat genügend viele FETs, einen Notfall und selektiert ;-)
Bitte melde dich an um einen Beitrag zu schreiben. Anmeldung ist kostenlos und dauert nur eine Minute.
Bestehender Account
Schon ein Account bei Google/GoogleMail? Keine Anmeldung erforderlich!
Mit Google-Account einloggen
Mit Google-Account einloggen
Noch kein Account? Hier anmelden.
