Hallo Leute, ich habe ein Problem mit Laser-Datenübertragung an euch. Genauer habe ich eine Laserdiode, die über eine 20m Strecke Daten übertragen soll. Der Sender und seine Modulation ist kein Problem, .. jedoch finde ich einfach keinen Empfänger! Das Problem ist, der Laserstrahl hat eine Wellenlänge von 680nm (rot), d.h. er ist im sichtbaren und nicht im infraroten Bereich. Ich kann definitiv nicht auf Infrarot umsteigen! Ich habe mir den TSOP17* (datasheet als anlage) als perfekte Lösung ausgemacht. Leider habe ich nicht die erforderliche Wellenlänge für den TSOP17 finden können und so ist der TSOP wohl definitiv für den Infrarot Bereich ausgelegt. Hätte ihr eine Lösung für mich? Die Frequenz, die demoduliert wird, ist variabel, d.h. kann ich frei am Sender einstellen! Eine Andere Frage: Welche Frequenz für die Modulation des Signals (um es z.b. vom Tageslicht und anderen Lichtquellen besser trennen zu können) ist besser, je höher, oder je kleiner? Würde mich sehr über eure Hilfe freuen! Grüßchen .. Sebastian
Hast du schon Sam's Laser FAQ durchgestöbert, ob dort Detektoren aufgeführt sind? Die notorischen Suchworte bei Fr. Google sind "680 nm" spectral (responsivity OR response) photodiode
Mit Datenübertragung und Laserpointer findet Fr. Google auch einiges. Sogar komplette Projekte und eine sehr interessante Hobbythek ;-)
Mmh, ja ... hätte ich auch drauf kommen können, .. gebe ich ja zu :) Vielen Dank! Habe aber leider nichts Passendes gefunden! Ich muss die Schaltung so klein wie möglich halten. Darum wäre es toll, wenn es einfach nur einer Fotodiode und eines Demodulator Bausteines bedarf. Das ganze funktioniert so: (Prinzip als Anlage) Ein Mikrocontroller schaltet eine Rechteckspannung von z.B. 50kHz durch einen Transistor an eine Laserdiode. Diese Frequenz kommt entweder am Empfänger an, oder kommt nicht an. Ich will sozusagen die Signale des Mikrocontrollers hinter dem Demodulator wiederfinden! Geht das nicht einfacher, als mit 1000 kleinen Bauteilen und einer komplizierten Schaltung? :( Beim TSOP17* geht es doch auch! Nach längerer überlegung ist eine Fotodiode doch am Besten. Vorallem, da auch in SMD zu bekommen! Grüßchen Sebastian!
wenn man so einen demodulator und Frequenzfilter auf einen Mikrocontroller programmieren könnte, wäre auch möglich! Vielleicht hat das ja auch schon jemand gemacht..... rumgoogle
Hast Du das Ganze mit dem TSOP17 schon probiert? Ich habe mit meinem Laser (<1mW) auf eine Fotodiode aus 4m Entfernung "geschossen". Die Fotodiode hatte ich der Infrarotgabellichtschranke einer Kugelmaus entnommen. Ich habe selten so ein eindeutiges Signal empfangen :-) Vielleicht kommt der TSOP damit ja trotzdem klar. Falls dein Signal, wie bei mir, aus einem einfachen Trägersignal besteht, welches bei 1 anliegt und bei 0 ausgeschaltet ist, kann ich dir das U2531 empfehlen. Die Fotodiode wird ohne weiter Beschaltung an den Eingang angeschlossen. Ein paar Frequenz bestimmende Bauteile -> fertig. Über die Reaktionsgeschwindigkeit kann ich dir allerdings (noch) nichts sagen. Falls du mit 2 Frequenzen arbeitest (zb 50 khz -> 0, 55khz -> 1) würde ich 2 NE567 nehmen und die beiden Signale hinterher wieder zusammenbasteln.
@Günter Habe nirgends einen Verkäufer für den U2531 gefunden! Woher beziehst du ihn? Hast du schon eine funktionierende Empfängerschaltung mit dem NE567 oder U2531 entworfen oder schon getestet? Wäre es möglich, wenn du mir diese Daten geben könntest? Wäre echt super! Entweder hier oder an lufti at crono-force dot de Danke für deine bisherige Unterstützung! Sebastian
Hallo Sebastian, U2531 steckt in einem Lichtschrankenbausatz .Die Lichtschranke gibt es bei C. Falls du Schaltplan und Beschreibung braucht: www.kemo-electronic.com Bausatz: B213 Dort gibt es einen Link "Eingeschränkt", welcher auf ein 2,5 MB grosses PDF-Dokument mit Beschreibung und Schaltplan verlinkt. Ich weiss allerdings nicht wie schnell das IC schaltet.
Danke für die Unterlagen etc. Ich kann aber nicht so viel für einen einfachen IC ausgeben. Vorallem nicht, wenn dagegen der NE567 bei Reichelt nur 35 Cent kostet :D Muss dann wohl auch den NE567 nehmen und mir irgendwie das Datasheet verständlich machen :/ Weißt du vielleicht, ob es möglich ist, die auszufilternde Frequenz durch einen µC zu steuern?
Vielleicht kann man ja den frequenzbestimmenden Widerstand zwischen Pin 5 und Pin 6 variabel (Transistor oder Optokoppler) gestalteten. Ich habe bislang auch nur die einfache, starre Schaltung aufgebaut.
Wäre toll, wenn man den NE567 einfach nur mit einem Pin an einen µC anschließen müsste und dann nur noch einen einfachen rechteck takt ausgeben müsste. Leider habe ich nicht genug Elektronikkenntnisse dazu :(
Wozu brauchst Du das Ganze variabel ? Ich würde 2 Töne senden bzw dekodieren: Einer für High und einer für Low. Was soll denn übertragen werden ?
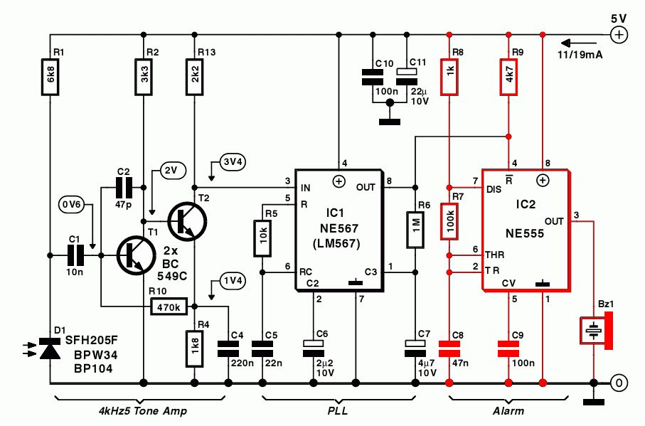
Hallo Leute, ich habe jetzt eine Schaltung gefunden, die genau das machen soll, was ich brauche. Allerdings ist sie für den Infrarotbereich ausgelegt. Das wird aber wohl nichts ausmachen .. oder? Wenn ich das richtig verstanden habe, dann wird hier mit C1 die Fotodiode kapazitiv ausgekoppelt. Das übrigbleibende Signal wird verstärkt über eine Darlingtonstufe (irgendwie ist da noch ein Filter gegen Sonneneinstrahlung dabei), damit der NE567 danach die Signal Frequenz (auf dem Schaltplan für 4,5kHz berechnet) herausfiltert und wieder ein vernünftiges 10101 Signal daraus formt. Auf dem Schaltplan wird dieses Signal dann an einen NE555 weitergegeben um dann eine Tonfrequenz an den Buzzer zu geben. Diesen will ich jedoch nicht haben! Ich will das Signal per Oszi messen. Ich habe mal den Alarmkreis rot eingefärbt. Kann ich den einfach so entfernen und Oszi ranklemmen? Muss R9 als PullUp dran bleiben? Kann ich statt 4.7k als R9 auch 10k nehmen? Wenn ich später das Signal an einen AVR weitergebe, brauche ich dann diesen Pullup noch? --- Wie kann ich mehrere Fotodioden verwenden? Muss ich da jedes Mal die komplette Schaltung nachbauen? Wäre toll, wenn die Erweiterung so billig wie möglich wäre! Ich muss nämlich noch ca 10 weitere Fotodioden verwenden! (ich nehme übrigens die BPW34) --- Datenblatt BPW34: http://www.reichelt.de/inhalt.html?ACTION=7;LASTACTION=6;SORT=artikel.artnr;GRUPPE=A54;WG=0;SUCHE=bpw;ARTIKEL=BPW%2034;START=0;END=16;STATIC=0;FC=669;PROVID=0;TITEL=0;DATASHEETSEARCH=BPW%2034;FOLDER=A500;FILE=BPW34%2523SIE.pdf;DOWNLOADTYP=1;DATASHEETAUTO=;OPEN=0 Datenblatt NE567: http://www.reichelt.de/inhalt.html?ACTION=7;LASTACTION=6;SORT=artikel.artnr;GRUPPE=A218;WG=0;SUCHE=ne567;ARTIKEL=NE%20567%20DIP;START=0;END=16;STATIC=0;FC=669;PROVID=0;TITEL=0;DATASHEETSEARCH=NE%20567%20DIP;FOLDER=A200;FILE=NE567%2523PHI.pdf;DOWNLOADTYP=1;DATASHEETAUTO=;OPEN=0 --- Vielen Dank für eure Hilfe! Ohne euch würde ich durchdrehen :) Sebastian
Hallo, wie wäre es, einen solchen fertigen IR-Empfänger-Demodulator-Baustein zu nehmen, wie du ihn schon in og. Datenblatt beschreibst, nur halt nicht die vergossene Plastikversion, sondern die Teile, die in einem kleinen Blechgehäuse sind? Da kannst du evtl. die Empfangsdiode/transistor austauschen [1] gegen eine/n für das sichtbare Licht empfindlichen Typ ohne IR-Filter. Stefan [1] Afaik sind die Teile im Blechgehäuse auf einer kleinen Platine, da kann man doch die Anschlüsse für den eigentlichen Sensor (Diode/Trans.) anlöten und das eigentliche Teil mittels Durchkratzen der Leiterbahnen still legen.
Ich baue lieber erstmal meine eigene Schaltung auf, um mein Vorhaben überhaupt zu testen. Um die Schaltung um weitere Sensoren zu erweitern muss ich so billig und so klein wie möglich bleiben! Für eine Fotodiode zahle ich ca 0,50. Und das ist schon viel zu viel! Ich kann allerhöchstens noch Bauteile wie Kondensatoren und Wiederstände hinzufügen. Jedenfalls billige und kleine (sollen sehr flach sein -> smd). Wie kann ich die Schaltung um mehrere Fotodioden (sind doch weit mehr als 10) erweitern? Um meine anderen Fragen mal durchzuschleifen: Ich habe mal den Alarmkreis rot eingefärbt. Kann ich den einfach so entfernen und Oszi ranklemmen? Muss R9 als PullUp dran bleiben? Kann ich statt 4.7k als R9 auch 10k nehmen? Wenn ich später das Signal an einen Atmega8 weitergebe, brauche ich dann diesen Pullup noch? Und noch eine weitere: Die Frequenz, nach der der NE567 sucht, kann man über C5 und R5 einstellen. Welche Frequenz würdet ihr empfehlen (dammit ich R5 um einen Poti erweitern kann)?
Hallo, hab nur kurz ins Datenblatt des NE567 geschaut, Ausgang scheint OC zu sein, also den 4,7k dranlassen, 10k sollte auch gehen. Frequenz ist eigentlich relativ egal, hängt von Deiner gewünschten Datenrate ab. Der NE567 braucht mindestens 10 Takte des Trägers, damit die PLL einrastet. Träger von 50kHz würde also theoretisch 5000Bit/s hinbekommen können. Die passende Dimensionierung des Ausgangsfilters an Pin1 nicht vergessen. Gruß aus Berlin Michael
Hallo, ganz übersehen: wie ist das mit Deinen mehreren Fotodioden zu verstehen? Alle gleichzeitig am selben Empänger? Damit der Sender einfach irgendeine trifft? Gruß aus Berlin Michael
Genau so meinte ich das mit den Dioden. Ich will meine Empfangsfläche geziehlt erhöhen. Genauer will mehrere kleine Flächen haben. Wie könnte ich das anstellen?
Hallo, wenn es nur ein Einzelprojekt ist: 2-3 kannst Du vermutlich papallel schalten. Das verschlechtert zwar den Störabstand, könnte bei einem Laser als Beleuchtung aber noch gehen. Zusätzliche Rot-Filter vor den Fotodioden können das wieder etwas aufbessern (rote Folie könnte schoen reichen, ausprobieren). Nachbausicher ist das dann aber nicht... Evtl. gehen auch derartige Gruppen parallel, ob direkt oder mit eigenem Widerstand und Koppelkondensator -> ausprobieren. Elementbetrieb könnte auch gehen, also kein Widerstand nach +, dafür 1M von Fotodiode/Kondenssator nach Masse, kann man nur probieren. Sonst bleibt nur Einzelauswertung und hinter dem NE567 zusammensortieren. Oder kombinationen davon 4 Dioden je Auswertung, 3 Auswertungen sind 12 Dioden oder so. Sind jetzt alles nur Ansätze, wenn Du mehrere Dioden da hast, lohnt aber ein Versuch. Gruß aus Berlin Michael
Ich werde mir erstmal 10 Dioden bestellen und die dann parallel testen. Könntest du mir das mit dem Elementbetrieb genauer erklären, .. habe das nicht verstanden. Vielen Dank für dein Hilfe!!!! :)
Hallo, Fotodioden regieren mit einer Erhöhung des Sperrstromes auf die Helligkeit, das ist die Schaltung, die Du benutzt. Fotodioden können aber auch als Fotoelement betrieben werden, sie erzeugen bei Beleuchtung eine geringe Spannung. EInfach mal eine an ein Multimeter hängen, empfindlichen Bereich einstellen und drauf leuchten. Das Verhalten ist etwas unterschiedlich, was für Deinen Zweck günstiger ist? Mal probieren... Gruß aus Berlin Michael
Was ist besser: 1. Mehrere Fotodioden Parallel an R1/C1 und Masse. (1 Bauteil/weitere Diode) 2. Für jede weitere Diode eigenen R1 und C1 und dann an gemeinsamen Transistor T1. (3 Bauteil/weitere Diode) Sebastian
Hallo, @Sebastian Barth schrieb: keiner ne Ahnung? :) doch, Du. Gleich nach dem ausprobieren... Man kann das auch berechnen. Dann Datenblatt der Fotodiode, Kennlinien nehmen, Frequenzverhalten beachten (die Dinger sind nicht unter allen Betriebsbedingungen schnell). Dazu die Eingangs-Daten des Verstärkers, die gegenseitige Beeinflussung durch Diode, Widerstand, Kondensator, Leitungskapazität usw. Will sagen: es spielen soviele Abhängigkeiten da rein, das 2-3 Fotodioden, Lötkolben, Messgerät/Oszi und der Laser dagegen sehr schnell zur Erkenntnis führen, ob der Weg überhaupt erfolgversprechend ist oder ob der Ansatz praktisch garnicht machbar ist. Wie gesagt, ich rede von üblicher Hobby-Bastelei, nicht von der Vorbereitung einer Serienfertigung... Gruß aus Berlin Michael
@Michael, du schreibt der NE567 braucht mindestens 10 Takte zum einrasten. @all Weisst du oder jemand anderes, wieviele Takte der NE567 zum "ausrasten" braucht bzw wie schnell der 567 abschaltet, wenn das Signal weg ist ?
mmh, .. ich habe auch nix dazu gefunden! Die 10 Takte stehen im Datasheet, .. mehr habe ich aber auch nicht gefunden.
@Guenter: Wenn du auf den NE567 umsteigst, dann gib mal ab und zu Bescheid, wie weit du bist und welche Stolperfallen es gibt. Werde ich auch tun! Meine Teile habe ich am Montag bestellt. Ich hoffe, die kommen zum langen Wochenende!
Meine Lichtschranke habe ich gestern zum Laufen gebracht. 4m Reichweite(durch die Raumgrösse bedingt) Ob das Ganze auch draussen funktioniert muss sich noch herausstellen. Taktgeber NE555 mit PNP steuert die Laserdiode über 270 Ohm direkt an. (ca 47khz) Meine "Mausempfangsdiode" liegt in Reihe mit einem 4,7K Widerstand zwischen + und -. Das Signal wird über 10nF direkt auf den 567 gegeben. C an Pin 2 4,7nF, c an Pin 1 10nF, RC-Beschaltung an Pin 5/6 4,7k/4,7nF. Wer jetzt nachrechnet, wird merken die Werte theoretisch nicht zueinander passen. Frequenz an Pin 5 ist 27khz. Komischerweise funktioniert es. Vielleicht auch, weil meine Impulse nicht symetrisch, sondern eher in Richtung kurzer Impuls, lange Pause gehen.
Ahh .. nein! .. Red nicht weiter! Ich halte es nicht mehr aus! Ich will endlich meine Reichelt Bauteile! :(
Versteh ich nicht. Vorfreude ist doch die schönste Freude ;-) Bei mir kommt jetzt das leidige Thema die Sachen ordentlich in ein möglichst passendes Gehäuse einzubauen und natürlich die Stromversorgung.
So, .. habe jetzt genau deine Schaltung nachgebaut. http://www.mikrocontroller.net/attachment.php/427743/Lichtschranke1.JPG Funktioniert auch prima, nur .... leider ist die Fotodiode nicht gerade sehr empfindlich! Durch Erhöhen des Vorwiderstands meiner BPW34 von 4.7kOhm auf 85kOhm konnte ich die Empfindlichkeit so erhöhen, dass ich mit meinem Laserpointerpunkt die Sensorfläche nur minimalst berühren muss um auszulösen. Ich müsste warscheinlich das Signal der Fotodiode verstärken. Aber wie? Transistoren und Widerstände habe ich genug. Leider aber nur sehr wenige Kondensatoren. Hättest du eine Schaltung für mich? Vielleicht Darlington? Beim Nachbau der Verstärkerstufe hier... http://www.mikrocontroller.net/attachment.php/422894/empf%E4ngerschaltung.gif ... bin ich an Kondensatormangel gescheitert. Ich brauche also einen Schaltungsplan, dann kann ich mir auch Bauteile geziehlt besorgen. Hättest du da eine? Je primitiver umso besser! BPW34 als Anhang.
Was spricht denn gegen einen Fototransistor BPW 16N (0,38 bei Reichelt), einen Tiny2313 (für 1,25) und etwas Software? Tassilo
Ich möchte das Signal auch bei Tageslicht empfangen können. Bei meiner Anwendung kann ich Tageslicht nicht verhindern, auch nicht durch ein Röhrchen. Daher brauche ich eine Trägerfrequenz (bei mir 50kHz), die von einem NE567 aus einem Frequenzspektrum erkannt und in 1/0 Pegel umgesetzt wird. Mir geht es jetzt um die Verstärkung des Signals zum NE567 hin.
In deinem Schaltplan ist doch schon eine Darlingtonstufe und mit weniger Kondensatoren wird es wahrscheinlich auch nicht gehen. Ich habe immer eine Kiste mit alten PLatinen da zum Ausschlachten. Betreibst du deinen Laser jetzt in der Orginalbeschaltung oder steuerst du ihn direkt an ? Kannst du mir Quelle und Preis deinen Laserpointers verraten ? Welche Reichweite hast du bist jetzt überbrücken können ? Ich muss ca 25 Meter überbrücken. Wofür es noch nicht ganz reicht.
Die Verstärkerschaltung zwischen Fotodiode und NE567 aus der Schaltung hier ... http://www.mikrocontroller.net/attachment.php/422894/empf%E4ngerschaltung.gif ... habe ich nachgebaut. Dabei habe ich gemerkt, dass die Schaltung dann nur funktioniert, wenn ich die Fotodiode in Durchlassrichtung betreibe, also als Fotoelement! oO Entgegen des Schaltplans und deiner Schaltung, die ich zum Laufen gebracht habe. Außerdem habe ich 0 und zwar genau garkeine Bessere Eigenschaften bemerken können. Gibt es da nicht irgendwo eine Fotodiode, die Empfindlicher ist als die BPW34 und dabei bei Einzelpreis 0,50 bleibt? Die Fotodiode scheint mir sehr unsensibel zu sein!
Kann ich die Empfängerschaltung nicht noch irgendwie empfindlicher machen? Im Moment muss ich die Fotodiode mit dem Pointerpunkt berühren. Das klappt bei 1m Entfernung noch gut. Aber bei 200m Entfernung ist das nicht mehr so sehr ein Punkt. Habe leider keine richtige Optik und auch nur einen billigen eBay-Pointer! Ich simuliere die Entfernung mit einem mit sehr feinem Schmirgelpapier milchig gemachten Glas. Wie gesagt, im Moment ist die Schaltung einfach noch zu unsensibel. Ich bitte euch inbrünstig, mir zu helfen! Ich komme nicht weiter. liebe Grüße, hoffnungsvoll .. Sebastian
Ist dein Laser nach 200m noch zu erkennen? Falls ja, wie groß ist denn der Punkt ? (Ich meine jetzt ohne deine Milchglas-Simulation)
kommt drauf an. Die Dioden sind sehr unterschiedlich montiert. Eine schiefer als die andere. Kann man leider auch nicht verbessern. Aber bei dem Preis? auf 200m hatte ich bei der einzigsten diode, die ich auf die strecke getestet habe ca 40cm (nachts gemessen). Hättest du eine Idee, wie ich in der Entfernung noch Auslösung bekomme? Die Schaltung ist mir zu unsensible!
Benutzt du mehrere Laserdioden oder mehrere Empfangsdioden ? Ich würde eventuell eine Operationsverstärkerschaltung dazwischen bauen. Eventell als Bandpass. Ich meine auf dieser Seite gab es sogar irgendwo einen Link zu solchen Grundschaltungen. Erzähl doch mal, welche Laserdiode du erworben hast. Deine scheint besser zu leuchten als meine. Gruß Günter
http://cgi.ebay.de/ws/eBayISAPI.dll?ViewItem&item=320024982712 Habe bis jetzt keine OP Schaltung dafür finden können :/
Der ist ja wirklich günstig. http://www.mikrocontroller.net/articles/Operationsverst%C3%A4rker-Grundschaltungen Ich würde eine der beiden letzten Schaltungen nehmen, da man ja den Wechselspannungsanteil der Empfangsdiode verstärken will. Gruß Günter
Bitte melde dich an um einen Beitrag zu schreiben. Anmeldung ist kostenlos und dauert nur eine Minute.
Bestehender Account
Schon ein Account bei Google/GoogleMail? Keine Anmeldung erforderlich!
Mit Google-Account einloggen
Mit Google-Account einloggen
Noch kein Account? Hier anmelden.


