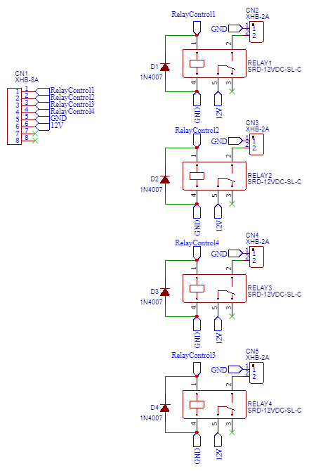
Guten Morgen zusammen, ich möchte mich mal wieder auf ganz neues Eis begeben und mich an meinen eigenen PCBs probieren. Für mein Projekt möchte ich 2 PCBs erstellen. Ich muss zugeben, dass ich blutiger Anfänger bin was sowas angeht. Ich habe es mal in dieses Forum gepackt, da es irgendwie noch eher um den Elektronik-Anteil geht als um die Platine selbst. Auf dem ersten PCB möchte ich einen ESP8266 und einen Multiplexer sowie einen 12V zu 5V Converter aufstecken können. Der Multiplexer hat insgesamt 16 Ports, wobei jeder Port eine Wasserpumpe (12V) anschließen soll. Das "Basisboard" soll nun 4 (XHB) Konnektoren haben, die jeweils 4 Pumpen ansteuern. Und um dieses "Erweiterungsboard" soll es hier gehen. Dabei war mein Gedanke, dass dieses Board einen 8 Pin Connector hat, wo jeweils die Signale vom Multiplexer (3.3V) ankommen, sowie die 12V und GND vom Hauptboard, welche ich benötige, um die Wasserpumpen zu steuern. 2 Pins hätte ich mir erst mal für später offen gehalten. Falls es wichtig ist: Durch den Aufbau kann aktuell immer nur 1 von den 16 Pumpen aktiv sein. Naja in meinem Kopf zumindest ist der Aufbau ganz einfach. 3.3V vom Multiplexer steuern das Relay und an dem Relay selbst hängt dann die Wasserpumpe. Vor jedes Relay sollte noch eine Diode geschaltet werden, wenn ich das richtig verstanden habe. Ich habe mal 3 Bilder angehangen, wie das Ganze bei mir in EasyEDA aussieht. Was ich mich nur Frage: Wenn ich mir bei Amazon bspw. ein Relay-Board anschaue, dann sind dort noch Optokoppler, Transistoren usw. https://www.amazon.de/dp/B07N2Z1DWG/ Brauch ich das alles? Oder würde mein eigenes Board gerade schon funktionieren? Wenn ich es richtig verstanden habe sind die Transitoren dafür da, dass ich auch mit niedrigerer Spannung das Relay schalten kann. Wenn ich mir das Datenblatt von dem Relais anschaue, steht dort "Pull-In Voltage (VDC) = 75% Max" "Drop-Out Voltage (VDC) = 10% Min" https://imgaz.staticbg.com/images/upload/2014/05/SKU134902/SKU134902h.jpg.webp Daraus verstehe ich jetzt, dass wenn das Signal unter 1.2V geht, das Relais nicht triggert, alles über 1.2V bis 9V (75% von 12V) allerdings triggert. Daher würde ich hier ja keine Transitoren benötigen. Kann ich über so einen 8 Pin Konnektor überhaupt 12V dauerhaft laufen lassen? Das Netzteil hat gerade 1 Ampere, ich denke nicht, dass ich über 2 Ampere hinauskommen werde. Ist es in Ordnung, wenn sich 12V und 5V immer die Masse teilen? Teilweise wird auch die Verwendung von MOSFETS genannt. Wäre das auch eine Option hier? Irgendwann möchte ich auch, dass die Wasserpumpen sich in die andere Richtung drehen, aber dafür bräuchte ich wohl mehrere Relais pro Pumpe. Das ist wohl eher ein Thema für später. Bin für jede Tipps/Hinweise dankbar. Beste Grüße Merlin
Hat noch keiner geantwortet bis jetzt, merkwürdig… evtl hast Du etwas viel Prosa, da muss man ja 3x lesen. Ich füge meine Antworten mal ein. > Für mein Projekt möchte ich 2 PCBs erstellen. Ich muss zugeben, dass ich > blutiger Anfänger bin was sowas angeht. Dafür bist Du ja mal schon ein Stück weit gekommen. > Dabei war mein Gedanke, dass dieses Board einen 8 Pin Connector hat, wo > jeweils die Signale vom Multiplexer (3.3V) ankommen, > sowie die 12V und GND vom Hauptboard, welche ich benötige, um die > Wasserpumpen zu steuern. Wieviel Strom benötigen die Pumpen denn? Außerdem wenn Du mal nachmessen willst rutscht man mal schnell auf die 12V ab und alles ist hinüber. Besser separater Versorgungsstecker. > Vor jedes Relay sollte noch eine Diode geschaltet werden, wenn ich das > richtig verstanden habe. Soweit ja. > Wenn ich mir bei Amazon bspw. ein Relay-Board anschaue, dann sind > dort noch Optokoppler, Transistoren usw. > https://www.amazon.de/dp/B07N2Z1DWG/ > Brauch ich das alles? Du kannst mit den 3.3V nicht direkt das Relais steuern, Spannung und Strom zu niedrig. > Oder würde mein eigenes Board gerade schon > funktionieren? Nein > Wenn ich es richtig verstanden habe sind die Transitoren dafür da, dass > ich auch mit niedrigerer Spannung > das Relay schalten kann. Genau. Google ähnliche Schaltpläne, da gibt es tausend Beispiele. Auch hier unter Grundlagen. Wenn ich mir das Datenblatt von dem Relais > anschaue, steht dort > "Pull-In Voltage (VDC) = 75% Max" > "Drop-Out Voltage (VDC) = 10% Min" > https://imgaz.staticbg.com/images/upload/2014/05/SKU134902/SKU134902h.jpg.webp > Daraus verstehe ich jetzt, dass wenn das Signal unter 1.2V geht, das > Relais nicht triggert, > alles über 1.2V bis 9V (75% von 12V) allerdings triggert. Daher würde > ich hier ja keine Transitoren benötigen. > Ich habe es jetzt nicht nachvollzogen, wie Du darauf kommst, aber das ist komplett falsch. Gibt auch hier genug Grundlagen, die Dir das vermitteln. Das würde hier den Rahmen sprengen. @Stefan oder Falk, ihr habt doch immer die passenden Links zur Hand) > Kann ich über so einen 8 Pin Konnektor überhaupt 12V dauerhaft laufen > lassen? Kommt auf die Pumpe an. > Das Netzteil hat gerade 1 Ampere, ich denke nicht, dass ich über 2 > Ampere hinauskommen werde. Kann sein, dass der Anlaufstrom ein Problem wird. Evtl. Kondensator vorsehen. > > Ist es in Ordnung, wenn sich 12V und 5V immer die Masse teilen? Jein, wenn der Strom zu hoch wird kann es Probleme geben. > Teilweise wird auch die Verwendung von MOSFETS genannt. Wäre das auch > eine Option hier? Mach ma mit Relais weiter, das wäre Schritt x. > Irgendwann möchte ich auch, dass die Wasserpumpen sich in die andere > Richtung drehen Rückwärtsdrehende Wasserpumpen, was soll das sein? > aber dafür bräuchte ich wohl mehrere Relais pro Pumpe. Ja, je 2. > Merlin
Harald A. schrieb: > Hat noch keiner geantwortet bis jetzt, merkwürdig… evtl hast Du etwas > viel Prosa, Nö, das wird nur ein Kindergartenprojekt. Der TO hat nicht das geringste Technisches-Verständnis, den kannst du nur an die Hand nehmen und Ihm jeden Handgriff 'vormachen'. Viel Spaß beim Pumpen multiplexen....
Wenn man Relais verwendet, braucht man keine Optokoppler. Das ist doppelt gemoppelt, wie Hosenträger + Gürtel. Irgendein Chinese hat das mal mit den billigsten Relais gemacht, die es gibt und seit dem bauen das viele Chinesen nach, weil: verkauft sich offenbar gut. Diese viel zu kleinen Würfel-Relais sind für 230V nicht geeignet. Um tödliche Stromschläge zu vermeiden verlangt der VDE eine Isolation auf mindestens 2500 Volt bei mobilen Geräten mit Netzstecker und 4000V bei fest installierten Geräten. Damit das Ganze funktioniert, müssen auch die Leiterbahnen genug Abstand zueinander haben. Überlicherweise mindestens 6 mm mit Lackisolierung. Du hast 12V, also nochmal Glück gehabt. Ich kann es trotzdem nicht lassen, immer wieder darauf hinzuweisen. Weiterhin solltest du darauf achten, dass die Kontakte der Relais zu Last passen. Motoren, Heizungen, Lampen und Schaltnetzteile ziehen beim Anlaufen typischerweise 5 bis 10x so viel Strom, wie danach. Die Kontakte des Relais müssen das aushalten. Diese Relais eignen sich also nur für recht kleine Pumpen. Die übliche Ansteuerung eines Relais per Mikrocontroller ist im Artikel https://www.mikrocontroller.net/articles/Relais_mit_Logik_ansteuern#Schaltstufe_f.C3.BCr_kleine_Lasten gezeigt und erklärt. > "Pull-In Voltage (VDC) = 75% Max" Bedeutet: erst ab 75% der Nennspannung (9V) zieht es sicher an. > "Drop-Out Voltage (VDC) = 10% Min" Bedeutet: Unterhalb von 10% der Nennspannung (1,2V) fällt es sicher ab. Dazwischen ist der verbotene Bereich, denn man nicht nutzen soll.
@Harald: Danke für deine Antwort. Ich werde mir das alles noch mal genauer anschauen. Mit den Relais das habe ich auch mittlerweile herausfinden können. Ich kann ja auch einfach 3V Relais nehmen, dann müsste ich nur schauen, dass genug Strom ankommt. Weiß garnicht wie ich darauf gekommen bin, dass ich ein 12V Relais nehmen muss, nur weil 12V dranhängen. Bzgl. den Strom über die Pins laufen zu lassen: Dann werde ich mal schauen, wie viel Strom über die Kabel geht, meiner Recherche nach müsste es ein AWG24 Kabel aber zumindest über kurze Distanzen tun. Muss ich nur noch herausfinden, ob das PCB das auch mitmachen würde. Auch das mit dem Kondensator werde ich mir mal anschauen, auch wenn das Austauschen des Netzteils kein Problem wäre. "Rückwärtsdrehende Wasserpumpen, was soll das sein?" Es sind peristaltische Pumpen, also quasi hängt nur ein Motor daran und wenn ich die Polarität ändere, drehen diese sich in die andere Richtung und pumpen somit auch in die andere Richtung. Vielen Dank für deine Hilfe. @Stefan Auch danke für den Hinweis. Das hatte mich auch sehr gewundert mit den Relais. Okay, dann kann ich den Optokoppler erst mal weglassen und werde mir den Artikel von dir anschauen. Die Motoren ziehen gerade mal 350mA, das sollten also auch die einfachen Relais aushalten. Sollte ich mein Netzteil wohl nur noch etwas höher ansetzen als 1A. Aber das hat Harald ja auch schon in etwa gesagt. Und @Teo: Schön, dass du denkst dass es nur ein Kindergartenprojekt ist. Es ist ja wohl nicht so, als wenn ich hier ein riesen Projekt starten möchte. Weiß nicht was solche Müll-Kommentare sollen. Vermutlich noch ausgeloggt um "anonym" den Kommentar zu schreiben. Viel Spaß beim weiter Threads durchstöbern nur um anonym drunterzuschreiben, dass deiner Meinung nach die Leute zu doof sind und keine Hilfe verdient haben.
Stefan ⛄ F. schrieb: > Diese viel zu kleinen Würfel-Relais sind für 230V nicht geeignet. Er hat ja 12V hier, aber nur so am Rande: vlt. haben die Chinesen genau deshalb noch einen Optokoppler gesetzt, quasi so als “Verantwortung” dem Leben gegenüber.
M. K. schrieb: > Ich kann ja auch einfach 3V Relais nehmen, dann müsste ich nur schauen, > dass genug Strom ankommt. Weiß garnicht wie ich darauf gekommen bin, > dass ich ein 12V Relais nehmen muss, nur weil 12V dranhängen. Das liegt doch nahe. Zum einen gibt es nur wenige 3V Relais, zum Anderen nimmt man vorzugsweise eine Spannung, die schon da ist. Und dass die Stromstärke bei den 3V Relais ein Knackpunkt ist, hast du ja schon selbst erkannt.
M. K. schrieb: > Ich kann ja auch einfach 3V Relais nehmen Du brauchst trotzdem einen Transistor, der Portpin kann den Strom nicht treiben.
M. K. schrieb: > Die Motoren ziehen gerade mal 350mA, das sollten also > auch die einfachen Relais aushalten. Ja OK. Wobei ich überhaupt keine Relais verwenden würde, sondern die Motoren direkt an die Transistoren hängen würde. Zum Beispiel IRLZ44N, die halten einiges aus und kosten weniger als die Relais.
Man kann aber schon dazu sagen, das die Boards mit Optokoppler und Relais nicht schaden. Ein Optokoppler ist eben so einfach wie eine LED anzusteuern und deswegen auch vom kleinsten MC auf dem Markt zu betreiben. Und bei den Preisen für fertige 4/8/12 Kanal Boards muss man wirklich überlegen, ob man sowas selber fertigen will, vor allem, wenn es wirklich nur um 12V geht. Allerdings macht mich der 'Multiplexer' stutzig, denn der kann zwar momentan ein Signal routen, aber nichts davon zwischenspeichern. Zeig doch bitte mal den Ausgang des Controllers, mit dem die Relais angesteuert werden sollen.
Matthias S. schrieb: > Ein Optokoppler ist eben so einfach wie eine LED > anzusteuern und deswegen auch vom kleinsten MC auf dem Markt zu > betreiben. Nur blöd, dass die meisten dieser Boards noch eine weitere LED dazu in Reihe haben und deswegen nicht für 3,3V geeignet sind. Dann fängt man schon wieder zu tricksen an, was nicht Sinn der Sache war.
Stefan ⛄ F. schrieb: > Matthias S. schrieb: >> Ein Optokoppler ist eben so einfach wie eine LED >> anzusteuern und deswegen auch vom kleinsten MC auf dem Markt zu >> betreiben. > > Nur blöd, dass die meisten dieser Boards noch eine weitere LED dazu in > Reihe haben und deswegen nicht für 3,3V geeignet sind. Dann fängt man > schon wieder zu tricksen an, was nicht Sinn der Sache war. Naja, wenn das wirklich so ist, ersetzt man die LED durch eine Drahtbrücke oder setzt einen Lötzinnklecks drauf. Der TE ist ja sogar bereit, sich eine Platine machen zu lassen, da ist so eine kleine Manipulation ja was für die Sonntagsschule.
Bevor ich mir eine Platine designe, würde ich doch erst einmal einen Brettaufbau zusammenstecken. Es reicht ja dann auch nur 1 Relais. Dann könnte man sehen ob es schaltet, und die Spannungen/Ströme durchmessen. Erst wenn die Bauteile feststehen, dann kommt in Schritt 2 eine PCB. Macht man das heute nicht mehr so?
M. K. schrieb: > Oder würde mein eigenes Board gerade schon funktionieren? Nein. Du wirst vor allen Dingen eine Funkentstörung brauchen, also Snubber an den Relaiskontakten, https://dse-faq.elektronik-kompendium.de/dse-faq.htm#F.25.1 und eben die schon genannte Stromverstärkung damit ein schwacher Multiplexerausgang auch ein stromfressendes Relais steuern kann, also einen Transistor. Zudem ist die Leitungsführung der Relaisversorgungsspannung interessant damit ein schaltendes Relais nicht den uC stört. https://dse-faq.elektronik-kompendium.de/dse-faq.htm#F.25.2 Matthias S. schrieb: > Man kann aber schon dazu sagen, das die Boards mit Optokoppler und > Relais nicht schaden. So ein Optokoppler braucht halt erheblich mehr Strom als ein Transistor-Gate. Harald A. schrieb: > vlt. haben die Chinesen genau > deshalb noch einen Optokoppler gesetzt, quasi so als “Verantwortung” dem > Leben gegenüber. Schwachsinn. Daher verwenden sie wohl auch die unsäglichen Songle Relais die 230V~ nicht ausreichend von SELF isolieren.... und verbinden Masse vor dem Optokoppler mit Masse nach dem Optokoppler damit der Optokoppler auch garantiert nicht galvanisch trennt. M. K. schrieb: > nur weil 12V dranhängen Keine 230V~, nur 12V= ? Dann interessiert dich die Isolierfähigkeit nicht. Stefan ⛄ F. schrieb: > Wobei ich überhaupt keine Relais verwenden würde, sondern die > Motoren direkt an die Transistoren hängen würde. Es sei denn, sie sollen: M. K. schrieb: > Es sind peristaltische Pumpen, also quasi hängt nur ein Motor daran und > wenn ich die Polarität ändere, drehen diese sich in die andere Richtung > und pumpen somit auch in die andere Richtung. vorwärts und rückwärts drehen. Dann nimmt man wohl besser einen RZ7886 o.ä. Aber eine Entstörung, nun statt Snubber am Relais bzw. Brückentreiber lieber direkt am Motor, ist auch bei 12V Motoren zu empfehlen:
1 | +--47uH--+---+---+ |
2 | | | | | |
3 | | | 47nF | |
4 | ----------------+ | | | |
5 | verdrillte Zuleitung 47nF +--(M) |
6 | ----------------+ | | | |
7 | | | 47nF | |
8 | | | | | |
9 | +--47uH--+---+---+ |
Michael B. schrieb: > Schwachsinn Hach, für deine stets gewählte und liebenswerte Wortwahl lieben dich die Leute in diesem Forum. Weiter so.
Harald A. schrieb: > vlt. haben die Chinesen genau deshalb noch einen Optokoppler gesetzt, > quasi so als “Verantwortung” dem Leben gegenüber. der dann auch die 2500 / 4000 nicht aushält?
Es sollen also nur kleine Wasserpumpen mit 12V und 1A betrieben werden? - Noch dazu von der gleichen Versorgung wie die Steuerseite? Dann ist galvanische Trennung mit Relais überflüssig. Das läßt sich mit Transistoren einfach aufbauen. Plus der Pumpen und die 12V zusammenschalten. Minus der Pumpen mit bipolaren Transistoren wie 2SC2655 oder mit Mosfets schalten. Beispiel für bipolare Transistoren im Bild. Die 8 Kontakte vom Stecker ausnutzen: Rel1 Rel2 Rel3 Rel4 GND / GND / +12 / +12 auflegen. Wenn sowas paar mal gesteckt wird, werden die Kontakte schlechter und tragen den Strom schlechter.
Oh, jetzt geht es auf einmal richtig los. Das muss ich mir erst einmal alles genau anschauen. Einmal zur genauen Aufklärung, welche Teile ich verwenden möchte: 1x 5V ESP8266 NodeMCU: https://www.amazon.de/dp/B074Q2WM1Y/ 16x 12V Peristaltische Pumpe (verbraucht etwa 350mA): https://www.amazon.de/dp/B07YWY29XL 1x 5V CD74HC4067 16-Kanal Analog Digital Multiplexer: https://www.amazon.de/dp/B06Y1L95GK/ 1x 12V -> 5V Step Down Modul: https://www.amazon.de/dp/B07MMD6M6P FALLS es mit Relais sein sollte würde ich die 3V Songle Relais nehmen: https://www.ebay.de/itm/393198930882 Zu Beginn habe ich ein 12V Netzteil, das ich an das 12V->5V Modul anschließe. So habe ich 5V für meinen ESP8266 und theoretisch dann die 12V für meine Pumpen. Ein größeres Netzteil zu nehmen ist kein Problem. Es läuft immer nur eine Pumpe gleichzeitig. Die Pumpen können auch gut und gerne mal 10 Minuten am Stück laufen, falls das noch wichtig ist. Der ESP8266 gibt über einen Pin das Signal ON an den Multiplexer, der dieses Signal an die entsprechende Pumpe weitergibt. Beim Multiplexer gehen als Signal etwa 3,3V mit (max) 12mA aus. Hierfür brauche ich dann den Transistor. (@Matthias S.: Es soll nichts zwischengespeichert werden, der Controller gibt das Signal "ON" über einen Pin und sagt über 4 weitere Pins, welche Pumpe der 16 angesteuert werden soll. Wenn das Signal aufhört, soll die Pumpe auch sofort ausgehen.) Jetzt sind wir wieder bei den Transistoren, Mosfets, Snubbern, Brückentreibern. Hier geht die Meinung scheinbar ja öfter stark auseinander. @PittyJ: Es geht auch eher um die Komponenten, ich wollte nur sagen, was das längerfristige Ziel für mich sein soll. Ich dachte es ist nur einfacher zu erklären, wenn ich schon irgendwelche Bilder/Plänge hochlade, damit sich die Leute es besser vorstellen können. Von einer PCB bin ich noch sehr weit entfernt. So jetzt muss ich mir aber erst einmal die ganzen genannten Komponenten hier genauer anschauen und die Pros/Cons durchlesen. Vielen Dank schon einmal für die ganzen Anregungen. Noch ein kleiner Nachtrag wozu das Ganze: Derzeit verwende ich ein fertiges Board mit 8 Relais, wovon ich derzeit 4 verwende. Das ist aktuell aber schon ein unglaubliches Kabelchaos, dass ich auf die Idee gekommen bin eventuell ein kleines Board zu entwickeln, welches diesen Kabelsalat verhindern könnte.
Anstelle des analog Multiplexers scheint mir ein TPIC6B595 viel sinnvoller. Daran kannst du die 12V Relais direkt (ohne Transistor) anschließen und gleichzeitig nutzen. Außerdem kannst du beliebig viele dieser IC verketten um auf mehr Ausgänge zu kommen. Einziger Haken ist: Das IC will 5V Signalpegel sehen, du brauchst also einen kleinen Pegelwandler zwischen dem NodeMCU und diesem IC.
Stefan ⛄ F. schrieb: > Anstelle des analog Multiplexers scheint mir ein TPIC6B595 viel > sinnvoller. Daran kannst du die 12V Relais direkt (ohne Transistor) > anschließen und gleichzeitig nutzen. Außerdem kannst du beliebig viele > dieser IC verketten um auf mehr Ausgänge zu kommen. > > Einziger Haken ist: Das IC will 5V Signalpegel sehen, du brauchst also > einen kleinen Pegelwandler zwischen dem NodeMCU und diesem IC. Wow, das sieht fantastisch aus. Ehrlichgesagt habe ich mich schon gefragt, warum es so umständlich ist mit dem analogen Multiplexer. Durch den Hinweis bin ich gerade auf dieses Projekt gestoßen: https://forum.arduino.cc/t/auto-grow-project-basic-current-questions/473981 Das muss ich noch mal genauer nachschauen, aber der TPIC6B595 gibt maximal 80mA pro Pin aus. Der TPIC6A595 kann scheinbar sogar bis 350ma pro Pin, das würde dann ja schon für die Pumpen komplett reichen, dann bräuchte ich gar keine Relais mehr? Mit dem kleinen Pegelwandler wäre ja kein Problem. Mal eine gewagte Frage mit meinem absoluten Anfängerwissen: Könnte ich auch einen MOSFET nehmen und an mein Board einfach die 4 Signale, 5V, 12V übergeben und mit den Signalen dann über das Mosfet die 5V an dem TPIC6A595 schalten? Falls ja, gäbe es hier Vorteile/Nachteile? Vielen Dank für den Tipp! Werde mir dann dieses Arduino Projekt auch noch einmal komplett anschauen
M. K. schrieb: > Der TPIC6A595 kann scheinbar sogar bis 350ma pro Pin Vorsicht, denn die Summe aller Ströme ist auch begrenzt. Du kannst da nicht einfach alle Ausgänge gleichzeitig voll belasten. Und bedenke, dass Motoren beim Anlaufen 5 bis 10x so viel Strom aufnehmen. M. K. schrieb: > Könnte ich auch einen MOSFET > nehmen und an mein Board einfach die 4 Signale, 5V, 12V übergeben und > mit den Signalen dann über das Mosfet die 5V an dem TPIC6A595 schalten? Zeichne das mal, samt Signalquelle.
Der ULN2803 kann direkt mit 3.3V die Relais ansteuern und in der Summe (!) 500mA liefern, man kann bei dem auch zwei Pfade zusammenschalten. Das Teil kostet 50cent oder so. Daran dann Print-Relais' mit 12vdc Spulen Spannung, auch etwa 50cent. Zu den Zwischenspannungen und Optokopplern gibt es eigentlich nichts zu sagen da die unnötig sind.
Mir ist noch ein Chip dafür eingefallen. Der TPIC2810 kann per I²C Bus mit 3,3V angesteuert werden und treibt die Relais direkt an.
Stefan ⛄ F. schrieb: > Zeichne das mal, samt Signalquelle. Ich muss mir erst einmal die Chips usw. anschauen. Hoffe, dass ich morgen etwas Zeit finde und werde dann mal ein Tool raussuchen und das Ganze zeichnen. Christian F. schrieb: > Der ULN2803 kann direkt mit 3.3V die Relais ansteuern und in der Summe > (!) 500mA liefern, man kann bei dem auch zwei Pfade zusammenschalten. > Das Teil kostet 50cent oder so. Danke, den werde ich mir auch mal anschauen!
M. K. schrieb: > werde dann mal ein Tool raussuchen Zum Beispiel KiCad. Oder Stift, Papier und Fotokamera.
M. K. schrieb: > Ehrlichgesagt habe ich mich schon gefragt, warum es so umständlich ist > mit dem analogen Multiplexer. ANALOGE Multiplexer zur Ansteuerung von Pumpenmotoren ? Da bist du ja völlig falsch abgebogen. TPIC2801 oder TPIC6x595 sind allerdings ebenso wie ULN2803 unterdimensioniert für 350mA (Nennstrom) Pumpen, denn wie schon geschrieben brauchen die leicht mal das 10-fache, also 3.5A im Anlaufmoment, und die Elektronik soll das Anlaufen ja überstehen. Einzelne MOSFETs wie IRL6244 schaffen das aber leicht, wenn es nicht um umpolen der Motoren zur Drehrichtung- also Pumprichtungsumkehr geht. Aber dir fehlt am ESP die nötige Anzahl von Ausgängen, also brauchst du Portexpander von seriell auf parallel, die könnten natürlich auch gleich aus 3.3V satte 12V zur Gate-Ansteuerung von normalen MOSFETs machen. Also entweder 74HC595 bei den 3.3V ansteuerbaren IRL6244, oder LED Konstantstromtreiber die statt der LED einen 1k Widerstand nach 13V haben steuern das Gate eines (BUZ10 Uralt-MOSFET für Grobmotorische).
MaWin schrieb: > TPIC2801 oder TPIC6x595 sind allerdings ebenso wie ULN2803 > unterdimensioniert für 350mA (Nennstrom) Pumpen, Deswegen sind die ja auch für die Relais die der TO verwenden möchte.
Toshiba DC Motor Driver TB67H451FNG(O,EL)
Es gibt einen Baustein, der ist für das hier gut passend: SPI, 4 Kanäle mit 2,3A, incl. Schutzdioden. 4 davon auf eine Platine, fertig. https://www.ti.com/product/DRV8804
Erst einmal vielen Dank für eure ganzen Tipps/Hinweise usw. Ich habe mich quasi den halben Tag jetzt nur mit Transistoren verwendet und verschiedenste Optionen einmal durchgespielt. Die, die mir am einleuchtendsten schien mir im Endeffekt die Lösung mit Mosfets anstatt Relais zu sein. Ich habe jetzt ein paar IRLZ44N bestellt. Mit diesen werde ich einmal versuchen die Motoren (mit einem 2k Widerstand) anzusteuern und die Motoren noch einmal mit einer 1N4004 Diode "abzusichern". Es war eigentlich nie der Plan auf biegen und brechen Relais zu verwenden, ich dachte einfach es gab keine andere sinnvolle Möglichkeit. Ich habe mir wirklich jede vorgeschlagene Komponente angeschaut und habe eine Menge gelernt. Vielen Dank dafür. Jetzt werde ich es aber erst einmal mit diesen Mosfets probieren. Ein riesen Vorteil ist natürlich auch, dass diese noch viel platzsparender sind.
M. K. schrieb: > Jetzt werde ich es aber erst einmal mit diesen Mosfets probieren. > Ein riesen Vorteil ist natürlich auch, dass diese noch viel > platzsparender sind. Wenn Du damit eine H-Brücke (Vorwärts/Rückwärts) aufbauen willst wird es allerdings eine Spur komplizierter. Machbar, aber erfordert schon etwas mehr Know-How als eine simple Relaisumschaltung.
M. K. schrieb: > mit einer 1N4004 Diode "abzusichern" Die sind eher zu langsam. UF400x oder SB120 oder sowas ist schneller. https://www.vishay.com/docs/88755/uf4001.pdf
Helge schrieb: >> mit einer 1N4004 Diode "abzusichern" > Die sind eher zu langsam. Stimmt für PWM. Ich glaube aber dass der TO die Motoren nur ein/aus schalten wollte. Sonst hätte ich auch von den 2kΩ Widerständen vor den Gates der MOSFET abgeraten bzw. 220Ω empfohlen. Also dieses Transistoren neu waren, wurden sie oft Power-MOSFET genannt. Ist das noch aktuell oder macht man sich damit lächerlich?
Harald A. schrieb: > Wenn Du damit eine H-Brücke (Vorwärts/Rückwärts) aufbauen willst wird es > allerdings eine Spur komplizierter. Machbar, aber erfordert schon etwas > mehr Know-How als eine simple Relaisumschaltung. Ja, das habe ich schon gesehen, soll aber auch eher ein längerfristiges Ziel sein. Ich habe zumindest schon Lösungen gesehen, die haben dann 4 von den Mosfets verwendet. Wenn ich dann noch 2 Transistoren dazunehme zum schalten und die doppelte Anzahl an Pins zur Ansteuerung habe, sollte das aber auch möglich sein. Stefan ⛄ F. schrieb: > Stimmt für PWM. Ich glaube aber dass der TO die Motoren nur ein/aus > schalten wollte. Sonst hätte ich auch von den 2kΩ Widerständen vor den > Gates der MOSFET abgeraten bzw. 220Ω empfohlen. > > Also dieses Transistoren neu waren, wurden sie oft Power-MOSFET genannt. > Ist das noch aktuell oder macht man sich damit lächerlich? Genau, es geht rein um das ein-/ausschalten. Die Geschwindigkeit der Motoren muss nicht angepasst werden und wird vermutlich auch für diesen Fall niemals wichtig sein.
Wie war das mit der Dreh-Richtung. Wolltest du sie ändern können? Dann brauchst du Relais oder H-Brücken. Siehe http://stefanfrings.de/mikrocontroller_buch/Einstieg%20in%20die%20Elektronik%20mit%20Mikrocontrollern%20-%20Band%202.pdf Kapitel 3.5.2 Kapitel 8.1.4
Stefan ⛄ F. schrieb: > Wie war das mit der Dreh-Richtung. Wolltest du sie ändern können? Dann > brauchst du Relais oder H-Brücken. > > Siehe > http://stefanfrings.de/mikrocontroller_buch/Einstieg%20in%20die%20Elektronik%20mit%20Mikrocontrollern%20-%20Band%202.pdf > > Kapitel 3.5.2 > Kapitel 8.1.4 Sehr gute Lektüre, danke. Ich gehe davon aus, dass das deine Seite ist? Wirklich sehr gute Arbeit. Die PDF werde ich demnächst einmal komplett durchgehen. Aktuell muss ich sie noch nicht ändern können. Ich will ja zumindest erst einmal etwas kleiner anfangen, möchte dies aber später irgendwann nachrüsten. Ich habe noch nach weiteren Optionen geschaut um meinen Multiplexer auszutauschen. Du hattest einmal den TPIC6A595 angesprochen. Diesen müsste ich ja mit einem 5V Signal versorgen. Gerade bin ich noch auf den MCP23017 (https://ww1.microchip.com/downloads/en/devicedoc/20001952c.pdf) gestoßen. Quasi ein 16-Port IO-Expander. Diesen sollte ich direkt mit 3.3V betreiben können und hätte direkt 16-Ports anstatt den 8 vom TPIC6A595. Hier würde ich mir auch noch den extra Transistor oder den Pegelwandler sparen und könnte über die Mosfets direkt die Motoren ansteuern. Auch könnte ich hier mehrere MCP23017 aneinanderschalten um theoretisch noch mehr Ports zu bekommen.
M. K. schrieb: > Sehr gute Lektüre, danke. Ich gehe davon aus, dass das deine Seite ist? Ja, danke für das Lob. Deinen Überlegungen zum MCP23017 stimme ich zu. Solange du nur Ausgänge brauchst, wäre ein einfaches Schieberegister wie der 74HC595 allerdings einfacher und billiger. Man kann beliebig viele davon verketten. Dazu haben sie extra einen Ausgang, wo man die "Verlängerung" dran hängt.
Stefan ⛄ F. schrieb: > M. K. schrieb: >> Sehr gute Lektüre, danke. Ich gehe davon aus, dass das deine Seite ist? > > Ja, danke für das Lob. > > Deinen Überlegungen zum MCP23017 stimme ich zu. Solange du nur Ausgänge > brauchst, wäre ein einfaches Schieberegister wie der 74HC595 allerdings > einfacher und billiger. Man kann beliebig viele davon verketten. Dazu > haben sie extra einen Ausgang, wo man die "Verlängerung" dran hängt. So, knapp ein Monat ist vergangen. Ich habe unglaublich viel gelernt, habe dank euren Tipps Motoren mit Mosfets angesteuert und sogar meine eigene H-Brücke gebaut. Im Endeffekt habe ich mich für 2 Dinge entschieden: MCP23017: Dieser erweitert um 16 Pins und nicht nur um 8 pins, wie der 74HC595. Viel wichtiger war mir allerdings, dass der MCP23017 nur 2 Pins vom Arduino benötigt, wobei der 74HC595 3 Pins benötigt. Die eigene H-Brücke funktionierte, aber insgesamt war ich mit einer fertigen Lösung wohl doch besser aufgehoben (zumal ich die ganzen Teile ja auch zusammenlöten muss). Ich habe nun die verschiedensten Teile hier und mir zahlreiche Motortreiber angeschaut. Nebst L293 und L298 bin ich dann im Endeffekt auf den TB6612FNG gestoßen. Dual H-Brücke mit Peak von bis zu 3,5A und 1,2A Durchschnitt. Damit sollte ich Problemlos in der Lage sein 2 von diesen kleinen Motoren zu steuern und ggf. sogar 2 kleine gegen einen großen auszutauschen ohne noch weiter etwas modifizieren zu müssen. Meine erste Platine ist nun in Auftrag gegeben und ich bin sehr gespannt ob sie funktionieren wird. Im Endeffekt gehen 7 Pins in das Board. 12V (für die Motoren), 3.3V für die Chips, SDA/CLK (Ansteuerung Ports), IN1/IN2 (für Motorrichtung), GND
Bitte melde dich an um einen Beitrag zu schreiben. Anmeldung ist kostenlos und dauert nur eine Minute.
Bestehender Account
Schon ein Account bei Google/GoogleMail? Keine Anmeldung erforderlich!
Mit Google-Account einloggen
Mit Google-Account einloggen
Noch kein Account? Hier anmelden.


