Hallo, ich brauchte auf die schnelle eine Konstantstromquelle für eine COB Led und habe mir deshalb dieses höchstqualitative Netzteil bestellt https://www.amazon.de/gp/product/B08GHN5HMN Das funktionierte soweit auch ganz gut, allerdings muss ich meine Led auschalten können und habe hierfür eine Steuerung angeschlossen die dem Netzteil den Saft abdreht. Ürsprünglich war 15s Betrieb und 1min Paus(Aus) geplant. Durch einen Programmfehler lief das über nacht nun 15s Betrieb und 5s Pause. Am morgen war die T3AL/250V Sicherung defekt. Vermutlich waren die Stromstöße und zu kurze Entladezeiten der internen Elkos zu heftig bzw Zeiten zu kurz? Würde das besser werden mit größeren Intervallen?
Tom schrieb: > dieses höchstqualitative Netzteil bestellt Etwas zum lachen am Wochenende! Tom schrieb: > Vermutlich waren die Stromstöße und zu kurze Entladezeiten der internen > Elkos zu heftig bzw Zeiten zu kurz? > Würde das besser werden mit größeren Intervallen? Wo hast Du ausgeschaltet? Auf der Primärseite? Also ein vernünftiges Netzteil hat an der Front einen Schalter/Taster mit dem der Ausgang ein/aus geschaltet werden kann.
Ja ich brauchte halt was auf die Schnelle für einen Versuch am Montag. Bisher waren meine Labornetzteile lineare mit Trafo. Bei dem SNT ist die Stromregelung auch irgendie komisch, aber ich brauchte eben eines mit höherer Spannung und das kam noch rechtzeitig an dank prime. >Wo hast Du ausgeschaltet? Auf der Primärseite? Ja. Der Schalter vorne kappt auch nur die Primärleitung. Ich hatte in der Vergangenheit beim Ausprobieren von anderen COB Leds schon welche geschrottet indem ich die Bananenstecker von einem Linearnetzteil per Hand auf die LED-Anschlüsse gedrückt habe. Das hatten die LEDs nicht mitgemacht und gingen kaputt. Deshalb wollte ich vermeiden auf der Sekundärseite zu trennen. Hier scheinen irgendwelche Spitzen aufzutreten, vielleicht durch das mechanische trennen bzw Schließen des Stromkreises? Auch weiß ich nicht wie die Stromregelung sich verhält, wenn ich auf der Sekundärseite trenne
Tom schrieb: > Vermutlich waren die Stromstöße und zu kurze Entladezeiten der internen > Elkos zu Möglicherweise begrenzt ein NTC den current inrush beim Einschalten, der braucht etwas zum Abkühlen, die Wartezeit hast du unterschritten also gab es grössere Einschaltstromstösse und wer weiss was sonst noch an der Sicherung hing.
Brilliante Idee – ein "Labor"netzteil (ja, ich weiß) in Zyklen von nur einigen Sekunden mehrere tausend Male hart vom Netz zu trennen und wieder zuzuschalten. Wie kommt man eigentlich auf so einen Blödsinn – sind da Drogen im Spiel? Für diesen Anwendungsfall ist absolut nichts im Netzteil konzipiert – Primärseite, Elkos, Schaltregler, Lüfter, Regelkreis... Warum nicht schlicht die Sekundärseite schalten; ist das eventuell zu einfach? (Ja, das geht auch bei Konstantstrom – Hirn an!)
MaWin schrieb: > Möglicherweise begrenzt ein NTC den current inrush beim Einschalten Das ist ein gutes Argument. Könnte auch sein. Ist jetzt halt die Frage wie ich das provisorisch noch gelöst bekomme. Notfalls müsste ich es doch durchlaufen lassen und könnte es nicht an/ausschalten. Der ganze Aufbau muss nur die nächste Woche überstehen. Da muss es allerdings 24h zuverlässig laufen.
Tom schrieb: > Hier scheinen irgendwelche Spitzen aufzutreten, vielleicht durch das > mechanische trennen bzw Schließen des Stromkreises? Du hast ein billiges Chinanetzteil, das nur rudimentär spezifiziert ist, und erwartest, dass die Stromregelung von Leerlauf auf Nennstrom ohne Überschwinger sauber regelt? Unglaublich... Tipp: LED kurzschließen.
Horst G dein Beitrag ist eigentlich kein schlechter, wenn er nicht unbedingt auf Kleinkindniveau formuliert wäre. Hättest du auch sachlich schreiben können. Offenbar weiß ich es bezgl der Technik nicht besser und frage deshalb hier nach
Tipp mit Kurzschließen werden ich mal probieren, danke!
Wobei das auch schwierig ist, da um die 15W dann kurzgeschlossen werden müssen. Funktioniert das so einfach?
Tom schrieb: > Funktioniert das so einfach? Vielleicht, bei einem guten Netzteil. Wenn der Kurzschluss wieder weggeht, ist noch lange nicht gesagt, dass die Regelung keine Überschwinger produziert. Kannst es ja mal testen an einem Widerstand. Tom schrieb: > Ich hatte in der Vergangenheit beim Ausprobieren von anderen COB Leds > schon welche geschrottet indem ich die Bananenstecker von einem > Linearnetzteil per Hand auf die LED-Anschlüsse gedrückt habe. Das hatten > die LEDs nicht mitgemacht und gingen kaputt. Liegt vermutlich daran, dass am Netzteil ein (viel zu) großer Ausgangselko verbaut war. Wenn du dann noch die Leerlaufspannung relativ hoch eingestellt hast, dann fließt erst mal massig Strom aus dem Elko durch die LED. Der wird nicht durch die Strombegrenzung beeinflusst! Was du versuchen kannst, ist die Leerlaufausgangsspannung nur ganz wenig über der Flußspannung der LED einzustellen. Das selbe gilt auch beim Kurzschließen. Trotzdem: die Regelgeschwindigkeit ist nicht unendlich schnell ...
Wenn du auf der Sekundärseite schaltest, musst du schon auf die Kondensatoren achten. wenn z.B. zunächst mit Kondensatoren eine Spannung bereitgehalten wird und intermittierend eine Stromquelle mit LED-Kette dazugeschaltet wird überfordert das mit Sicherheit die Regelung der Stromquelle. Die bekommt dann sofort ihre Spannung und gleichzeitig ist der im Regelkreis vorhandene Stromsensor noch ohne Istwert. Die Stromquelle also ganz geöffnet. klar, dass die LEDs überlastet werden. Auch das intermittierende Schalten auf der Netzseite überfordert die Regelung. Da sind irgendwelche Kondensatoren noch nicht genug entladen und die Schaltung läuft nicht aus dem "Grundzustand" hoch sodass der Regelverstärker in Begrenzung läuft oder die PWM-Steuerung hat noch keinen stabilen Zustand erreicht usw. Bei solch intermittierenden Betrieb sollte man schon ein Oszilloskop haben und damit ausgiebig die Schalttransienten prüfen.
Hallo Horst G. schrieb: > Für diesen Anwendungsfall ist absolut nichts im Netzteil konzipiert – > Primärseite, Elkos, Schaltregler, Lüfter, Regelkreis... Ein Labornetzteil sollte das abkönnen - wobei es dann aber ein echtes Labornetzteil sein muss und nicht nur so vom Verkäufer genannt werden darf. Da kostet ein 300w Labornetzteil aber auch mal an die 1000 Euro (nein keine Null zuviel...) https://www.henri.de/stromversorgung/regelbare-netzgeraete/regelbar-0-60v/6686/64v-labornetzteil-0-64v-0-4-8a-300w-industrie.html und gehört auch nicht zu den ersten Suchtreffern bei Google obwohl es einer der ersten Treffer ist die zu ein echtes Labornetzteil führen. Google findet zuerst wowas in der Art https://www.ebay.de/itm/401651708895 oder auch https://www.conrad.de/de/p/komerci-ps3010n-regelbares-labornetzgeraet-dc-30v-10a-300w-schaltnetzteil-labornetzteil-801865849.html ...was ich persönlich aber nicht als Labornetzteil bezeichnen würde - damit stehe ich aber so ziemlich auf verlorenen Posten. Und klar: Solche "Lobornetzteile" machen solche Belastungen nicht lange mit - aber gerade auch für so etwas (allerdings in anderen Zusammenhang) sind echte Labornetzteile eben auch gedacht - das dabei keine oder nur klar definierte Spannungseinbrüche und vor allem keine Überschwinger usw. auftreten ist auch klar. Daher (und natürlich wegen der übersichtlichen Stückzahlen) wohl auch der Preis und das es auch 2021 westeuropäische und echt japanische Hersteller (vom Preisniveau aber auch der Qualität wohl die Schweiz von Asien) weiterhin gibt und echte Chinaware nicht so einfach zu finden ist. Hennes
Hennes schrieb: > Da kostet ein 300w Labornetzteil aber auch mal an die 1000 Euro (nein > keine Null zuviel...) ... und das ist noch untertrieben!
Ja, ist mir bewusst, dass es kein Profiteil ist und habe ich im 1. Beitrag schon kenntlich gemacht. Dennoch muss ich pragmatisch eine Lösung finden. Ich habe festgestellt, dass am Poti für die Stromregelung 5V anliegen. Beim ganz zurückgedrehtem Strom liegt der Abgriff auf GND. Ich habe nun einfach die 5V Leitung vom Poti genommen, dann hängt der Abgriff nicht in der Luft. Das lässt sich so ein und ausschalten
Hast Du schon gesehen, dass es im Forum die Funktion "Markierten Text zitieren" gibt? Bloß nicht benutzen, es könnte bei den Antworten ja der Bezug erhalten bleiben, wie uncool :-( Horst G. schrieb: > Tipp: LED kurzschließen. Tom schrieb: > Wobei das auch schwierig ist, da um die 15W dann kurzgeschlossen werden > müssen. Funktioniert das so einfach? Nein, es sind keine 15 Watt, weil beim Kurzschließen die Spannung nahezu Null wird. Verwendet man anstatt eines Relais einen Transistor, fällt etwas Wärme durch dessen Restspannung an, was bei z.B. einem IRLZ44 auch sehr unkritisch wäre. Wieviel Strom stellst Du ein, welche Spannung ergibt sich dabei an der LED? Damit könnte man es rechnen. Ermittele erstmal, was das Netzgerät macht, wenn es längere Zeit kurzgeschlossen wird, ob es anständig abregelt oder unfreundlich warm wird. So vorhanden, würde ein Energiekostenmeßgerät in dessen Netzleitung das auch zeigen. HildeK schrieb: > Hennes schrieb: >> Da kostet ein 300w Labornetzteil aber auch mal an die 1000 Euro (nein >> keine Null zuviel...) > ... und das ist noch untertrieben! Auch da wird Dir kein Hersteller ins Datenblatt schreiben, dass man es tagelang sechzig mal pro Stunde netzseitig schalten darf.
Manfred schrieb: > Wieviel Strom stellst Du ein, welche Spannung um die 200mA bei 30V Ich werde mal die Lösung mit dem Herunterziehen der Stromregelung die nächsten Stunden durchlaufen lassen..mal sehen, vielleicht klappt das
Tom schrieb: >> Wieviel Strom stellst Du ein, welche Spannung > um die 200mA bei 30V Was heißt hier "um" - der Strom ist Zufall, wird nicht eingestellt? LED nicht verstanden, im Gegensatz zur Glühlampe betreibt man die mit konstantem Strom. Weiter oben stand "15 Watt", das passt nicht zu 30V/200mA.
Das Netzteil ist Schrott und ein typisches Beispiel für billige Fern-Ost Ware - erkennbar u.a. am nicht konformen „CE“ Zeichen (zu sehen unter den Käuferfotos auf Amazon) und fehlender weiterer Konformitätskennzeichnungen. Ich würde auch nicht darauf wetten, dass eine ausreichende galvanische Trennung vorliegt. Sei froh, dass dir deine Hütte nicht abgebrannt ist und schmeiß das Teil in die Tonne -> Lehrgeld!
Hallo so schlimm ist es dann auch wieder nicht - es ist halt nichts besonderes reicht aber für die meisten simpelen Spannungsversorungsaufgaben, eventuell sogar mit etwas nachdenken (auch ich habe schon LED Module zerschossen) vollkommen brauchbarer Strombegrenzung. Von Galvanischer Trennung kann man auch bei den verlinkten und 50 Euro Schaltnetzteilen des leistungsbereichs beis 300W ausgehen. EMV mäßig mögen die Grenzwerte eventuell so gerade eben eingehalten werden, wiederhalte Impulsbelastung sollten unterbleiben, Stombegrenzung nur mit schon anstehender Last nutzen... Und schon sind solche Netzteile für wohl über 90% der "typischen" Anwendungen problemfrei brauchbar. Es sind eben keine Labornetzteile, nichts für einen Messverstärker oder einen empfindlichen Mikrofonverstärker und auch bei HF Sachen muss man wissen was man macht. Aber wegschmeißen ist Unsinn und ob die Plaketten nun 100% i.O. sind interessiert zuhause, wenn das NT mal da ist und dort eingesetzt wird wo es mehr als Ausreichend ist (wie gesagt dürfte zu mehr als 90% der Anwendungen zutreffen). Fast alle Schaltnetzteile in "Wandwarzenform" dürften nicht besser - sonderen eher schlechter sein... Hennes
Manfred schrieb: > Auch da wird Dir kein Hersteller ins Datenblatt schreiben, dass man es > tagelang sechzig mal pro Stunde netzseitig schalten darf. Sicher nicht. Aber man hat eine bessere Chance, dass am Ausgang keine fetten Elkos verbaut sind und die Regelungen einen Übergang von z.B. Kurzschluss auf Leerlauf ohne erhebliche Überschwinger können. Garantiert ist das trotzdem nicht. Denn einmal ist die Spannungsregelung im Anschlag und braucht Zeit um sich zu erholen, wenn man in der Strombegrenzung ist und umgekehrt ist es mit der Stromregelung auch: die Stromregelung steht am Anschlag und will den Strom auf den Sollwert bringen. Wenn hier, wie man oft sieht, langsame OPAs verbaut sind (LM358 z.B.), hat man schon verloren. Den Übergang zwischen beiden Regelungsarten perfekt zu machen ist die Kunst ...
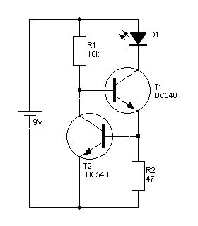
Tom schrieb: > eine Steuerung angeschlossen die dem Netzteil den Saft abdreht. Das Netzteil sollte damit kein Problem haben, aber bei Billigkram (wie einem) muss man mit sowas rechnen. Ich wurde schon als Kind dazu erzogen, elektrische Geräte (auch Lampen) nicht in schneller Folge hintereinander ein/aus zu schalten. Tom schrieb: > Vermutlich waren die Stromstöße und zu kurze Entladezeiten der > internen Elkos zu heftig bzw Zeiten zu kurz? > Würde das besser werden mit größeren Intervallen? In deinem Fall könnte das Problem mit einem Heißleiter zu tun haben. Um den Einschaltstrom-Stoß zu reduzieren setzten viele Hersteller auf Heißleiter in der 230V Zuleitung. Sie haben zunächst einen hohen Innenwiderstand, so dass sich die Eingangs-Kondensatoren langsam aufladen. Dabei werden sie heiß und leiten besser, so dass die Wärmeverluste reduziert werden. Wenn du so ein Gerät zu kurz ausschaltest, kühlt das Bauteil nicht genug ab. Beim nächsten Einschalten hast du dann einen seht viel höheren Stromstoß, der in deinem Fall die Sicherung raus gehauen hat. Gut so, ansonsten wäre vielleicht etwas anderes kaputt gegangen. Am Ausgang des Netzteils zu schalten würde ein andere Problem provozieren: Denn Netzteile haben an ihren Ausgängen Kondensatoren. Wenn am Netzteil aufgrund fehlender last (LED abgeschaltet) die Spannung hoch geht und du dann die LED einschaltest, entlädt sich erstmal dieser Kondensator in die LED, und zwar ohne Strombegrenzung. Das ist für die LED nicht gut (sollte dem Netzteil jedoch scheißegal sein). Einfachst Lösung wäre ein Widerstand in Reihe zur LED, der diesen Stromstoß auf ein Maß begrenzt, den die LED verträgt. Oder eben eine schnelle Konstanstromquelle ohne Kondensatoren. Ich habe die klassische Prinzipschaltung angehängt. Sie hat aber den Nachteil, dass sie die überschüssige Spannung (welche mindestens 1V betragen muss) verheizt. Für 15A muss man natürlich die Bauteile anders dimensionieren. Ein "richtiger" LED Treiber mit Schaltwandler und Steuereingang wäre in deinem Fall wohl langfristig die vernünftigste Lösung. Die meisten dieser steuerbaren LED Treiber kann man mit 0-10V analog und/oder mit 5V PWM ansteuern.
Beitrag #6796997 wurde von einem Moderator gelöscht.
So läuft nun seit 20 Stunden und scheint gut zu funktionieren. >Ein "richtiger" LED Treiber mit Schaltwandler und Steuereingang wäre in >deinem Fall wohl langfristig die vernünftigste Lösung Ja definitiv, mit einem Meanwell LDD Modul hatte ich so was schon realisiert, aber habe leider nur eines hier mit 1000mA und kann auch keine PWN nutzen zum Dimmen
So die Woche ist rum und ich musste sogar noch häufiger Schalten als ursprünglich gedacht. Hat aber mit dem Netzteil hervorragend funktioniert. Es ist sicherlich nicht das beste, aber hat den Job tadellos erfüllt.
Bitte melde dich an um einen Beitrag zu schreiben. Anmeldung ist kostenlos und dauert nur eine Minute.
Bestehender Account
Schon ein Account bei Google/GoogleMail? Keine Anmeldung erforderlich!
Mit Google-Account einloggen
Mit Google-Account einloggen
Noch kein Account? Hier anmelden.
