allo Community, Am 10.10.2012 wurde von euch bereits die Fehlerbehebung eines Behringer Xenix Schaltnetzteils besprochen. (Titel: Schaltplan Netzteil). Aufgrund dieser Hinweise konnte ich den defekten Chip TOP245YN austauschen. Nach dem Austausch leuchtete die LED der Speisespannung auf, anschließend ging die Beleuchtung kurz an und die Sicherung flog wie gehabt raus. Das Mischpult vom Netzteil getrennt, Lüfter angeschlossen an + und - 15V und 5 Volt. Speisespannung 48 ausgeschaltet. Ergebnis Lüfter liefen an, gemessene Spannung + und - 15V. Der 12V Lüfter an 5 Volt lief natürlich nicht an, aber die Spannung stimmte. Leider geschätzt nur eine Sekunde, dann war die Sicherung durchgebrannt. Heiß geworden ist kein Bauteil. In einem anderen Fall hatte jemand empfohlen eine 40 Watt Lampe in Serie zu schalten um mehr Zeit für Messungen zu haben. Funktioniert das auch bei einem Schaltnetzteil das mit 115 - 250 Volt läuft ? Was gibt es für Möglichkeiten den Zeitraum zu verlängern ohne dadurch einen größeren Schaden zu verursachen? Da die Spannungen ziemlich exakt passen bin ich ratlos, was die Ursache sein könnte. Habt ihr ein paar Tipps für mich? Ich habe zwar früher schon Hobbymäßig Verstärker repariert und Mischpulte umgebaut, aber das ist alles ziemlich lange her und vor Schaltnetzteilen habe ich ungeheuren Respekt. Oszilloskop habe ich und trotz langem Nichtgebrauch funktioniert es sogar noch. Auch Multimeter mit Dioden und Transistormessung sowie Temperaturmessung ist vorhanden. Da die Sicherung ja immer gleich fliegt, konnte ich bisher nur am C7 kurz mit 320V messen. Kann jemand anhand der Schaltung erkennen ob es sich um ein leerlauffestes Schaltnetzteil handelt. Da es ja intern eingebaut ist gehe ich mal davon aus, dass man sich das gespart hat. Ich hoffe ihr seid jetzt nicht alle empört, weil jemand als Nicht-Fachmann ein solches Teil reparieren möchte. Aber ich hänge an dem Teil und mit einem Alter von 75 Jahren denkt man halt schon, rentiert sich das noch ein neues Mischpult zu kaufen oder es von einem Fachbetrieb reparieren zu lassen.
Herbert Z. schrieb: > Aufgrund dieser Hinweise konnte ich den defekten Chip TOP245YN > austauschen. Das war schon keine schlechte Idee, aber der kleine Kerl wird noch andere Bauteile in die Hölle geschickt haben, wie z.B. den Optokoppler und die Dioden D2/D3. Herbert Z. schrieb: > In einem anderen Fall hatte jemand empfohlen eine 40 Watt Lampe in Serie > zu schalten um mehr Zeit für Messungen zu haben. Funktioniert das auch > bei einem Schaltnetzteil das mit 115 - 250 Volt läuft ? Das klappt schon, aber trotzdem muss man vorher alles mal durchmessen. Da dieses Netzteil einen Feedback Kreis hat (mit dem Optokoppler), ist es leerlauffest. Aber sowohl die Bauteile primär als auch auf der Sekundärseite müssen in Ordnung sein, insbesondere der Sekundärkreis, der den OK speist. Kommt da keine Spannung, weil z.B. die Gleichrichterdiode D6 einen Kurzschluss hat, will der TOP aufdrehen, bis der Arzt kommt. Das geht dann schief. Also alle Dioden sekundär testen.
Es wäre noch zu prüfen, ob es einen Windungsschluß im Trafo gibt. Die Strombegrenzung mittels Glühbirne kann ich nur empfehlen. mfG
Wie kann man bloß? Ein Schaltnetzteil nach einem Reparaturversuch direkt ans Netz anschließen. Das begrenzt man mit einem Vorwiderstand ( oder Glühbirne) den Strom für den Fall eines noch bestehenden Fehlers.
Ich kann der Empfehlung mit der Glühlampe als Vorwiderstand zur Strombegrenzung nur völlig zustimmen. Es könnte vielleicht noch klappen miteinem Labornetzteil eine strombegrenzte Spannung statt der Netzspannung einzuspeisen, manche von den ICs laufen schon bei irgendwo 20 bis 50V an daß man zumindest die grundsätzliche Kurvenform messen kann und weit genug von der neuen Zerstörung weg bleibt. Diese TOP... und TNY... sind leider schon zu hochoptimiert als daß man da noch die Funktionen an kleinspannung einzeln testen kasnn.
Ich hab mal das Datenblatt etwas studiert, unter so etwa 120V Gleichspanung wird der wegen ULO nicht alaufen, sorry. Bei dem Netzteil gibt es dann keine schonendere Möglichkeit es langsam hochzufahren
Manche dieser TOP/TNY laufen auch schon mit 20..30V an, sogar ziemlich zuverlässig. Wichtig ist, daß das Netzteil nach dem Start weiterläuft, sonst schalten die Dinger sofort wieder ab weil sie keine Betriebsspannung aus dem Trafo bekommen. Die Leistung reicht nicht aus, um irgend eine Last mit so geringer Betriebsspannung versorgen zu können. Und Vorsicht vor falscher Sicherheit: Wenn so ein Netzteil an 20..30V läuft, entstehen am Snubber der Primärwicklung trotzdem so 250..350V, die einem so richtig auf die Finger hauen können.
A-Freak schrieb: > Bei dem Netzteil > gibt es dann keine schonendere Möglichkeit es langsam hochzufahren .... und... Ben B. schrieb: > Wichtig ist, daß das Netzteil nach dem Start weiterläuft, > sonst schalten die Dinger sofort wieder ab weil sie keine > Betriebsspannung aus dem Trafo bekommen. Wie wäre es, die Ur = Versorgung der LED im OK extern bereitzustellen und umsichtig (zwischen 25 V = "TOP runterfahren" und ca. 18 V = "TOP hochfahren") zu manipulieren?
Da ist die Frage, inwieweit man das in der Schaltung erledigen kann. Manche ICs finden es dann "komisch", daß sie keinen Stromfluß feststellen können, manchmal ist die Regelung dermaßen empfindlich aufgebaut, daß man zwischen "alles ok" und "Auweia-Notabschaltung" händisch gar nicht schnell genug umsteuern kann. Oder wenn der Übertrager in der Schaltung ohne Last mitläuft, weil man die Regelschleife aufgetrennt hat. Das hat mitunter hochspannende Stimmung beim Sperrwandler zur Folge. Manchmal findet man in den Datenblättern Testschaltungen, damit kann man das PWM-IC ansich testen, aber nicht die Funktion der kompletten Schaltung. Also alles nicht so einfach.
Danke an alle, jetzt habt ihr mich erstmal gut mit Informationen versorgt. Ich hatte vorher die Dioden überschlägig im eingebauten Zustand gemessen auf Kurzschluss und Durchgang. Warum ich das im eingebauten Zustand gemacht habe? Das entlöten auf dieser Platine (Mehrschicht) ist eine Katastrohe. Weder mit meiner normalen noch mit der elektrisch beheizten Entlötpumpe lässt sich das Lötzinn vollständig absaugen und die Bauteile hängen fest (möglicherweise sind aber auch die Bohrungen zu eng dimensioniert). Bei dem TOP245YN half nur die PINs abschneiden, die Pins einzeln zu erwärmen und mit einer Spitzzange heraus zu ziehen. Der Wiedereinbau des TOP245YN gelang mir nur indem ich die Leiterplatte mit einem 1mm Bohrer aufgebohrt hatte. Gottseidank war dieser dünn genug so dass ich die Mittelleiterschicht nicht weggebohrt habe. Mit Gewalt reindrücken wollte ich das Bauteil nicht weil das ursprüngliche Bauteil vermutlich unter mechanischer Spannung stand und der rechte Pin weggeplatzt war. Mit dem Netzteil hatte Behringer wohl selbst schon Probleme wie an den brutalen Lötstellen des 7805 und des TIP31 zu sehen ist. Ich vermute mal, dass die Verbindung zur mittleren Leiterplatte bei diesen ICs gerade noch geklappt hat weil die Füße oberhalb der Platine so dick mit Lötzinn bedeckt sind (hat man wohl versucht das Lötzinn durch die Schwerkraft hinein zu treiben). Wenn Behringer schon Probleme hat mit professionellem Equipment, wie wird's dann mir erst gehen beim Einbau. Deshalb meine bitte an euch, welche Bauteile lassen sich einigermaßen zuverlässig im eingebauten Zustand messen. Ich bin mir nämlich fast sicher das die meisten beim Ausbau zerstört werden und eventuell sogar die Leiterplatte beschädigt wird. Wie misst man den Optokoppler PIN 1 und 2 wie eine normale Diode ? Pin 4-6 wie einen Transistor ob die Sperrschichten stimmen oder geht das nicht? Im eingebauten Zustand messbar? Zu der Vorschaltung einer Glühbirne gibt es wohl unterschiedliche Meinungen, hilft wohl nur ausprobieren. Eine Beobachtung noch beim Test mit den Lüftern. Nach dem abschalten durch die Sicherung waren -15 Volt und +5V schlagartig weg. +15 Volt ging dagegen nur langsam zurück, geschätzt eine Minute bis auf 0 Volt. sagt das jemand von euch etwas.
Herbert Z. schrieb: > Nach dem abschalten > durch die Sicherung waren -15 Volt und +5V schlagartig weg. +15 Volt > ging dagegen nur langsam zurück, geschätzt eine Minute bis auf 0 Volt. > sagt das jemand von euch etwas. Geladener Kondensator, keine Last.
schlagartig weg deutet auf schlechten Elko (oder schlechte Diode, seltener)
Welchen Wert hat denn die Sicherung ? Ludger
Christian S. schrieb: > Es wäre noch zu prüfen, ob es einen Windungsschluß im Trafo gibt. Ich hatte - kein Witz - tausende von Monitoren repariert.Viele verschiedene Fabrikate und ich hatte noch nie einen defekten Schaltnetzteil-Trafo gehabt.Nur in einem Fall lief es mal auf einen vermeintlichen Trafo-Windungsschluss hinaus,was mich widerwillig dazu bewegt hatte ihn auszubauen weil es eine Hundearbeit war: War er defekt? Nein,aber ueberschuessiges Loetzinn hatte im Laufe der Zeit dazugefuert, dass benachbarte Pins miteinander verbunden wurden.Dass bei der Produktion uebergeschwappte Loetzinn(zwischen Platine und Trafo) war von aussen nicht zu erkennen. Waere ja schon mal interessant zu wissen inwiefern andere hier sich tatsaechlich mit echten Windungsschluessen herumaergern mussten.Vielleicht war ich ja nur ein "Hans im Glueck" Meine "Beobachtung" gilt nur fuer das oben gesagte.Bei billigen 1€ Chinanetzteilen fuer Smartphones z.B. ist es Standard nicht nur einem Windungsschluss zu begegnen sondern auch mit Verbindungen zwischen Primaer und Sekundaerwicklung zu rechnen hat was dazu fuehrt,dass der Phone-User standesgemaess waehrend eines Telefongespraeches zusammen mit dem Smarty sein Leben aushaucht.
Ben B. schrieb: > Da ist die Frage, inwieweit man das in der Schaltung erledigen kann.... Ich dachte auch nicht an eine reale Trennung, sondern eher, über einen Widerstand etwa der gleichen Größenordnung (vlt. ein wenig größer, 1k?) die Regelung parallel zu beeinflussen. Herbert Z. schrieb: > Wie misst man den Optokoppler PIN 1 und 2 wie eine normale Diode ? Ja, ist eine LED, eben mit etwas mehr Flussspannung (s. DB) als eine normale Diode. > Pin > 4-6 wie einen Transistor ob die Sperrschichten stimmen oder geht das > nicht? Im eingebauten Zustand messbar? Versuchen und berichten... ;-) Ludger schrieb: > Welchen Wert hat denn die Sicherung ? Die dürfte T 1,6 A H sein.
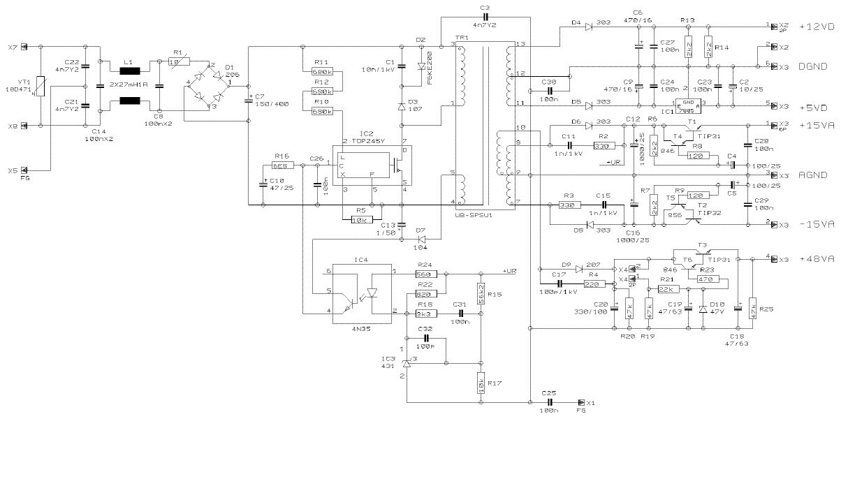
Ja die Sicherung hat 1,6A träge. Zum Trafo: ja das ist das einzige Bauteil wo ich mir nicht sicher bin, dass er noch perfekt ist. Zumindest ist es das einzige Bauteil auf dem ein leichter Film ist als wenn Flüssigkeit ausgetreten wäre. (Mit großer Wahrscheinlichkeit ist das aber kein Elektrolyt das von anderen Bauteilen darauf gespritzt wäre). Wie misst man den einen Hochspannungstrafo? Habe im Hinterkopf, dass das gar nicht so einfach mit einem Multimeter geht. Kann ja vom Widerstand im richtigen Bereich sein und doch bei Spannung durchschlagen oder ? Bei einem Windungsschluß könnte der Trafo ja trotzdem noch einen Ohmschen Wert aufweisen halt nur den falschen? Andererseits kann ich mir nicht vorstellen, dass ein defekter Trafo noch die richtigen Spannungen am Ausgang erzielen kann. Habe jetzt zur Sicherheit die Anschlüsse des eingebauten TOP245YN nachverfolgt, ob ich durch das ausbohren nicht doch die innere Leiterbahnschicht zerstört habe, war aber nicht der Fall. Dabei habe ich festgestellt dass der Schaltplan nicht 100% mit meinem Netzteil zusammenpasst. R10 = auf meiner Platine R13, R5 = R6. Kommt also noch dieses Problem hinzu, solange man die Leiterbahnen noch verfolgen kann geht es ja noch ganz gut. Jetzt lacht mich bitte nicht aus, beim Optokoppler bin ich noch nicht drauf gekommen wo die +Ur (Ureferenz?) herkommt (wo wird die abgegriffen) und was am PIN 6 anliegt. Beim Starten hat man ja noch nicht die 5Volt die dieser braucht oder?
Toxic schrieb: > Waere ja schon mal interessant zu wissen inwiefern andere hier sich > tatsaechlich mit echten Windungsschluessen herumaergern In 35 Jahren Praxis waren es genau 3 Fälle, davon 2 kurz hintereinander im Standby Netzteil zweier ATX Netzteile des gleichen Herstellers. Leider kamen da statt der nominellen 5V dann 11V raus und zerstörten bei der Gelegenheit gleich die Mainboards. Der dritte Fall war ein Standby Netzteil einer Denon Schicki-Micki Anlage (DR-CXA3). Herbert Z. schrieb: > wo die +Ur (Ureferenz?) herkommt Hinter D6 auf der Sekundärseite. Es sollen also die +15V überwacht werden. Herbert Z. schrieb: > und was am PIN 6 anliegt. An welchem Chip? Der TOP245 hat keinen Pin 6.
Herbert Z. schrieb: > ...beim Optokoppler bin ich noch nicht > drauf gekommen wo die +Ur (Ureferenz?) herkommt (wo wird die > abgegriffen) und was am PIN 6 anliegt. Beim Starten hat man ja noch > nicht die 5Volt die dieser braucht oder? UR ist die Regelspannung der ganzen Geschichte. Die wird aus der Sekundär-Rohspannung von der analogen 15 V-Schiene (Knoten D6, R2, R6, C12 usw.) geholt. Solange dort keine ca. 16,5 V anliegen, gibt der TOP Vollgas und regelt zurück, wenn diese überschritten werden. Daher mein Vorschlag (s.w.o.), mit einer zusätzlich extern zugeführten "UR" über ca. 1k (nötigenfalls etwas weniger) einen Sanftanlauf zu erzwingen, was mit 25 V ziemlich sicher funktionieren sollte. Den Test würde ich mit ohmscher Last ( keinen Lüfter) an den analogen +/- 15 V, so ca. max. 50 mA @ Nennspannung machen. Mehrere Multimeter wären natürlich hilfreich. ;-) An Pin 6 (B des Trans. im OK) liegt nichts, muss auch nicht unbedingt.
Danke Michael, eigentlich hätte ich +UR aufgrund früherer Hinweise von Matthias S. finden müssen. Na ja war ein bisschen viel Information auf einmal. In der Optokopler Schaltung sieht es ja so aus als wäre ein Transistor eingebaut, deswegen dachte ich dass an PIN 6 eine Spannung anliegen müsste. Kann ich das so verstehen, dass man das ganze wie eine elektrisch getrennte Regelung ansehen kann. Brennt die Diode heller kommt mehr Strom/Spannung aus dem Transistor. Stellt sich mir die Frage warum nimmt man nicht gleich UR direkt in den TOP. Thema Sanftanlauf: Ich habe ein Netzeil mit 30V das hat aber keine Regelmöglichkeit, da ja keine hohen Ströme fließen könnte ich versuchen mit einem 100 kOhm Poti die 25V Spannung herunter zu regeln, meinst du das funktioniert? 3 Multimeter hätte ich. Kannst du mir eine Größenordnung für die Lastwiderstände nennen. Ich habe zwar 10 Ohm Widerstände die einiges an Last abkönnen, aber das ist sicher zu Niederomig. Widerstände im 100 Ohmbereich habe ich auch noch belastbare, aber darüber habe ich nur noch 0,5 Watt Typen. Dioden und Kondensatortest Vorerst habe ich jetzt mal alle Dioden durchgemessen (eingebauter Zustand) und bis auf die D4 scheinen alle in Ordnung zu sein. Die D4 hat Durchgang sperrt aber nicht. Der C6 läßt sich im eingebauten Zustand nicht messen da die 2 paralelen Widerstände das verhindern. Da der Wert 1,1 KOhm beträgt liegt zumindest kein Kurzschluss vor. Die anderen Kondensatoren zeigen das übliche Verhalten wenn man sie mit dem Multimeter misst. Da die 12V in meinem Mischer nicht verwendet werden, dachte ich schon daran die D4 zu entfernen, aber das könnte vermutlich dem Trafo schaden die 1,1 Kohm sind wahrscheinlich nicht umsonst als Abschluss vorhanden. Ausbauen, messen und ggf. ersetzen werde ich die D4 auf jeden Fall, aber viel verspreche ich mir aufgrund der Schaltung an dieser Stelle hiervon nicht.
Herbert Z. schrieb: > hat 1,6A träge Silizium schmilzt schneller als Deine dicke Sicherung. Glühbirne vorschalten spart Rauch und Sicherungen. Erfahrungsgemäß dreht man sich bei solchen Schaltnetzteil-Fehlersuchen öfter im Kreis wenn man nicht genügend Teile wechselt und misst. Der Schalttransistor ist bestimmt wieder kaputt und hat noch Einiges mitgerissen?
Herbert Z. schrieb: > Stellt sich mir die Frage warum nimmt man nicht gleich UR direkt in den > TOP. Weil Ur sekundärseitig ist und damit netzgetrennt. Der Optokoppler überträgt die Rückregelinformation wiederum potentialgetrennt zurück auf die netzverbundene Primärseite. Darum... Der im OK gezeichnete Transistor ist ein Phototransistor und wird von der elektrisch isolierten, weit genug entfernten IR-LED angestrahlt.
*Herbert Z. schrieb: > Stellt sich mir die Frage warum nimmt man nicht gleich UR direkt in den TOP. Ähmmm.... --> *Potentialtrennung?!!* > .... da ja > keine hohen Ströme fließen könnte ich versuchen mit einem 100 kOhm Poti > die 25V Spannung herunter zu regeln, meinst du das funktioniert? Du brauchst da nur ca. 10-20 mA. Das sollte mit dem NT irgendwie gehen. Aber nicht mit 100k, das musst du niederohmiger machen, evtl. plus Z-Diode. Ca. 300 oder 330R mit 1 W Gesamtbelastbarkeit pro Sp.-Schiene sollte gehen; nötigenfalls auf mehrere Rs verteilen...
Herbert Z. schrieb: > Brennt die Diode heller > kommt mehr Strom/Spannung aus dem Transistor. Sagen wir mal lieber, es kann bei hellerer Diode mehr Strom durch den Transistor fliessen und die Spannung über ihm nimmt ab. Der ist ja keine Solarzelle, sondern nur ein Phototransistor. Mit höherer Spannung an Ur fängt der TL431 zu leiten an und lässt die LED leuchten. Es steigt dann die Spannung am Anschluss C des TOP und regelt ihn ab. Dafür ist es übrigens wichtig, das der kleine Hilfskreis auf dem Trafo mit D7 und C13 funktioniert. Falls da was kaputt ist, will der TOP nämlich auch voll aufdrehen. Falls noch nicht geschehen, miss also mal diese Diode und den Elko.
Da müsste man nun mal ins Datenblatt schauen, kann auch sein, daß der TOP merkt er kriegt dort keinen Strom und dann in shutdown/auto-restart geht.
Nachdem ich die D4 und den C6 ausgebaut und gemessen habe und diese auch in Ordnung waren, habe ich jetzt einmal, wie vorgeschlagen eine 40 Watt Lampe vor das Netzteil geschaltet. Um einen Vergleich zu haben habe ich wieder an alle Ausgänge Ventilatoren angeschlossen (12V, 1W) Jetzt bin ich wieder von der Rolle den mit der vorgeschalteten Lampe werden alle Spannungen korrekt erzeugt und die Sicherung fliegt nicht. Das Mischpult könnte ich damit nicht betreiben, am Anfang pumpt die Schaltung etwas dann regelt sie sich stabil ein. Bei Lastwechsel Z.B. +5V Last weg und wieder drauf pumpt sie kurz und regelt sich wieder ein. Wie jetzt den Fehler finden, die Regelung funktioniert offensichtlich und die übrigen Bauteile scheinbar auch. Könnte natürlich noch eine mechanische Verspannung sein. Momentan betreibe ich die Platine ausgebaut und ohne Kühlkörper oder gibt es dafür eine andere Erklärung?
Nachtrag: Natürlich gibt es außer Verspannungen von Leiterplatte/Bauteilen noch die Möglichkeit dass die Bauteile auf der Primärseiten nicht die notwendige Spannungsfestigkeit haben, wie kriege ich das raus? Falls es der Trafo sein sollte, wo kriege ich sowas her? Ich weiß ja nicht einmal die Trafowerte! Kann es sein dass die vorgeschaltete Lampe das Pumpen verursacht. Wenn das Netzteil längere Zeit in Betrieb war und aus und wieder angeschaltet wird sind die Ausgangsspannungen sofort da.
wenn Du Pin 7 vom TOP isolieren kannst, kannst Du 230V anschliessen und sehen ob alle Bauteile die Spannung aushalten. Der Tafo wird's nicht sein. Wie viel Spannung steht denn hinter der Lampe über dem Netzteil an ,wenn's läuft ? Gut Ludger
Herbert Z. schrieb: > Um einen Vergleich zu haben habe ich > wieder an alle Ausgänge Ventilatoren angeschlossen (12V, 1W) Ich kann einfach nicht nachvollziehen, dass sich in einer Bastelkiste keine (genügend) Widerstände - z.B. 100R- finden lassen, so dass du dem NT eine konstante ohmsche Last bieten kannst. :-/ > Jetzt bin ich wieder von der Rolle den mit der vorgeschalteten Lampe > werden alle Spannungen korrekt erzeugt und die Sicherung fliegt nicht. ...ist eine ungenügende Aussage. Wieviel Spannung (AC) lag denn am NT im Betrieb hinter der Lampe an? Wie hoch ist dann Ur? > Das Mischpult könnte ich damit nicht betreiben, am Anfang pumpt die > Schaltung etwas dann regelt sie sich stabil ein. Bei Lastwechsel Z.B. > +5V Last weg und wieder drauf pumpt sie kurz und regelt sich wieder ein Bitte das Pumpen näher beschreiben, wenn möglich auch Spannungswerte, zumindest die Geschwindigkeit, ob Subsekundenbereich oder ob es ein paar Sekunden lang anhält. Mit so spärlichen Angaben kann keine Einschätzung/Beurteilung vorgenommen werden, denn wir können ja deinen Basteltisch nicht sehen; bitte etwas kommunikativer... ;-)
Die Spannung hinter der Lampe beträgt 79 Volt. Aber nur wenn die Last von 5 Volt fehlt. Wenn die 5 Volt am Lüfter anliegen, tanzt die Netzspannung wild zwischen 50 und 96 Volt. Auch die + - 15 Volt schwanken dann. Also doch nicht alles normal. Die Spannung an 5 Volt geht dabei kurz herunter bis 3 Volt stabilisiert sich dann wieder ca. 1/2 Min und bricht dann wieder kurz ein. Die Gleichspannungen folgen den Netzspannungen also nicht direkt. Der Lüfter (12 Volt-280 mA) dreht sich an 5 Volt äußerst flott und steht den Lüftern die 15 Volt bekommen in der Drehzahl (gefühlt) nicht nach. Taucht die Frage auf zieht der Lüfter an 5 Volt zu viel oder ist der 7875 defekt. Hat da jemand Erfahrung wie sich das bei niedrigen Spannungen auswirkt. Es haben ja wohl schon einige eine Lampe vorgeschaltet zum Reparieren! Andere Frage, wie kriegt ihr den die Schrift farbig
Das ist doch ziemlich dilettantisch als Lasten für die verschiedenen Kleinspannungen ausgerechnet elektronisch kommutierte Lüfter zu verwenden.
Michael M. schrieb: > Ich kann einfach nicht nachvollziehen, dass sich in einer Bastelkiste > keine (genügend) Widerstände - z.B. 100R- finden lassen, so dass du dem > NT eine konstante ohmsche Last bieten kannst. :-/ 100 Ohm die ein paar Watt aushalten hätte ich schon, habe nur Angst, dass ich dann die ICs zu stark belaste. Ich hätte mindestens 300 Ohm genommen aber da habe ich für eine Reihenschaltung dann zu wenige belastbare Typen.
Herbert Z. schrieb: > Ich hätte mindestens 300 Ohm genommen..... ----->> Michael M. schrieb: > Ca. 300 oder 330R mit 1 W Gesamtbelastbarkeit pro Sp.-Schiene sollte > gehen; nötigenfalls auf mehrere Rs verteilen... Also bitte auch lesen! :-) Der 7805 geht nicht soo schnell über den Jordan; ohne zu rechnen liefert er bei 300R Last auch ohne Kühlung anstandslos. Die Längs-Transen halten das wohl auch aus; kannst bei den 15 V auch die Rs etwas größer machen, so 470R oder 560R. Nichtverzweifelter schrieb: > Das ist doch ziemlich dilettantisch als Lasten für die verschiedenen > Kleinspannungen ausgerechnet elektronisch kommutierte Lüfter zu > verwenden. Meine Rede.... bitte ohmsche Lasten! Immer noch die Frage: Wie groß ist Ur im Betrieb? Hast du eine zweite Glühlampe (parallel zur anderen), damit du im nächsten Anlauf mit ohmscher !! Belastung etwas mehr Netzspannung bekommst? _______ Die grüne Schrift entsteht beim Zitieren automatisch.
Nachdem ich wegen meiner Lüfter so geschimpft worden bin, habe ich mir jetzt aus verschiedenen Werten 3 stück 300 Ohm Widerstände gebastelt*). Das Ergebis ist das gleiche wie mit den Lüftern. Da keine Ausreiser nach oben auffielen (mit Oszilloskop) habe ich das Netzteil ans Mischpult angeschlossen. Hier war das Ergebnis doch etwas anders, jetzt brach die Spannung wesentlich schneller ein. Pulsierend geschätzt 1/4 Sekunde. Offensichtlich belastet der Mischer die 5 Volt wesentlich stärker als meine Widerstände. Auch die Lampe flackerte im selben Takt. Die 5 Volt entfernt blieb +/-15Volt konstant, wie schon bei den Widerständen. Da die Regelung für +-15 Volt funktioniert und auch die 12 Volt belastbar sind ohne dass es zum Pumpen kommt, gehe ich davon aus dass es im 5 Volt Schaltkreis passieren muss. Da die 5 Volt eingehalten werden kann es eigentlich der 7805 nicht sein. Die Diode ist meßtechnisch OK, der Kondensator C9 auch, der Kondensator C2 hatte im eingebauten Zustand 500 statt 20 µF im ausgebauten Zustand stimmte der Wert. Werde ich halt doch mal den 7805 ersetzen was meint Ihr? *(ich bin tatsächlich nicht mehr gut bestückt, im Alter von 75 Jahren schmeisst man halt schon manches weg, wenn man weis das die Erben das nicht brauchen)
Michael M. schrieb: > Hast du eine zweite Glühlampe (parallel zur anderen), damit du im > nächsten Anlauf mit ohmscher !! Belastung etwas mehr Netzspannung > bekommst? Nein ich war froh noch eine 40 Watt Glühbirne zu finden. ich hätte noch eine 60 und eine 100 Watt Glühbirne. Wahrscheinlich nicht so ideal? Michael M. schrieb: > Immer noch die Frage: Wie groß ist Ur im Betrieb? An die Ur bin ich nicht rangekommen, weil ich aus lauter Angst die Bauteile könnten durchbrennen alle wieder ins Gehäuse und damit auf die Kühlkörper gesetzt habe. Nach deiner Aussage, dass diese das aushalten werde ich sie wieder ausbauen und demnächst die Ur messen. Ist meine Idee, dass der Fehler im 5 Volt Regelkreis sein muss verkehrt, denn wie gesagt ohne Last an 5 Volt stimmen alle Spannungen. Auch die 12 Volt die am gleichen Trafokreis hängen sind belastbar. Könnte man den 7805 entfernen und E mit A verbinden um zu sehen ob die dann natürlich höhere Spannung (geschätzt 12 V) belastbar ist ohne dass es zum pumpen kommt.
Herbert Z. schrieb: > Nein ich war froh noch eine 40 Watt Glühbirne zu finden. ich hätte noch > eine 60 und eine 100 Watt Glühbirne. Wahrscheinlich nicht so ideal? Je mehr Leistung die Lampe hat, umso mehr Spannung kommt am Netzteil an. Klar ist, das keine deiner Lampen leuchten darf, wenn das Netzteil mit so geringer Last betrieben wird - höchstens mal kurzes Aufblitzen beim Einschalten, um den Elko zu laden. Wenn nach der 40W Lampe nur noch 80V am Eingang des Netzteiles stehen, deutet das schon auf höheren Verbrauch hin, denn es scheinen ja schon fast 30W da rein zu fliessen. Wenn du die Anleitung zum Pult hast - verkauft Behringer das als Weitbereichsnetzteil ?
Beitrag #6813370 wurde von einem Moderator gelöscht.
Speise doch einfach mal "nur" den Eingang des 7805 Festspannungsreglers mit externen 8 bis 11 Volt. Ganz ohne Netzspannung für das Schaltnetzteil. Wenn die Gleichrichterdiode davor nicht defekt ist, und der 5 Volt Ausgang unbelastet ist, dann sollte lediglich der Eigenverbrauch des 7805 in der Grössenordnung 2 bis 5 Milliampere zu messen sein. Es genügt also eine 9 Volt Batterie und ein Multimeter für diesen Versuch.
Matthias S. schrieb: > Wenn nach der 40W Lampe nur noch 80V am Eingang des Netzteiles stehen, > deutet das schon auf höheren Verbrauch hin, denn es scheinen ja schon > fast 30W da rein zu fliessen. a) ist eine Unterspannung in solcher Höhe auch kein normaler Betriebsfall; relativ logisch, dass bei geringerer Spannung der Strom größer ist. b) liegen an der Glühlampe 150 V an; bedeutet einen AC-Strom i.H.v. ca. 0,13 A bzw. es werden 17 W "verbraten". Das ist also weit vom Punkt Überlastung (Auslösen der Sicherung) entfernt. Nichtverzweifelter schrieb: > Speise doch einfach mal "nur" den Eingang des 7805 Festspannungsreglers > mit externen 8 bis 11 Volt. Das wäre ein denkbarer weiterer Schritt, um einen Teildefekt ausschließen zu können. Ebenso möglich: Einfach mal den 7805-Zweig komplett "totlegen"... 40W-Glühobst gegen 60W-Glühobst tauschen und dann prüfen. Saubere Dokumentation nicht vergessen. An die Ur kann Herbert ja ein Stückchen Schaltlitze anlöten, so dass sie außerhalb des Platinenbereichs zum Messen zugängig ist. Ich weiß, das ist jedes Mal viel Schrauberei mit diesem NT, weil die Platinenunterseite weg. des Blechs nicht erreichbar ist... :-( _____ Matthias S. schrieb: > Wenn du die Anleitung zum Pult hast - verkauft Behringer das als > Weitbereichsnetzteil ? Laut Aufschrift (QX1222) 100-240 V; das NT ist identisch mit dem gezeigten Schaltbild.
Nichtverzweifelter schrieb: > Speise doch einfach mal "nur" den Eingang des 7805 > Festspannungsreglers > mit externen 8 bis 11 Volt. Ganz ohne Netzspannung für das > Schaltnetzteil. Das funktioniert. Unmittelbar nach dem Anschluss fließen 15 mA, fällt dann schnell auf 3,5 mA und bleibt dort stehen. Kann man dann einen Defekt des 7805 ausschließen. Herbert Z. schrieb: > Michael M. schrieb: >> Immer noch die Frage: Wie groß ist Ur im Betrieb? Bei +-15 Volt an Last, 5 Volt ohne Last, UR =2,5V Spannung am Netzteileingang 90,5 Volt Bei +-15 Volt an Last, zusätzlich 5 Volt an Last, UR zwischen 0-1,5 Volt pulsierend, Takt ca. 1/2 Sekunde, Spannung am Netzteileingang pulsierend 37-60 Volt Sicherheitshalber möchte ich noch anmerken, das ich den Masse Anschluß des Netzteils für die Messung verwendet habe (Schukostecker Erdung). Hätte ich eventuell den Massepunkt des +- 15 Volt Kreises verwenden müssen? Was mir noch aufgefallen ist bei der Messung der Anschlüsse rund um den 7805 die Trafowindungen sind extrem Niederohmig mit dem Multimeter gemessen. Meines zeigt als untersten Wert immer 0,4 Ohm an und den selben Wert erhalte ich bei den Trafospulen des 5 und 12 Volt Kreises. Michael M. schrieb: > Ebenso möglich: Einfach mal den 7805-Zweig komplett "totlegen"... Wie meinst du totlegen? 7805 ausbauen und mit Draht überbrücken ? müsste ich dann wie im 12 Volt Kreis einen 1,1 KOhm Widerstand auf Ground legen? oder meintest du ganz was anderes?
Mein Tipp: die Elkos auf der Sekundärseite sind stark Ripplestrom-belastet. Sie werden warm und trocknen aus --> ESR steigt. Also die vier Elkos 470/16 und 1000/25 tauschen (oder die neuen einfach parallelschalten).
Tippgeber schrieb: > Mein Tipp: die Elkos auf der Sekundärseite sind stark > Ripplestrom-belastet. Womit wir wieder am Anfang ds Threads angelangt waeren.🙄
Michael M. schrieb: > 40W-Glühobst gegen 60W-Glühobst tauschen und dann prüfen. Saubere > Dokumentation nicht vergessen. Nach dem einsetzen einer 60 Watt Birne ergab sich: Alle erforderlichen Spannungen sind auch unter Last vorhanden (+-15V, + 5 Volt) Auf der Primärseite liegen 88 Volt an, am UR 16 Volt (konstant). Wäre wohl das einfachste mit der Fehlersuche auf zu hören und künftig eine Glühbirne mit zu nehmen. Leider zieht der Mischer wohl zu viel Strom. Kann sich jemand aufgrund dieses Verhaltens vorstellen welcher Fehler/Bauteil das sein könnte. ------------------------------------------------------------------------ -- Zu der 40 Watt Birne möchte ich noch nachtragen, dass bei Belastung aller Sekundärspannungen die UR 11-16 Volt beträgt (schwankend) nun gemessen am Massepol des 15 Volt Schaltkreises, statt an der Schukodose). Die UR verharrt ca. 1/2 Sekunde auf 16 Volt geht herunter auf 11 Volt und steigt sofort wieder an usw., die Primärseite verhält sich analog dazu. Kann mir jemand erklären warum 2,5 Volt weniger Netzspannung dazu führen dass die 5 Volt nicht zusammenbricht
Weil damit gerade so der Stromgrenzwert des TOPSwitch nicht gerissen wird.
Probiere doch mal die 100Watt Glühbirne, im heissen Zustand spielt sich die auf etwa 0,5 A ein, weit weg von der Si 1,6 AT. In der Fortführung dann 100W parallel mit 60W. Prüfe vorher gründlich und freigelötet, oder Leiterbahnen durchgekratzt: Die 3 Widerstände je 680k in Serie, und die Beschaltung des Drains des FETs, also die Bauteile parallel zur Primärwicklung: Den 10n C, die schnelle Diode, die Zenerdiode.
Nichtverzweifelter schrieb: > Prüfe vorher gründlich und freigelötet, oder Leiterbahnen durchgekratzt: > > Die 3 Widerstände je 680k in Serie, und die Beschaltung des Drains des > FETs, also die Bauteile parallel zur Primärwicklung: Den 10n C, die > schnelle Diode, die Zenerdiode. Wie du schon richtig vermutet hast sind die Widerstände SMD Bauteile und da es eine 3 Schicht Leiterplatte ist konnte ich nicht einmal die Leiterbahn trennen. Einzeln gemessen sind sie in Ordnung. Die übrigen Bauteile habe ich ausgebaut und ausgemessen, diese waren alle OK. Sicherheitshalber habe ich am TOP die Spannungen geprüft: Pin 7,= 10,1 Volt die mindest Spannung von 4,8 Volt ist somit erreicht (unter 4,8 V wird der TOP in den Sleep Mode versetzt. Lägen keine 4,8 V an wäre der TOP defekt. Am Kondensator C10 (Auto-Restart-Kondensator) wird 5,8 V erreicht, das Minimum 4,8 V wäre somit auch erreicht. Ab 4,8V fängt das IC zu arbeiten an. R5 der den Maximalstrom auf 1,35 A einstellt stimmt auch mit gemessenen 10 K Diese ganzen Werte stammen nicht von mir sondern aus dem bassic.de Forum. der Beitrag stammt aus 2012. Was mich wundert ist dass das Netzteil die Primär-Steuerspannungen und Sekundär Ausgangs-Spannungen bei dieser reduzierten Eingangsspannung von 88 Volt erzeugen kann.
weiter oben sprach jemad von einem Weitbereichs-Netzteil : Was steht denn auf dem Netzteil drauf ? Wie wäre es mal mit schönen scharfen Fotos der Platine ? Ludger
Ludger schrieb: > weiter oben sprach jemad von einem Weitbereichs-Netzteil : > Was steht denn auf dem Netzteil drauf ? > Wie wäre es mal mit schönen scharfen Fotos der Platine ? Ich versuche mal Fotos anzuhängen. (Seit 14 Tagen funktioniert mein Internet nicht mehr normal-Vodafone Problem) Es ist ein Behringer XENIX Mixer 1832FX und nicht der 2424 FX. Auf der Sekundärseite stimmt der Schaltplan 100% auf der Primärseite auch, aber die Bauteilebezeichungen stimmen hier nicht mit dem Plan überein. man kann jedoch über die Anschlüsse und Leiterbahnen feststellen, dass die Schaltung identisch ist. Bsp: Am PIN 2 des TOP sind 3 Widerstände eingezeichnet Auf der Platine gibt es anstelle des R10 einen R11 und die Reihenfolge der Bauteile ist anders. R5 ist auf der Platine R6, R16=R17, C10 =C13, C13 = C14. Tippgeber schrieb: > Mein Tipp: die Elkos auf der Sekundärseite sind stark > Ripplestrom-belastet. > Sie werden warm und trocknen aus --> ESR steigt. > Also die vier Elkos 470/16 und 1000/25 tauschen (oder die neuen einfach > parallelschalten). Ich habe jetzt mal aus meiner Bastelkiste die entsprechenden Elkos parallelgeschaltet. Da diese höhere Spannungswerte hatten und dadurch größer waren mit Drähten. Ohne Erfolg, ob die Bastelkiste C's Low ESR-Typen sind weis ich nicht, aber die vorhandenen C's hatten ohnehin die volle Kapazität, sodass ich nicht an ausgetrocknete Elkos glaube. Auf C7 habe ich ebenfalls einen Elko gleicher Kapazität parallel geschaltet weil man bei diesem nicht so leicht sehen würde ob er aufgebläht wäre. Ebenfalls ohne Erfolg. Um auszuschließen dass der 7805 die Probleme verursacht habe ich diesen ausgebaut und Pin 1 und 3 mit einer Drahtbrücke versehen, ebenfalls keine Erfolg. Das Netzteil pummt wenn Last an den dann vorhandenen 10 Volt anliegt. Sicherheitshalber habe ich ihn am normalerweise nicht benutzten 12 Volt Kreis angeschlossen, dort liefert er auch brav die 5 Volt die er liefern soll, das Netzteil pummt aber wie gehabt. In so einem Schaltkreis müßte ja irgendeine Referenz Spannung existieren die auch stabil bleibt wenn alles andere schwankt. Kanditaten wären D2 eine Zenerdiode oder IC3 sollten doch ein stabile Spannung liefern, leider Fehlanzeige die selben Spannungsschwankungen wie in der Sekundärseite Austauschen ? Beim Optokopler 4N35 reagiert Pin 5 etwas anders als das gesamte Pulsieren der Sekundärseite Pin 4 fast gar nicht. Ein Kandidat zum Austauschen ? Die Dioden 303 sind scheinbar auch OK, aber wenn ich sie austauschen wollte weiß ich nicht was ich bestellen soll. Kann mir jemand einen Tip geben was ich bestellen müsste.
also das Netzteil ist mit 100-240V angegeben, so läuft auch schon mit 88V. So eng sind die Grenzen nicht. Die Referenz ist TL431, die Spannung ist 2.5V an pin 3, ab diesen Punkt fliesst Strom durch den Optokoppler. Die Spannung UR kannst Du über den Spannungsteiler R15 / R17 berechnen, also ca 16,5V. Die müsstem im eingeregeltem Zustand zu messen sein. Was ist denn auf den Dioden aufgedruckt ? Ludger
Sind die "88 Volt" gemessene DC nach Brückengleichrichter oder AC davor (nach Glühlampe)?
Ludger schrieb: > Die Spannung UR kannst Du über den Spannungsteiler R15 / R17 berechnen, > also ca 16,5V. Die müsstem im eingeregeltem Zustand zu messen sein. Die 16.5V = Ur passt auch genau zur Eingangsspannung der Darlington Schaltungen für -15VA und + 15VA. Keine Zdioden über C3 und C4 bedeutet, daß diese Nachregelung nur ca. 1,5V wegnimmt und den Ripple glättet. Der MOSFET des TOP245 fängt seinen Softstart mit f = 135 kHz und t/T = 4% an. Im Fehlerfall ( = keine Rückmeldung im low impedance C Eingang) probiert er das 8 mal, und schaltet dann ab. Einen nicht kurzgeschlossenen Mosfet vorausgesetzt, bringt das schon mal keine Sicherung um. Die Energie im Sekundärkreis des Sperrwandlers verteilt sich - richtiges Wicklungsverhältnis vorausgesetzt- bei mehreren Sekundärspannungen so, daß die Ausgangsspannungen automatisch stimmen. Alle Sekundärspannungen sind alle da. Wir sehen,daß die Regelung funktioniert. Ein defekter Speichertrafo (Sperrwandler) erklärt das Phänomen auch nicht.. (Kern gebrochen, Luftspalt verrutscht, Primär L geändert .. ?) Ich glaube eher, der Fehler liegt primärseitig außerhalb des Regelkreises. hmmm..... Läuft die Chose über einen 230- 110 V Trafo (=stabile Eingangspannung ca 160V am Zwischenkreis über C7) ? Was macht der Zwischenkreis an 230V AC bzw.320V DC ohne Schalt IC/Mosfet ? Ist vielleicht der Varistor VT1 schadhaft ? Ist C7 noch in Ordnung ? Whisker zwischen Lötstellen ? Sehr seltsam. ist die Platine wirklich ein Dreifachlayer ? Leuchte mal von hinten mit einer Taschenlampe durch. RRRR =^..^= RRRR ???
Kater brummt - sehr gut ! schrieb: > hmmm..... > Läuft die Chose über einen 230- 110 V Trafo (=stabile Eingangspannung > ca 160V am Zwischenkreis über C7) ? Wenn ich so einen Trafo hätte, würde ich das probieren, habe ich aber nicht deswegen nur Glühbirne vorgeschaltet. Ich weis wenn ich eine 25 Watt Lampe vorschalte muss ich die Last an den Ausgängen reduzieren damit die Schaltung läuft. Dann komme ich auf 95 Volt vor dem Gleichrichter. Bei einer 60 Watt Lampe kann ich 300 Ohm Widerstände an den Sekundärausgängen anschließen. Bei einer 40 Watt Lampe muss ich den Widerstand bei 5 Volt trennen. Bei der 25 Watt Lampe alle Widerstände, sonst pumpt die Schaltung. Stabil wie ein Trafo ist das natürlich nicht. Kater brummt - sehr gut ! schrieb: > Was macht der Zwischenkreis an 230V AC bzw.320V DC ohne Schalt IC/Mosfet > ? Das habe ich noch nicht probiert, weil das Auslöten auf dieser Platine nur durch Zerstörung des Bauteiles gelingt. Ich müsste alle Beinchen des Bauteiles gleichzeitig erwärmen damit das herausziehen gelingt. Beim defekten TOP245Y musste ich die Pins abschneiden, damit ich Sie herausbekommen habe. Mit einer Entlötpumpe ist es nicht möglich das Lötzinn aus der Bohrung zu saugen. Habe mir eine elektrisch beheizte gekauft aber mit der geht es auch nicht. Den 7805 habe ich nur herausbekommen weil ich hier alle 3 PINs auf einmal erwärmen konnte. Wenn ich zu keinem Ergebnis komme mache ich das natürlich ich, habe mir extra 5 Stück gekauft. Kater brummt - sehr gut ! schrieb: > Ist vielleicht der Varistor VT1 schadhaft ? Gute Frage wie misst man einen Varistor ? Sieht zwar absolut OK aus, könnte aber schon bei höherer Spannung durchschlagen. Was kann passieren wenn ich diesen probeweise entferne? Kater brummt - sehr gut ! schrieb: > Ist C7 noch in Ordnung ? Ausgebaut zeigt er mit dem Multimeter volle Kapazität und keinen Schluss auch keine Auswölbung oder ausgelaufenes Elektrolyt. Sicherheitshalber habe ich auch noch einen mit der gleichen Kapazität paralell geschaltet. Kater brummt - sehr gut ! schrieb: > Whisker zwischen Lötstellen ? Sagt mir nichts, wenn du Zinnspuren oder leitende Verbindungen meinst. Ich habe mit einer Lupe die Platine auf beiden Seiten abgesucht. Weil ich mir nicht sicher bin ob sich im Colofonium Zinnspritzer verbergen, habe ich das auch sehr sorgfältig entfernt. Kater brummt - sehr gut ! schrieb: > ist die Platine wirklich ein Dreifachlayer ? Leuchte mal von hinten > mit einer Taschenlampe durch. Eher nicht ich kann nur 2 Schichten erkennen, die 3 Schichten habe ich aus einem anderen Forum zu diesem Netzteil übernommen ohne es nach zu prüfen. Trotzdem ist Löten bei dieser Platine eine Katastrophe. Kater brummt - sehr gut ! schrieb: > RRRR =^..^= RRRR ??? Ich nehme an das heißt "Hallo schläfts du". Ich gehöre mit 75 Jahren halt doch zu denen die das Handy aus Angst vor Hodenkrebs etc. nicht in der Hosentasche tragen und ihre Mails nur am PC anschauen. Heute wollte ich einmal Pause machen und mir die 3 Kanzlerkandidaten anschauen. Andere Frage, habt ihr zur Zeit auch Probleme mit dem Internet. Zur Zeit heißt es extrem oft sie haben keine Verbindung zum Internet oder wenn ich Vorschau anklicke, der Server antwortet nicht bitte prüfen Sie Ihre Einstellungen. Wahrscheinlich blockiert Vodafone die 100 Mbit Leitungen weil sie unbedingt ihre 1000 MBit an den Man bringen wollen. Oder Microsoft pfuscht wieder mit Updates und will unbedingt WIN11 verkaufen.
Ich bin auch bei Vodafone, meine 100Mbit liegen an und machen derzeit auch keine Probleme. </OT>
Herbert Z. schrieb: > Auf C7 habe ich ebenfalls einen Elko gleicher Kapazität parallel > geschaltet weil man bei diesem nicht so leicht sehen würde ob er > aufgebläht wäre. Ebenfalls ohne Erfolg. Nach all deinen Tests und Versuchen bin ich der Meinung, dass C7 ab einer bestimmten Spannung einen Kurzschluss erzeugt. Ersetze diesen. Nicht nur den Ersatz parallel schalten. Das Problem hatte ich schon in anderen Schaltnetzteilen.
Wenn C7 hochgeht, interessiert das aber den TNY Schaltregler nicht. Der läuft zwar hinterher vielleicht nicht mehr korrekt wegen der fehlenden Siebung, aber er sollte davon nicht gleich den Deckel aufklappen. Andere Frage: Mal die Kapazität von C7 gemessen?
Herbert Z. schrieb: > In einem anderen Fall hatte jemand empfohlen eine 40 Watt Lampe in Serie > zu schalten Christian S. schrieb: > Die > Strombegrenzung mittels Glühbirne kann ich nur empfehlen. Das ist sogar mitsamt Stelltrafo empfehlenswert, weil dieser einzig über die verringerte Spannung "schützt" - mit Glühlampe hingegen hat man eine Strombegrenzung, und sogar eine auffällig sichtbare Anzeige im Kurzschlußfall. Deswegen habe ich immer noch Glühlampen div. Nennleistung in petto (sogar einige Typen mit geringerer Nennspannung, z.B. 65VAC). Einen Stelltrafo haben viele nicht. Man hat ihn auch nicht immer dabei, wenn man mal auswärtig arbeitet, ganz im Gegenteil sogar. Bei so einer Gelegenheit (Baustellenfassungen waren greifbar, und meine Lampen waren wie immer im großen Koffer dabei) hatte ich die Idee, zwei Fliegen mit einer Klappe zu schlagen: Zwei Glühbirnen seriell (resistiver Teiler) haben so einige Vorteile, man muß dazu aber deren Nennleistung halbwegs aufeinander abstimmen. Zu beginn sind Glühlampen (egal ob klassisch oder Halogen-) noch kalt und ihr Widerstand klein, Strom wird nur wenig begrenzt. Das "erleichtert" zwar die Aufladung der Elkos, aber dieser nur schwächer abgemilderte Einschaltstrom ist oft unerwünscht. Zwei seriell hingegen (z.B. eine 100W seriell, und dazu eine 40W parallel zu den Netzanschlüssen des SNT) sorgten für etwas besser definierte Verhältnisse. Zuallererst mal ist hierbei der Einschaltstrom doch weit geringer, weil (und das hat eben weitere schützende Vorteile) die Spannung am SNT Eingang nicht mehr allein Netzspannung minus stromabhängiger Spannungsabfall der einen Lampe ist, also stabiler ein gutes Stück unterhalb der Netzspannung verweilt - und doch immer oberhalb der UVLO Grenze solcher TOPswitches. Diese Bemerkung sollte unter der Prämisse "wer eine Glühlampe hat, hat vielleicht auch zwei" erlaubt sein, auch wenn der TO bestimmt keinen Servicekoffer mit mehreren Glühlampen incl. Fassung hat. Zum Auslöten div. Vielbeiner benutzen viele ein Heißluftgebläse mit kleiner Düse. Gibt es mit kleinen, schmalen Düsen, die man schnell abwechselnd auf beide Pinreihen eines solchen ICs richten kann - am bequemsten sind wohl Heiz- wie Gebläse-Leistungs-regulierbare Geräte, vermute ich mal (es geht bei mir auch ganz gut ohne). Dazu kann und darf man sich auch Schablonen aus hitzefestem Material anfertigen, welche nur an gewünschter Stelle den Luftstrom passieren lassen - falls keine passende Düse, oder noch zusätzlich. Das ist im Grunde einfacher bei THT, weil man da die PCB "verkehrt" haltend (und "von oben auf die Unterseite blickend wie auch blasend") die betr. Teile einfach "rausfallen lassen" kann. Bei SMD, wenn man da selbst mit drunter steht, weil Bauteil- zugleich Lötseite ist, könnte das in dieser Art glatt mal "ins Auge gehen". Da wäre eher der Verbleib der PCB auf dem Tisch, und eine gute, lange Pinzette (gehalten mit z.B. weichem Lederhandschuh), mit der man das BE fasst, die wohl bessere Entscheidung. Aber dazu sollen bitte andere etwas sagen, meine Erfahrungen mit dem Ablöten von SMD Bauteilen sind arg begrenzt.
Kater brummt - sehr gut ! schrieb: > (Kern gebrochen, Luftspalt verrutscht, Primär L geändert .. ?) > Ich glaube eher, der Fehler liegt primärseitig außerhalb des > Regelkreises. Aufgrund der Vermutung von "Kater brummt-sehr gut" dass das Problem im Primärkreis liegen könnte, habe ich mal alle Lastwiderstände aus dem Sekundärkreis entfernt und an 220 V angeschlossen. Sicherung fliegt. Nach vorschalten einer Lampe mit 15 Watt (vom Nachbarn) liegen 150 V an den Anschlussklemmen aber auch nur 150 Gleichstrom am C7. Upps, heißt normalerweise Brückengleichrichter defekt. Den hatte ich aber als erstes geprüft, noch bevor ich den geschmolzenen TOP245Y gesehen hatte. Entweder falsch gemessen oder später passiert. Da die Schaltung mit reduzierter Spannung auch lief nicht mehr nachgemessen! Gleichrichter aus altem Netzteil ausgebaut und angeschlossen, Heureka es funktioniert!!!!!!!Jetzt muss ich nur noch Einen finden der ins Netzteil passt. Herzlichen Dank an alle, die mir beigestanden haben !!!!!!!!!!!!!! Besonderen Dank auch an "mixta duplici (Gast)" für seine Tipps zum auslöten, das war sehr hilfreich!!!!
Herbert Z. schrieb: > Besonderen Dank auch an "mixta duplici (Gast)" für seine Tipps zum > auslöten, das war sehr hilfreich Freut mich, wenn das geholfen hat. Herbert Z. schrieb: > Gleichrichter aus altem Netzteil ausgebaut und angeschlossen, Heureka es > funktioniert!!!!!!! Mit der Ersatz-Brücke voll funktional jetzt? Gemessen u. getestet? Die Brücke "zwischendurch abschießen" ist natürlich schon möglich. Ist gar nicht schwer, einfach kurz...schließen. > Jetzt muss ich nur noch Einen finden der ins Netzteil passt. Und dessen Daten passen. Vermutlich hast Du da original irgendeinen DIP4 1A 600VDC-1000VDC Typen. Wg. Ladestrom-Inrush des 150µF Elkos empfehle ich Dir einen Austauschtyp mit I_FSM >=30A. (Gäbe ja auch welche mit deutlich weniger, glaube ich mich dunkel zu erinnern. Und die sind imho einfach zu knapp bemessen für 150µF. Und keine Kurzschlüsse (mehr)...) Oder hast Du da etwas anderes drinne, sowas wie KBPF (alle Pins in einer Reihe, hinterseitig für evtl. Kühlkörpermontage)? Würde mich zwar wundern (weil das dann auch mind. 2A Type wäre), es wird bei solchen Netzteilen kaum mal überdimensioniert, aus Preisgründen... aber wer weiß. Zeige Deine ausgesuchte(n) Type(n) am besten erst mal vor hier.
mixta duplici schrieb: > Zeige Deine ausgesuchte(n) Type(n) am besten erst mal vor hier. Ich konnte bei Ebay den Originaltyp KSP206 kaufen. Dieser hat 2A. Bekomme ich aber erst am 18.9. Der Platz zum Einbau ist knapp bemessen einen größeren oder dickeren würde ich nicht unterbringen. Ich bin guter Dinge, die Spannungen stimmen und brechen auch nicht ein wenn ich 100 Ohm statt 300 Ohm an die Sekundärseite anschließe. Habe auch die Mischpultelektronik schon angeschlossen. Läuft, allerdings habe ich noch keine Signale darauf gegeben, ist mir zu unsicher mit dem an Drähten hängenden Gleichrichter und ohne Kühlkörper.
Gratuliere erstmal zur erfolgreichen Reparatur bzw. zum gefundenen Fehler! Ich freue mich jedenfalls für Dich. Das Einsetzen des bestellten Gleichrichters ist nun die kleinste Übung. Eigentlich ein Klassiker, dieser Fehler. Ärgerlich war, dass die Spannung ohne Strombegrenzung mit dem Glühobst 320 V am C7 betrug, wie Du im Startposting mitgeteilt hast. Dies ließ den Gleichrichter erstmal aus dem Kreis der Verdächtigen ausscheiden. Wollte sagen, aus Deinem Fall habe ich Interessantes dazugelernt. Wenn bei mir in Fernseh-Netzteilen Sicherungen immer sofort flogen, habe ich zuerst mit dem Analog-Ohmmeter die Hauptverdächtigen wie Schalttransistor und Brückengleichrichter angesehen und dann ggfls. zum Messen ausgelötet. Das waren in den alten Geräten aber THT-Bauteile auf einlagigen Platinen, die sich flugs ein- und ausbauen ließen. Dies wolltest Du hier verständlicherweise vermeiden. Nun viel Freude mit dem Gerät!
Ein stärkerer Gleichrichter ist immer gut, kommt halt drauf an, was man da montiert bekommt. Aber beim nächsten Mal wirklich den Gleichrichter durchmessen, das sind nur vier Dioden und man kann jede einzeln prüfen. Sorry, aber dabei wäre das Problem ohne das ganze Glühlampen-Geraffel aufgefallen.
Hallo Ben B. schrieb: > ber beim nächsten Mal wirklich den Gleichrichter > durchmessen, das sind nur vier Dioden und man kann jede einzeln prüfen. > Sorry, aber dabei wäre das Problem ohne das ganze Glühlampen-Geraffel > aufgefallen. Eine nachvollziehbare Begründung warum das in der Praxis auch mal nicht gemacht wird hat Rainer Z. direkt in den Beitrag vor deinen gegeben. Bei mehrlagigen Platinen, enger Bauweise, SMD THT Gemisch und ausgerechnet in den Bereich nicht seltenen vorhanden "Klebe-Anti Vibrations -Verstärkungs Pampe" (so lautet doch das Fachwort?) lötet man den Brückengleichrichter eben nicht unbedingt mal eben so aus. Wenn die Platine selbst auch auf keinen Fall beschädigt werden darf - weil halt all die Tricks und Behelfe die bei der zweilagigen und aufgräumten "Vielplatz Platine" problemfrei funktionieren nicht möglich sind ist auch ein Argument erst mal "nur" die Spannungen bzw. das Bauteil im eingebauten Zustand (mit all den bekannten Einschränkungen) zu konrollieren und wenn die dann (scheinbar... böse Fallen gibt es immer wieder wie der Fall des TO beweist)stimmen hat man schon mal so einige potentielle Arbeit und neue Fehler (Platine, Leiterbahnen beschädigt,...)vermieden. Klar mit den richtigen Werkzeug (und da reicht die Lötstation manchmals eben bei weiten nicht aus wenn es einfach gehen soll) und einiger Erfahrung dürfte das auch kein Problem sein - aber beides muss man erst mal haben, bezahlen wollen und den Platz dafür (spätestens nach zwei mal räumt niemand den ganzen Kumplatsch in die Schubladen zurück und baut ihn zum Gebrauch auf den Küchentisch, die Hobbyecke,...neu auf - es ist halt so) haben. Ja die Realität ist manchmal wenig erfreulich und zwingt einen geradezu umständlich und in Augen derer die eine perfekt ausgebauten Bearbeitungsplatz und großen Werkzeugpool haben (welchen sie auch durch jahrelange Übung beherrschen) fehlerbehaftet zu arbeiten...
Hennes schrieb: > Ben B. schrieb: >> lieber beim nächsten Mal wirklich den Gleichrichter >> durchmessen, das sind nur vier Dioden und man kann jede einzeln prüfen. >> Sorry, aber dabei wäre das Problem ohne das ganze Glühlampen-Geraffel >> aufgefallen. Ich konnte das ganze jetzt nachvollziehen. 1. Ich habe den Gleichrichter wirklich nachgemessen und er hat funktioniert. 2. Bei der Sichtprüfung auf der Platine konnte ich keine defekten Teile feststellen deswegen wollte ich testen ob das Netzteil läuft wenn es vom Mischer getrennt wird. 3. Keine gute Idee wenn der TOP defekt ist, es hat geknallt und den TOP hat es sichtbar zerlegt. Bei dieser Gelegenheit ist wohl auch der Gleichrichter zu Bruch gegangen. 4. Da der TOP defekt war habe ich in diesem Kreis gesucht. Leider habe ich bei allen Versuchen immer nur entweder die vor dem Gleichrichter anliegenden Spannungen gemessen oder die am C7 anliegenden Gleichspannungen und da auf der Primärseite alles OK war gerätselt. 5. Da mich jemand nochmals eindringlich gefragt hatte ob der C7 auch wirklich in Ordnung ist, hatte ich diesen ausgebaut und durch einen 100er ersetzt (150er hatte ich nicht mit 400V). Aus diesem Grunde habe ich dann die Eingangsspannung und die Kondensatorspannung gemessen. Hurra Wenn jemand einen TOP245Y brauchen kann, ich habe derzeit 7 Stück, das sind 5 Stück zu viel, die bei mir nutzlos herumliegen. Schicke sie gerne kostenlos per Briefpost.
An Schaltnetzteile habe ich mich noch nie herangetraut aber Dein Bericht macht Mut. Ist ja im Prinzip auch ganz logisch aufgebaut. Notfalls hättest Du die benötigten Spannungen (+5V, +12V, +/-15V & +48V) auch mit Linearreglern (bei 48V mit Längstransistor) neu aufbauen können um Dein geliebtes Mischpult nicht aufgeben zu müssen. Vermutlich müssen auch nicht alle Spannungen geregelt sein oder eine einfache Stabilisierung mit Z-Diode hätte gereicht. mixta duplici schrieb: > Zwei seriell hingegen (z.B. eine 100W seriell, und dazu eine 40W > parallel zu den Netzanschlüssen des SNT) sorgten für etwas besser > definierte Verhältnisse. Glühlampe schalte ich vor wenn ich ein altes Gerät erstmals in Betrieb nehme aber den Trick mit 2 unterschiedlichen kannte ich noch nicht. Macht Sinn.
Also sorry Jungs, die Netzgleichrichter gehen in den seltensten Fällen so kaputt, daß das Gehäuse beschädigt wird. Meistens stirbt das Ding nach dem Zwischenkreis-Kurzschluß als Opfer, dabei legiert eine oder zwei Dioden durch und dann fliegt die Sicherung bevor Schlimmeres passiert. Um das zu messen muß ich das Ding auch nicht ausbauen. Erstmal muß ich sowieso den Kurzschluß im Zwischenkreis auflösen (ein TNY ohne Deckel ist ein guter Kandidat dafür) und danach kann man alle vier Dioden des Gleichrichters messen ohne das Ding dafür extra auszubauen. Einmal Sperrrichtung und einmal in Durchlassrichtung (dabei sieht man eine intakte Si-Diode mit etwa 0,5V Flußspannung). Findet man irgendwas wie OL in beide Richtungen oder einen glatten Durchgang (0,0V in beide Richtungen), dann war's das für den Gleichrichter und erst dann muß man sich Gedanken machen, wie man ihn aus der Platine gepopelt kriegt.
Ich hätte noch eine letzte Frage. Der TOP steckt in einer Plastikhülle und ist mit einer Klammer am Kühlblech befestigt. Muss da jetzt innen und außen Wärmeleitpaste drauf oder besser nicht? Ich frage deswegen weil beim TIP31 und TIP32 dünne Plastikpads (ca. 0,3 mm dick) untergelegt sind, die auf der Kühlerfläche zugewandten Seite keine Wärmeleitpaste hatten, zwischen IC und Plastikpad aber schon.
Bei den Silikonhüllen oder -Pads wird üblicherweise keine Wärmeleitpaste gebraucht, weil die sich durch den Anpressdruck selbst an das Bauteil anlegen. Wärmeleitpaste bringt nur was bei harten Materialien (z.B. die Glimmerscheiben von früher oder heute ggf. Keramikplatten um den Abstand zwischen Bauteil und Kühler zu vergrößern) oder vollisolierten Plastik-Gehäusen, die man ohne Pad auf den Kühler schrauben kann. Nachtrag: Kommt aber auch auf die Dicke der Pads an, es gibt so dünne Glasfaser-verstärkte Pads, bei denen schmiere ich auch lieber Wärmeleitpaste drunter, vor allem wenn ich die wiederverwende. Die Silikonpads sind aber normalerweise recht dick und entsprechend flexibel.
Bitte melde dich an um einen Beitrag zu schreiben. Anmeldung ist kostenlos und dauert nur eine Minute.
Bestehender Account
Schon ein Account bei Google/GoogleMail? Keine Anmeldung erforderlich!
Mit Google-Account einloggen
Mit Google-Account einloggen
Noch kein Account? Hier anmelden.







