Hallo, ich würde gerne eine Schaltung bauen wo ich den Prozessor für das erzeugen einer Spannung verwende. Aktuell hab ich 5V Input Spannung und würde gerne etwas um die 28V erzeugen. Bisher hab ich dafür feste Spannungs ICs verwendet, was mir jedoch zu unflexibel ist (ich würde gerne die 28V flexibel gestalten 27-29V je nachdem was die Temperatur macht). Ich hab mal etwas gerechnet mit einer Spule und dem Prozessor 48Mhz (STM32F030C8T6) Könnt Ihr mir etwas auf die Sprünge helfen? Hat jemand eine gute Idee wie man das prinzipiell angehen könnte? Vg
Natürlich geht so etwas. Man könnte mit dem Prozessor eine PWM erzeugen und damit einen Leistungsschalter ansteuern, der den Strom durch die Spule fließen lässt. Wenn der Leistungsschalter sperrt, wird über eine Diode und einen Elko die "Hochspannung" erzeugt. Diese kann über einen Spannungsteiler auf den Analogeingang des Prozessors gegeben werden, der dann durch Änderung des PWM-Signals die genaue gewünschte Spannung einstellen kann. Aufpassen muss man nur, dass die Spule nicht in die Sättigung kommt. Deshalb würde ich zur Sicherheit als Leistungsschalter einen Low-side-swich mit einstellbarer Strombegrenzung verwenden. Natürlich gibt es fertige Step-Up-Wandler, bei denen die Ausgangsspannung über den Referenzeingang beeinflusst werden kann. Aber danach war ja hier nicht gefragt.
Rudi W. schrieb: > Hat jemand eine gute Idee wie man das prinzipiell angehen könnte? Ich würde das prinzipiell mit einem dedizierten externen Wandler machen, weil der auch auf einem Breakpoint und bei einem Programmfehler nicht Amok läuft. Und diesen eigensicheren dedizierten Wandler kann ich dann ja mit dem µC in "ungefährlichen" Bereichen steuern.
Wie Lothar schon sagte (und eigentlich auch Günni) ist es einfacher und
zugleich besser, für einen simplen Spannungs-(Aufwärts-)Wandler keine
Digitale Regelschleife zu nutzen, sondern nur beim analog aufgebauten
(sehr zuverlässigen) Controller (oder mit integr. Mosfet(s) "Converter")
an FB leicht zu schieben und/oder ziehen.
[Da Du leider überhaupt nichts zur Art des Verbrauchers ("Last") gesagt,
ja nicht mal ansatzweise den Strom (oder die Leistung) erwähnt hast...
sind weiterführende Tipps (ob z.B. besser zweiter Fet statt Diode auf
der "Highside") leider nicht möglich.]
vielen Dank für eure Antworten. ja klingt plausibel, hättet Ihr mir einen Vorschlag für ein geeignetes IC? Hab da wirklich sehr wenig Last < 40mA
Irgendein Wandler-Baustein, den du gut bekommen kannst und mit dem du zurechtkommst :-) Deine Steuerspannung koppelst du mit in das Widerstandsnetzwerk ein für die Spannungsregelung. Jeder Versuch einer Spannungs- oder Stromregelung ohne Reglerbaustein, den ich bis jetzt gesehen habe, war unbefriedigend. Immer war die Regelung zu langsam oder zu schlecht.
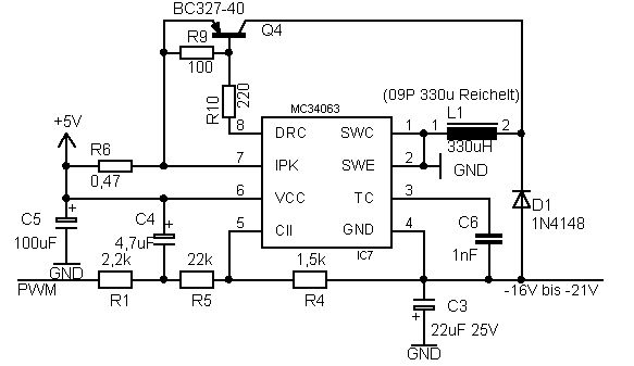
Rudi W. schrieb: > Könnt Ihr mir etwas auf die Sprünge helfen? Ha Na ja, von 5V auf 28V ist ein step up boost Schaltregler. Von deinem Strombedarf hast du NATÜRLICH nichts erzählt. Rudi W. schrieb: > je nachdem was die Temperatur macht) ?!? Ein kleiner Pt1000 in der feedback-Ruckkopplungsschleife ? Klingt ja nach Bleiakkulader, also wird es um einige Ampere gehen. Die sind auf 5V Seite dann naturlich 6 mal höher. Und der geschaltete Spitzenstrom ist noch höher, es kommt eigentlich nur ein continuos conduction Regler in Frage. Rudi W. schrieb: > Ich hab mal etwas gerechnet mit einer Spule und dem Prozessor 48Mhz > (STM32F030C8T6) Was willst du da mit einem Prozessor ? Relevant ist das Schaltelement, ein MOSFET der vielleicht 20A schaltet, und Sicherheit gegen jede Art von Fehler: Überstrom durch Kurzschluss und das Aufladen des Ausgangselkos auf Verbraucherseite, vermutlich Stromregelung wenn es wirklich um einen Akkulader geht, Erkennung von unterbrochener Feedback-Schleife, von Unterspannung am Eingang. Die PWM Erzeugung ist der kleinste Teil, das könnte ein dummer NE555. Besser nimmt man aber gescheitete boost Wandler IC, wenn man deinen Strom und die Frage nach der Strombegrenzung wüsste. Rudi W. schrieb: > Hab da wirklich sehr wenig Last < 40mA Aha, na ja, viel einfacher, ein spottbilliger MC34063 macht das quasi nebenbei. Lege ihn auf DOPPELTE Belastung aus. Mit 1nF, 100uH/1.5A Spule, 0.27Ohm Rs, 22uF Ausgangselko geht der.
Rudi W. schrieb: > hättet Ihr mir einen Vorschlag für ein geeignetes IC? Probiers mal da: https://webench.ti.com/power-designer/switching-regulator Nochn Tipp: bei den kleinen MHz-Biestern solltest du dir den Abschnitt "Layout Recommendations" genau ansehen und nur davon abweichen, wenn du weißt, was du tust. Also Stand heute: gar nicht.
Rein interessehalber kannst Du Dir mal den PICKIT3-Programmer für PICs anschauen. Der muss nämlich für alte PICs eine Programmierspannung bis zu 13V erzeugen. Hier ist das Handbuch. Auf Seite 75/76 ist der Schaltplan. https://ww1.microchip.com/downloads/en/DeviceDoc/51795B.pdf fchk
Diese Schaltung habe ich mal aufgebaut, damit der Oszillator besser startet, sollte über R4 noch ein RC-Glied (100R und 10nF) gelegt werden. Die 12V Z-Diode bestimmt die Ausgangsspannung. Ohne diese Z-Diode kommen bis zu 50V raus. https://www.eleccircuit.com/ (Q1 ist natürlich auch ein BC550).
Der Link hat nicht richtig funktioniert, aber ich meinte diese Schaltung:
Gab es hier schon mal: Der hatte allerdings eine negative Hilfsspannung erzeugt. Beitrag "Re: LCD Controller für 640x480 LCD mit mega8515" https://www.mikrocontroller.net/attachment/8494/V_LCD.gif
Bitte melde dich an um einen Beitrag zu schreiben. Anmeldung ist kostenlos und dauert nur eine Minute.
Bestehender Account
Schon ein Account bei Google/GoogleMail? Keine Anmeldung erforderlich!
Mit Google-Account einloggen
Mit Google-Account einloggen
Noch kein Account? Hier anmelden.


