Moin, das es keine Pinken Rundumleuchten gibt wollte ich jetzt eine bauen, meine Frage ist ob ich die Schaltung die ich abgehangen habe so funktionieren würde. Habe einen Bollerwagen mit 12 Volt Bordnetz was ich versuche auf 3 Volt zu wandeln um dann die Leds und den Mikrocontroller damit zu versorgen. Besonders beim Spannungswandler herrscht Unsicherheit.
Jan Koester schrieb: > meine Frage ist ob ich die Schaltung die ich abgehangen habe so > funktionieren würde Wenn sie Kurschlüsse produzieren soll, dann ja.
Jan Koester schrieb: > meine Frage ist ob ich die Schaltung die ich abgehangen habe Die Darstellung ist eine Zumutung;-(
Habe ich einen direkten Kurzschluss produziert oder was vergessen ?
Jan K. schrieb: > Was kann ich verbessern ? 1. Die Farben des Bildes invertieren (schwarze oder rote Leitungen auf weißen Hintergrund). 2. Widerstandswerte eintragen. 3. Alle LEDs nicht überbrücken. 4. Evtl. die 2N2219 in Emitterschaltung betreiben. 0,7V Spannungsverlust bei 3V ist viel.
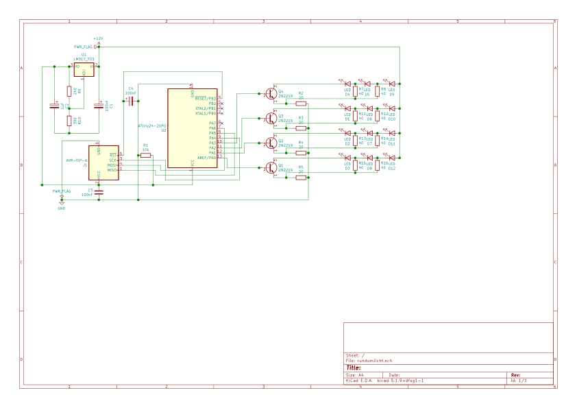
Jan K. schrieb: > Was kann ich verbessern ? Weshalb geht ADJ des LM317 auf GND? Wofür die Brücke U2 von PA5 nach PA6? Abblockkondensatoren?
Jan K. schrieb: > Was kann ich verbessern ? Jörg R. schrieb: > Die Darstellung ist eine Zumutung;-( In einem Schaltplan ist + i.d. Regel "oben". GND unten (oder in der Mitte, wenn es noch eine negative Spannung gibt. Das ist ungefähr so, wie wenn man eine Landkarte malt, aber Norden nicht oben ist.
Tilo R. schrieb: > Jan K. schrieb: >> Was kann ich verbessern ? > > Jörg R. schrieb: >> Die Darstellung ist eine Zumutung;-( > > In einem Schaltplan ist + i.d. Regel "oben". > GND unten (oder in der Mitte, wenn es noch eine negative Spannung gibt. > Das ist ungefähr so, wie wenn man eine Landkarte malt, aber Norden nicht > oben ist. Ja, das auch. Wobei ich erstmal die Darstellung meinte, also fast nix lesbar. Michael M. schrieb: > 1. Die Farben des Bildes invertieren (schwarze oder rote Leitungen auf > weißen Hintergrund).
Wie viel Strom soll durch deine LEDs fließen? Falls das weniger ist als der Tiny Ausgangsstrom kann, dann kannst du bei den Transistoren auch über eine Basisschaltung nachdenken.
Tilo R. schrieb: > Wie viel Strom soll durch deine LEDs fließen? Es fließt eh keiner durch, weil sie kurzgeschlossen sind. Abgesehen davon gehen keine drei LEDs in Reihe - Ausnahme IR-LED - an 5V und das noch in Kollektorschaltung. In Kollektorschaltung könnte man sich auch die Basiswiderstände sparen. Und mit 1.25V, die der LM317 in der Schaltung nur liefert, leuchtet gar nichts und läuft auch kein Tiny24. In dem Plan sind mehr Fehler also Richtiges 😀.
Der Spannungsregler ist nur notwendig für den Mikrocontroller. Dafür reicht auch ein kleiner Regler mit 3,3V im TO92-Gehäuse. Die LED werden mit Konstantstrom aus den 12V betrieben wie im bild.
.. und zwischen uC und transistor noch einen 1k Angstwiderstand, falls beim Basteln was schiefgeht :-)
Jan K. schrieb: > Oh danke helge werde die Schaltung umbauen So raucht dir nur die Spannungsquelle am Eingang ab. Du darfst dich bei deinen Zeichnungen ruhig ein wenig konzentrieren ...
Jan K. schrieb: > Oh danke helge werde die Schaltung umbauen Du solltest schon alle Kommentare lesen;-) In der Schaltung sind nach wie vor Fehler..einige sogar.
Jan Koester schrieb: > ob ich die Schaltung die ich abgehangen habe so funktionieren würde. Ist heute 1. April ? Jan K. schrieb: > Oh danke helge werde die Schaltung umbauen Nix verstanden. Bitte, bleib beim Saufen zum Herrentag, von Elektronik verstehst du nichts. Hier, fertig für 3.95 https://jga-shirts.de/artikel-details.php?artnr=60313 Helge schrieb: > Der Spannungsregler ist nur notwendig für den Mikrocontroller. Jein. Da als Stromversorgung wohl ein Akku dient, fällt dessen Spannung während der Entladung signifikant, was die Helligkeit der LEDs über einen Vorwiderstand überproportional reduziert. Eine Konstantstromregelung wäre besser. Aber: Hardware ist nix für tuxist, er sollte sich auf Konsum beschränken.
Helge schrieb: > Das ist Konstantstrom. Ja, den 1k darfst du weglassen, bei Vermutung Bleiakku Traktionsbatterie (Entladeschluss 12V) reicht es aber nur für 2 pinke LED in Reihe. 12 - 3.8 - 3.8 - 3.8 < 3.3 https://www.nteinc.com/specs/30100to30199/pdf/nte30126.pdf
Der µC liefert 5V Signale. An der B-E Strecke der Transistoren fallen 0,7V ab. Bleiben noch 4,3V für die LEDs übrig. Preisfrage: Wie viel Volt brauchen drei LEDs in Reihe? Lies Kapitel 2.2 und 3.4 http://stefanfrings.de/mikrocontroller_buch/Einstieg%20in%20die%20Elektronik%20mit%20Mikrocontrollern%20-%20Band%202.pdf In deiner "korrigierten" Schaltung fehlen die Kondensatoren am Spannungsregler. Halte dich an die Vorgaben aus dem Datenblatt! Am Mikrocontroller fehlt der Abblock-Kondensator (typisch 100nF) and VCC und GND.
3,8V für eine pinke LED ist unanständig viel. Die Farbe geht auch bei 3 LED in Reihe mit 1 weißen und 2 super-roten, sind ca. 8V :-)
Die Widerstände am Spannungsregler sind völlig falsch angeschlossen. Und warum hast du den +12V Eingang mit GND vom ISP Stecker verbunden? Ich glaube du fängst besser mit Band 1 von meinem Buch an und arbeitest dich systematisch durch, um wenigstens die grundlegendsten Grundlagen zu lernen. Man kann nämlich nicht eine Hand voll Bauteile einfach "irgendwie" miteinander verbinden und dann erwarten, dass sie etwas sinnvolles tut.
MaWin schrieb: > Jan Koester schrieb: >> ob ich die Schaltung die ich abgehangen habe so funktionieren würde. > Ist heute 1. April ? Da macht man doch keine so schlechten Witze? > Jan K. schrieb: >> Oh danke helge werde die Schaltung umbauen > Nix verstanden. > Bitte, bleib beim Saufen zum Herrentag, von Elektronik verstehst du > nichts. Die Wahrheit kann so böse sein. Der Schaltplan ist eine echte Herausforderung! Der ist so wirr strukturiert, dass es schwer fällt, alle Fehler zu entdecken. > Helge schrieb: >> Der Spannungsregler ist nur notwendig für den Mikrocontroller. > > Jein. > Da als Stromversorgung wohl ein Akku dient, fällt dessen Spannung > während der Entladung signifikant, was die Helligkeit der LEDs über > einen Vorwiderstand überproportional reduziert. Eine > Konstantstromregelung wäre besser. Zwei LEDs in Reihe am Akku würde über die Entladung 12..10V rund 30% Minderstrom geben, das kann man in einer solchen Kasperanwendung ertragen. Nimmt man für das Schalten der LED den Vorschlag von Helge, wird das Stromverhalten deutlich besser. Die LEDs hinter dem 3V3-Spannungsregler betreiben zu wollen, ist auf jeden Fall unsinnig und kann nicht funktionieren. > Aber: Hardware ist nix für tuxist, er sollte sich auf Konsum > beschränken. Der Verdacht liegt nahe. Helge schrieb: > 3,8V für eine pinke LED ist unanständig viel. Ich habe pinkfarbene 5mm China-NoName da, mal eine angeklemmt: Zwischen 5 und 20 mA messe ich 2,8..3,2 Volt. LEDs an der Datenblattoberkante hatte ich noch nicht in den Fingern. Stefan ⛄ F. schrieb: > Am Mikrocontroller fehlt der Abblock-Kondensator (typisch 100nF) and VCC > und GND. Der µC-net-Hobbykondensator ist sein mit Abstand geringstes Problem! Stefan ⛄ F. schrieb: > Die Widerstände am Spannungsregler sind völlig falsch angeschlossen. Und haben unsinnige Werte, 240 / 390 Ohm würde für 3,3V passen.
Vorlage war für den Spannungswandler https://www.ti.com/lit/ds/snvs778e/snvs778e.pdf?ts=1633794656029&ref_url=https%253A%252F%252Fwww.google.com%252F Den Teil mit den Dioden jetzt an den 12 volt teil angeschlossen. Die Led's sollen folgende Daten haben: Strom: 60 mA Spannung 3 bis 3,6 volt Müsste also 20 Ohm Widerstände verwenden wenn ich mich nicht irrre ?
Da fehlt immer noch der Abblock-Kondensator an Mikrocontroller.
Warum hast du PA5 mit PA6 kurz geschlossen?
R5 bis R8 sind überflüssig, der Strom wird doch schon durch R1 bis R4
bestimmt. Die überflüssigen Widerstände verschlechtern die
Strom-Regelung nur.
> Müsste also 20 Ohm Widerstände verwenden
Ich kann nicht nachvollziehen, wo du 20Ω einsetzen willst und warum.
Habe folgende Anleitung noch genommen https://rn-wissen.de/wiki/index.php/AVR-Einstieg_leicht_gemacht um den isp header zu korrigieren. Die hatten noch einen 10k Widerstand zwischen Reset und Vcc platziert habe dieses Übernommen.
Jan K. schrieb: > Den Teil mit den Dioden jetzt an den 12 volt teil angeschlossen. Machst Du Try & Error, oder versuchst Du das Problem schon logisch zu lösen?
Jan K. schrieb: > Die hatten noch einen 10k Widerstand zwischen Reset und Vcc platziert > habe dieses Übernommen. Es wird langsam sinnvoller. An den Resetpin würde ich noch 10n...100n nach GND vorsehen. Das Ganze geht jedoch nur, wenn die LEDs bei 20mA weniger als 3V Flusspannung haben. Vielleicht nennst du mal einen Link auf deren Datenblatt. Es bleibt noch, die Stromquelle etwas anders zu gestalten: Basiswiderstandsteiler oder Basiswiderstand + zwei Dioden nach GND parallel zur BE-Strecke und die Emitterwiderstände entsprechend verkleinern. Dann gewinnst du noch ca. 2.5V für die drei LEDs, also rund 11V/3=3.6V pro LED. Vielleicht reicht das. Oder die Versorgung um 2-3V erhöhen ...
Ich persönlich würde PA0-PA3 für die Treiber nehmen. Du wirst dich bei der Programmierung leichter tun.
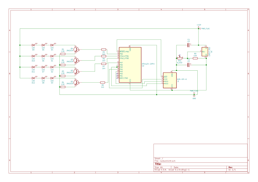
In Deine Stromversorgung sind noch Fehler. R9 soll lt. DB 240R haben, du hast hier 120R angegeben. Der Schleifer des Potis ist unbeschaltet, es stellt sich daher eine zu hohe Ausgangsspannung ein. Ich würde auch kein Poti verwenden. Bei 240R für R9 müsste das Poti durch einen Widerstand ca. 390R ersetzt werden, für ca. 3,3V Ausgangsspannung. Einfach mal testen. C3 ist kein Elko. https://www.mikrocontroller.net/attachment/532415/rundumlicht.svg
Stefan ⛄ F. schrieb: > R5 bis R8 sind überflüssig, der Strom wird doch schon durch R1 bis R4 > bestimmt. Die überflüssigen Widerstände verschlechtern die > Strom-Regelung nur. Macht nichts, ich würde die Basiswiderstände als "Angstwiderstand" drin lassen. Jörg R. schrieb: > Machst Du Try & Error, oder versuchst Du das Problem schon logisch zu > lösen? Unklar, zumindest kommt er einer Funktion näher und der Schaltplan sieht auch leserlicher aus. Jan K. schrieb: > Den Teil mit den Dioden jetzt an den 12 volt teil angeschlossen. > Die Led's sollen folgende Daten haben: > Strom: 60 mA > Spannung 3 bis 3,6 volt Was für Dioden vertragen 60 mA? > Müsste also 20 Ohm Widerstände verwenden wenn ich mich nicht irrre? Deine Rechnung 12V minus 3x3,6V passt, wird aber nicht funktionieren. Der Akku hat frisch geladen 12,5 Volt und wird über die Zeit fallen, bei 11 Volt sollte man aufhören, wenn der länger als drei Ausflüge leben soll. Wenn Du schon etwas von 20 Ohm erzählst, wo sind die denn im Schaltplan? Egal, wie Du das drehst, MaWin schrieb schon, dass drei LEDs in Reihe nicht sinnvoll sind, reduziere auf zwei. Der µC hat genug Ports, anstatt 4x3 LEDs gehen auch 6x2 LEDs. Du hast die Schaltung von Helge abgemalt, ohne sie zu verstehen. Dein µC legt 3,3V an die Basis, im Emitter sind 130 Ohm, damit ergibt sich eine Stromquelle von 20mA. Die gewünschten 60mA, die ich für irrwitzig halte, würden mit 43 Ohm erreicht. Der LM317 hat in der Standardbeschaltung 240 Ohm, aus welchem Grund sollte man den auf 120 Ohm verringern? Was soll das Poti, den Widerstand kann man rechnen, den Wert habe ich benannt. Und dann noch einen Blick ins Datenblatt, der LM317 gehört mit Folienkondensatoren oder keramisch beschaltet, nicht mit Elkos. Ziel ist, dass er nicht anfängt, mit hoher Frequenz zu schwingen.
Manfred schrieb: > Der LM317 hat in der Standardbeschaltung 240 Ohm, aus welchem Grund > sollte man den auf 120 Ohm verringern? Ja, schrieb ich auch schon. Die Frage ist aber, wurde auch schon gestellt, weshalb überhaupt ein LM317? Es gibt doch genug Alternativen als Festspannungsregler, ggf. auch ein DC/DC StepDown-Wandler.
Jan K. schrieb: > rundumlicht.svg Bei Schaltplan lässt sich noch mehr verbessern: Grundsätzlich wird ein vernünftiger Schaltplan nach dem EVA-Prinzip (von links nach rechts) aufgebaut. E)ingang (links) V)erarbeitung A)usgang (rechts) Ein Spannungsregler wird nicht hochkant gestellt, sondern die 12V kommen links an den Eingang und rechts kommen 5V raus. Die LEDs bleiben wegen der Übersichtlichkeit besser rechts, weil sie letztendlich den Ausgang darstellen.
Jörg R. schrieb: >> Der LM317 hat in der Standardbeschaltung 240 Ohm, aus welchem Grund >> sollte man den auf 120 Ohm verringern? > > Ja, schrieb ich auch schon. Bei 9 Minuten zwischen den Kommentaren? Ich brauche eine Weile, den Text zu schreiben und Korrektur zu lesen, da ergeben sich leider Überschneidungen. > Die Frage ist aber, wurde auch schon > gestellt, weshalb überhaupt ein LM317? Es gibt doch genug Alternativen > als Festspannungsregler, ggf. auch ein DC/DC StepDown-Wandler. Die Frage habe ich bewusst nicht gestellt. Hier wird nur ein µC mit maximal 30mA (eher weniger) versorgt, das könnte auch der chinatypische AMS117-33 oder einer seiner Kollegen. Im Gegensatz zu denen hat man (ich) ein paar LM317 in der Schublade, andere müsste man (ich) erst beschaffen. Bei dem gegebenen, geringen Strombedarf sehe ich in einem StepDown keinen Vorteil, der den Mehraufwand rechtfertigt. Ich habe sogar China-StepDown Module da, um 50ct - einsetzen würde ich sie in dieser Anwendung trotzdem nicht. Friede ... Jan hat deutlich andere Probleme als die Erzeugung seiner 3,3 Volt. Ich hätte das schon längst gelötet ohne hier zu fragen. Trotzdem nehme ich aus diesem Thread eine Idee mit, die ich so noch nie umgesetzt habe: Den Schalttransistor mit einem zusätzlichen Emitterwiderstand als Stromquelle zu betreiben!
Manfred schrieb: > Den Schalttransistor mit einem zusätzlichen Emitterwiderstand als > Stromquelle zu betreiben! Kannte ich bisher unter dem Begriff "Arbeitspunktstabilisierung".
Manfred schrieb: > Ich hätte das schon längst gelötet ohne hier zu fragen. Dafür hat Jan zu viele Fehler im Schaltplan, daher ist es schon gut hier zu fragen. Die Fehler die er macht haben wir wohl alle selber schon gemacht, deshalb sollte man ihm schon helfen. Die Design und Schaltungsfehler die er macht sind ja behebbar. Und Jan liefert immerhin ein Schaltbild, anstatt Prosa. Manfred schrieb: > Die Frage habe ich bewusst nicht gestellt. Hier wird nur ein µC mit > maximal 30mA (eher weniger) versorgt, das könnte auch der chinatypische > AMS117-33 oder einer seiner Kollegen. Im Gegensatz zu denen hat man > (ich) ein paar LM317 in der Schublade, andere müsste man (ich) erst > beschaffen. Ich habe mir im laufe der Zeit verschiedene Spannungsregler, auch LDO, angeschafft. Selbiges gilt auch für einige Mosfets, BJT Transistoren und andere Bauteile. Wenn ich mal schnell etwas ausprobieren möchte nervt es mich nicht die richtigen Teile vorrätig zu haben. > Bei dem gegebenen, geringen Strombedarf sehe ich in einem StepDown > keinen Vorteil, der den Mehraufwand rechtfertigt. Ich habe sogar > China-StepDown Module da, um 50ct - einsetzen würde ich sie in dieser > Anwendung trotzdem nicht. Stimmt, war auch nur ein so ein Gedanke;-)
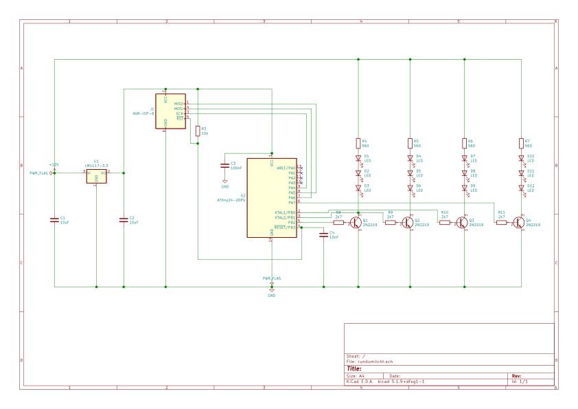
Habe versucht den Schaltplan lesebarer zu Gestalten den Poti habe gegen einen 390 Ohm widerstand getautscht. Zu dem Akku ist ein 100 Ampere Bleigel Akku liefert voll geladen 14,6 Volt unter 12,1 Volt ist er bisher nicht gegangen aber habt ihr recht sollte man auf nummer sicher gehen.
Welchen Sinn haben die 40R Widerstände an den LEDs? Die kannst du getrost weglassen. Stattdessen könntest du die Emitterwiderstände vergrößern. Schreib doch mal in den Schaltplan rein, welche Spannung am LM317 rauskommt (GND vergessen). Wenn du den Plan noch als PNG-Datei hochlädst, kann ich ihn runterladen und lesen.
Jan K. schrieb: > Habe versucht den Schaltplan lesebarer zu Gestalten ... Bei deinem Spannungsregler ist dir das nicht wirklich gelungen. Eingang rechts und Ausgang links widerspricht jeglichen Konventionen der westlichen Welt. Warum hast du den µC auf den Kopf gestellt (Gnd ganz oben und VCC unten)? Und wenn du Bus-Leitungen verwenden würdest, z.B. eine für die Ansteuerung der Ausgangstreiber und eine für das SPI, könntest du dir die ganzen Knoten in den grünen Leitungen sparen.
Michael M. schrieb: > Welchen Sinn haben die 40R Widerstände an den LEDs? Die kannst du > getrost weglassen. Die irgendwo im Laden aufzutreiben, wird sowieso schwierig ;-)
ICH würde das ganz anders machen: Mehr Software, drastisch weniger Hardware. Ich würde einen Streifen WS2812 nehmen, der physisch zwar in die vier Abschnitte unterteilt ist, elektrisch aber "im Ganzen" bleibt. Oder einzeln käufliche WS2812-LEDs, die könnten evtl. deutlich heller sein. Man könnte den LED-Streifen auch einfach spiralig um einen Zylinder wickeln. Weil ja jede LED einzeln adressierbar ist, kann man mit ein wenig Algorithmus trotzdem einen Rundum-Effekt simulieren. Dann genügt da zur Steuerung ein einziger MC-Pin. Zusätzlich noch ein Spannungswandler 12V zu 5V, ein Wemos Mini (ESP8266) z.B. kann selber onboard von 5V zu 3V und stellt sogar noch eine WLAN-GUI fürs Handy zur Verfügung. Zudem könnte dabei z.B. die Farbe noch frei gewählt werden oder irgendwelche alternativen Licht-Animationen oder Impuls- und Farbmuster. Der Appetit kommt bekanntlich beim Essen.
Jan K. schrieb: > Habe versucht den Schaltplan lesebarer zu Gestalten Und deswegen fließt der Strom nun von rechts nach links durch den Spannungsregler? Die Logik musst du mal erklären. Von wo kommst du? VCC unten / GND oben ist auch sehr ungewöhnlich.
Frank E. schrieb: > Mehr Software, drastisch weniger Hardware. Ich würde einen Streifen > WS2812 nehmen Dann musst du jetzt nur noch WS2812 mit passenden Lichtstrom und passendem Öffnungswinkel finden ;-)
Frank E. schrieb: > ICH würde das ganz anders machen: Rundumlichter für Anfänger baut man mit einem NE555 als Taktgeber, einem CD4017 (oder andere Halbleiterfamilie), ein paar NPN-Transitoren und etwas Hühnerfutter auf. Wolfgang schrieb: > Dann musst du jetzt nur noch WS2812 mit passenden Lichtstrom und > passendem Öffnungswinkel finden ;-) Um den Öffnungswinkel zu vergrößern, kann man davon ja ein paar mehr nehmen.
Ich habe das vor ein paar Jahren mal so ähnlich (mit 4 LEDs) gebaut. Sieht Kacke aus. Kein Vergleich zu einer Lampe mit rotierendem Reflektor.
Wolfgang schrieb: > Bei deinem Spannungsregler ist dir das nicht wirklich gelungen. Außerdem sind Pin2 und Pin3 Vertauscht...
Jan Koester schrieb: > versuche auf 3 Volt zu wandeln um dann die Leds und den Mikrocontroller > damit zu versorgen. Da Du ja davon abgekommen bist die LEDs mit dem Regler zu versorgen würde ich den LM raus schmeißen und einen 7805 nehmen. Damit kannst Du dir die ganze Einstellerei sparen.
Mache das lieber mit sehr viel mehr LEDs, wenn es es nach "Rundum" aussehen soll. Da hast du ein Beispiel mit 12 LEDs an einem kleineren ATtiny, ohne für dich unverständliche Transistoren: http://stefanfrings.de/knightrider/index.html
Stefan ⛄ F. schrieb: > Ich habe das vor ein paar Jahren mal so ähnlich (mit 4 LEDs) gebaut. > Sieht Kacke aus. > > Kein Vergleich zu einer Lampe mit rotierendem Reflektor. Dafür eigentlich sich die Lösung mit dem WS2812-Chip an. Damit kann man dann auch unterschiedliche Helligkeiten "wandern" lassen. > Sieht Kacke aus. So, wie die "tollen" Richtungsanzeiger der Volkswagen AG. Glühlampen finde ich bei Blinkern wesentlich angenehmer.
Jan K. schrieb: > 100 Ampere Bleigel Akku Das reicht :-) Wird der Akku wirklich ganz leer, blinkts halt dunkler. Damit das nix kaputtmachen kann, brauchst Widerstände zwischen Attiny und transistoren. Sonst fließt da zu viel Strom aus dem Mikrocontroller statt aus den LED, wenn der Akku ganz leer ist. Ich würde den Attiny mit 3V laufen lassen, ab 2,7V, steht im datenblatt, läuft der.
STK500-Besitzer schrieb: > So, wie die "tollen" Richtungsanzeiger der Volkswagen AG. Nee, nicht einmal so. Bei nur einer LED pro Himmelsrichtung geht der Rundum-Effekt völlig verloren.
Stefan ⛄ F. schrieb: > STK500-Besitzer schrieb: >> So, wie die "tollen" Richtungsanzeiger der Volkswagen AG. > > Nee, nicht einmal so. Bei nur einer LED pro Himmelsrichtung geht der > Rundum-Effekt völlig verloren. Man nimmt natürlich mehrere (z.B. 8) und zusätzlich per Software ein weiches Überblenden - sieht absolut realistisch aus!
Michael M. schrieb: > Welchen Sinn haben die 40R Widerstände an den LEDs? Mich würde eine Erklärung, wozu die gedacht sind, auch interessieren. Damit werden halt die beiden rechten vermutlich dauernd leuchten. @Jan K. Probier doch mal diese Variante, das hatte ich oben schon beschrieben:
1 | 12V |
2 | o |
3 | | |
4 | V -> LED |
5 | - |
6 | | |
7 | V -> LED |
8 | - |
9 | | |
10 | V -> LED |
11 | - |
12 | | |
13 | ___ |/ |
14 | µC_3V3 o-|___|---o----| |
15 | 1k | |> |
16 | V | |
17 | 1N4148 - | 0.7V |
18 | | .-. |
19 | V | | |
20 | 1N4148 - | | 36R für 20mA |
21 | | '-' |
22 | | | |
23 | | | |
24 | === === |
25 | GND GND |
26 | (created by AACircuit v1.28.6 beta 04/19/05 www.tech-chat.de) |
Damit reduziert sich der Spannungsverlust an dem Emitterwiderstand auf 0.7V gegenüber vorher 2.6V und du hast maximal 12V-0.7V-0.2V (für CE) für die drei LEDs. Kann reichen, muss nicht, ich weiß noch immer nicht, welche LEDs du verbauen willst. Für den Spannungsbereich oberhalb von ≈ 12.5V-13V wird es jedenfalls passen. Stefan ⛄ F. schrieb: > Jan K. schrieb: >> Habe versucht den Schaltplan lesebarer zu Gestalten > > Und deswegen fließt der Strom nun von rechts nach links durch den > Spannungsregler? Naja, gerade noch überschaubar und immerhin ist er jetzt zum ersten Mal brauchbar dimensioniert und liefert auch 3.3V. Übrigens, Jan K., auch die Symbole für die 100nF (C1, C4) sollten keinen Elko darstellen - selbst das verwirrt etwas.
Stefan ⛄ F. schrieb: > Nee, nicht einmal so. Bei nur einer LED pro Himmelsrichtung geht der > Rundum-Effekt völlig verloren. Ich bezog mich auf diese Aussage: > Sieht Kacke aus. Die "Blinker" sehen aus wie Lauflichter, die ich vor ca. 40 Jahren mit TTL-Logik aufgebaut habe. Für Drehleuchten im Maßstab 1:16 oder so ging es früher nicht kleiner. Inzwischen kann man da richtig viele 0402-LEDs einbauen...
Helge schrieb: > Damit das nix kaputtmachen kann, brauchst Widerstände zwischen Attiny > und transistoren. Sonst fließt da zu viel Strom aus dem Mikrocontroller > statt aus den LED, wenn der Akku ganz leer ist Bitte, was ist das für ein UNFUG ? Dagegen war https://www.mikrocontroller.net/attachment/532415/rundumlicht.svg schon viel näher am Ziel. HildeK schrieb: > Probier doch mal diese Variante Uff, welcher Aufwand, dann doch lieber BCR321U.
Hallo, Jan K. schrieb: > Habe versucht den Schaltplan lesebarer zu Gestalten... Ist dir leider nicht gelungen, der Schaltplan ist immer noch sehr unübersichtlich und weist immer noch Fehler auf. Du solltest die Tipps bezüglich der Gestaltung eines Schaltplanes, die dir andere geben, auch beachten. Ich habe dir mal angehängt wie ich es machen würde und versucht die offensichtlichen Fehler und Unschönheiten zu verbessern: - statt einen LM317 im TO3 Gehäuse mit einer Ausgangsspannung von 3,3V schlage ich einen LM1117-3.3 im TO220-Gehäuse vor, ein Low-Dropout-Regler wäre hier zwar nicht erforderlich, aber ich habe in KiCad keinen "normalen" 3,3V-TO220-Regler gefunden (TO92-Gehäuse müsste eigentlich auch reichen) - C4 sollte ein Keramikkondensator sein, kein Elko - vom RESET-Pin fehlt ein Keramikkondensator (10-100nF)nach GND - R7, R8, R11, R12, R13, R14, R15, R16 sind völlig überflüssig - die Kollektor- und Basiswiderstände im meinem Vorschlag sind ausgelegt für 10mA LED-Strom Frank E. schrieb: > Mehr Software, drastisch weniger Hardware. Ich würde einen Streifen > WS2812 nehmen, der physisch zwar in die vier Abschnitte unterteilt ist, > elektrisch aber "im Ganzen" bleibt. Oder einzeln käufliche WS2812-LEDs, > die könnten evtl. deutlich heller sein. Der Vorschlag ist natürlich sehr elegant. rhf
hatte diese Led's bestellt https://www.amazon.de/gp/product/B003O5DYME/ref=ppx_yo_dt_b_asin_image_o00_s00?ie=UTF8&th=1
Martin B. schrieb: > Wolfgang schrieb: >> Bei deinem Spannungsregler ist dir das nicht wirklich gelungen. > > Außerdem sind Pin2 und Pin3 Vertauscht... Nein, im Falle des TO stimmt es. Er hat die TO3 Bauform im Plan.
Hallo, Roland F. schrieb: > ... Ich sehe gerade das der LM1117 bezüglich der Kondensatoren anders beschaltet wird. rhf
STK500-Besitzer schrieb: > Um den Öffnungswinkel zu vergrößern, kann man davon ja ein paar mehr > nehmen. Eine Vergrößerung des Öffnungswinkels ist bei den WS2812 wohl eher nicht nötig. Bei Rundumleuchten ist normalerweise der Vertikale Öffnungswinkel recht KLEIN.
Jan K. schrieb: > hatte diese Led's bestellt Uff, 500mcd, bei fehlender Angabe zum Abstrahlwinkel, von einem Hersteller den es nicht gibt, na das kann ja spassig werden, wer bei Amazon kauft wo es nie Datenblätter oder vollständige Artikelbeschreibungenzur Katze im Sack gibt, bettelt aber auch drum beschissen zu werden. https://www.amazon.de/gp/customer-reviews/RT84GCJFTTK3G?ASIN=B003O5DYME
MaWin schrieb: > Helge schrieb: >> Damit das nix kaputtmachen kann, brauchst Widerstände zwischen Attiny >> und transistoren. Sonst fließt da zu viel Strom aus dem Mikrocontroller >> statt aus den LED, wenn der Akku ganz leer ist > > Bitte, was ist das für ein UNFUG ? Was meinst du genau mit "UNFUG"? (siehe Anhang)
MaWin schrieb: > https://www.amazon.de/gp/customer-reviews/RT84GCJFTTK3G?ASIN=B003O5DYME Wer in solchen Fällen die Schuld auf die Toleranz der Widerstände schiebt, könnte beim Löten noch ganz andere Probleme gehabt haben ;-)
MaWin schrieb: > Wolfgang schrieb: > >> Was meinst du genau mit "UNFUG" > > Der Satz von Helge den du darüber zitiert hast. Die 3.3V werden aus den 12V gewonnen.
Danke Roland werde es jetzt so versuchen. Falls das nicht so gut aussieht kann ich ja auf 8 kanäle erhöhen von Viereck auf Achteck? Die Led's kann ich ja nochmal durchmessen.
MaWin schrieb: > Die 3.3V werden aus den 12V gewonnen. Ja und? Sobald die Akkuspannung unter 13V abfällt, fängt der Ausgangsstrom des µC - I(R2) in der Simulation - bei den verwendeten LEDs an zu steigen.
Wolfgang schrieb: > Sobald die Akkuspannung unter 13V abfällt, fängt der Ausgangsstrom des > µC - I(R2) in der Simulation - bei den verwendeten LEDs an zu steigen. Nicht nur in der Simulation, auch in Echt!
Hi, wie sieht eigentlich das Programm aus? Oder habe ich was überlesen. Sehe nämlich kein Quarz. Oder schenkt man sich das in der Rohskizze? ciao gustav
Karl B. schrieb: > Oder habe ich was überlesen. Sehe nämlich kein Quarz. Oder schenkt man > sich das in der Rohskizze? Die Innenschaltung des Controllers wird gewöhnlich nicht dargestellt. Für ein blinkendes Rundumlicht wird wohl der interne RC-Oszillator ausreichend genau sein.
Jan du könntest mal kurz über deinen Schaltplan gucken bevor du ihn hochlädst. (Stichwort : Q1 Kollektor)
Jan K. schrieb: > Danke Roland werde es jetzt so versuchen. Vergleiche nochmal C2 mit der Angabe und dem Beispiel im Datenblatt. Am Kollektor von Q1 ist ein grüner Punkt (Verbindung) der weg muss. Der Plan sieht inzwischen viel übersichtlicher als vorher aus.
Stefan ⛄ F. schrieb: > Vergleiche nochmal C2 mit der Angabe und dem Beispiel im Datenblatt. Laut onsemi-Datenblatt ist der Wert von 10µF richtig. > Am Kollektor von Q1 ist ein grüner Punkt (Verbindung) der weg muss. So was passiert wenn man in KiCad einen Leiterzug über die Anschlusspins eines (unbeteiligten) Bauteils zieht, deshalb immer schön Abstand halten. rhf
MaWin schrieb: > HildeK schrieb: >> Probier doch mal diese Variante > > Uff, welcher Aufwand, dann doch lieber BCR321U. Gerne, nettes Teil. Ist ja das selbe, nur integriert. Und Reichelt hat es sogar, da hätte ich nicht mit gerechnet ...
Roland F. schrieb: > Laut onsemi-Datenblatt ist der Wert von 10µF richtig. Lies genau: Da steht: Mindestens 10µF Tantalum! Ich sehe im Plan nichts von "Tantalum". Da Elkos altern, und Keramik-Kondensatoren eine Spannungsabhängige Kapazität haben, wäre ein deutlich größerer Wert angemessen. In der Beispielschaltung empfiehlt der Hersteller dementsprechend 100µF.
Hallo, Stefan ⛄ F. schrieb: > Lies genau: Da steht: Mindestens 10µF Tantalum! Ich sehe im Plan nichts > von "Tantalum". Im Datenblatt von onsemi (siehe Anhang) steht, das für Cout (=C2) ein Kondensator mit einer Kapazität von mindestens 4,7µF und einem ESR zwischen 33mOhm und 2,2Ohm benötigt wird. Geeignet sind Keramik-, Tantal- oder Aluminiumelektrolyt-Kondensatoren, sofern sie die obigen Grenzwerte für minimale Kapazität und ESR über den gesamten Betriebstemperaturbereich einhalten. > In der Beispielschaltung empfiehlt der Hersteller > dementsprechend 100µF. Kann ich im Datenblatt von onsemi nicht finden. rhf
Roland F. schrieb: >> In der Beispielschaltung empfiehlt der Hersteller >> dementsprechend 100µF. > Kann ich im Datenblatt von onsemi nicht finden. Ich habe ins Datenblatt von TI geschaut. https://www.ti.com/lit/ds/symlink/lm1117.pdf
Roland F. schrieb: >> In der Beispielschaltung empfiehlt der Hersteller >> dementsprechend 100µF. > > Kann ich im Datenblatt von onsemi nicht finden. Ist eben ein Low-Drop. Die sind deutlich empfindlicher bezüglich Schwingneigung. Da muss nicht nur der richtige Wert rein, auch muss man ggf. weitere Angaben zum ESR beachten.
HildeK schrieb: > Ist eben ein Low-Drop. Die sind deutlich empfindlicher bezüglich > Schwingneigung. Oh Leute, weil ein 12V Bleigel Akku üblicherweise bis 4,5V entladen werden soll, braucht jan tuxist unbedingt einen LowDropRegler? Man man man, der ursprünglich angedachte LM317-adj passt perfekt zur Anwendung, als ob jan tuxist keine anderen Probleme hätte. Der Schaltplan von gestern 13:50 ist schon ordentlich lesbar, aber noch immer weit entfernt von einer sinnvollen Funktion. In diesem Thread wurden alle Dinge hinreichend erklärt, eine Stromregelung, dass für drei LEDs in Reihe die Spannung zu knapp ist ... ich habe die Lust verloren, mich noch näher mit seinem letzten Plan zu befassen. Mag sich nicht mal jemand erbarmen, ihm einen funktionierenden Plan zu malen: Je zwei LEDs in Reihe, Stromregelung nach Helges Vorschlag mit Basiswiderständen entgegen Stefan und Versorgung des µC über einen LM317?
Hallo, Manfred schrieb: > Mag sich nicht mal jemand erbarmen, ihm einen funktionierenden Plan zu > malen... Manfred, für jemand mit deinen überragenden Kentnissen kann es doch kein Problem sein mal eben einen funktionierenden Schaltplan zu zeichnen und hier vorzustellen, oder? rhf
Roland F. schrieb: > Manfred, für jemand mit deinen überragenden Kentnissen Das Bollerwagenlicht braucht keine "überragenden Kenntnisse", in diesem Thread kannst Du alle relevanten Lösungen nachlesen. > kann es doch kein Problem sein Mein Problem ist, dass ich mich mit CAD nicht anfreunden kann. Für einen Forumstauglichen Schaltplan brauche ich genauso lange wie für einen realen Lochrasteraufbau samt drei Schmierzetteln.
Hallo, Manfred schrieb: > Mein Problem ist, dass ich mich mit CAD nicht anfreunden kann. Papperlapapp, dann nimm doch einfach Papier und (Blei)Stift. Nur Mut, du schaffst das. rhf
Manfred schrieb: > Für einen Forumstauglichen Schaltplan brauche ich genauso lange wie für > einen realen Lochrasteraufbau samt drei Schmierzetteln. Dann bau es auf und poste ein Foto davon samt einem Scan der Schmierzettel - und berichte :-).
Manfred schrieb: > Mag sich nicht mal jemand erbarmen, ihm einen funktionierenden Plan zu > malen Habe ich doch gemacht, sogar mit 12 LEDs. Warum er auf den Vorschlag nicht einmal eingegangen ist - keine Ahnung.
Beitrag #6845122 wurde von einem Moderator gelöscht.
Stefan ⛄ F. schrieb: > Habe ich doch gemacht, sogar mit 12 LEDs. Warum er auf den Vorschlag > nicht einmal eingegangen ist - keine Ahnung. Vielleicht sagte ihm die "endlose" case-Kette im Code nicht zu. Mit Arrays für die DDR- und Port-Werte wäre das deutlich übersichtlicher ;-)
So bin jetzt ganz zufrieden werde es morgen auf dem Bollerwagen testen habe jetzt statt einem Viereck ein Achteck gebaut sieht besser aus. https://www.youtube.com/watch?v=FmjdLPtvs_g
Jan K. schrieb: > So bin jetzt ganz zufrieden Gut so. Als Abrundung zeigst du uns noch den kompletten Schaltplan dessen, was du in Youtoube vorgeführt hast.
Jan K. schrieb: > So bin jetzt ganz zufrieden Der Dreheffekt in der CD-Dose ist Dir sehr gut gelungen! Schaltest Du nur zeitversetzt oder änderst Du beim Übergang die Helligkeit? Ich sehe drei LEDs pro Segment, wieviel Strom fließt dort und welche Flußspannung haben diese tatsächlich, wenn Du die misst? Bis zu welcher Spannungsuntergrenze funktioniert das noch, also in Richtung leerer Batterie?
Ist nur Zeitversetzt aber die verdopplung von 12 auf 24 leds hat einiges gebracht habe das ganze jetzt mit 8 Ledplatinen gebaut.Habe den Transistor, die drei Leds, sowie den 560 Ohm Widerstand immer auf eine kleine Lochraster platine gelötet. Denn Rest auf dem Boden auch auf eine kleine Lochrasterplatine. https://tuxist.de/files/messung/test.c https://tuxist.de/files/messung/Makefile
Jan K. schrieb: > Das Einzige was anders acht statt vier transistoren usw... Du hast also ziemlich alles, was hier geschrieben wurde, ignoriert und nicht annähernd den LED-Strom, den Du am 09.10. haben wolltest.
Manfred schrieb: > ... den Du am 09.10. haben wolltest Wer soll denn das nachvollziehen. 36 Postings am 09.10., davon 5 von Jan K. und dann darf man suchen? Wie wäre es mit einem vernünftigen Link? Ganz einfach Text markieren und den Button "Markierten Text zitieren" anklicken. So schwierig ist das doch nicht.
Manfred schrieb: > und nicht annähernd den LED-Strom, den Du am 09.10. haben wolltest Das hatten wir doch schon geklärt. Die 60mA waren maximal zulässig laut Produktbeschreibung. 20mA genügen offensichtlich.
Hallo, Stefan ⛄ F. schrieb: > 20mA genügen offensichtlich. Es sind nur rund 10mA. Und die reichen offensichtlich auch. Jan ist jedenfalls zufrieden und das ist doch das wichtigste, oder? rhf
Stefan ⛄ F. schrieb: > Das hatten wir doch schon geklärt. Die 60mA waren maximal zulässig laut > Produktbeschreibung. 20mA genügen offensichtlich. Er hat eher 8mA, je nach Ladezustand und Toleranzlage der LEDs. Roland F. schrieb: > Es sind nur rund 10mA. Und die reichen offensichtlich auch. Der nötige Strom moderner LEDs wird oftmals verschätzt. > Jan ist jedenfalls zufrieden und das ist doch das wichtigste, oder? Ein gutes Schlußwort!
Bitte melde dich an um einen Beitrag zu schreiben. Anmeldung ist kostenlos und dauert nur eine Minute.
Bestehender Account
Schon ein Account bei Google/GoogleMail? Keine Anmeldung erforderlich!
Mit Google-Account einloggen
Mit Google-Account einloggen
Noch kein Account? Hier anmelden.














