Hallo, ich suche eine Möglichkeit aus einer DC Spannung eine AC Spannung (Sinus) zu machen. Ich möchte am Ausgang der Schaltung eine Spannung von 230V AC mit einer Frequenz von ca. 40 bis 60Hz haben. Bei einem Strom von ca. 4A. Ich könnte 12V Batterien in Reihe zusammenschalten (12V,24V,48V usw.). Damit könnte ich die nötige Spannung erhalten. Gibt es da eine einfache Möglichkeit? Das wichtig ist, dass die die Frequenz genau und stabile einstellen kann.
Bei einem käuflichen Wechselrichter den Oszillator der Ausgangsstufe variabel machen.
Du Brauchst einen Frequenzumrichter. Wenn du einen Umrichter ohne Netzüberwachung findest, kannst du die DC Spannung auch direkt an den Eingangsklemmen einspeisen.
nur ich schrieb: > Du Brauchst einen Frequenzumrichter. Wenn du einen Umrichter ohne > Netzüberwachung findest, kannst du die DC Spannung auch direkt an den > Eingangsklemmen einspeisen. Meine Überlegung war eine Schalung aus Mosfets aufzubauen. Könnte mir jemand ein Beispiel geben wie eine Schalung mit Mosfets ausgehen könnte?
Such einfach nach "Mosfet Vollbrücke" dann wirst du fündig.
nur ich schrieb: > Such einfach nach "Mosfet Vollbrücke" dann wirst du fündig. Ahhh... Also mit der Vollbrücke kann man die Spannung im Wechsel einmal von der einen und dann von der andren Seite anlegen. Gibt es da noch eine kluge Ansteuerung?
nur ich schrieb: > Such einfach nach "Mosfet Vollbrücke" dann wirst du fündig. Als Halbbrückentreiber hatte ich den IR2185 gefunden. Mal eine Frage: Der Energiefluss soll nur in eine Richtung sein. Also von der Batterie zum Verbraucher. Würde das auch mit einer Halbbrücke gehen?
Tim M. schrieb: > Würde das auch mit einer Halbbrücke gehen? Klar, du brauchst dann nur doppelt so hohe Spannung im Zwischenkreis. Bei deinem Plan mit 12V Bleiakkus hieße das 54 Stück statt 27. Und die Transistoren und der Treiber müssen ebenfalls die doppelte Spannung vertragen. Als Anfängerprojekt ist so ein 1kVA Wechselrichter gar keine gute Idee. Ich rate dringend zu Gehöhr- und Splitterschutz...
H. H. schrieb: > Tim M. schrieb: >> Würde das auch mit einer Halbbrücke gehen? > > Klar, du brauchst dann nur doppelt so hohe Spannung im Zwischenkreis. > Bei deinem Plan mit 12V Bleiakkus hieße das 54 Stück statt 27. Und die > Transistoren und der Treiber müssen ebenfalls die doppelte Spannung > vertragen. > > Als Anfängerprojekt ist so ein 1kVA Wechselrichter gar keine gute Idee. > Ich rate dringend zu Gehöhr- und Splitterschutz... Wie würde die Schaltung dann ungefähr aussehen? Ich kann mir das gerade nur schwer vorstellen.
H. H. schrieb: > Was ist eigentlich der Zweck des ganzen? Mir geht es vorrangig um das Verstehen der Möglichkeit. Wie funktioniert das ganze und wie müsste es aufgebaut werden.
Ich habe mal eine Schaltung in LT Spice aufgebaut und etwas rumgespielt. Mit einem Widerstand in der Mitte (Last) geht es. Mit einer Spule geht es auch. Aber mit Spule und Kondensator geht es nicht. Die Spannungsquellen schalten die Mosfets abwechselnd. Wenn ich einen Kondensator einfüge, brist die Spannung an den beiden Pulsquellen zusammen. Kann mir jemand sagen, was das Problem ist.
Tim M. schrieb: > Kann mir jemand sagen, was das Problem ist. Du steuerst M1 und M3 falsch an. Sie können nur dann komplett durchschalten, wenn die Spannung am Gate ausreichend höher ist als an Source. Und die Spannung an Source geht ja beim Durchschalten (fast) bis auf V1 (+48V). Du brauchst also separate Pulsgeneratoren für diese beiden Transistoren, die sich auf Source beziehen. Dazu gibt es in Hardware spezielle Treiberbausteine.
Siehe auch hier unter "Treiberschaltung mit Bootstrapping": https://de.wikipedia.org/wiki/Gate-Treiber#Treiberschaltung_mit_Bootstrapping
Dietrich L. schrieb: > Siehe auch hier unter "Treiberschaltung mit Bootstrapping": > https://de.wikipedia.org/wiki/Gate-Treiber#Treiberschaltung_mit_Bootstrapping Ich glaube, so geht es jetzt.
Tim M. schrieb: > Dietrich L. schrieb: >> Siehe auch hier unter "Treiberschaltung mit Bootstrapping": >> https://de.wikipedia.org/wiki/Gate-Treiber#Treiberschaltung_mit_Bootstrapping > > Ich glaube, so geht es jetzt. Nein. Du bist von 230VAC/1kVA noch Lichtjahre entfernt.
H. H. schrieb: > Tim M. schrieb: >> Dietrich L. schrieb: >>> Siehe auch hier unter "Treiberschaltung mit Bootstrapping": >>> https://de.wikipedia.org/wiki/Gate-Treiber#Treiberschaltung_mit_Bootstrapping >> >> Ich glaube, so geht es jetzt. > > Nein. Du bist von 230VAC/1kVA noch Lichtjahre entfernt. H. H. schrieb: > Nein. Du bist von 230VAC/1kVA noch Lichtjahre entfernt. Ja, stimmt. Es geht immer noch nicht. Ich habe die unteren Mosfets ausgetauscht. Ich hatte eine Vorlage gesehen, da waren die anders. Was mache ich da falsch?
Tim M. schrieb: > Was mache ich da falsch? PMOS und NMOS brauchen reale Modelle. Fang mit was deutlich einfacheren an! Fertige Schaltungen zu analysieren, ist auch ne super Idee.
Tim M. schrieb: > Was mache ich da falsch? Du brauchst vier Steuersignale, und direkt an Gate und Source der MOSFETs. Und wenn du p-MOS verwendest, dann muss Source an die positive Versorgung.
H. H. schrieb: > Tim M. schrieb: >> Was mache ich da falsch? > > Du brauchst vier Steuersignale, und direkt an Gate und Source der > MOSFETs. Und wenn du p-MOS verwendest, dann muss Source an die positive > Versorgung. Müssen die Mosfets 1 un 4 oder 2 und 3 denn unabhängig gesteuert werden? Ich dachte, man kann 1 un 4 einfach einschalten und für die andre Richtung einfach 2 und 3.
Tim M. schrieb: > H. H. schrieb: >> Tim M. schrieb: >>> Was mache ich da falsch? >> >> Du brauchst vier Steuersignale, und direkt an Gate und Source der >> MOSFETs. Und wenn du p-MOS verwendest, dann muss Source an die positive >> Versorgung. > > Müssen die Mosfets 1 un 4 oder 2 und 3 denn unabhängig gesteuert werden? > Ich dachte, man kann 1 un 4 einfach einschalten und für die andre > Richtung einfach 2 und 3. Die benötigen aber andere Pegel!
Tim M. schrieb: > Ich dachte, man kann 1 un 4 einfach einschalten und für die andre > Richtung einfach 2 und 3. Du musst das Timing schon so steuern, dass L- und H-Side FETs nie gleichzeitig leiten. Sonst knallt es einmal kurz. (shot through)
Wolfgang schrieb: > Tim M. schrieb: >> Ich dachte, man kann 1 un 4 einfach einschalten und für die andre >> Richtung einfach 2 und 3. > > Du musst das Timing schon so steuern, dass L- und H-Side FETs nie > gleichzeitig leiten. Sonst knallt es einmal kurz. (shot through) Ja, das ist verständlich. So ist auch mein Verständnis.
Könnte mir jemand erklären, wie der Aufbau mit einer Halbbrücke wäre? Mein Verständnis ist, dass es z.B. 12V 0V und -12V bräuchte. Aber wir ist die Schaltung?
Ich versuchs mal, obwohl die richtigen Hinweise schon mehrfach kamen. Deine Spannungsquellen V2 und V3 sind GND bezogen: Minuspole = GND. Damit funktioniert die N-MOS Ansteuerung korrekt, weil Source mit GND verbunden ist und Vgs = V2 bzw. V3 Bei den P-MOS ist es anders. Da wird Source mit + verbunden (bei dir falsch) und Vgs wird somit bezogen auf + angesteuert (Bild 1). Mit Hilfe eines Level-Shifters kann man den P-MOS auch ansteuern, wenn das Steuersignal GND bezogen ist. (Bild 2) Das Umrechnen auf eine andere Versorgungsspannung ist deine Aufgabe.
Tim M. schrieb: > Mein Verständnis ist, dass es z.B. 12V 0V und -12V bräuchte. Als was? Als Betriebsspannung der Halbbrücke? Oder +12v an GS des NMOS, -12v des PMOS? Drücke Dich präzise aus, das ist Grundlage A. Normalerweise nutzt man für Schaltstufen im Netzspannungsbereich lauter NMOS. Auch wenn PMOS für diese Spannung heutzutage doch verfügbar sind, sind sie "schlechter" (Google "Figure of Merit" im Allgemeinen, NMOS vs. PMOS im Speziellen) obwohl doch teurer - waren sie schon immer, und ändert sich wohl auch nicht, weil das eine Frage des inneren Aufbaus ist. 4 identische Schalter brauchen auch nur identische Ansteuerung (also nicht mehr Strom für höhere Gatekapazität bei PMOS-Nutzung und gleicher angestrebter Schaltgeschwindigkeit). Bloß referenziert man die Pulserzeugung normalerweise auf GND. Wobei für die "oberen" (highside) N-Fets von Brückenschaltungen aber genau wie für die unteren die Spannung U_GS (Gate-Source) zählt, aber Source der oberen Schalter nicht fest auf GND liegt. Sondern das Source-Potential je nach Schaltzustand variiert ("floatet"). Deshalb nutzt man Level-Shift mit Bootstrap (ist die Methode bei den o.g. Treiberbausteinen). Dabei wird die Betriebsspannung der Pulserzeugung unten (zw. 10V und 15V) auf das floatende Source Potential der oberen NMOS "draufgestapelt". https://www.infineon.com/dgdl/Infineon-HV_Floating_MOS_Gate_Drivers-ApplicationNotes-v01_00-EN.pdf?fileId=5546d4626c1f3dc3016c47de609d140a https://www.mikrocontroller.net/attachment/19951/an-978_Bootstrap.pdf
Vielen Danke erst mal für die Hilfe. Also die Erkenntnis ist, keine pmos zu nutzen sondern nur nmos. Bernd K. schrieb: > Damit funktioniert die N-MOS Ansteuerung korrekt, weil Source mit GND > verbunden ist und Vgs = V2 bzw. V3 Danke für die Zeichnung. Das war sehr hilfreich. Ich habe mal eine einfach Schaltung aufgebaut. Wenn ich den Wiederstand R2 entferne, geht es so gut wir nicht mehr. über die Spule fließt dann kaum Strom. Kann mir jemand sagen, woran das liegt?
H. H. schrieb: > Tim M. schrieb: >> Kann mir jemand sagen, woran das liegt? > > Dir fehlen nahezu alle Grundlagen. Könntest du mir denn einen Tipp geben?
Tim M. schrieb: > Ich habe mal eine einfach Schaltung aufgebaut. Wenn ich den Wiederstand > R2 entferne, geht es so gut wir nicht mehr. über die Spule fließt dann > kaum Strom. > > Kann mir jemand sagen, woran das liegt? Weil über C1 kein Gleichstrom fließen kann. C1 wird über L1 aufgeladen, aber nie mehr entladen. Die Spannung an Drain von M1 ist dann dauerhaft ca. 0V.
Dietrich L. schrieb: > Tim M. schrieb: >> Ich habe mal eine einfach Schaltung aufgebaut. Wenn ich den Wiederstand >> R2 entferne, geht es so gut wir nicht mehr. über die Spule fließt dann >> kaum Strom. >> >> Kann mir jemand sagen, woran das liegt? > > Weil über C1 kein Gleichstrom fließen kann. C1 wird über L1 aufgeladen, > aber nie mehr entladen. Die Spannung an Drain von M1 ist dann dauerhaft > ca. 0V. Ah, ja natürlich. Ich brauche als eine Halbbrücke zum Laden und Entladen.
Nun habe ich es als Halbbrücke aufgebaut und es geht. Danke für die Hilfe.
Tim M. schrieb: > Meine Überlegung war eine Schaltung aus Mosfets aufzubauen. Könnte mir > jemand ein Beispiel geben wie eine Schaltung mit Mosfets aussehen könnte? Ende der 80er hatte ich mal einen Spannungswandler für die CD Player eines Piratensenders gebaut (VW Bus im Wald). Um den Wirkungsgrad zu verbessern habe ich mich für einen Trapezwandler entschieden. Der Snubber am Ausgang hat zwar mehr Strom gekostet, war aber wichtig um die empfindlichen CD Player vor Peaks zu schützen. Eine Frequenzerhöhung auf 80 bis 100Hz hat wiederum gut getan. Wichtig ist auch eine exakte Symmetrie der beiden Halbwellenbreiten um die Ruhestromaufnahme zu senken. Mit dem 5k Poti wird die PWM-Breite und somit die effektive Ausgangsspannung eingestellt. Ein Zeigerinstrument (gelber Kreis) zeigte die Spannung an.
Guten Abend, ich habe die Schalung mit Software-Schaltern getestet und da ist es möglich die den Schwingkreis in Schwingung zu bringen. Nun habe ich eine neue Schaltung mit nmos aufgebaut. Sie schalten aber noch nicht. Ich denk es ist ein Problem der Spannung am Gate aber bin mir nicht sicher. Könnte mir jemand einen Tipp geben?
Tipp wie gewünscht: Schau dir die Gatespannung der oberen FETs an. Wenn du Hilfe zu LTspice haben willst, dann immer den Projektordner zippen und hochladen. Darin sollen alle notwendigen Modelle drin sein, außer raw, op-raw, log und net. Nochmal: Es fehlen dir echt alle Grundlagen. LTspice ist ein lobenswerter Ansatz, aber da fehlt einfach noch viel mehr an Schaltungsverständnis.
Abdul K. schrieb: > Tipp wie gewünscht: Schau dir die Gatespannung der oberen FETs an. > > Wenn du Hilfe zu LTspice haben willst, dann immer den Projektordner > zippen und hochladen. Darin sollen alle notwendigen Modelle drin sein, > außer raw, op-raw, log und net. > > Nochmal: Es fehlen dir echt alle Grundlagen. LTspice ist ein > lobenswerter Ansatz, aber da fehlt einfach noch viel mehr an > Schaltungsverständnis. Ich vermute, dass die Spannung zu gering ist aber wenn ich die auf 400V oder 415V setze, geht es auch nicht. Es ist 20 Jahre her, dass ich mich mit Elektronik beschäftigt habe. Daher bitte ich hier um etwas Hilfe. Ich habe verstanden, dass die Spannung am Gate um 10 bis 15 V grösser sein muss als an der Source. Aber wenn ich das mache, geht es immer noch nicht. Ich habe das Gefühl, dass ich in LT etwas falsch machen. Danke für eure Unterstützung.
      Beitrag #6855147 wurde von einem Moderator gelöscht.
  
      
      
oder gleich schrieb: > Deshalb nutzt man Level-Shift mit Bootstrap (ist die Methode > bei den o.g. Treiberbausteinen). Also ich habe weiter verstanden, dass die oberen nmos nur schalten, wenn am Gate 15V mehr anliegen als an der Source. Da dieses Potential aber nicht fix ist, braucht es z.B. ein Bootstrap. Kann man das in LT Simulieren?
Guten Tag zusammen, ich habe die Schaltung nun einmal erweitert und kann nun die Signale wie gewünscht steuern. Ich habe dank eurer Hilfe sehr viel gelernt. Danke noch mal. Ich habe für mich erkannt, dass wenn ich die DC Spannung weiter anhebe, es immer schwerer wird, den oberen mos richtig zu steuern. oder gleich schrieb: > Dabei wird die Betriebsspannung der Pulserzeugung unten (zw. > 10V und 15V) auf das floatende Source Potential der oberen > NMOS "draufgestapelt". > > https://www.infineon.com/dgdl/Infineon-HV_Floating_MOS_Gate_Drivers-ApplicationNotes-v01_00-EN.pdf?fileId=5546d4626c1f3dc3016c47de609d140a > > https://www.mikrocontroller.net/attachment/19951/an-978_Bootstrap.pdf Habe ich es richtig verstanden, dass der (im Link) genannte Level-Shift mit Booststrap das Schalten des mos auch bei stark schwankenden Spannungen ermöglicht? Bei Spule und Kondensator kann die Spannung in den Spitzen ja bin mehrere KV gehen. Zusatz: Ich habe den IR 2184 gefunden um den mos anzusteuern. Nun benötige ich noch einen Gate Drive Transformers. Könnt ihr mir da etwas empfehlen?
Tim M. schrieb: > Habe ich es richtig verstanden, dass der (im Link) genannte Level-Shift > mit Booststrap das Schalten des mos auch bei stark schwankenden > Spannungen ermöglicht? Ja. > Bei Spule und Kondensator kann die Spannung in > den Spitzen ja bin mehrere KV gehen. Das verhindern die Bodydioden der MOSFETs wirksam. > Zusatz: > Ich habe den IR 2184 gefunden um den mos anzusteuern. Nun benötige ich > noch einen Gate Drive Transformers. Könnt ihr mir da etwas empfehlen? Wozu noch einen Trafo?
H. H. schrieb: > Tim M. schrieb: >> Habe ich es richtig verstanden, dass der (im Link) genannte Level-Shift >> mit Booststrap das Schalten des mos auch bei stark schwankenden >> Spannungen ermöglicht? > > Ja. > >> Bei Spule und Kondensator kann die Spannung in >> den Spitzen ja bin mehrere KV gehen. > > Das verhindern die Bodydioden der MOSFETs wirksam. Möglicherweise ist das ein Missverständnis. Der Schutz ist sicher wichtig aber ich meinte mit der hohen KV Spannung, dass man etwas sicheres benötigt, um den nmos zu schalten. > >> Zusatz: >> Ich habe den IR 2184 gefunden um den mos anzusteuern. Nun benötige ich >> noch einen Gate Drive Transformers. Könnt ihr mir da etwas empfehlen? > > Wozu noch einen Trafo? Ich dachte, der IR2184 gibt nur das Signal und der Gate Drive Transformer "übersetzt" dann den Steuerwert. Habe ich da etwas falsch verstanden?
Gate-Trafo: Ferritkern mit 4 gleichen Sekundärwicklungen, fertig.
Abdul K. schrieb: > Gate-Trafo: Ferritkern mit 4 gleichen Sekundärwicklungen, fertig. Die Steuerzeiten sind ja doch sehr wichtig bei der Schaltung. Denn wenn die falschen Mosf schalten gibt es Kurzschluss. Kommt es dann nicht zu Verzögerungen des Schaltsignals?
Der Treiber muß eine ausreichende Totzeit erzeugen. Bspw. der uralte SG3525 mit der Primärspule des Gatetrafos zwischen seinen beiden Ausgängen.
Abdul K. schrieb: > Der Treiber muß eine ausreichende Totzeit erzeugen. Bspw. der uralte > SG3525 mit der Primärspule des Gatetrafos zwischen seinen beiden > Ausgängen. Mit Totzeit meinst du, dass der Impuls nicht zu lange ist oder dass er für die oberen Mosfets etwas früher kommen muss?
Ah, alles klar. Ich habe mir das Datenblatt vom SG3525 angeschaut und gesehen, dass er zwei Ausgänge hat. Sind die nur invertiert und ansonsten identisch? Kann ich an dem Baustein 2 mosfets betreiben oder benötige ich für jeden Mosfet einen SG3525?
Abdul K. schrieb: > Google "dead time" Ahhhh... Es meine, dass niemals beider mos einer Brücke angesteuert werden also der Punkt des Umschalten passend gewählt ist. Bzw. eine ausreichende Pause gemacht wird. Ich habe noch eine andere Schaltung gefunden. Hier kann man sich sich die Schaltung für den Level Shift sparen. Was denkt ihr darüber. Die Mittelanzapfung könnte ich dann einfach mit einer höheren Spannung beaufschlagen.
Bei dieser Topologie müssen die FETs die doppelte Spannungsfestigkeit gegenüber obiger Vollbrücke haben. Und der Übertrager hat eine zusätzliche Anzapfung.
Abdul K. schrieb: > Bei dieser Topologie müssen die FETs die doppelte Spannungsfestigkeit > gegenüber obiger Vollbrücke haben. Und der Übertrager hat eine > zusätzliche Anzapfung. Ist das ein Problem? Was wäre nach deiner Einschätzung die maximale DC Spannung?
Langsam ist es Kindergarten. Du willst mit 400V spielen, aber sieht nicht mal welche Spannung die Halbleiter überstehen müssen.
Abdul K. schrieb: > Langsam ist es Kindergarten. Das wars von Anfang an. @Tim M. (tim797): Nur weil es etwas für wenig Geld an jeder Ecke gibt (in deinem Fall Umrichter), bedeutet das nicht, dass es einfach ist, sowas zu bauen und es deshalb jeder Laie ohne jegliches Wissen auch kann. In diesen Dingern stecken viele Mannjahre von gut ausgebildeten Ingenieuren. Das sollte dir klar sein. Und wenn dir das klar ist, dann kannst du nochmal über das "Selberbasteln" nachdenken. Wenn du für jeden Mikroschritt ein Forum brauchst, dann wird das ewig nichts.
Lothar M. schrieb: > Abdul K. schrieb: >> Langsam ist es Kindergarten. > Das wars von Anfang an. > > @Tim M. (tim797): Nur weil es etwas für wenig Geld an jeder Ecke gibt > (in deinem Fall Umrichter), bedeutet das nicht, dass es einfach ist, > sowas zu bauen und es deshalb jeder Laie ohne jegliches Wissen auch > kann. In diesen Dingern stecken viele Mannjahre von gut ausgebildeten > Ingenieuren. > > Das sollte dir klar sein. Und wenn dir das klar ist, dann kannst du > nochmal über das "Selberbasteln" nachdenken. > > Wenn du für jeden Mikroschritt ein Forum brauchst, dann wird das ewig > nichts. Das kann ich verstehen. Das Problem ist, dass ich nichts "Fertiges" finde und es selber bauen muss. Abdul K. schrieb: > Bei dieser Topologie müssen die FETs die doppelte Spannungsfestigkeit > gegenüber obiger Vollbrücke haben. Ich habe halt mühe damit zu erkennen, warum es bei dem Aufbau mit der Mittelanzapfung eine Doppelte Spannungsfestigkeit benötigt. Wenn ich mit 400V auf die Mitte der Spule gehe, wird diese einmal in die eine Richtung und dann in die andere geschaltet. Ich kann nicht erkennen woher dann das Doppelte kommt. Also die 800V? Aus meiner Sicht ist das Gute, dass ich bei der Version mit der Mittelanzapfung mit der Spannung auch sehr viel tiefer gehen kann.
Tim M. schrieb: > Das kann ich verstehen. Das Problem ist, dass ich nichts "Fertiges" > finde und es selber bauen muss. Wolpertinger!
Ich bin dankbar für jeden Tipp und es gibt ja Mosfets, die eine entsprechende Spannung aushalten. Von daher sehr ich da keine Problem. Habt ihr eine Empfehlung für einen brauchbaren nmos?
H. H. schrieb: > Tim M. schrieb: >> abt ihr eine Empfehlung für einen brauchbaren nmos? > > Für was denn? Für die beiden nmos, die hinter dem SG3525 die Spannung umrichten. Auf den Schaltplan ist zwar nicht der SG3525 genannt aber der Teil der Schaltung mit dem Trafo und den Mosfets wäre für mich brauchbar.
      Beitrag #6856474 wurde von einem Moderator gelöscht.
  
      
      
H. H. schrieb im Beitrag #6856474:
> Viel Spaß noch.
Ich bitte dich um Entschuldigung. Aber ich verstehe das nicht. Was habe 
ich denn nach deiner Meinung falsch gemacht?
  Meine Erfahrung ist, dass alles als einfach und simpel empfunden ist, was im Wissen eines Menschen liegt, und worüber Erfahrung gesammelt wurde. Wer braucht schon eine Karte, wenn er den Weg kennt. Ich kenne mich in der Leistungselektronik nicht aus. Aber bin bereit die Hürde der Mühe zu überwinden um meine Ziel zu erreichen. Sicht gibt es kein Anspruch von meiner Sichte auf eure Hilfe und das verlange ich auch nicht. Aber keine meiner Frage ist in der Absicht gestellt, jemanden zu reizen oder ihn zu nerven. Meine Fragen sind auch daher unqualifiziert, da ich nicht die absolute Fachsprache habe. Ich danke euch für die Hilfe.
Tim M. schrieb: > Ich kenne mich in der Leistungselektronik nicht aus. Nicht nur damit ganz offensichtlich nicht. Du machst dir keine Vorstellung davon, wie klein, schwarz und hässlich du aussiehst, wenn du auf diesen Vertändnisniveau Schaltungen baust und in Betrieb nimmst, wobei die Betriebsdauer kaum die Sekundengrenze erreichen dürfte, bevor es knallt. Hinz hat dir schon in den ersten Antwort den richtigen Weg gewiesen: Beitrag "Re: Wechselrichter mit variabler Frequenz" Nimm einen Wechselrichter, zu dem es ein Schaltbild gibt. Dann hat man eine Grundlage für die Modifikation, ggf. mit Forumshilfe.
Tongenerator --> d-Amp --> Trafo Mit d-Amp ist eine Klasse D-Verstärker gemeint um einen hohen Wirkungsgrad zu bekommen. Hildmannwolf
Hildmannwolf schrieb: > Tongenerator --> d-Amp --> Trafo > > Mit d-Amp ist eine Klasse D-Verstärker gemeint um einen hohen > Wirkungsgrad zu bekommen. Das wird aber ganz schön teuer, für 1kVA. Tim M. schrieb: > 230V AC mit einer Frequenz von ca. 40 bis 60Hz haben. Bei einem Strom > von ca. 4A.
https://www.ebay.de/itm/283488609890?hash=item42013ce662:g:ogAAAOSwKUJc385X Dazu zwei 12V 500VA (Halogen-) Trafos und du bist im Spiel. Hildmannwolf
Hildmannwolf schrieb: > Ebay-Artikel Nr. 283488609890 > Dazu zwei 12V 500VA (Halogen-) Trafos und du bist im Spiel. Ganz sicher nicht.
      Beitrag #6857023 wurde von einem Moderator gelöscht.
  
      
      
ich³ schrieb: > Nicht nur damit ganz offensichtlich nicht. Du machst dir keine > Vorstellung davon, wie klein, schwarz und hässlich du aussiehst, wenn du > auf diesen Vertändnisniveau Schaltungen baust und in Betrieb nimmst, > wobei die Betriebsdauer kaum die Sekundengrenze erreichen dürfte, bevor > es knallt. > > Hinz hat dir schon in den ersten Antwort den richtigen Weg gewiesen: > > Beitrag "Re: Wechselrichter mit variabler Frequenz" > > Nimm einen Wechselrichter, zu dem es ein Schaltbild gibt. Dann hat man > eine Grundlage für die Modifikation, ggf. mit Forumshilfe. Sicherheit ist eine Illusion und alles hat einen Preis. Egal was jemand macht, er muss immer einen Preis zahle. Ich lasse mich aber nicht von Angst (Vorstellung) von einem Weg abbringen. Leider kann ich mit dem Tipp:"Re: Wechselrichter mit variabler Frequenz" nicht viel anfangen. Ich habe einen FU aber der hat tausend Verriegelungen und Überwachungen. Ich will die Kontrolle über den Prozess. Hildmannwolf schrieb: > Ebay-Artikel Nr. 283488609890 > Dazu zwei 12V 500VA (Halogen-) Trafos und du bist im Spiel. > > Hildmannwolf Sehr interessant. Mein Zeil ist es nicht zu basteln sondern meine Herausforderung zu lösen. Danke für den Tipp. Ich werde mir das anschauen.
Tim M. schrieb: > Hildmannwolf schrieb: >> Ebay-Artikel Nr. 283488609890 >> Dazu zwei 12V 500VA (Halogen-) Trafos und du bist im Spiel. >> >> Hildmannwolf > > Sehr interessant. Mein Zeil ist es nicht zu basteln sondern meine > Herausforderung zu lösen. Danke für den Tipp. Ich werde mir das > anschauen. Das funktioniert nicht, der Trafo geht in Sättigung.
Tim M. schrieb: > Ich kenne mich in der Leistungselektronik nicht aus. Aber bin bereit die > Hürde der Mühe zu überwinden um meine Ziel zu erreichen. Wenn ich so ein Ding entwickeln wollte, dann würde ich ein paar solcher und ähnlicher Geräte kaufen, aufschrauben und ganz genau anschauen: https://www.solartronics.de/spannungswandler-24v/wandler-reiner-sinus/ Und dann würde ich versuchen, zu verstehen, was da gemacht wird. Und ggfs. einfach versuchen, die Endstufe so eines Geräts mit einer anderen Frequenz anzusteuern. Und wenn ich das kann, dann kann ich so ein Ding nachbauen. Denn das ist der Witz: du musst gar nichts "neu entwickeln", sondern nur etwas finden, was sich leicht modifizieren lässt. Tim M. schrieb: > Ich will Es ist im Grunde völlig unwichtig, was du "willst". Nötig ist nur das, was du brauchst.
Lothar M. schrieb: > Tim M. schrieb: >> Ich kenne mich in der Leistungselektronik nicht aus. Aber bin bereit die >> Hürde der Mühe zu überwinden um meine Ziel zu erreichen. > Wenn ich so ein Ding entwickeln wollte, dann würde ich ein paar solcher > und ähnlicher Geräte kaufen, aufschrauben und ganz genau anschauen: > https://www.solartronics.de/spannungswandler-24v/wandler-reiner-sinus/ > > Und dann würde ich versuchen, zu verstehen, was da gemacht wird. Und > ggfs. einfach versuchen, die Endstufe so eines Geräts mit einer anderen > Frequenz anzusteuern. > > Und wenn ich das kann, dann kann ich so ein Ding nachbauen. > > Denn das ist der Witz: du musst gar nichts "neu entwickeln", sondern nur > etwas finden, was sich leicht modifizieren lässt. > > Tim M. schrieb: >> Ich will > Es ist im Grunde völlig unwichtig, was du "willst". Nötig ist nur das, > was du brauchst. Ja, so sehe ich das auch. Ich sehe es so, dass der SG3525 genau das macht, was ich will und daher muss ich "nur" noch das Signal umsetzen. Ich glaube, dass der SG3525 entweder mit einer Vollbrücke oder mit Trafo und Mittelanzapfung der richtige Weg ist. Ich werde es erst mal in LT aufbauen.
      Beitrag #6857123 wurde von einem Moderator gelöscht.
  
      
        
      Beitrag #6857133 wurde von einem Moderator gelöscht.
  
      
      
Tim M. schrieb: > Ich sehe es so, dass der SG3525 genau das > macht, was ich will Der macht keinen Sinus.
H. H. schrieb: > Der macht keinen Sinus. Du meinst, da er "nur" Rechteck pulse ausgibt? Frage: Kann man mir einem mosfet überhapt einen Sinuns formen oder muss man das wie bei den Frequenzumrichtern zu durch Takten zu einem Sinus formen?
Tim M. schrieb: > H. H. schrieb: >> Der macht keinen Sinus. > > Du meinst, da er "nur" Rechteck pulse ausgibt? So ist es. > Frage: Kann man mir einem mosfet überhapt einen Sinuns formen Klar kann man das, mit entsprechendenden Verlusten. > oder muss > man das wie bei den Frequenzumrichtern zu durch Takten zu einem Sinus > formen? Das erhöht des Wirkungsgrad ganz enorm. Denk an Lothars Worte: "Es ist im Grunde völlig unwichtig, was du "willst". Nötig ist nur das, was du brauchst."
H. H. schrieb: > Tim M. schrieb: >> H. H. schrieb: >>> Der macht keinen Sinus. >> >> Du meinst, da er "nur" Rechteck pulse ausgibt? > > So ist es. > >> Frage: Kann man mir einem mosfet überhapt einen Sinuns formen > > Klar kann man das, mit entsprechendenden Verlusten. > >> oder muss >> man das wie bei den Frequenzumrichtern zu durch Takten zu einem Sinus >> formen? > > Das erhöht des Wirkungsgrad ganz enorm. > > Denk an Lothars Worte: > "Es ist im Grunde völlig unwichtig, was du "willst". Nötig ist nur das, > was du brauchst." Ich werde schauen wie es sich auf den gesamten Prozess auswirkt. Möglicherweise ist es gut, wenn da starkt geschaltet wird. Hast du noch einen Tipp bei dem Mosfet für mich. Es geht mir nicht um die genaue Kennung, sondern gibt es eine Baureihe, mit der allgemein gute Erfahrungen gemacht wurden?
Denk an Lothars Worte: "Es ist im Grunde völlig unwichtig, was du "willst". Nötig ist nur das, was du brauchst." Wenn das geheim ist, dann kann dir niemand helfen.
Ich habe hier einmal einen gesucht: 900V bei 15A Der sollte wohl halten. Oder sehe ich das falsch? https://www.distrelec.ch/search?q=mosfet&sid=d157cdb2ebb650e6b4e7772dfada271b4e9289c8&filter_Transistor-Polarit%C3%A4t=N-Kanal&filter_Kontinuierlicher+Drain-Strom+%28Id%29%7E%7EA=15&filter_Drain-Source-Spannung+%28Vds%29%7E%7EV=900
Ist für die Pitch Control vom Plattenspieler. Der hat einen Synchronmotor.
... An der Steckdosenleiste vom Plattenspieler hängt noch der Staubsauger. Hatte ich vergessen zu schreiben.
H. H. schrieb: > Du willst also keine Hilfe. Ich glaube, dass ich ein Missverständnis. Weil ich diverse Fragen habe, bin ich ja hier. Auch wenn es etwas holprig ist, habt ihr mir schon sehr geholfen. Was meinst du zu dem Mos: https://www.distrelec.ch/de/mosfet-kanal-600v-10a-115w-to-220ab-st-stp10nk60z/p/30170825?q=mosfet&pos=1&origPos=156&origPageSize=50&track=true Vor die Brücken würde ich noch ein Sicherung setzen. Dann sollte es gehen?
      Beitrag #6857198 wurde von einem Moderator gelöscht.
  
      
      
Vuelleicht hast du ja den Biß den steinigen Weg durchzustehen. Dann fang mit einer Recherche an. Die Applikation Notes der Halbleiterhersteller sind eine gute Quelle. Da du mit LTspice arbeitest, empfiehlt sich Linear bzw. jetzt nun Analog Devices. Sobald du die Type hast, kannst du in LTspice eine passende Musterlösung öffnen. Nicht für alle Parts, aber für sehr viele. Da sind dann auch FET-Vorschläge. Was war die Eingangsspannung? Sollen das 400V sein aka Netzspannung? Das Projekt wird dich Monate beschäftigen, und €2000 wenn alle Laborsachen erst noch angeschafft werden müssen.
Abdul K. schrieb: > Vuelleicht hast du ja den Biß den steinigen Weg durchzustehen. Dann fang > mit einer Recherche an. Die Applikation Notes der Halbleiterhersteller > sind eine gute Quelle. Da du mit LTspice arbeitest, empfiehlt sich > Linear bzw. jetzt nun Analog Devices. Sobald du die Type hast, kannst du > in LTspice eine passende Musterlösung öffnen. Nicht für alle Parts, aber > für sehr viele. Da sind dann auch FET-Vorschläge. > > Was war die Eingangsspannung? Sollen das 400V sein aka Netzspannung? > > Das Projekt wird dich Monate beschäftigen, und €2000 wenn alle > Laborsachen erst noch angeschafft werden müssen. Ich habe mir den SG3525 rausgesucht. Nichts was einen Wert hat ist kostenlos. Ich habe mir das Modell für den SG3525 schon besorgt und teste gerade.
Den hatte ich nur genannt, weil es da mit dem Gateübertrager definitiv geht. Hatte ich schon so gebaut.
Abdul K. schrieb: > Den hatte ich nur genannt, weil es da mit dem Gateübertrager > definitiv > geht. Hatte ich schon so gebaut. Kannst du mir sagen, wie an dem SG3525 die Frequenz eingestellt wird? Welchen Pin muss ich wie beschalten, so dass ich eine bestimmte Frequenz bekomme?
Rt und Ct, soweit ich mich erinnere. DB gucken, da sind Kurven drin.
Tim M. schrieb: > Hast du noch einen Tipp bei dem Mosfet für mich. Beschreib doch mal, was du machen willst und wofür du das einsetzen willst und was es dort bewirken soll und was daran angeschlossen wird. Denn offensichtlich können hier viele ausser dir besser abschätzen, was du dann tatsächlich brauchst. Ob das ein Sinuskonverter sein muss oder ob es ein Trapez auch tut oder ob gar ein simples Rechteck ausreichen würde. Dann wäre das hier nicht so wie beim Wurstschnappen auf dem Kinderfest: dir wirft einer ein Stichwort hin und du schnappst danach, um kurz darauf zu erkennen, dass das nichts war. Tim M. schrieb: > Ich könnte 12V Batterien in Reihe zusammenschalten (12V,24V,48V usw.). > Damit könnte ich die nötige Spannung erhalten. Kämst du auf diese Art auch auf 320V? Tim M. schrieb: > Ich habe mir das Modell für den SG3525 schon besorgt und teste gerade. "Teste gerade". Netter Witz. Tatscählich simulierst du irgendwas, ohne das Ergebnis der Simulation tatsächlich bewerten zu können. Du musst zuallererst das Datenblatt durchgehen. Und wenn du verstanden hast, ob und dass dieser Baustein dir die Aufgabe lösen könnte, dann lädst du das Maodell herunter und simulierst irgendwas. Oder besser noch: du baust damit eine Schaltung auf und testest den Baustein in dieser Schaltung. Das war jetzt mein letzter Post in diesem Thread, wenn nicht endlich eine Beschreibung der Anwendung kommt.
Lothar M. schrieb: > Das war jetzt mein letzter Post in diesem Thread, wenn nicht endlich > eine Beschreibung der Anwendung kommt. Das ist schon ok so. Ich werde mir nun den SG3525 und etwas Equipment besorgen und das einmal aufbauen. Auch wenn es für euch nicht so aussieht, ihr habe mir schon sehr weit geholfen. Zu erkennen, was nicht nötig ist, ist genau so wichtig, wir zu erkennen was nötig ist. Wenn man sich über eine Thema austauscht, kommt mit der Zeit auch immer Klarheit über ein Thema. Der Austausch hat mir auf jeden Fall geholfen.
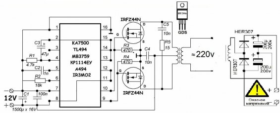
Fang doch mit dem billigeren TL494 an. Hast du ja selbst gefunden und ist in jedem einfachen PC-Netzteil drin. Eine USV schlachten wäre noch eine Idee. Möglichst ein älteres Modell. Da ist noch alles bedrahtet.
Abdul K. schrieb: > Fang doch mit dem billigeren TL494 an. Hast du ja selbst gefunden > und > ist in jedem einfachen PC-Netzteil drin. > > Eine USV schlachten wäre noch eine Idee. Möglichst ein älteres Modell. > Da ist noch alles bedrahtet. Der SG kostet hier 1,70 Euro. Ich werde erst mal damit spielen. Ich werde mal schauen ob ich eine USV bekommen kann.
Abdul K. schrieb: > Echt noch lieferbar? Ist bei mir halt schon 25J her. Der 3525 wird aktuell von mindestens 8 verschiedenen Herstellern gefertig.
Selbst LTC hatte den mal im Programm. Aber kein eigenes Spicemodell.
Ich habe im Internet ein Modell des SG3525 für LT gefunden.
Bitte melde dich an um einen Beitrag zu schreiben. Anmeldung ist kostenlos und dauert nur eine Minute.
  
  Bestehender Account
  
  
  
  Schon ein Account bei Google/GoogleMail? Keine Anmeldung erforderlich!
Mit Google-Account einloggen
Mit Google-Account einloggen
  Noch kein Account? Hier anmelden.














