Ein AC Signal mit ca. 1Vpp ändert sich um wenige Millivolt - wie erkennt man das? Einweggleichrichter (Hüllkurve/Maximum?) -> Differenzierglied -> Komparator?
sag mal schrieb: > wie erkennt man das? Indem man den Messwert auf dem Multimeter anschaut und mit vorherigen Messwerten vergleicht. Sollte das keine Lösung sein, musst du dir den Vorwurf gefallen lassen, wichtige Randbedingungen und/oder Teile der Aufgabenstellung verschwiegen zu haben.
sag mal schrieb: > Ein AC Signal mit ca. 1Vpp ändert sich um wenige Millivolt - wie erkennt > man das? Amplituden-Messungen im Promille-Bereich sind nicht ganz unsportlich ... > Einweggleichrichter (Hüllkurve/Maximum?) -> Differenzierglied > -> Komparator? Die Durchlass-Spannung einer Si-Diode ändert sich typisch um 2 mV/K.
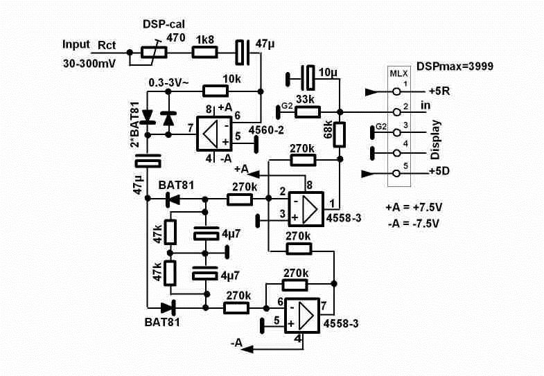
Da hätte ich eine bewährte Messgleichrichter-Schaltung. Viel Erfolg und Gruß!
sag mal schrieb: > Ein AC Signal mit ca. 1Vpp ändert sich um wenige Millivolt Wohl kaum. Ein "AC Signal mit ca. 1Vpp" ändert seine Spannung innerhalb einer Periode um eben 1V. Ich nehme eher an, es geht dir um die Amplitude des Signals? > wie erkennt man das? Wenn es um die Amplitudenänderung geht: natürlich durch Messung derselben. Wie genau man das am besten macht, hängt von den Randbedingungen ab, die du uns (selbstverständlich) verschweigst. Frequenz? Kurvenform? Nullsymmetrisches Signal? Bekannte Phasenlage? Je nachdem was zutrifft, reicht evtl. kontuierliches Samplen und AD-Wandeln. Oder es muß mit eine Spitzenwertdetektor die Hüllkurve bestimmt werden. Bzw. mit zweien der Min- und Max-Wert. Oder man kann einen Synchrondemodulator verwenden. Oder eine Kombination.
H. H. schrieb: > Kommt ganz auf die Frequenzen an, von Träger und Signal. Träger 4-40 kHz, Dämpfungssignal <10 Hz Hannes schrieb: > Die Durchlass-Spannung einer Si-Diode ändert sich typisch um 2 mV/K. Dann muss ich nochmal genauer messen, ob das toleriert werden kann, oder aufwendiger aufbereitet werden muss: Germann P. schrieb: > eine bewährte Messgleichrichter-Schaltung Axel S. schrieb: > Je nachdem was zutrifft, reicht evtl. kontuierliches Samplen und > AD-Wandeln. Oder es muß mit eine Spitzenwertdetektor die Hüllkurve > bestimmt werden. Bzw. mit zweien der Min- und Max-Wert. Oder man kann > einen Synchrondemodulator verwenden. Oder eine Kombination. Danke für die Hinweise, ich begebe mich auf die Suche.
Bitte melde dich an um einen Beitrag zu schreiben. Anmeldung ist kostenlos und dauert nur eine Minute.
Bestehender Account
Schon ein Account bei Google/GoogleMail? Keine Anmeldung erforderlich!
Mit Google-Account einloggen
Mit Google-Account einloggen
Noch kein Account? Hier anmelden.
