Ich bin grade dabei, das Schaltbild vom NF-Teil aufzunehmen. Es ist halt arg verbastelt. Scheint wirklich so zu sein, dass es zwei parallele Stränge sind, einmal für Lautsprecher, einmal für Relais, da ist nochmal ein Gleichrichter drin. Im Eingang sind 2 mir unbekannte Transistortypen verbaut (evtl. nachträglich getauscht), ES 3124 (Bild) - kann da jemand was dazu sagen? Form wie BF257 (TO-39). Endstufe jeweils OC74 mit Kühlschelle an NF-Trafo geschweißt. Verstärkerstufe für Relais mit Diode OA91 (Demodulator), 2SA178 (!) und AC124 (mit Kühlkörper). Außen als wirre Drahtkonstruktion drangebastelt weitere Stufe mit OC44. Alle Veränderungen sind wohl vor 1979 passiert, definitiv vor 1992. Edit: Hab doch was gefunden, siehe https://alltransistors.com/transistor.php?transistor=33900#pack allerdings ohne Quelle, kein Hersteller, kein PDF
Es gab die Mode, Standardchips unter Bezeichnungen "ES..." und "ESS..." billig anzubieten als second source, den Hersteller weiß ich nicht mehr. Ungefähre daten vielleicht das hier https://alltransistors.com/transistor.php?transistor=33900 Der Laden mit den Fernsehchassis (Oppermann?) hatte einige davon.
Danke, ja das ist die einzige Stelle die ich bisher gefunden habe. Zeigt aber, dass es ein früher Ge-PNP-Typ ist, die Daten sind nicht besser als die OC70/71/75-Typen. Nur 36mW, maximal 10mA, und mit fT=1MHz nur NF, was aber bei hFE=75 passt. Glasröhrchentransistor wär halt schicker als die modern anmutenden Metallgehäuse :-) Ich könnte sie gegen meine zwei OC71 tauschen.
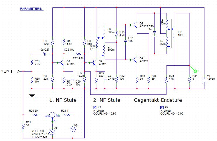
Den Teil des NF-Verstärkers bis zum Lautsprecher habe ich inzwischen ermitteln können. Den verbastelten Rest noch nicht, der aus 2 Transistoren plus Beschaltung auf der Platine und einem weiteren außerhalb angelöteten besteht. Vom Relais ist nur die Fassung da, und die Anschlüsse von da zu den 6 Buchsen an der Frontplatte haben offenbar schon immer gefehlt. Die Verstärkerschaltung (1. Bild) ist ganz typisch 60er Jahre, allein in "Das große Transistor-Bastelbuch" von Heinz Richter (Ausg. 1962) sind mindestens 3 solcher Schaltungen und einige Abwandlungen davon (2. Bild). Ich habe für die Simulation 2x OC44 und 2x AC128 gewählt, wo im Original 2x ES3124 und 2x OC74 eingesetzt sind. Schaltbild leider nur im .asc Format (PSpice). Ein Lesefehler ist noch drin: R10 hat nur 820 Ohm, wäre ja auch seltsam... Habe extra nochmal ein Foto mit Blitz gemacht, ordentlichen Weißabgleich, um braun von orange und rot unterscheiden zu können. Der Lautsprecher (Philips Miniwatt AD 3500 M, 5 Ohm, von Jan. 1962) ist durch einen 5-Ohm-Widerstand ersetzt. Die Trafodaten sind "geraten", d.h. anhand der Beispielschaltbilder aus dem Richter mit plausiblen Werten geschätzt; es handelt sich um zwei von außen gleich aussehende Trafos, Kerne mit Alublech drüber 32x25x13mm. Zum Lautsprecher: https://www.hupse.eu/radio/speakers/AD3500.htm https://frank.pocnet.net/other/Philips/Philips_ComponentsForRadioTVandAudio_1960.pdf https://www.eliveld.nl/themes/luidspreker-zelfbouw/1966/Philips_Luidsprekerbehuizingen-voor-zelfbouw.1966_EL1215.pdf
Tausch der Transistoren durch ähnliche Modelle macht kaum Änderungen. Für ein optimales Ergebnis musste ich nur die Daten der Übertragung anpassen. Die Schaltung oben bringt bei 75mV Amplitude am Eingang eine saubere Sinuswelle mit 2.2V Amplitude an 5 Ohm am Ausgang (4.4Vss); bei rein ohmschem Verbraucher wären das ziemlich genau 0.5Weff, die 2x OC74 könnten in der Gegentaktschaltung 1W liefern.
Ich erinnere mich ganz grob, dass Neuchatel in die schweizer Zeitzeichengeschichte involviert war, und dort besonders an einen Herr Bonanomi (vermutlich "Bonanomi J.). Kuck mal da: https://ui.adsabs.harvard.edu/search/q=author%3A%22Bonanomi%2C%20J.%22&sort=date%20desc%2C%20bibcode%20desc&p_=0 Bonanomi war imho mal ein "hohes Tier" beim Observatorium in Neuchatel (https://de.wikipedia.org/wiki/Observatoire_cantonal_de_Neuch%C3%A2tel), dürfte aber inzwischen verstorben sein. Aber meines Wissens war/ist sein Sohn auch im Zeitwesen tätig. Weiteres Stichwort ist "Pecitel AG": https://www.easymonitoring.ch/handelsregister/precitel-ag-139191 (Hier gab es mal einen Peter Bonanomi) Pecitel hat ganz sicher Zeitzeichen-Empfänger gebaut: https://www.precitel.com/ueberuns.php
@hannes Danke für die Tipps, werde ich heute nicht mehr schaffen - huch, es ist ja schon morgen; also später :-) Von Ebauches SA oder der METAS kam jetzt keine Antwort seit 10. November! Die haben es offenbar nicht nötig... Zum Empfänger noch: Gegenüber dem HF-Teil ist die NF-Platine wohl anfälliger, wegen der 4 Elkos. Ach ja, C9 hat natürlich auch 10µF, falsch eingetragen! Netzteil entsprechend noch anfälliger, wegen der noch größeren Elkos. Die werde ich wohl tauschen, bzw. aufmachen und neue innen reinsetzen, soweit das möglich ist, ohne die Optik zu zerstören. In der Simulation ist allerdings die Version mit den (falschen) 0.47µ oder gar 47n erheblich besser! Durch die Gegenkopplung wird in den Pausen (Absenkung auf 20% Träger) die Verstärkung bei 10µ so weit angehoben, dass man kaum einen Unterschied zu 100% Trägerniveau sieht! Mit 10k Ohm wird es zwar besser, mit 2.2k Ohm schwingt das Ganze! Mit den geringeren Kapazitäten gibt es dagegen keine Schwierigkeiten. Bei 1mV NF am Eingang hat man 200mV am Lautsprecher, ab 10mV aufwärts konstant 2V, und das Tastverhältnis 100:20% wird ähnlich übertragen, vielleicht 100:25-30, ist aber von der Leistung immer noch ca. 10dB oder mehr Absenkung.
Bitte melde dich an um einen Beitrag zu schreiben. Anmeldung ist kostenlos und dauert nur eine Minute.
Bestehender Account
Schon ein Account bei Google/GoogleMail? Keine Anmeldung erforderlich!
Mit Google-Account einloggen
Mit Google-Account einloggen
Noch kein Account? Hier anmelden.



