Gleich vorab: Ich will ihn weder verschenken noch verkaufen, sondern nur verstehen und evtl. weiter nutzen! Das Gerät hat unser Verein vor 20 Jahren mit dem restlichen Inventar der alten Unisternwarte geerbt. Diese ist Baujahr 1965, ebenso wie der Zeitzeichenempfänger. Hersteller ist die Ebauches SA, Neuchatel VD, Schweiz; Modell-Nr. B-550. Auf der Vorderseite steht "Zeitzeichen-Empfänger HBB", was mich wundert - ich finde nur einen mit Kennung HBG in Prangins, Schweiz, der 2012 gesprengt wurde. Bis vor etwa 10 Jahren konnte man mit dem Empfänger auch noch ein Zeitzeichensignal hören, aktuell hört man nur noch Rauschen, er stand jetzt 10 Jahre in einer Vitrine und konnte von Besuchern bestaunt werden. Anbei Fotos vom Äußeren und Inneren, dieses ist sauber gegliedert in HF-Teil mit Demodulation, ich sehe OC44 und OA5 etc., einen NF-Teil mit 2 Trafos, möglicherweise zwei unabhängige Verstärker - einer für Lautsprecher, einer für ein Relais, was aber offenbar fehlt. Und ein Netzteil mit Trafo und einem TF78, offenbar eine Spannungsreglerschaltung. Aufgesteckt ist die übliche drehbare Ferritantenne, in der bereits ein Schwingkreiskondensator mit enthalten ist (2 parallele Styros). Zum Erstellen eines Schaltplans bin ich noch nicht gekommen - insbesondere der HF-Teil ist offenbar kompliziert, vor allem wegen der vielen parallelen Styros, um die genauen Filterwerte zu erhalten. Für mich ergeben sich folgende Fragen: - Hat jemand ein Schaltbild dieses Gerätes?? - Gab es tatsächlich einen Sender HBB, oder hat sich Ebauches da einen Schnitzer geleistet? Welche Frequenz empfängt der Sender? (Ja, ich weiß, ich könnte meinen nanoVNA mit einer Drahtschlinge um die Ferritantenne einkoppeln, der geht ab 50 kHz - aber keine Ahnung inwieweit die Messung den Schwingkreis verstimmt...) - Da der Sender offenbar nicht mehr sendet, lässt sich der Empfänger auf DCF77 umstimmen? Von 75 auf 77.5 kHz müsste doch gehen? - Und eigentlich würde ich ihn sowieso gleich als Empfänger für SAQ Grimeton nutzen, aber das wäre ein Faktor 5-6 sowohl in den L- als auch C-Werten. Also nur Antenne und Gehäuse nutzen und die drei Platinen neu aufbauen, mit komplett neuer, modernerer Beschaltung?
Das Gerät der Nachwelt erhalten und zurück in die Vitrine stellen.
Josef L. schrieb: > Diese ist Baujahr 1965, ebenso wie der > Zeitzeichenempfänger. Da stellt sich die Frage, ob damit überhaupt der erst später (1966) gestartete Zeitzeichensender HBG empfangen werden sollte oder irgendein 'Vorläufer'. Es kommen einige Institutionen für den Betrieb eines eigenen Zeitzeichens in betracht: Militär, Bahn, Post, ne Hochschule mit angeschlossenen Observatorien. Und wurde Überhaupt ein Zeitzeichen oder lediglich ein Frequenznormal empfangen (beispielsweise der Träger einer Rundfunkstation), das dann selbstständig gestartet werden muß. Eine Sternwarte benötigt eher eine Kalibrierung auf die lokale zeit, weil ja bekanntlich nicht überall gleichzeitig Sonnenuntergang ist wenn in greenwich die Lichter angehen. Und was wird als zeitzeichen erwartet? wohl eher was akustisches als was binär codiertes wie heutzutage bei DCF77.
von einer "Atomuhr" für HBG hatten wir es vor zwei Jahren mal: Beitrag "Re: Atomuhr in Mannheim in den 70ern/80ern"
Zeigerspitzer schrieb: > Und wurde Überhaupt ein Zeitzeichen oder lediglich ein Frequenznormal > empfangen Das war eindeutig ein Zeitzeichen, also im (reichlich dimensionierten!) Lautsprecher war ein 800Hz oder 1kHz-Ton zu hören, der jede Sekunde kurz ausgesetzt hat. Ich meine, dass die Pausen auch unterschiedlich lang waren (0.1/0.2s) und gelegentlich 2 kurze Pausen waren (Minutenanfang? Stundenanfang?). Im Empfänger fehlt das Relais sowie die Kabel vom Relais zu den 6 Buchsen auf der Frontseite. Kann sein dass das mal drin war, es ist auch am NF-teil offenbar herumgebastelt worden (den Techniker kannte ich noch persönlich). Wir haben auch eine Quarzuhr aus dieser Zeit, steht in der Rumpelkammer, ich weiß jetzt aber nicht ob die auch von Ebauches ist, ich glaube eher von R&S. Die sollte wohl immer mal mit dem Empfänger synchronisiert werden. Mir sind aber keine Beobachtungsprogramme aus dieser Zeit bekannt, die eine Genauigkeit der Zeitmessung von besser als 1 Sekunde erfordert hätten, das lag eher im Minutenbereich.
Josef L. schrieb: > Ebauches SA, Neuchatel VD mit der Abteilungsbezeichnung 'Department Oscilloquartz' wird man IMHO besser fündig: https://en.wikipedia.org/wiki/Oscilloquartz
Feiertagskenner schrieb: > Das Gerät der Nachwelt erhalten und zurück in die Vitrine stellen. Das wird sicher passieren wenn sich nichts besseres findet. Aber trotzdem würde ich dann den Lautsprecher von der vorhandenen Schaltung trennen und an einen NF-Verstärker-IC hängen, davor eunen DFC77-Empfänger aus einem alten Funkwecker. Damit man das Gerät auch mal vorführen kann.
Josef L. schrieb: > Aber trotzdem würde ich dann den Lautsprecher von der vorhandenen > Schaltung trennen und an einen NF-Verstärker-IC hängen, davor eunen > DFC77-Empfänger aus einem alten Funkwecker. Du brauchst noch einen Oszillator zur Erzeugung des Lautsprechertons. Den baut man am einfachsten mit einem Ein-Transistor-Phasenschieberoscillator.
Einen Umbau auf 77,5kHz halte ich für vertretbar, um dieses Altertum in Verwendung zu halten. Das sieht alles aus wie einfaches Geradeaus da drin. Erst Antenne neu abstimmen, dann einen Resonanzkreis nach dem anderen. Frag doch mal den Hersteller an, scheints ja noch zu geben https://www.oscilloquartz.com/
Mit etwas um die Ecke Denken habe ich den Sender gefunden: Text oben ist in sbz-002_1934_103__534_d.pdf zu finden, Download von https://www.google.com/url?sa=t&rct=j&q=&esrc=s&source=web&cd=&ved=2ahUKEwjbhJemk4v0AhUyh_0HHcDRBWYQFnoECAIQAQ&url=https%3A%2F%2Fwww.e-periodica.ch%2Fcntmng%3Fpid%3Dsbz-002%3A1934%3A103%3A%3A534&usg=AOvVaw0sgAFd_kJw2teqQZyCImB0 Damit würde HBB bei 3130m auf knapp 96 kHz liegen. Nun habe ich aber mal 3 Windungen Klingeldraht um die Ferritantenne geschlungen und zwischen Port 1+2 des nanoVNA eingeschleift - Ergebnis anbei: Die Resonanz isz auf 75 kHz, das würde doch eher auf HBG deuten, oder?
Josef L. schrieb: > Zum Erstellen eines Schaltplans bin ich noch nicht gekommen - > insbesondere der HF-Teil ist offenbar kompliziert, vor allem wegen der > vielen parallelen Styros, um die genauen Filterwerte zu erhalten. Letzteres sollte sich einigermaßen in den Griff bekommen lassen, indem (zunächst) jeweils nur ein einziger in den Stromlaufplan übernommen wird.
Helge schrieb: > Frag doch mal den Hersteller an, scheints ja noch zu geben Kann ich machen - falls die noch jemand haben der damit umgehen kann, ist ja alles Hardware! Aber ich befürchte, dass für die Aufarbeitung einige 1000 Schweizer Fränkli fließen müssten. Selber machen wäre an sich kein Problem, bis auf die Beschaffung "standesgemäßer" Bauteile. Ich sehe da etwa 15 Elkos und 17 Uralt-Halbleiter, und die sind allesamt Risiko-Kandidaten, ebenso der Netztrafo und die zwei Potis.
Percy N. schrieb: > jeweils nur ein einziger in den Stromlaufplan übernommen wird. Das ist klar, parallele wirken ja wie ein einziger - es sind nur so viele dass sie die halbe Schaltung verdecken und die Erfassung schwierig machen. Ich will vor allem erstmal nichts auseinanderschrauben, wegen der vielen Verbindungskabel. Ich glaube, ich muss mir eine Art Zahnarztspiegel basteln...
Josef L. schrieb: > Mit etwas um die Ecke Denken habe ich den Sender gefunden: Super! Ich hab mir hier schon nen Wolf gesucht und immer nur den späteren HBG gefunden. > Nun habe ich aber mal > 3 Windungen Klingeldraht um die Ferritantenne geschlungen und zwischen > Port 1+2 des nanoVNA eingeschleift - Ergebnis anbei: Die Resonanz isz > auf 75 kHz, das würde doch eher auf HBG deuten, oder? Nun wissen wir aber nicht, wieviel und welche Wicklungen am Original sind und ob dort noch mit C's die Resonanz getrimmt wird ... Vielleicht misst Du die Resonanz mit Sin-Generator und Scope im xy-mode aus (mit Lissajous die Phase messen, bei resonanz ist sie 90° ), ggf muss du vorher den Empfangskreis vom Rest abtrennen.
Josef L. schrieb: > Percy N. schrieb: >> jeweils nur ein einziger in den Stromlaufplan übernommen wird. > > Das ist klar, parallele wirken ja wie ein einziger - es sind nur so > viele dass sie die halbe Schaltung verdecken und die Erfassung schwierig > machen. Ich will vor allem erstmal nichts auseinanderschrauben, wegen > der vielen Verbindungskabel. Ich glaube, ich muss mir eine Art > Zahnarztspiegel basteln... Vielleicht wäre es einfacher, einen einfachen Frequenzumsetzer von 77,5 auf 75 kHz vor Deinen Emfänger zu setzen.
Vermutlich waren die Kreise des Empfängers mal auf 150kHz, und dann wurde der auf HBG umgebaut. Wenn der Hersteller einen Schaltplan rausrückt, ist noch schöner. Umbauen kann man selber. Vielleicht läßt sich da einer bewegen, in den staubigen Archiven zu suchen :-)
96kHz, lese ich grade. Vielleicht läßt sich das neu abstimmen nur durch entfernen einiger der zugebauten Kondensatoren. Die Spulen sind ja einstellbar.
Helge schrieb: > 96kHz, lese ich grade. Die 96 (genauer 95.85) kHz beziehen sich auf den im PDF genannten Sender HBB Münchenbuchsee mit Wellenlänge 3130m. Auf der Vorderseite des Geräts steht ja "Zeitzeichen-Empfänger HBB". Ich habe jetzt nochmal mit nur 1 Windung das nanoVNA angehangen, der Dip ist erheblich kleiner, aber immer noch exakt an derselben Stelle bei 75.0 kHz - der Empfänger war also auf den Sender HBG Prangins abgestimmt. Eventuell ist das nachträglich geschenen und deswegen die vielen Parallelkondensatoren am Filter. Ich habe versucht auf dem Kontaktformular bei oscilloquartz.com eine Anfrage zu starten, bekam aber nur eine Fehlermeldung.
Josef L. schrieb: > Eventuell ist das nachträglich geschenen und deswegen die > vielen Parallelkondensatoren am Filter. Wahrscheinlich weil 1965 (Baujahr) HBG noch nicht in Betrieb war. Jetzt ist die Frage, wann HBB abgeschaltet wurde, das dürfte dann mit dem Umbau zusammenfallen. Zu HBB habe ich jetzt gefunden, das das Zeitzeichen v. 19:10 bis 19:15 auf 96,05 kHz abgestrahlt wurde und vom Observatorium Neuenburg stammt https://www.google.de/books/edition/Schweizerische_technische_Zeitschrift/GKcoAQAAMAAJ?hl=de&gbpv=1&bsq=HBB+M%C3%BCnchenbuchsee&dq=HBB+M%C3%BCnchenbuchsee&printsec=frontcover Und da: https://de.wikipedia.org/wiki/Observatoire_cantonal_de_Neuch%C3%A2tel steht, das es später vom selben Observatorium stammt, aber über HBG verteilt wird.
Zeigerspitzer schrieb: > Jetzt ist die Frage, wann HBB abgeschaltet wurde Das von mir genannte PDF ist von 1934, da kann also nichts darüber enthalten. Darin ist auch zu finden, dass Prangins 1928 mit einem 50kW-LW-Sender ausgestattet wurde, der auf 4225m sendete (71.0 kHz), allerdings kein Zeitzeichen, sondern offenbar wie die 1934 hinzugekommenen KW-Sender für drahtlosen Gegensprechverkehr diente. Auf https://www.radioempfang.ch/sendeanlagen/schweiz/hbg-prangins/ steht, dass HBG 1966 in Betrieb ging, mit 20kW. Unsere Sternwarte öffnete am 5.5.1966 - das passt zeitlich. Ach ja, der Kontaktversuch mit oscilloquartz hatte offenbar doch Erfolg, ich bekam inzwischen immerhin eine automatische Antwort "Hello and thanks for contacting us. A member of our team will reach out to you soon. Best wishes, Your OSA support team".
Einfach einen 75kHz Testsender bauen? Gibt's für DCF77 alles schon fertig vorgekaut.
Josef L. schrieb: > lässt sich der Empfänger auf DCF77 umstimmen? Von 75 auf 77.5 kHz müsste > doch gehen? > Und eigentlich würde ich ihn sowieso gleich als Empfänger für SAQ > Grimeton nutzen, Ich wurde das Ding unverändert lassen (Elkos tauschen, Relais anbauen, eventuell Modifikation rückgängig machen) und die 75kHz mit einem eigenen Kleinsender ersatzweise senden, der sich zeitlich auf DCF77 synchronisiert. Also zusätzlich was bauen.
MaWin schrieb: > 75kHz mit einem eigenen Kleinsender ersatzweise senden, > der sich zeitlich auf DCF77 synchronisiert. Also 77.5 kHz DCF77-Empfänger, 75 kHz Testsender mit DCF77-Signal moduliert und danach 75 kHz-Empfänger?? Klingt etwas aufwendig. Ich warte jetzt erstmal ab ob ich von der Firma eine Antwort oder gar ein Schaltbild bekomme.
Josef L. schrieb: > Also 77.5 kHz DCF77-Empfänger, 75 kHz Testsender mit DCF77-Signal > moduliert und danach 75 kHz-Empfänger?? Klingt etwas aufwendig. Ein Frequenzumsetzer 77,5 kHz --> 75kHz sollte einfacher zu realisieren sein.
Harald W. schrieb: > Ein Frequenzumsetzer 77,5 kHz --> 75kHz sollte einfacher zu realisieren > sein. Der braucht doch auch einen Oszillator (152,5 kHz) und einen Mischer, und wegen der geringen Signalstärke des Mischprodukts einen Verstärker davor oder dahinter. Ich denke, mit einer Veringerung der Kreis- und Filterkapazitäten um 6.35% geht es mit weniger Aufwand, und Mainflingen sendet noch eine Weile. Zur reinen Demo "wie sich sowas angehört hat" kann ich notfalls einen nicht mehr benötigten MP3-Player einbauen, und einen Mitschnitt von DCF77 aufspielen.
Harald W. schrieb: > Ein Frequenzumsetzer 77,5 kHz --> 75kHz sollte einfacher zu realisieren > sein. Nein. Das wurde auch voraussetzen, dass das Zeitsignal ebenso codiert ist wie DCF77. Er musste nur einen fertigen DCF77 Empfänger an einen Attiny/Arduino koppeln, Software zur Zeiterfassung gibts fertig, und den die 75kHz an einem Pin ausgeben lassen, unterbrochen passend zum code und ein bisschen gefiltert, die Phasenlage wird ja egal sein bei dem alten Teil.
HBG war die letzen Jahre genau gleich codiert wie DCF77. Von daher, und aufgrund des damals erfolgten Umbaus von HBB auf HBG ist eine Adaption auf DCF vertretbar.
Josef L. schrieb: > Zur reinen Demo "wie sich sowas angehört hat" kann ich notfalls einen > nicht mehr benötigten MP3-Player einbauen, und einen Mitschnitt von > DCF77 aufspielen. Genau das ist die Gretchenfrage, "Was will man mit diesem Gerät zeigen? (a)Was Zeit und Observatorium gemeinsam haben und wie sich das Verhältnis zwischen Zeitverteilung und Astronomie im lAufe der letzten 150 Jahre verändert hat (b)oder das es alte Kästen gibt die rhythmisch vor sich hin krätzen ?!? Persönlich tippe ich auf (a) und würd also eine Schautafel oder ein Lernvideo machen das zeigt: -das früher die physikalische Einheit Zeit nicht über eine Atomuhr definiert war, sondern über die Dauer der Erdrotation -das deshalb bspw das Observatorium in Neuchâtel (1858-) sozusagen als 'Eichamt' die Zeit bestimmte und als "Zeitzeichen" über verschiedenen Sender (HBB, süäter HBG) verteilte und das insbesonders für die Überseeschiffahrt wichtig ist (Positionsbestimmung über Kenntnis Zeit und Sonnenstand) -das erst in den 1950 die Sekunde nicht mehr über astronomische Beobachtungen bestimmt wurde (1967: Änderung der Sekundendefinitionvon Erdrotation auf 'Atomschwingungen') -und das deshalb die Empfangsgeräte für das zeitzeichen umgebaut werden mussten (anderer Sender, anderes Zeitzeichen) oder gar durch eine eigene Atomuhr ersetzt. Allein für die Anfertigung dieser Lehrtafel, -video könnte man das Gerät in Gang setzen (wobei es IMHO die "piep,piep,pieeep-demo" genauso macht) aber danach würde ich es geöffnet neben der Erklärtafel stehen lassen, weil man an den Umbauten schön den Wandel der technischen Zeitbestimmung und Zeitverteilung sieht. Und natürlich sollte nicht der Hinweis fehlen, was ein Observatorium mit so einer übermittelten Zeit alles anfing. (bestimmung der Taumelbewegung der Erde, erstellung astronomischer Tafel für Navigation) Sehr spannemder Artikel über Zeitbestimung im Observatorim, der auch auf Oscilloquartz eingeht: https://www.goldor.ch/artikel/wie-die-schweiz-die-genaue-zeit-bestimmt/
Josef L. schrieb: > und die zwei Potis Die anderen Bauteile sehe ich erstmal noch nicht so sehr als Problem. Ich hatte auch schon ein deutlich älteres Funkgerät und das lief auch noch. Aber Potis, an alten Geräten, die nicht mehr benutzt wurden, die habe ich schon häufiger erlebt. Ordentlich reinigen und dran drehen hat so manches Mal geholfen. Ich weiß ja nicht wie weit du gehen willst, aber ich habe auch einige Potis aufgemacht und repariert (aber meistens aus Not).
Anbei ein Foto von einem funktionsfähigen Zeitzeichensender, der bis 1948 in Berlin-Tegel stand. Jetzt im Museum 'Funkerberg' in Königs-Wusterhausen. Ganz links sieht man die Vitrine mit einem Funkzeichenempfänger, wohl ähnlich dem vom TO, nicht im Bild die (Dreh?-)Pendeluhr, die wohl als Taktgeber diente.
Fpgakuechle K. schrieb: > Anbei ein Foto von einem funktionsfähigen Zeitzeichensender, der bis > 1948 in Berlin-Tegel stand. Bizarr - ein Frankenstein-Requisit mit moderner Digitalanzeige! So etwas hätte sich nicht einmal Fritz Lang ausgedacht.
Fpgakuechle K. schrieb: > Persönlich tippe ich auf (a) genau. Wir sind ja keine Forschungssternwarte, sondern zählen zu den Einrichtungen der Erwachsenenbildung, auch wenn Kinder und Jugendliche zu 50% die Besucher stellen. Ein Museum eben, in dem gezeigt wird, was und mit welchen Geräten in einer Sternwarte gemacht wurde und wird. Und da zu über 50% schlechtes Wetter ist und kein Blick durchs Fernrohr auf Mond oder Planeten möglich ist, braucht man ein Ersatzprogramm, und nicht alles wirkt per Beamer, manches "begreift" man besser durch Drumrumgehen oder Anfassen. Und wenn's dann noch blinkt oder piept, umso besser. Und wenn es realistisch piept (Doppelpiep zur vollen Minute, Rauschen im Hintergrund, Änderung der Lautstärke wenn man die Ferritantenne dreht), bleibt vielleicht eher etwas in den Köpfen hängen. Ich habe übrigens auch beim Eidgenössischen Institut für Metrologie (METAS) in Bern wegen der Sender HBB/HBG angefragt und eine nette Vorabantwort erhalten, dass man diesbezüglich die Archive durchforschen wird.
F. F. schrieb: > aber ich habe auch einige Potis aufgemacht und repariert Aktuell ist das Lautstärkepoti völlig ohne Funktion, Drehen hat keine Wirkung, NF ist auf maximale Lautstärke. Aber es ist offenbar ein einfaches Poti ohne Schalter und ohne Anzapfungen, mit 6mm-Achse und üblichem Schraubgewinde, da wäre es ein Wunder wenn ich keinen passenden Ersatz aus den 1970er Jahren in der Bastelkiste hätte. Das Andere sitzt als Trimmer hinter einem Loch in der Rückwand, seine Funktion habe ich noch nicht ermittelt, da ich erstmal warte, ob mir ein Schaltbild "zufliegt". @Fpgakuechle Sind das im Vordergrund zwei Sende-Endröhren? Sieht mir danach aus. Eine Pendeluhr hatten wir auch, die stand aber im Professorenzimmer, ohne Verbindung zu irgendwelchen anderen Geräten. In der Bamberger Remeis-Sternwarte habe ich im Keller eine gesehen, unter Glasglocke, die dort früher zur Steuerung der Teleskope diente. Außerdem möchte ich mich jetzt mal für die vielen Anregungen und den netten Ton hier bedanken!
MaWin schrieb: >> Ein Frequenzumsetzer 77,5 kHz --> 75kHz sollte einfacher zu realisieren >> sein. > > Nein. > > Das wurde auch voraussetzen, dass das Zeitsignal ebenso codiert ist wie > DCF77. Das ist (war) bei HBG der Fall. Der Empfänger des TEs enthält aber sowieso keine Kodierung. Der piept nur.
Versuche mal deinen nanoVNA an die 4 Resonanzkreise zu koppeln. Wenn du da was erkennen kannst, lassen sich erst die Antenne und dann die einzelnen Kreise nacheinander auf 77,5kHz ändern. Styroflexkondensatoren dieser Bauart gibts z.B. bei Reichelt. Kapazitäten abschätzen: 75/77,5*C ist der interessante Bereich. Feineinstellung mit den Kernen der Spulen.
Harald W. schrieb: > Der Empfänger des TEs enthält aber > sowieso keine Kodierung. Der piept nur. Genau. Für die Verwendung der Relais wäre nur die absteigende Flanke des 0.1s dauernden Sekundenimpulses infrage gekommen, zusätzlich eine Abfallverzögerung wegen des doppelten Minutenimpulses. Die alte (nicht mehr vorhandene) Teleskopsteuerung hatte einen Motor, der geringfügig schneller lief als benötigt und der durch den Sekundenimpuls synchronisiert wurde (sog. "Uhrgan", ohne "g" am Ende - kommt von "uhrengesteuert" + "Antrieb", siehe https://volkssternwarte-erfurt.de/sternwarte/instrumente/montierung https://www.astw.de/projekte/pendeluhren.php Oder zum Synchronisieren der Quarzuhr - dazu gleich ein Foto.
Hier das Foto von der auf unseren Verein gekommenen Quarzuhr; wie an dem extra angebrachten Schildchen "sid." zu ersehen ist, ist es die Sternzeituhr, die um 1/365.25 schneller läuft, da wegen des Umlaufs der Erde um die Sonne die Sterne täglich um knapp 4 Minuten eher aufgehen. Die angegebenen Frequenzen sind also alle um 0.2738% höher als angegeben, also z.B. 100.2738 kHz statt 100 kHz. Abhängig von Längengrad, Datum, Uhrzeit kann man die anzuzeigende Zeit berechnen und dann mit dem Zeitzeichensignal synchronisieren (zumindest einige Minuten, bevor das wieder auseinanderläuft. Die Uhr hat einen Quarzofen, die genaue Frequenzeinstellung geht über ein geschütztes fensterchen an der Seite (1. Bild). Datenblatt unter https://www.opweb.de/english/company/Rohde_and_Schwarz/CAQ
Josef L. schrieb: > @Fpgakuechle > Sind das im Vordergrund zwei Sende-Endröhren? Sieht mir danach aus. Das ist eine komplette Sendeanlage, also Ja, das werden wohl die Senderöhren sein. Das war Übrigens der 'kleinste' der dort ausgestellten Sender und da Langwelle und Zeitzeichen eher 'fremdelnd' zwischen den anderen Mittel- und Kurzwellensender aus dem Bereich Hörfunk. https://museum.funkerberg.de/ > Eine > Pendeluhr hatten wir auch, die stand aber im Professorenzimmer, ohne > Verbindung zu irgendwelchen anderen Geräten. Ich hämg mal weitere Bilder aus dem Bereich Zeitzeichensender (farbig hervorgehoben, die erwähnte Standuhr an der Stirnwand stehend) an, sind aber nicht besonders, weil mein Interesse eher den anderen Exponaten galt. Und ich fand die Erläuterungen zu DCF77 zu einem Sender, der aus der Zeit vor DCF77 stammt, etwas deplaziert und nicht sonderlich das Exponat erhellend.
Fpgakuechle K. schrieb: > Und ich fand die Erläuterungen zu DCF77 zu einem Sender, der aus der > Zeit vor DCF77 stammt Nachdem DCF77 auch um 1999 modernisiert wurde war bei mir die Vermutung, es könnte sich bei dem Exponat tatsächlich um den alten DCF-Röhrensender handeln, aber: "Seit Januar 1998 steht als Betriebssender ein 50-kW-Halbleitersender zur Verfügung. Der zuvor verwendete 50-kW-Röhrensender steht auch weiterhin als Ersatzsender bereit." ist auf https://www.ptb.de/cms/de/ptb/fachabteilungen/abt4/fb-44/ag-442/verbreitung-der-gesetzlichen-zeit/dcf77/sendereinrichtungen.html zu lesen. Kann aber sein, dass es sich um einen gleichartigen Sender handelt. Man sieht auch, dass ein Halbleitersender wegen der nötigen Kühlung auch nicht wesentlich weniger Platz beansprucht. Ich nehme an dass da auch genügend Redundanz mit vorgesehen ist, um das Zeitsignal ununterbrochen senden zu können. Von Dieselgeneratoren mal ganz abgesehen. Vielleicht sogar noch 'ne Dampfmaschin' falls das Öl ausgeht... Was mich bei unserem Empfänger überhaupt wundert ist, wieso ein Empfänger aus der Schweiz für einen Schweizer Zeitzeichenempfänger angeschafft wurde - halt, zurück, habs grad gelesen: DCF77 sendete bis 1973 nur eine Normalfrequenz, erst ab dann das Zeitsignal! Damit ist das klar!
Wer sich tiefgründiger für die Historie und die Technik der Zeitaussendung interessiert, dazu gab es 2009 interessantes Themenheft der PTB "50 Jahre Zeitaussendung mit DCF-77": https://www.ptb.de/cms/fileadmin/internet/publikationen/ptb_mitteilungen/mitt2009/Heft3/PTB-Mitteilungen_2009_Heft_3.pdf
Heiner schrieb: > Wer sich tiefgründiger für die Historie und die Technik der > Zeitaussendung interessiert, dazu gab es 2009 interessantes Themenheft > der PTB "50 Jahre Zeitaussendung mit DCF-77": Grad der interessante Teil zwischen 1913 und 1959 fehlt ... gab es zu dieser zeit keine Zeit in .de? Gestohlenen Jahrzehnte ? ;-) https://de.wikipedia.org/wiki/Chronologiekritik
Zeigerspitzer schrieb: > Grad der interessante Teil zwischen 1913 und 1959 fehlt ... gab es zu > dieser zeit keine Zeit in .de? Na klar gabs da ein Zeit, aber nicht über Funk, sondern über Draht verbreitet von der Normalzeit GmbH. Das ist in dem Artikel ja beschrieben. Zitat: "Denn die Normal- Zeit GmbH lieferte nicht nur innerhalb Berlins, sondern reichsweit überall dorthin die amtliche Zeit, wo es ein Telefon gab. Auch die Stadtuhrenanlagen in vielen anderen deutschen Städten wurden so indirekt vom Re- gulator in der Berliner Sternwarte gesteuert. Zur Übermittlung der Zeit hatte das Unter- nehmen vom Reichs-Postamt die Erlaubnis zur Nutzung der Telefonleitungen erhalten und da- rüber hinaus von der Reichsbahnverwaltung das Recht zur Übertragung der Zeitsignale über die Telegraphenleitungen entlang der Eisenbahn."
Von Drahtfunk hatte ich vor allem die Verwendung für Bomberwarnungen im 2.Weltkrieg in Erinnerung https://de.wikipedia.org/wiki/Drahtfunk Aber die Schweiz hat das noch bis 1998 fortgeführt, bei einem bergreichen Land auch sinnvoll. Die haben auch viel Kabelfernsehen aus demselben Grund.
Interessant ist ja die zeitliche Entwicklung der Zeitmessung, insbesondere die Genauigkeit. Bis in die 1950er waren da die Sternwarten maßgeblich; die Positionen der Sterne waren mindestens auf etwa 0.15" genau bekannt (1" = 1/3600°), und da 1 Tag 24*3600 Sekunden, der Vollkreis 360*3600" hat, dreht sich der Sternhimmel in 1s um 15" weiter. 0.15" Positionsgenauigkeit bei der Messung sind also gerade 1/100 Sekunde Genauigkeit in der Zeitmessung. Genauer konnte also die Pendeluhr in der Sternwarte sowieso nicht gestellt werden, deren Genauigkeit der Grafik zufolge bei 30s/Jahr, also etwa 0.1s/Tag lag. Bereits die professionellen Quarzuhren waren 1930 schon 30x genauer, unsere CAQ hat <2ms/Tag, also < 0.7s/Jahr; damit ist klar dass sie gelegentlich nachgestellt werden musste. Inzwischen (seit 40 Jahren) ist es so, dass man mit den Atomuhren die Ganggenauigkeit der Erdrotation, sogar den Blätterfall im Herbst, messen kann... Grafik aus: "IMHOF Pendulette réceptrice.pdf" auf https://clockdoc.org/default.aspx?aid=12634 Ach ja, von METAS und Oscilloquartz habe ich noch keine Antwort.
Josef L. schrieb: Inzwischen (seit 40 Jahren) ist > es so, dass man mit den Atomuhren die Ganggenauigkeit der Erdrotation, > sogar den Blätterfall im Herbst, messen kann... Ja spannend, In den alten Gangsterfilmen machen die Ganoven vor 'dem Bruch' einen Uhrenabgleich. https://www.youtube.com/watch?v=Cms-CIGbuXI in den Siebzigern wurde früh mit dem Zeitzeichen vor den nachrichten die Analoguhr um die 1 Minute Gangabweihung pro 24h berichtigt, ein Jahrzehnt später musst man schon die Quartzuhr auf Sekundenanzeige stellen um den Tagesfehler zu sehen und jetzt stellt man garkeine Uhr mehr wartet auch nicht auf den Zeitgong und läßt sih einfach treiben https://www.youtube.com/watch?v=6-t5LHTjDk0 > Ach ja, von METAS und Oscilloquartz habe ich noch keine Antwort. Ja wenn es um Zeit geht, läßt man sich halt Zeit ... ;-) Aber auf die Veröfentlichung der Antwort bin ich auch mal gespannt. > Was mich bei unserem Empfänger überhaupt wundert ist, wieso ein > Empfänger aus der Schweiz für einen Schweizer Zeitzeichenempfänger > angeschafft wurde Kann auch ne Nachkriegsgeschichte sein: Verfügbarkeit, Sende-/Betriebsgenehmigungen für den Kriegsgegner Deutschland. Dazu kam die Zweistaatlichkeit, zwei Eichämter, zwei Kilogramm-normale, zwei Zeitzeichensender, ... https://de.wikipedia.org/wiki/DIZ_(Zeitzeichensender) Vielleicht wollte man dem Streit zw. DAMG und PTB entziehen und setzte auf die 'neutrale' Schweiz. https://de.wikipedia.org/wiki/Physikalisch-Technische_Bundesanstalt#Die_Neugr%C3%BCndung_der_PTB_in_Braunschweig_und_andere_PTR-Nachfolger Oder es entschied welcher 'Trägerverein' mit welchen Verbindungen beim Aufbau der Warte beteiligt war, da gab es ja auch nicht nur einen: https://sternfreunde.de/astronomie-fuer-mitglieder/die-vds-stellt-sich-vor/eine-kurze-geschichte-der-vds/ -- Am Rande: Auch mit den Höhenangaben gibt es Unterschiede, da hätten die Brückenbauer in der Schweiz kürzlich was versemmelt: https://de.wikipedia.org/wiki/Hochrheinbr%C3%BCcke#Baufehler (obwohl der halbe Meter einen Atsronomen, der nach AE ound Parsec rechnet wohl kaum schocken dürften)
Fpgakuechle K. schrieb: > in den Siebzigern wurde früh mit dem Zeitzeichen vor den nachrichten > (...) Das würde heute zu wildem Chaos führen. Die Latenzen von terrestrischem Analogfernsehen, DVB-T, Analogfernsehen im Kabel, DVB-C im Kabel, IPTV-Streaming und Satellit unterscheiden sich doch sehr gewaltig. Merkt man immer wieder beim Fussball, der Torjubel hat einige Minuten Versatz.
Fpgakuechle K. schrieb: > Man wartet auch nicht auf den Zeitgong Ja, der Zeitgong vor den Nachrichten kommt bei mir auch immer mit ca. 10 Sekunden Verspätung.
Harald W. schrieb: > mit ca. 10 Sekunden Verspätung. Ja, und das bei Kabel! Und außerdem existiert sogar eine Differenz zwischen dem normalen und in HD, auch wenn beides bei uns digital kommt (?). Außerdem hat man bei Direktempfang wie beim Zeitzeichensender immer noch die Funkstrecke - gut, Mainflingen ist von mit 75 km, das sind 0.25 Millisekunden, MSF in Anthorn/GB ist mit 1065 km fast 1000 km weiter weg und sollte somit 3.55 ms verzögert ankommen, zwischen beiden Signalen sollten also 3.3 ms liegen; wenn man Sender aus USA/Kanada, Russland oder China empfängt sind Differenzen bis 1/20 s drin. Da ist dann die Frage, ob die alle synchron gehen? Und ob da evtl. frequenzabhängige Laufzeitdifferenzen im Empfänger dazu kommen. Letzlich funktioniert ja GPS nach demselben Prinzip, aus den Laufzeitunterschieden die Entfernungen zu den Satelliten zu bestimmen und daraus dann die Position.
Josef L. schrieb: > Außerdem hat man bei Direktempfang wie beim Zeitzeichensender immer noch > die Funkstrecke Garantiert wird bei DCF77 ja auch nur die Langzeitstabilität der Frequenz.
Ich hatte diesen Sommer (12.06.2021) die Abweichung beim Sekundenimpuls verschiedener Sender gemessen:
| 1 | Sender d /km dt_Soll/ms dt_Ist/ms dt_Error/ms | 
| 2 | --------------------------------------------------------- | 
| 3 | DCF77p 0 0.0 +0.00 +0.0 Phasenmod. | 
| 4 | DCF77a 0 0.0 +0.49 +0.5 Amplitudenmod. | 
| 5 | ALS162 386 1.3 -0.40 -1.7 | 
| 6 | MSF60 483 1.6 +2.00 +0.4 | 
| 7 | RBU66 1756 5.9 +5.55 -0.3 | 
(Der Bezug war die Zeit vom phasenmoduliertem DCF-Signal.)
0 km zu DCF, und nur 483 zu MSF - wie geht das zusammen? Unterm Kanal durch :-)) ???
:-] Stimmt, dass kann man auch nicht verstehen - weil falsch. Ich selber musste erst überlegen: Gemessen wurde im Münsterland. Bei allen Entfernungsangaben fehlen die 270km bis zum DCF77. Das 'd/km' ist also tatsächlich ein 'dd/km'.
Josef L. schrieb: > > Letzlich funktioniert ja GPS nach demselben Prinzip, aus den > Laufzeitunterschieden die Entfernungen zu den Satelliten zu bestimmen > und daraus dann die Position. Und dabei ist, wenns genau sein soll, die Erdrotation in die Laufzeit mit einzubeziehen. Kurt
Kurt schrieb: > Und dabei ist, wenns genau sein soll, die Erdrotation in die Laufzeit > mit einzubeziehen. Hallo Kurt! Jein - und doch wieder ja - und noch viel mehr! Letztlich die Position und der Geschwindigkeitsvektor jedes beteiligten Objekts sowie die Massenverteilung der Erde darunter. Kann man reduzieren auf die Relativgeschwindigkeiten der Objekte zueinander und die jeweils wirkende Schwerebeschleunigung im Moment der Messung. Dann muss man nur noch die Formeln der Relativitätstheorie (welcher?) anwenden. Genaueres auf https://de.wikipedia.org/wiki/Global_Positioning_System Dort steht auch: " Gleichzeitig wird damit ein weltweit einheitliches Zeitsystem zur Verfügung gestellt." - auch darauf muss ich natürlich in unsrerer Vitrine mit dem alten Zeitzeichenempfänger hinweisen. Dass nämlich inzwischen nahezu jeder sowas mit sich rumträgt, was vor 50-60 Jahren nur an wenigen ausgewählten Stellen zur Verfügung stand. Naja, IBM war ja damals auch der Meinung, dass der Markt für Elektronengehirne auf ein halbes Dutzend pro Erdkugel beschränkt sei...
Josef L. schrieb: > Kurt schrieb: > >> Und dabei ist, wenns genau sein soll, die Erdrotation in die Laufzeit >> mit einzubeziehen. > > Kann man reduzieren auf die > Relativgeschwindigkeiten der Objekte zueinander ... Josef, die Relativgeschwindigkeit zwischen Sender und Empfänger spielt beim GPS keine Rolle. Es ist einzig die Laufdauer zwischen zwei Punkten von Interesse. Die Laufdauer des Signals muss um den Wert korrigiert werden der sich durch die Erddrehung, während das Signal läuft, ergibt. Kurt
Die Relativgeschwindigkeit ändert die Frequenz und die Abstände der Zeitsignale. Siehe https://www.cosmos-indirekt.de/Physik-Schule/Cassini-Huygens (suche nach "Frequenzverschiebung"). Das hat auch die Apollo-Astronauten auf der Mondrückseite getroffen, siehe https://www.deutschlandfunknova.de/nachrichten/apollo-10-us-austronauten-hoerten-seltsame-weltraummusik
Percy N. schrieb: > Doppler-Effekt? Interessiert beim GPS nicht. Es wird die Laufzeit zwischen zwei Punkten ausgewertet, einem Sendepunkt und einem Empfangspunkt. Da sich die Erde während der Signallaufzeit vom Sendepunkt zum Empfangspunkt dreht muss das berücksichtigt werden. Heisst: (ja was heisst/bedeutet denn das?) Kurt
Kurt schrieb: > Percy N. schrieb: > >> Doppler-Effekt? > > Interessiert beim GPS nicht. Josef L. schrieb: > Die Relativgeschwindigkeit ändert die Frequenz und die Abstände der > Zeitsignale. Ja, was denn nun? Kurt schrieb: > Es wird die Laufzeit zwischen zwei Punkten ausgewertet, einem Sendepunkt > und einem Empfangspunkt. Wie? Um diese Laufzeit bestimmen zu können, bräuchte man ein bekanntes fixes Zeitsignal. Meine Vermutung geht dahin, das eher der Laufzeitinterschied bzw der Zeitversatz von Relevanz ist.
Percy N. schrieb: > Kurt schrieb: >> Percy N. schrieb: >> >>> Doppler-Effekt? >> >> Interessiert beim GPS nicht. > > Josef L. schrieb: >> Die Relativgeschwindigkeit ändert die Frequenz und die Abstände der >> Zeitsignale. > > Ja, was denn nun? > > Kurt schrieb: >> Es wird die Laufzeit zwischen zwei Punkten ausgewertet, einem Sendepunkt >> und einem Empfangspunkt. > > Wie? Um diese Laufzeit bestimmen zu können, bräuchte man ein bekanntes > fixes Zeitsignal. > > Meine Vermutung geht dahin, das eher der Laufzeitinterschied bzw der > Zeitversatz von Relevanz ist. Beim GPS gibts eine Zeitreferenz (die GPS-Zeit), alle Empfänger werden darauf synchronisiert. Die Bahndaten eines SAT sind direkt mit der Systemzeit verknüpft, heisst: jeder Punkt der Bahn gehört zu einem "Zeitpunkt". Der Empfänger weiss also zu welchem Zeitpunkt (durch auswerten des Empfangssignals) der SAT das Signal das er empfangen hat gesendet hat, und damit auch den Sendeort. Die Laufzeit dieses Signals zu ihm ergibt den Abstand den er zu diesem Sendepunkt im Empfangsmoment hat. Hat er von drei SAT diese Information kann er seine Pos berechnen. Kurt
Percy N. schrieb: > Doppler-Effekt? Ich nehme an das bezog sich auf die seltsamen Töne die die Apollo-10-Astronauten hinter dem Mond hörten. Und ja, da wird vermutet, dass das durch die veränderliche Geschwindigkeit zwischen Landefähre und Kommandomodul entstand. Temperaturschwankungen könnten imho auch mitgespielt haben. Zur Frage wie bei GPS die Position ermittelt wird habe ich ja auf Wikipedia verwiesen: https://de.wikipedia.org/wiki/Global_Positioning_System Dort ist auch speziell was zu den relativistischen Effekten besprochen. Wichtig ist, dass alle Satelliten ihre Zeit untereinander gleich halten und der Empfänger keine eigene Uhr hat, sondern dazu die Signale der Satelliten auswertet. Hätte man eine Atomuhr, die mit denen der Satelliten synchronisiert ist, würden 3 Satelliten zur 3D-Ortsbestimmung reichen, so braucht man halt 4 für den fehlenden Parameter. Also 3 Zeitdifferenzen zu einem 4. Satelliten ist identisch zu 3 Zeitdifferenzen zu einer eigenen Uhr.
Kurt schrieb: > Hat er von drei SAT diese Information kann er seine Pos berechnen. Dann bräuchte man aber eine Atomuhr im Empfänger. Das kann man vermeiden, wenn man das Signal von vier Satelliten auswertet.
Harald W. schrieb: > Dann bräuchte man aber eine Atomuhr im Empfänger. Das kann man > vermeiden, wenn man das Signal von vier Satelliten auswertet. sag ich doch...
Kurt schrieb: > Beim GPS gibts eine Zeitreferenz (die GPS-Zeit), alle Empfänger werden > darauf synchronisiert. Das wird bei drei Sendern nicht reichen, da die Entfernung und damit die Laufzeit unbekannt ist.
Über die Grundlagen des Timing auf der Basis von GPS gibt es ein erhellendes Dokument von u-blox. GPS-based timing considerations https://www.u-blox.com/sites/default/files/products/documents/Timing_AppNote_(GPS.G6-X-11007).pdf
Josef L. schrieb: > Dort steht auch: " Gleichzeitig wird damit ein weltweit einheitliches > Zeitsystem zur Verfügung gestellt." - auch darauf muss ich natürlich in > unsrerer Vitrine mit dem alten Zeitzeichenempfänger hinweisen. Ja das ist auch Wissen, das immer mehr verdrängt wird, das es eben auch 'Zeitverteilsysteme' gab und bei der Spezifikation von GPS war das ein klar definierte Anfordeung - eine Referenzzeit zu übermitteln. Das ist den Militärs seit Jahrzehnten wichtig, weil das zu Koordination von Bewegungen wichtig ist. Diese Bewegungskoordination, konkret bei der Eisenbahn mit ihren Fahrplänen auf eingleisigen Strecken) soll ja auch der 'Beschleuniger' gewesenen eine Einheitszeit zu etablieren, lange Zeit galt die Bahnhhofsuhr als die wahre Zeit und man stellte nach dieser seine Taschenuhr. Auch im Funk/Telegraphiewesen ist eine Einheitszeit wichtig, da gab es im Dienstplan immer den Arbeitsschritt "Uhrenabgleich". Das war bspw. wichtig um zeinen Sendeteitslot zu erwischen und später auch zum Ent- und Verschlüßeln von Nachrichten oder um beim Frequenzsprungverfahren die richte Folge von Trägerfrequenzen 'zu erwischen' https://de.wikipedia.org/wiki/Have_Quick. Die Zeit wurde auch vor GPS mit Satellit übertragen (1967 Transit https://de.wikipedia.org/wiki/Transit_(Satellitensystem). Oder man rief die Zeitansage an, die lief schon seit 1935 automatisiert, wenn auch nicht so schön wie damals in der legendären 'Sendung mit der Maus' erklärt: https://www.youtube.com/watch?v=4aMqKr0D-7o
Heiner schrieb: > Wer sich tiefgründiger für die Historie und die Technik der > Zeitaussendung interessiert, dazu gab es 2009 interessantes Themenheft > der PTB "50 Jahre Zeitaussendung mit DCF-77": > > https://www.ptb.de/cms/fileadmin/internet/publikationen/ptb_mitteilungen/mitt2009/Heft3/PTB-Mitteilungen_2009_Heft_3.pdf Obwohl verglichen mit "Have Quick" technologisch etwas überholt, ist der Abschnitt über "Wilhelm Julius Foerster" in der PTB-Veröffentlichung auch sehr interessant. Er erlaubt eine schöne Gedankenreise in das deutsche Kaiserreich.
Franz schrieb: > Heiner schrieb: >> Wer sich tiefgründiger für die Historie und die Technik der >> Zeitaussendung interessiert, dazu gab es 2009 interessantes Themenheft >> der PTB "50 Jahre Zeitaussendung mit DCF-77": >> >> > https://www.ptb.de/cms/fileadmin/internet/publikationen/ptb_mitteilungen/mitt2009/Heft3/PTB-Mitteilungen_2009_Heft_3.pdf > > Obwohl verglichen mit "Have Quick" technologisch etwas überholt, 'technologisch überholt" ist und war meines Erachtens kein gutes Argument, sich nicht mit den 'alten Techniken und Theorien zu beschäftigen. Also danke für den Link auf den alten Foerster. Im Zusammenhang mit der Schweiz (HBB,HBG) sollte man sich auch den Namen Adolphe Hirsch (ein deutscher Astronom, der in der Schweiz die Zeitmessung 'aufbaute') https://en.wikipedia.org/wiki/Adolphe_Hirsch merken. -- Im Zusammenhang mit GPS gab es auf der IAC - Tagung (International Astronautical Congress) 2010 den sehr interessanten Vortrag von Bradford W. Parkinson über die Geschichte der Entwicklung des GPS. Dabei spricht auch auch über ein 'Zeitverteilungssystem per Satellite' von 1964 ("Timation"), bei dem wichtige Erkenntnisse über die (Un-)brauchbarkeit damaliger (Rubidium) Atomuhren im Erdorbit gewonnen wurden. https://youtu.be/Flo-lQ1uyP0?t=1941 https://en.wikipedia.org/wiki/Timation
Josef L. schrieb: > Harald W. schrieb: >> Dann bräuchte man aber eine Atomuhr im Empfänger. Das kann man >> vermeiden, wenn man das Signal von vier Satelliten auswertet. > > sag ich doch... Es reicht der Taktgeber des Prozessors. Die Systemzeit wird unter Hilfe von vier SAT ermittelt und als direkte Zeitzahl oder im Offset laufend, als Systemzeit im Empfänger verwendet. Entscheidend für die Funktion vom GPS ist das Kennen der Systemzeit und das kennen der Verknüpfung der Bahnpunkte der SAT mit der Systemzeit. Die Bahnpunkte sind direkt mit der Systemzeit verknüpft. Hat er die nicht kann er auch keine (fürs Autofahren ausreichend genaue) POS ermitteln Dem Empfänger werden die Bahnpunkte mitgeteilt und dadurch kann er die Laufzeit des Sendesignals von Punkten zu seinem Momentanstandort ermitteln. Hat er drei solcher Laufzeiten kann er daraus seine POS ermitteln. Bei drei SAT wird angenommen das er sich auf/in Nähe der Erdoberfläche befindet, das Ergebnis ist nämlich zweideutig. Solls genau gehen muss die Erdrotation mitberücksichtigt werden. Was das in Bezug zum Lichtlaufen aussagt ist leicht einzusehen. Kurt
Fpgakuechle K. schrieb: > -- > Im Zusammenhang mit GPS gab es auf der IAC - Tagung (International > Astronautical Congress) 2010 den sehr interessanten Vortrag von Bradford > W. Parkinson über die Geschichte der Entwicklung des GPS. > Dabei spricht auch auch über ein 'Zeitverteilungssystem per Satellite' > von 1964 ("Timation"), bei dem wichtige Erkenntnisse über die > (Un-)brauchbarkeit damaliger (Rubidium) Atomuhren im Erdorbit gewonnen > wurden. Die Uhren in den SAT müssen ausreichend kurzzeitstabil sein. Sie werden nicht auf die Systemzeit synchronisiert, sondern laufen frei. Kurt
Kurt schrieb: > Die Uhren in den SAT müssen ausreichend kurzzeitstabil sein. > Sie werden nicht auf die Systemzeit synchronisiert, sondern laufen frei. Da würde ich an deiner Stelle nochmal darüber meditieren - oder nachlesen. https://de.wikipedia.org/wiki/GPS-Zeit
Heiner schrieb: > Kurt schrieb: >> Die Uhren in den SAT müssen ausreichend kurzzeitstabil sein. >> Sie werden nicht auf die Systemzeit synchronisiert, sondern laufen frei. > > Da würde ich an deiner Stelle nochmal darüber meditieren - oder > nachlesen. > > https://de.wikipedia.org/wiki/GPS-Zeit Ich sehe nicht was an meiner Aussage falsch sein soll, erklärs mir. Kurt
Kurt schrieb: > Ich sehe nicht was an meiner Aussage falsch sein soll, erklärs mir. Ja, es sind "freilaufende Atomuhren", und da keine Bodenhaltung, muss die daraus abgeleitete Zeit noch mit der jeweiligen Flughöhe (Gravitationsrotverschiebung) und Relativgeschwindigkeit (Dopplerverschiebung) korrigiert werden. Dann kannst du aus den Laufzeitunterschieden wie bei stationären Sendern/Empfängern die Distanzen und Position des Empfängers ableiten. Du solltest erst die schon mehrfach genannten Wikipedia-Texte zu GPS und GPS-Zeit lesen und verstehen, dann hätte sich deine Nachfrage vermutlich bereits erübrigt. Ja, und es ist eine komplizierte Materie.
Auch die alten Zeiten mit Signalbällen sind definitiv vorbei! Der Hamburger wurde bereits 1934 außer Betrieb gesetz und das Gebäude 1963 gesprengt, jetzt steht dort die Elbphilharmonie. Weltweit gab es sie etwa ein Jahrhundert lang. Die Zeitzeichensender in Halifax (ab 1907), Norddeich (ab 1910) und insbesondere Nauen (ab 1917) machte sie nach und nach überflüssig. Bilder siehe https://de.wikipedia.org/wiki/Zeitball http://www.baken-net.de/hh-kaiserhoeft.htm https://www.deutschlandfunk.de/zeitbaelle-in-hafenstaedten-die-uhr-mit-dem-ball-100.html https://commons.wikimedia.org/wiki/Category:Signalturm_am_Kaiserh%C3%B6ft?uselang=de (ich sammle halt jetzt Material für die Vitrine)
Josef L. schrieb: > Kurt schrieb: >> Ich sehe nicht was an meiner Aussage falsch sein soll, erklärs mir. > > Ja, es sind "freilaufende Atomuhren", und da keine Bodenhaltung, muss > die daraus abgeleitete Zeit noch mit der jeweiligen Flughöhe > (Gravitationsrotverschiebung) und Relativgeschwindigkeit > (Dopplerverschiebung) korrigiert werden. Hallo Josef, der Gang einer Uhr, hier Atomuhr, hat mit einer irgendwie gearteten Gravitionsannahme nichts zu tun. Wenn sie auf Gravitation reagiert dann gehört sie in die Tonne. Oben im SAT laufen Uhren schneller weil die Atome dort oben anderen Ortsumständen ausgesetzt sind. Sie laufen langsamer weil sie bewegt sind. Da dort oben die Ortsumstände stärker wirken takten die Uhren zu schnell. Ob der Gang der Uhren angepasst wird oder nicht spielt keine Rolle. Was der Uhrengang, ob korrigiert oder nicht, mit Doppler zu tun hat erschliesst sich mir nicht, erklär uns das mal. > Dann kannst du aus den > Laufzeitunterschieden wie bei stationären Sendern/Empfängern die > Distanzen und Position des Empfängers ableiten. > Da beim GPS quasi nur Punkte zählen ist es egal ob sich Sender und/oder Empfänger bewegen oder nicht. Es wird die Laufzeit zwischen den Punkten ermittelt. Da sich während der Laufzeit die Erde dreht, die Signale aber nicht an die Erde angenagelt laufen, muss das korrigiert werden. Dieses Verhalten zeigt sehr schön das die Signale im Nahbereich der Erde so laufen als sei das Trägermedium dafür an die Erde angenagelt, aber doch nicht ganz, sie dreht sich nämlich darin. > Du solltest erst die schon mehrfach genannten Wikipedia-Texte zu GPS und > GPS-Zeit lesen und verstehen, dann hätte sich deine Nachfrage vermutlich > bereits erübrigt. Ja, und es ist eine komplizierte Materie. Was kapiere ich denn nicht? Kurt
Spart euch eure Nerven, statt mit Kurt Bindl* zu diskutieren. Den Kleinkrieg könnt ihr nur verlieren. *) http://www.relativ-kritisch.net/blog/kritiker/hypothesen-die-niemand-braucht-1-kurt-bindl/comment-page-19
Bindl-watch schrieb: > Spart euch eure Nerven, statt mit Kurt Bindl* zu diskutieren. Den > Kleinkrieg könnt ihr nur verlieren. > > *) > http://www.relativ-kritisch.net/blog/kritiker/hypothesen-die-niemand-braucht-1-kurt-bindl/comment-page-19 Schön das du das gebracht hast. Da gibts Aussagen (Kurt schrieb am 25.05.2011, 22:02:) die du ja diskutieren/wiederlegen könntest. Schauma was kommt. (kommt was?) Kurt
Josef L. schrieb: > Harald W. schrieb: >> Dann bräuchte man aber eine Atomuhr im Empfänger. Das kann man >> vermeiden, wenn man das Signal von vier Satelliten auswertet. > > sag ich doch... Hab ich irgendwie übersehen, Entschuldigung. So oder so, die Berechnungen zur Bestimmung des genauen Ortes sind recht kompliziert. Welche davon bereits in den Satelliten und welche erst unten im Empfängerchip gemacht werden, weiss ich nicht. Der Empfänger ("GPS-Maus" o.ä.) gibt ja bereits den korrekten Standort aus. Der µC im Anzeigege- rät muss sich dann nur noch um die Karten und die Navi- giervorschläge ("Bitte nicht in den Fluss fahren, wenn die Fähre nicht da ist.") kümmern.
Harald W. schrieb: > Josef L. schrieb: > >> Harald W. schrieb: >>> Dann bräuchte man aber eine Atomuhr im Empfänger. Das kann man >>> vermeiden, wenn man das Signal von vier Satelliten auswertet. >> >> sag ich doch... > > Hab ich irgendwie übersehen, Entschuldigung. So oder so, > die Berechnungen zur Bestimmung des genauen Ortes sind > recht kompliziert. Welche davon bereits in den Satelliten > und welche erst unten im Empfängerchip gemacht werden, > weiss ich nicht. Der Empfänger ("GPS-Maus" o.ä.) gibt ja > bereits den korrekten Standort aus. Die SAT übermitteln eigentlich nur die Systemzeit und die Bahndaten der SAT. Da besteht eine feste Verknüpfung (das mit den Sendepunkten). Den Rest muss der Empfänger machen. Kurt
Kurt schrieb: > der Gang einer Uhr, hier Atomuhr, hat mit einer irgendwie gearteten > Gravitionsannahme nichts zu tun. > Wenn sie auf Gravitation reagiert dann gehört sie in die Tonne. Du hast Recht, es ist nicht die Uhr, sondern die Zeit, die in Abhängigkeit von Gravitation und Bewegung anders abläuft. > Was kapiere ich denn nicht? Das es ein Unterschied macht, ob eine Uhr oder die Zeit selbst beeinflusst wird. Ich behaupte nicht, das ich die Relativitäts- Theorie wirklich verstehe, ich weiss aber das es sie gibt und das man deren Einfluss herausrechnen kann. Das musste man bereits bei Uhrenvergleichen zwischen den Atomuhren in Braunschweig (D), geographische Höhe ca. 50m und Boulder (USA) geographische Höhe ca. 1600m.
Harald W. schrieb: > und das man deren Einfluss herausrechnen kann. Ich gehe jetzt davon aus dass Kurt insofern recht hat: Es reichen die Positionen und die Zeitpunkte zu diesen Positionen. Daiese Informationen sind in den gesendeten Daten enthalten. Alles andere (Gravitationsrotverschiebung etc) ist in der zuvor abgelaufenen Korrektur der Uhren in den Satelliten bereits enthalten. Notwendige nachträglich anzubringende Korrekturen betreffen dann nur Laufzeitunterschiede infolge der variablen Lichtgeschwindigkeit in der Atmosphäre, siehe zB https://de.wikipedia.org/wiki/GPS-Technik, weil das der Sender ja nicht wissen kann.
Harald W. schrieb: > Kurt schrieb: > >> der Gang einer Uhr, hier Atomuhr, hat mit einer irgendwie gearteten >> Gravitionsannahme nichts zu tun. >> Wenn sie auf Gravitation reagiert dann gehört sie in die Tonne. > > Du hast Recht, es ist nicht die Uhr, sondern die Zeit, die in > Abhängigkeit von Gravitation und Bewegung anders abläuft. > Es ist die Uhr die oben schneller taktet als herunten, die Gründe sind benannt. Was ist "die Zeit", was ist das für ein Ding? >> Was kapiere ich denn nicht? > > Das es ein Unterschied macht, ob eine Uhr oder die Zeit selbst > beeinflusst wird. Was ist "die Zeit" selbst, was ist das für ein Ding? Kurt
Josef L. schrieb: > Harald W. schrieb: >> und das man deren Einfluss herausrechnen kann. > > Ich gehe jetzt davon aus dass Kurt insofern recht hat: Es reichen die > Positionen und die Zeitpunkte zu diesen Positionen. Daiese Informationen > sind in den gesendeten Daten enthalten. Alles andere > (Gravitationsrotverschiebung etc) ist in der zuvor abgelaufenen > Korrektur der Uhren in den Satelliten bereits enthalten. Es gibt keine Gravitationsrotverschiebung. Ein Signal kommt so an wie es gesendet wurde (kein "Doppler" aktiv). Ausserdem ist es egal ob der Gang der SAT-Uhr verlangsamt wird oder nicht. Dieser "Fehler" würde nur mit ca. 1% der üblichen Fehler zu Buche schlagen. > Notwendige > nachträglich anzubringende Korrekturen betreffen dann nur > Laufzeitunterschiede infolge der variablen Lichtgeschwindigkeit in der > Atmosphäre, siehe zB https://de.wikipedia.org/wiki/GPS-Technik, weil das > der Sender ja nicht wissen kann. Und, nicht vergessen, die Korrektur der Erdrotation während der Signallaufzeit. Kurt
Kurt schrieb: > Es gibt keine Gravitationsrotverschiebung. Kann bitte mal jemand diesen Thread entkurten?
Josef L. schrieb: > Auch die alten Zeiten mit Signalbällen sind definitiv vorbei! Interessant, wobei mich wundert, warum man nicht einen Mittagsschuß setzte, die wenigen Sekunden Laufzeit sollten bei der damals in der Seefahrt geforderten Genauigkeit kaum ins Gewicht fallen, Und vom Hafenliegeplatz kann man die Entfernung auch gut genug abschätzen. Bein den Russen wird heute noch zur Mittagsstunde geballert: https://www.spbmuseum.ru/events/61/1816/?lang_ui=en Augenscheinlich in den Achtzigern per Hand, also ohnehin mit der Genauigkeit von wenigen Sekunden.
Josef L. schrieb: > Kurt schrieb: >> Es gibt keine Gravitationsrotverschiebung. > > Kann bitte mal jemand diesen Thread entkurten? Siehste wie sich die Zeiten ändern, früher wurde nach dem Scheiterhaufen gerufen, heute reicht es einen Mod aufzuscheuchen/anzuhetzen. Josef, erklär uns mal, ohne einen Link zu bemühen, was dieses Rotverschieben sein soll, wie es möglich ist das irgendwas ein in der Vergangenheit erstelltes Signal in seiner Wiederholrate ändert. Kurt
Kurt schrieb: > Josef, erklär uns mal, ohne einen Link zu bemühen, was dieses > Rotverschieben sein soll Das ist ein Thread in dem es um Zeitzeichenempfänger und -sender geht und um GPS nur am äußersten Rand. Dir sind jetzt mehrere Quellen genannt worden wo du das alles genau nachlesen kannst, und bitte versuche nicht weiter diesen Thhread für deine kruden Theorien zu kapern!
Josef L. schrieb: > Kurt schrieb: > >> Josef, erklär uns mal, ohne einen Link zu bemühen, was dieses >> Rotverschieben sein soll > > Das ist ein Thread in dem es um Zeitzeichenempfänger und -sender geht > und um GPS nur am äußersten Rand. Dir sind jetzt mehrere Quellen genannt > worden wo du das alles genau nachlesen kannst, und bitte versuche nicht > weiter diesen Thhread für deine kruden Theorien zu kapern! So kann man auch versuchen sich aus der Verantwortung (Antworten) zu ziehen. (Naja, vill regts zum Nachdenken an.) Kurt
Nochmal zum HBB-Gerät: Da der Empfänger eh nicht mehr im Originalzustand ist, könnte er eigentlich auf 77.5 kHz umgestimmt werden. Schöner fände ich aber den Rückbau in den Originalzustand und den Bau eines kleinen Senders, wie es MaWin bereits vorgeschlagen hat. Das Sendesignal sollte selbstverständlich dem des ursprünglichen Senders entsprechen. Dazu reicht ein Arduino - einen DCF77-Empfänger braucht man nicht. Neben der Sternwarte liegt doch eine Schule. Dort gibt es doch sicher ambitionierte Lehrer*innen.
Franz schrieb: > Nochmal zum HBB-Gerät: > > Da der Empfänger eh nicht mehr im Originalzustand ist, könnte er > eigentlich auf 77.5 kHz umgestimmt werden. Sehe ich persönlich anders. Der HBB-Empfänger ist kein Zeitcodeempfänger nach DCF77, weder im Originalzustand, noch umgestimmt auf HBG. Da würde nichts wie bei DCF decodiert ob 1 oder 0, da wurde lediglich die demoduliert, das man den Sekundentakt hören konnte. Oder was auch sonst soundtechnisch von HBB oder HBG als hörbares Zeitzeichen gesendet wurde. Ich würde den Empfänger so belassen wie er all die Jahre benutzt wurde, also auf HBG gestimmt. Falls man DCF77 demonstrieren will, dann würde ich eine neuen Empfänger nehmen und dessen Signal auf ein Scope mit langsamer Ablenkung geben, das man schön die einlaufenden Bits sieht. Auch bei einem neuen Empfänger kann das Drehen der Ferritantenne demonstrieren, auch wenn man den gesamten Receiver samt antenne auf einen Drehteller legt. Es wäre auch zu klären, wer den Umbau getätigt hat. Vielleicht war es ja der Hersteller selbst, der diese durch die Sender-Abschaltung unbrauchbar gewordene Gerät kostengünstig an Volkssternwarten abgab und sich die Neuanfertigung einer Frontplatte sparte. Das ein Schweizer Fabrikat für die UmstimmKondensatoren verwendet wurde (Leclanché SA) könnte ein Indiz für diese Medifikation ab Hersteller selbst sein. Insofern doch eine Art 'Originalzustand', aber auf jeden Fall der Zustand wie benutzt. PS: Ich bin mir aber anhand der Fotos nicht wirklich sicher, ob die/alle Umstimm-C vom selben Schweizer Fabrikat sind.
Fpgakuechle K. schrieb: > ... Hersteller selbst sein. Insofern doch eine Art 'Originalzustand', > aber auf jeden Fall der Zustand wie benutzt. > ... Zumindest sollte man die neuesten Änderungen nach der Außerbetriebsetzung nach möglich (das Gerät muss heil bleiben) entfernen. Der "Sound" sollte gleichermaßen 'Original' bleiben. Das DCF77-AM-Sendesignal würde ich nicht gerne hören wollen.
Danke für die drei letzten Beiträge - werde ich alles in Erwägung ziehen. Schule nebenan: Das ist eine Teil-Grundschule, entsprechend sieht es mit technischen Fähigkeiten aus - immerhin würde wohl beim Lötkolben die Frage kommen, wo man besser nicht anfasst. Umbau: Ich nehme stark an, dass das der Techniker des hiesigen astronomischen Instituts war. Der konnte sowas, auch Anspruchsvolleres, wie S-Band Empfänger mit Scheibentriode EC57. Da sich von METAS und Oscilloquartz bisher niemand gemeldet hat, habe ich mich selber mal ans Schaltbild erstellen gemacht und mit dem Netzteil angefangen - hier ohne Netzkabel, Netzschalter, Sicherung und Spannungswahl am Trafo (6 Anzapfungen von -10 bis +15%). Klassische Schaltung, Minimalbestückung. 275mV Ripple bei 175mA Laststrom.
Da mal der Sound von DCF77: https://www.youtube.com/watch?v=e-1LyErPj-A leider keine volle Minute, so dass Minutenmarke nicht unbedingt drauf ist. Eventuell hört man den Unterschied zwischen kurzer und langer Pause: http://www.netzmafia.de/skripten/hardware/RasPi/Projekt-DCF77/
Fpgakuechle K. schrieb: > Da mal der Sound von DCF77: > https://www.youtube.com/watch?v=e-1LyErPj-A > > leider keine volle Minute, so dass Minutenmarke nicht unbedingt drauf > ist. Eventuell hört man den Unterschied zwischen kurzer und langer > Pause: > http://www.netzmafia.de/skripten/hardware/RasPi/Projekt-DCF77/ Der HBG hatte wie gesagt einen Doppel-/Dreifach- und einen Vierfachpuls zur vollen Minute, Stunde bzw. Tag. Alles 0.1s-Austatsungen. Die restlichen Sekunden waren dann wie DCF77 kodiert, zumindest ab 2001 (siehe https://de.wikipedia.org/wiki/HBG_(Zeitzeichensender) ). Der nächste verfeinerte Vorschlag ist dann sicher ein DCF77-Empfänger mit Zusatzschaltung, die den Minutenimpuls umcodiert, und daran ein 75kHz-Sender angeschlossen :-)) Uberlegenswert! Nur: Die Kennung "HBG" bzw. "DCF" wird offenbar nicht mitcodiert?
Josef L. schrieb: > Schule nebenan: Das ist eine Teil-Grundschule, entsprechend sieht es mit > technischen Fähigkeiten aus - immerhin würde wohl beim Lötkolben die > Frage kommen, wo man besser nicht anfasst. Ok, die riesige Schüssel auf dem Schuldach war da etwas irreführend.
Franz schrieb: > die riesige Schüssel auf dem Schuldach Die hat 3m und war die Antenne zu dem (nicht mehr existierenden) S-Band-Empfänger mit EC57. Die gehört seit 2001 unserem Verein, und obwohl da mindestens 4 OMs Mitglied sind, habe ich bisher keinen dafür begeistern können. Ja, das ist ein anderes Projekt.
Josef L. schrieb: > Der HBG hatte wie gesagt einen Doppel-/Dreifach- und einen Vierfachpuls > zur vollen Minute, Stunde bzw. Tag. Alles 0.1s-Austatsungen. Ja hätt ich doch gleich die Wikipedia benutzt, da ist auch ein Audiobeispiel für HBG dabei: https://commons.wikimedia.org/wiki/Category:HBG_(Prangins,_Switzerland)?uselang=de >Der nächste verfeinerte Vorschlag ist dann sicher ein DCF77-Empfänger >mit Zusatzschaltung, die den Minutenimpuls umcodiert, Genau, ich frag mich schon die ganze Zeit wie die Teleskopsteuerung oben mit dem DCF umgehen soll, wenn bei diesem Pulse fehlen.
Fpgakuechle K. schrieb: > wie die Teleskopsteuerung oben > mit dem DCF umgehen soll, wenn bei diesem Pulse fehlen Das war wohl allenfalls bis Mitte der 1970er Jahre (also nur 10-12 Jahre) so wie ursprünglich gedacht in Betrieb. Dann hat der besagte Techniker ein 220V-Netzteil, genauer einen Frequenzumsetzer, also AC/AC-Netzteil mit variabler Frequenz gebaut, an dem drei verschiedene feste (mit Trimmpoti) und eine variable Frequenz umgeschaltet werden konnten, die dann dem Motor mit angehängtem Getriebe und abgeschalteter ("Uhrgan"-)Regelung mit jeweils der richtigen Geschwindigkeit ansteuern konnte. Aufgrund der Refraktion in der Atmosphäre, die am Horizont sowieso 0.7° ausmacht, in 50° Höhe noch 1', ändert sich die nötige Geschwindigkeit eh um mehr als 1/10000 - es genügt eine auf 0.1% genaue Geschwindigkeit fürs visuelle Beobachten, und fürs Fotografieren muss man einen sog. Leitstern im Fadenkreuz halten, heute meist elektronisch gelöst. Zur "richtigen" Zeitmessung wie in den großen Sternwarten (zB Hamburg) waren wir eh nie ausgerüstet, da braucht es Spezialinstrumente, siehe https://de.wikipedia.org/wiki/Passageninstrument . Man hat aber da nie die Uhrzeiger korrigiert, wie man das bei Wecker oder Armbanduhr gemacht hätte, sondern immer nur den Uhrgang ermittelt, also zu der Zeit, zu der gemessen wurde, die gemessene Zeitabweichung notiert.
Franz schrieb: > Der "Sound" sollte gleichermaßen 'Original' bleiben. Das > DCF77-AM-Sendesignal würde ich nicht gerne hören wollen. Wie willst Du denn auch eine Modulation mit 1 Herz hören?
Harald W. schrieb: > Wie willst Du denn auch eine Modulation mit 1 Herz hören? Nun nimm das doch nicht so wörtlich, sonst müsstest du sagen, mit 77.5 kHz wäre das ja etwas oberhalb der Hörgrenze :-) Nach der Demodulation hört man es, nämlich durch die an- und absteigenden Flanken, weil die Lautsprecher zwar nicht mitkommen (Hochpass), aber die Flanken steil genug sind um ein kurzes "plopp" zu erzeugen. Aber im HBB-Empfänger war eindeutig ein 800- bis 1000Hz-Ton zu hören. Da bin ich gespannt auf das Schaltbild wie das gelöst wurde. Ich habe noch keine Ahnung.
Josef L. schrieb: > Aber im HBB-Empfänger war eindeutig ein 800- bis 1000Hz-Ton zu hören. Da > bin ich gespannt auf das Schaltbild wie das gelöst wurde. Ich habe noch > keine Ahnung. Durch Mischung, so wie man Morsezeichen hörbar macht? Du bräuchstest einen auf 78,5 kHz abgestimmten lokalen Oszillator, und zusammen mit dem Signal von der Antenne gibt das eine ZF von 1 kHz. Und die kann man hören. Wäre bei DCF-77 aber langweilig. Das wäre ein Piepton, der im Sekundentakt kurz etwas leiser wird.
Harald W. schrieb: > Franz schrieb: > >> Der "Sound" sollte gleichermaßen 'Original' bleiben. Das >> DCF77-AM-Sendesignal würde ich nicht gerne hören wollen. > > Wie willst Du denn auch eine Modulation mit 1 Herz hören? Die sekündlichen Pausenzeiten beim DCF77 sind 0.0s,0.1s oder 0.2s. Das ist beim HBG halt deutlich hörbar (Wikipedia) anders. Eine Übersetzung von DCF77-Daten nach HBG-Daten braucht man nur dann, wenn tatsächlich eine Teleskopsteuerung dran hängen soll und auch eine Beobachtung geplant ist. Wenn nicht, dann reicht das Senden einer HBG-Fake-Sequenz. Ein richtiges HBG-Signal mit korrektem und genauen Zeitcode zu senden wäre aber auch nicht wirklich schwierig. Wenn man einen STM32 statt einem Arduino verwendet, dann reicht folgendes: - zwei Mignonzellen bzw. Steckernetzteil - ein STM32F103 - "Sender": Speicherdrossel, Kondensator und Widerstand - "Empfänger" (sogar ein SDR-PRN-Empfänger!): Speicherdrossel, Kondensator und zweifache Emitterschaltung Die Programmierung ist einfach (aber langwierig).
Franz schrieb: > Die Programmierung ist einfach (aber langwierig). Da ich eh mehr auf Visual Studio stehe: Ich kann 0.1...0.9 s lange Töne (was davon nötig ist) als WAV abspeichern und in der korrekten Reihenfolge über die Soundkarte ausgeben, meinetwegen sogar über die interne Uhr gesteuert; die Soundkarte kann dann einen 75kHz-Minisender über den Kopfhöreranschluss modulieren. Ich habe da noch einige Sperrschwinger-Module, die eigentlich die Hochspannung für Kaltlichtlampen erzeugen (zB Scanner), die haben etwa 130kHz und lassen sich leicht auf andere Frequenzen umbauen.
Es ist viel einfacher: Töne werden ja nicht gesendet. Die Modulation ist "Sender An" oder "Sender Aus". Selbst mit einer Teleskopsteuerung wird eine absolute Zeitinformation (so wie ich das verstanden habe) nicht benötigt. Außerdem ist eine Taktgenauigkeit mit 0.1% anscheinend ausreichend. Für die 75kHz-Sendefrequenz (PWM) und die Modulation (An/Aus) reicht dann ein Arduino mit den eingebauten Quarz.
Franz schrieb: > ... > Die Programmierung ist einfach (aber langwierig). Ich dachte an die Fummelei um mit Sicherheit eine korrekte Kodierung nachzubilden. Die braucht man aber anscheinend nicht. Josef L. schrieb: > ... > Aber im HBB-Empfänger war eindeutig ein 800- bis 1000Hz-Ton zu hören. Da > bin ich gespannt auf das Schaltbild wie das gelöst wurde. Ich habe noch > keine Ahnung. Es ist vielleicht so wie es Soul E. geschrieben hat. Den Oszillator (75 kHz +- x kHz) im HBB-Empfänger sollte man dann mit einem Oszilloskop finden können.
Josef L. schrieb: > Mit etwas um die Ecke Denken habe ich den Sender gefunden: Text oben ist > in > sbz-002_1934_103__534_d.pdf > zu finden, Download von > https://www.google.com/url?sa=t&rct=j&q=&esrc=s&source=web&cd=&ved=2ahUKEwjbhJemk4v0AhUyh_0HHcDRBWYQFnoECAIQAQ&url=https%3A%2F%2Fwww.e-periodica.ch%2Fcntmng%3Fpid%3Dsbz-002%3A1934%3A103%3A%3A534&usg=AOvVaw0sgAFd_kJw2teqQZyCImB0 > > Damit würde HBB bei 3130m auf knapp 96 kHz liegen. Nun habe ich aber mal > 3 Windungen Klingeldraht um die Ferritantenne geschlungen und zwischen > Port 1+2 des nanoVNA eingeschleift - Ergebnis anbei: Die Resonanz isz > auf 75 kHz, das würde doch eher auf HBG deuten, oder? Ist es wirklich die Resonanzfrequenz? Oder ist es die Oszillatorfrequenz vom Mischer und im Lautsprecher war der 2.5kHz-Mischton zum DCF77 hörbar?
Franz schrieb: > 2.5kHz-Mischton Nein, sicher nicht. Ich habe mir mit einem Online-Tongenerator verschiedene Frequenzen angehört (OK, geht mit SDR Twente auf SSB und dem DCF genauso, aber da muss man noch Differenzen berechnen :-) und das war definitiv deutlich niedriger als 2 kHz, also so etwa 1 Oktave. PS. Bin grade beim Schaltbild vom HF-Teil. Bild oben auf blasse Farben gestellt ausgedruckt und Bauteile eingetragen. Zwischenergebnis: Die 5ursprünglich angebrachten Parallelkondensator-Kombinationen an den 5 Spulen hatten im Schnitt 10.1nF; mit den zusätzlichen sind es exakt 50% mehr. Also lag die ursprüngliche Empfangsfrequenz etwa bei 75kHz x √1.5 ≈ 92kHz; um wieviel sich die Spulen verstellen lassen weiß man ja nicht.
Josef L. schrieb: > Aber im HBB-Empfänger war eindeutig ein 800- bis 1000Hz-Ton zu hören. Da > bin ich gespannt auf das Schaltbild wie das gelöst wurde. Ich vermute mal, da ist ein einfacher NF-Generator verbaut.
Josef L. schrieb: > Also 77.5 kHz DCF77-Empfänger, 75 kHz Testsender mit DCF77-Signal > moduliert und danach 75 kHz-Empfänger?? Klingt etwas aufwendig. Versuch es mal damit http://www.afug-info.de/Schaltungen-Eigenbau/DCF77-Geber/ Am Ende des Videos zeigt der Empfänger die Uhrzeit vom Geber
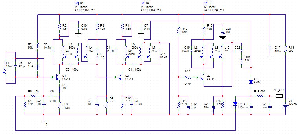
Wieder ein Zwischenergebnis: Es müsste ein einfacher Geradeausempfänger sein soweit ich sehe: enthält dreimal OC44, am Ende dann zur Gleichrichtung 2x OA5 und einen Tiefpass 2x 5nF + R mit 560 Ohm. Die 1. und 2. Stufe haben jeweils 2 Spulenkörper, den ersten immer mit nur 2, den 2. mit 3 Anschlüssen; die 5. Spule hat 4 Anschlüsse - wie es drinnen aussieht weiß ich nicht, da müsste ich sie auslöten und mit Multimeter und dem nanoVNA vermessen. Da ich bisher nur die Bauteile mit Werten auf dem Ausdruck eingezeichnet habe und die Spaghettis noch nicht entwirrt, könnte es noch sein dass es sich um einen Superhet handelt, ich glaube es aber nicht. Nur wozu jeweils 2 Spulen pro Stufe ist mir noch nicht ersichtlich. Vergleichbare Schaltungen habe ich noch nicht gefunden, obwohl viele DFC77-Schaltungen kursieren, auch die Elektorhefte sind voll davon.
Ein vorläufiges Schaltbild habe ich - aber es gibt mir Rätsel auf! Zunächst mal sind da 2 HF-Stufen mit kapazitiv (Hochpunkt-)gekoppelten Bandfiltern, danach eine Gleichrichterstufe, und offenbar sowas wie eine AGC, die auf die eine Wicklung mit Anzapfung und eine Koppelspule enthält, wohl ein Oszillator mit ähnlicher Frequenz wie die 75kHz Empfangsfrequenz aufgebaut, der aber nur zusätzlich mit RC-Glied in die Detektorstufe eingekoppelt ist. Ich nehme an der dient als BFO um eine Überlagerungsfrequenz um 1 kHz zu erzeugen? In dieser letzten Spule sind die Wicklungssinne von Schwingkreisspule und Koppelspule nicht sicher; außerdem habe ich in PSpice keine Spule mit Anzapfung gefunden und muss 2 Spulen hintereinanderschalten. Aber das Schaltbild sollte klar sein. Im BFO bin ich allerdings nicht ganz sicher ob die Anschlüsse stimmen - ich ging mal davon aus dass der 10k der Kollektor- und der 1.5k der Emitterwiderstand ist. Die Werte der Schwingkreiskondensatoren sind die Summen der jeweils parallelgeschalteten Styros, die Induktivitäten daraus mit f=75kHz berechnet; dabei habe ich für die Anzapfungen willkürlich mal 1:3 angenommen, also die L-Werte 1:9 - das kann ich natürlich noch ausmessen.
Schick! Die Induktivitäten mit Alubecher dürften für die Trennschärfe eine zu geringe Güte gehabt haben, daher wurden jeweils 2 gekoppelt. BFO stimmt, die OA5 wurde als Mischer-Demodulator genommen. Mir kommt beides irendwoher bekannt vor, dürfte in einem meiner früheren Radios gewesen sein.
Josef L. schrieb: > und offenbar sowas wie eine > AGC, die auf die eine Wicklung mit Anzapfung und eine Koppelspule > enthält, Entschuldigung, da ist eine Zeile verschwunden... Soll heißen: ... und offenbar sowas wie eine AGC, die auf die 1. HF-Stufe wirkt, sowie eine weitere Stufe mit einem Spulenbecher, der eine Wicklung mit Anzapfung und eine Koppelspule enthält, ...
Hallo zusammen, hallo Helge. > Die Induktivitäten mit Alubecher dürften für die Trennschärfe eine zu > geringe Güte gehabt haben, daher wurden jeweils 2 gekoppelt. 2 gekoppelte Kreise nennt man ein 2-Kreis Bandfilter. Das bringt die Trennschärfe. Über die Güte solcher Kreise muss man separat verhandeln. Das Verpacken von Kreisen in 'Blechdosen' ist Standard; sieh dir das Innenleben von Radio- und Fernsehgeräten aus den 50er 60er mehr an: Filter in Dosen -> zigfach. Selbst heute noch zu kaufen. Ein Beispiel hier: > https://vintage-elektronik.de/Filter/Bandfilter-im-Aluminiumgehaeuse > Hersteller-HFW-Versch-Typen Es dient der Schirmung und hat auf die Güte der Spule erstmal keinen (entscheidenden) Einfluss. 73 Wilhelm
Ich verstehe die Schaltung wegen der vielen Spulen kaum. Aber der Wert für R1 scheint mir zu klein (-> schlechte Güte) und der Tiefpass C18,... sollte doch eigentlich bei etwa 1kHz trennen? Ist hinter NF_OUT evtl. noch ein LC-Schwingkreis um die vermutlichen 1kHz besser zu filtern? Nur der RC-Tiefpass wäre doch etwas schwach. Funktionieren die einfacheren Dinge wie Netzteil und Verstärker eigentlich? Falls ja, was hört man am Lautsprecher? Mit dem Schaltplan könnten jetzt gezielt Messungen gemacht werden. Die Frequenz am Oszillatorausgang R18 sollte etwa 74kHz (bzw. 76 kHz) betragen. Eigentlich müsste man den DCF77 zumindest leise hören. Der Sender liegt ja nur 100km entfernt.
Wilhelm S. schrieb: > 2 gekoppelte Kreise nennt man ein 2-Kreis Bandfilter. Das bringt die > Trennschärfe. Über die Güte solcher Kreise muss man separat verhandeln. Güte, Kopplungsfaktor und Bandbreite sind fest miteinander verknüpft und nicht verhandelbar. Schon gar nicht separat. Wilhelm S. schrieb: > Es dient der Schirmung und hat auf die Güte der Spule erstmal keinen > (entscheidenden) Einfluss. Aber klar hat eine Alu-Abschirmbüchse einen entscheidenden Einfluss auf die Güte. Sie wirkt als Kurzschlusswindung und die in dieser Windung dissipierten Wirbelstromverluste mindern die Güte der Spule.
Hallo zusammen, hallo Heiner > Aber klar hat eine Alu-Abschirmbüchse einen entscheidenden Einfluss auf > die Güte. Sie wirkt als Kurzschlusswindung und die in dieser Windung > dissipierten Wirbelstromverluste mindern die Güte der Spule. ..und warum wurde das über Jahrzehnte millionenfach gemacht? Selbst in unserem Zeitzeichenempfänger. Unsere Altforderen waren schon nicht auf den Kopf gefallen und haben sich dabei sicher etwas gedacht. 73 Wilhelm
Wilhelm S. schrieb: > ..und warum wurde das über Jahrzehnte millionenfach gemacht? Selbst in > unserem Zeitzeichenempfänger. Unsere Altforderen waren schon nicht auf > den Kopf gefallen und haben sich dabei sicher etwas gedacht. Aber sicher haben die sich dabei was gedacht. Den "Altvorderen" im hochohmigen Röhrenzeitalter war die Abschirmwirkung eines Schirmbechers zur Verhinderung von Rückkopplung und Schwingen wichtiger, als der Güteverlust. Insbesondere bei einem Geradeausempfänger. Das ändert aber nichts an der Tatsache, dass ein Abschirmbecher grundsätzlch die Güte einer Spule verringert und auch die Induktivität beeinflusst.
...und warum gibt es die selbst heute noch zuhauf? z.B. Fertigspulen: Neosid in unendlichen vielen Typen incl. Helix Toko grün 10.7MHz ZF Spulen; schwarz, weiss und gelb für 455kHz u.v.a.m. So schlecht, wie du sie machts, können sie wohl kaum sein. Dass man es besser machen kann, keine Diskussion. 73 Wilhelm
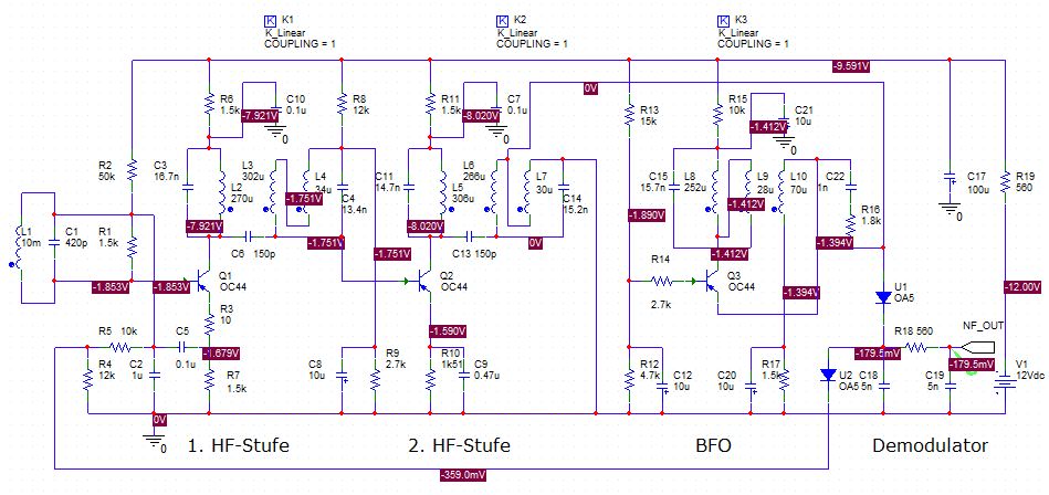
Franz schrieb: > Funktionieren die einfacheren Dinge wie Netzteil und Verstärker > eigentlich? Falls ja, was hört man am Lautsprecher? Netzteil und NF funktionieren - man hört aber nur Rauschen, da ja immer noch auf 75 kHz abgestimmt ist, und die beiden Bandfilter wohl sauber genug die 77.5 kHz unterdrücken. Anbei nach korrektem Einbau des OC44-Modells die Arbeitspunkte der Schaltung, für die Diode habe mein eigenes Modell der selbst vermessenen OA85 verwendet. Leider schwingt der BFO in der Simulation noch nicht, auch nicht nach Drehen der Koppelwicklung, ich muss mir nochmal das Kapitel mit den verschiedenen Oszillatorschaltungen vornehmen, oder doch die Spule auslöten und messen. Die Simulation bringt die -180mV DC am Ausgang. Wenn das gelöst ist erweitere ich die Simulationsschaltung um eine primitiv pulsmodulierte (0.9s an, 0.1s aus) 75kHz-Quelle, dann kann ich auch die Selektionskurve simulieren. Den Empfänger selber könnte ich mit meinem Selbstbau-NF-Generator testen, der geht ja bis 400kHz - manchmal fallen einem die einfachsten Dinge nicht ein... Ach ja, R10 habe ich auf 1k51 gesetzt - wie hoch der Wert tatsächlich ist weiß ich noch nicht, ist durch den drüberliegenden Kondensator komplett verdeckt!
Wilhelm S. schrieb: > ...und warum gibt es die selbst heute noch zuhauf? > > z.B. Fertigspulen: > Neosid in unendlichen vielen Typen incl. Helix > Toko grün 10.7MHz ZF Spulen; schwarz, weiss und gelb für 455kHz u.v.a.m. > So schlecht, wie du sie machts, können sie wohl kaum sein. Dass man es > besser machen kann, keine Diskussion. Was soll uns diese Argumentation sagen? Natürlich gibt es auch abgeschirmte Spulen heute noch zu hauf. Und überall dort, wo es nicht auf hohe Güten ankommt, werden sie verwendet. Sogar Ferritspulen mit noch geringeren Güten und hohen Verlusten finden Verwendung - die sind als Drosseln ideal. Es kommt doch auf den Verwendungszweck an, welche Eigenschaften einer Spule wichtig sind. Davon unabhängig ist deine Behauptung, dass ein Schirmbecher keinen Einfluss definitiv die Güte einer Spule.
Davon unabhängig ist deine Behauptung, dass ein Schirmbecher keinen Einfluss die Güte einer Spule haben soll nicht richtig. Ein Schirmbecher verringert definitiv die Güte einer Spule.
Franz schrieb: > Aber der Wert für R1 scheint mir zu klein (-> schlechte Güte) R1 ist parallel zu den Anschlüssen der Antennenbuchse gelötet. Ich nehme an, er soll die Schaltung schützen, wenn die Antenne im laufenden Betrieb abgezogen wird. Außer den 3 Styros in der Antenne (220+100+100pF) habe ich keine anderen relevanten Kondensatoren im Bereich der Ferritantenne gesehen. Diese hat auch weit über 100 Windungen. Bei C=420pF müsste die Impedanz von L und C jeweils 5kΩ sein, da dämpfen 1.5kΩ natürlich ziemlich. Ich habe grade nochmal nachgesehen, es sind tatsächlich 1.5kΩ. Und R10 ist rot-rot-rot-gold, also 2.2kΩ.
Heiner schrieb: > Ein Schirmbecher verringert definitiv die Güte einer Spule. Das sollte aber minimal sein, wenn unter dem Schirmbecher ein Topfkern o.ä. aus Ferrit oder Pulver sitzt. Der hält doch das Magnetfeld im Inneren zusammen. Ich würde das jetzt mal nach den Bildern in meinem Eröffnungspost vermuten, ohne die Spulen auseinandernehmen zu wollen. Vielleicht kennt ja jemand das Fabrikat?
Der BFO ist offensichtlich eine Meißner-Schaltung, da lag ich mit dem Schaltbild (5 Spulenanschlüsse, an einem sind 2 Drähte zusammengelötet, also eine Anzapfung) gar nicht so verkehrt: https://www.electronicdeveloper.de/SinusMeissner.aspx
Josef L. schrieb: > ...müsste die Impedanz von L und C jeweils 5kΩ sein... Den Resonanzwiderstand einer anständigen Ferritantenne mit 10mH und 420pF schätze ich eher auf 100k. Die Widerstandsfarben können sich über die Jahre auch nicht so stark verfärbt haben. Seltsam. Für die Simulation ist es aber egal. Der BFO ist wichtiger.
Franz schrieb: > Den Resonanzwiderstand einer anständigen Ferritantenne mit 10mH und > 420pF schätze ich eher auf 100k. Huhu - Zaunpfahl winkt!!! Ich schreibe extra "Impedanz" und meine damit Z = 1/2πfC und du meinst Resonanzwiderstand X = Z x Q Und kannst daraus die Güte errechnen Q = X / Z = 20 Einverstanden?
Josef L. schrieb: > ...müsste die Impedanz von L und C jeweils 5kΩ sein, > da dämpfen 1.5kΩ natürlich ziemlich. Ich ... Selber Huhu. Der Wink kam da eher von mir. :-) Der "Resonanzwiderstand" ist aber für Dämpfung wichtig, nicht die "Impedanz".
Ja, ich kann eh nicht glauben dass die 420pF die tatsächliche Kreiskapazität sind, und in der Spule sind allenfalls noch 100pF versteckt, wenn sie tatsächlich mehrlagisg ist, sonst eher weniger. Das gäbe ein schlechtes L/C-Verhältnis. Wenn bei MW (500-1500kHz) Werte 500...50pF üblich waren, sollten es hier eher 1-3 nF sein.
Die Werte bei MW kenne ich überhaupt nicht. Aber bei LW (genauer 77.5kHz) liegen die Werte meist höher als 3nF. Anderseits wurden die 420pF abgelesen. Wird wohl stimmen.
Also ich muss noch 2 Werte korrigieren - nicht alle Teile sieht man auf dem Foto hier. R14 hat 27k, nicht nur 2.7k, während R15 nur 1.0k statt 10k hat - zwischen orange und rot zu unterscheiden ist teilweise schwierig. Mit den Werten bekomme ich aktuell in der Simulation bei eingekoppelten 2mVss HF an der Basis von Q1 vor der Diode U1 2.2Vss HF (75 kHz), also eine Spannungsverstärkung von 1100-fach! Am Ausgang NF-out sind es noch 200mVss HF, da nehme ich auch an wie jemand vermutet hat, dass die nachfolgenden NF-Stufen das noch weiter unterdrücken. Nur der Oszillator mag in der Simulation noch nicht schwingen.
Ist es vielleicht möglich, daß C1 mit 420p eine der nachträglichen Modifikationen ist für 95 -> 75kHz? Die Ferritantenne dürfte Teil eines absichtlich sehr breitbandigen Schwingkreises sein (R1). der BFO schwingt, wenn die Werte von R12 und R14 vertauscht sind.
Helge schrieb: > der BFO schwingt, wenn die Werte von R12 und R14 vertauscht sind. Wie gesagt: In der PSpice Simulation! R12=4.7k, R14=27k, so interpretiere ich die Farbringe. Und während ich oben noch der Meinung war, der BFO würde nicht schwingen: die 2.2Vss die ich an U1 ablese ist der BFO! Ich sehe ganze 26Vss am Kollektor von Q3 - aber mit etwa 59 kHz! Wenn ich die Spulen L9-10-11 auf 162-18-40µH setze, bekomme ich etwa 74kHz raus (Bild).
Ah gut! Hast du die Induktivitäten gemessen oder geschätzt? Das hier schwingt auch
Josef L. schrieb: > Nur der Oszillator mag in der Simulation noch nicht schwingen. Simulation und Realität, passt meist nicht so ganz zusammen besonders bei HF. Helge schrieb: > Hast du die Induktivitäten gemessen oder geschätzt? Das hier schwingt > auch Werden wohl eher geschätzt sein, oder in der Schaltung gemessen und deshalb die Abweichung.
Hier mal ein Link zum Thema Zeitsignale ganz Interessant. https://www.sigidwiki.com/wiki/Category:Time
Helge schrieb: > Hast du die Induktivitäten gemessen oder geschätzt? Das hier schwingt > auch Ich habe die Induktivitäten blauäugig anhand der 75kHz und der abgelesenen und aufaddierten Kapazitätswerte berechnet und die Gegeninduktivität M vergessen. Bei deinen 2x 140µH kommt zusammen 560µH raus (doppelte Windungszahl --> vierfache Induktivität auf 1 gemeinsamen Kern!), also müsste deine Schaltung auf 54.9 kHz schwingen. Meine bekommt vorne an der Ferritantenne 75 kHz rein, und der BFO schwingt auf 74.1 kHz; vor der Diode bekomme ich eine Schwingung mit den Frequenzen im Bild oben, aber nichts auf ca. 0.9 kHz, schon komisch. Aber immerhin ist die Schaltung schon verstanden. In der Simulation kann ich jetzt noch machen was man in der realen Schaltung auch macht, nämlich die Spulen abgleichen, dass sie tatsächlich incl. Schaltungs- und transformierten Kapazitäten eine Resonanz auf 75 kHz aufweisen. Im realen Aufbau werde ich die Kapazitätswerte der Schwingkreise etwa um 6% verringern und auf 77.5 kHz abgleichen. Dann müsste DCF77 zu hören sein.
Hier auch noch was zum Lesen zu dem Thema Zeitzeichensender. https://tf.nist.gov/general/pdf/1877.pdf
Heiner schrieb: >> Es dient der Schirmung und hat auf die Güte der Spule erstmal keinen >> (entscheidenden) Einfluss. > > Aber klar hat eine Alu-Abschirmbüchse einen entscheidenden Einfluss auf > die Güte. Sie wirkt als Kurzschlusswindung und die in dieser Windung > dissipierten Wirbelstromverluste mindern die Güte der Spule. So oder so, die Güte eines Filters darf ja auch garnicht beliebig gross sein, denn dann würde ja auch die Modulation weggefiltert.
Helge schrieb: > Feineinstellung mit den Kernen der Spulen Vorsicht! Alte Kerne sitzen oft sehr fest und brechen beim Versuch zu drehen.
noch'n Kurt schrieb: > Vorsicht! Alte Kerne sitzen oft sehr fest > und brechen beim Versuch zu drehen. egal ob Kurt oder Kurtklon oder Kurt II, für sinnvolle Tipps bin ich immer empfänglich - danke, aber schau dir das Bild https://www.mikrocontroller.net/attachment/535395/HF-Teil-unten.jpg im Eingangspost an, das sind schon spezielle Spulenkörper, mit dem Schraubflansch wie ein Poti, und einer allerdings nicht herausgeführten 6mm-Achse (Plastik) - ich habe grade versucht dran zu drehen, es ist ziemlich leichtgängig, eben wie ein Poti mit Plastik-Achse. Ich werde jetzt von jedem der 5 Schwingkreise etwa 1nF ablöten, rein rechnerisch sind es Werte zwischen 850 und 1060pF, bei 3 kann ich einfach einen der parallel gelöteten 1000pF ablöten (erstmal nur einseitig), bei den beiden anderen muss ein größerer weg und dafür ein kleinerer ran. Die ausgesteckte Ferritantenne kann ich mit dem nanoVNA vorab auf die neue Frequenz justieren.
      Beitrag #6883982 wurde von einem Moderator gelöscht.
  
      
      
Die Ferritantenne habe ich schon mal umgestellt! Die Höhe des Peaks kommt durch die Stärke der Ankopplung der 1 Windung vom nanoVNA, das kann ich nicht so genau gleich justieren. Beeinflusst aber nur die Höhe des Peaks, nicht die Frequenzlage.
Falls dort db-Werte dargestellt sind, dann beträgt die Bandbreite 750Hz. Das mit den 1.5k Widerstand könnte dann unmöglich stimmen. Egal, die Bandbreite ist jedenfalls so wie sie sein sollte.
Der HBG-Sender müsste übrigens in Würzburg vermutlich mit einer Antennenspannung von 100µV zu empfangen gewesen sein. Das würde jedenfalls für eine normale DCF77 artige Ferritantenne mit einer Güte von 100 gelten. Mit dem DCF77 müsste die Spannung dann etwa bei 700µV liegen.
Franz schrieb: > Das mit den 1.5k Widerstand könnte dann unmöglich stimmen. Also: zum einen ist die Messung an der abgeschraubten Antenne, folglich ohne den Widerstand. Und dann kann es immer noch sein, dass ich die Verdrahtung falsch interpretiere: Der Antennenanschluss ist sowas wie eine PL-Buchse, aber mit 2 Innenanschlüssen, und drehbar. Zwischen den beiden Innenanschlüssen ist an der Buchse der 1.5k-Widerstand angelötet, aber es ist auch der Masseanschluss mit der Masse auf der Platine verbunden. In der Antenne gehen aber offebar nur zwei Drähte in das senkrechte Rohr runter. Was wohin geht, evtl. einer an Masse, habe ich noch nicht gemessen, da die Drähte isoliert schon aus der Wicklung rauskommen, ich müsste sie auftrennen.
Franz schrieb: > Falls dort db-Werte dargestellt sind, dann beträgt die Bandbreite 750Hz. Richtig, ist eine dB-Skala. 750Hz, so sehe ich das auch, also etwa 1/2 Teilstrich, die haben 1.5kHz. > Mit dem DCF77 müsste die Spannung dann etwa bei 700µV liegen. Auf jeden Fall unter 1mV, weil ich mit der Antenne direkt am Oszilloskopeingang (1:1-Tastkopf) bei 5mV/div nichts sehe, außer etwas wackligen 50Hz.
Josef L. schrieb: > weil ich mit der Antenne direkt am > Oszilloskopeingang (1:1-Tastkopf) bei 5mV/div nichts sehe Bei vielen Digitaloszis gibt es eine high-resolution Funktion. Wenn man dann noch die FFT aktiviert und passend einstellt, könnte es gehen. So kann ich mit dem Tastkopf als Antenne das komplette UKW-Band sehen.
Bernd schrieb: > Digitaloszis Mein Hameg 605 ist leider nicht digital, und unter 1mVss triggert es auch nicht mehr sauber. Ich habe mich jetzt doch entschieden erstmal noch das Schaltbild des NF-Teils aufzunehmen, bevor ich mehr dran ändere, und insbesondere im Netzteil Trafo, Elkos und den Gleichrichter einzeln prüfe. Es ist wohl ein Wunder dass bisher beim kurzen Einschalten nichts abgeraucht ist, das letzte Mal war er wohl vor 10 Jahren mal testweise in Betrieb, als es HBG noch gab. Halt - ich habe grad das exakte Datum gefunden, 21.04.2007, da hat uns ein befreundeter Amateurastronom seine Videokamera mit eingeblendeter Zeitanzeige (auf 1/1000s) vorgeführt. Da war der Vergleich mit unserem Empfänger natürlich ein eisiger Hauch aus der Vergangenheit :-)
Ob der DCF77 in weiteren 14 Jahren noch senden wird? Fest steht erstmal nur der Betrieb bis 2031. Die Zeitzeichensender in Finnland und der Schweiz sind weg. In Europa gibt es glaube ich noch fünf LW-Zeitzeichensender. Wobei beim französischen ALS162 die Sendeleistung bereits mehrfach reduziert wurde und beim englischen BBC198 der Sendebetrieb - die letzten Senderöhren sind verbaut - am seidenen Faden hängt. Nur beim englischen MSF60 und deutschen DCF77 gibt noch keine Anzeichen. Trotzdem tippe ich etwas darauf, dass der Flash von einem Arduino-Fake-Sender länger halten würde.
Franz schrieb: > Trotzdem tippe ich etwas darauf, dass der Flash von einem > Arduino-Fake-Sender länger halten würde. Da hast du sicher recht. Aber ich habe ja noch einige Jahre Zeit, die verschlafenen letzten 40 Jahre auf- und mich in die Arduinomaterie einzuarbeiten. Und ob der dann auf 75 oder 77.5kHz sendet ist nebensächlich. Zum Abschalten: Wie in Frankreich (Allouis 162kHz) argumentiert wird, man könne den Sender wegen der Bahnhofsuhren nicht abschalten, wird das mit DCF wohl auch noch eine Weile dauern, denn dann müsste die Bahn ja die Umrüstung auf die Reihe kriegen, zB auf GPS - aber GPS liegt wie andere derartige Satellitenprojekte außerhalb der Reichweite und Verantwortung der Bahn oder der Bundesregierung. Da müsste eher die Bundesnetzagentur was auf die Beine stellen. Oder die Bahn sagt sich, wir sind eh nicht pünktlich, wieso sollen unsere Uhren dann genau gehen??? Man schaltet ja auch überall LW-, MW- und KW-Sender ab und verweist auf UKW bzw. DAB+ usw. ohne dass eine ausreichende Reichweite bzw. überhaupt Abdeckung sichergestellt wird. Von den unbrauchbar gewordenen Geräten ganz zu schweigen. Mein Funkwecker ist fast 30 Jahre alt - was außer der Batterie - soll an dem kaputt gehen? Ich brauche auch keine neuen Funktionen und kein Weckerlebnis :-) und trotzdem müsste ich dann einen neuen kaufen...
Für EU gäbe es Galileo. Aber die Technik für DCF77 ist sehr einfach und millionenfach verbaut. Das dürfte noch länger laufen, immerhin ist das die offizielle Zeit. Ich würde als nächstes C6 einseitig auslöten und den Kreis C3-L2 auf DCF abgleichen. Dann C6 wieder rein und den nächsten Kreis abgleichen.
Josef L. schrieb: > Wie in Frankreich (Allouis 162kHz) argumentiert wird, man könne den > Sender wegen der Bahnhofsuhren nicht abschalten, wird das mit DCF wohl > auch noch eine Weile dauern Die PTB hat doch gerade von einigen Tagen den Vertrag mit MediaBroadcast(dem privatisierten Sendebetreiber der DCF77 Anlage in Mainflingen) um 10 Jahre bis Ende 2031 verlängert. Die Erweiterung um einen zweiten identischen digitalen Reservesender ist Bestandteil der Vereinbarung. file:///C:/Users/gfm/AppData/Local/Temp/PI_von_Media_Broadcast.pdf https://www.ptb.de/cms/de/presseaktuelles/journalisten/nachrichten-presseinformationen/presseinfo.html?type=&tx_news_pi1%5Bnews%5D=11219&tx_news_pi1%5Bcontroller%5D=News&tx_news_pi1%5Baction%5D=detail&tx_news_pi1%5Bday%5D=25&tx_news_pi1%5Bmonth%5D=10&tx_news_pi1%5Byear%5D=2021&cHash=1e27d53fe127612d4f55345fbf7a40b8
Hallo zusammen, hallo Helge. > Ich würde als nächstes C6 einseitig auslöten und den Kreis C3-L2 auf DCF > abgleichen. Dann C6 wieder rein und den nächsten Kreis abgleichen. Das geht so nicht; man muss zumindest den halben Wert des Koppel-Cs mit einbeziehen. Nachzulesen an vielen Stellen im Net; leider ad hoc nichts Zitierfähiges gefunden. Die Herren Norton und Thevenin spielen da eine Rolle. Dann gibt es noch das Zitat aus (1) in dem auf (2) hingewiesen wird. Das Original (2) habe ich nie im Originaltext gefunden. Bezüge dazu gibt es reichlich. 73 Wilhelm (1) 'Solid State Design for the Radio Amateur' ARRL 1977 (2) Dishal: 'Alignment and Adjustment of Synchronously tuned Multiple-Resonant Circuit Filters' aus 'Electronic Communications' Juni 1952
Heiner schrieb: > um 10 Jahre bis Ende 2031 verlängert. Danke auch für die weiterführenden Links! Helge schrieb: > C6 einseitig auslöten und den Kreis C3-L2 auf DCF abgleichen Ich würde mit genug Input erst das erste, dann das 2. BF abgleichen so wie sie sind, also mit je 1nF-Kondensator zuvor abgelötet, und die Koppel-Cs so lassen. Als HF-Input meinen NF-Generator auf 77.5kHz gestellt und mit dem nanoVNA die Frequenz kontrolliert, da ich das zugehörige Frequenzzählermodul (auch Eigenbau) nicht mehr habe; Einspeisung per Koppelspule neben die Ferritantenne gehalten. Abgleich kontrollieren mit Hameg 605, oder auch mit dem nanoVNA. Alternativ kann ich testen, alles nur mit dem nanoVNA zu machen, also dessen Port1 mit ein paar Windungen um die Ferritantenne gegen Masse, und Port2 mit einem 100pF ans Ende des jeweiligen Bandfilters, und zwischen 75 und 80 kHz wobbeln lassen.
Wilhelm S. schrieb: > den halben Wert des Koppel-Cs mit einbeziehen Gilt das nicht nur für Filter mit bestimmter Bandbreite (z.B. SSB, TV), im Gegensatz zu diesen Gerät mit beiden Filtern auf gleicher Frequenz? Durch den BFO ist ja die Modulation eher störend.
Ich habe jetzt doch erstmal den nanoVNA mit 3 Windungen um die Ferritantenne in den Empfänger eingekoppelt, und ohne was zu ändern Port2 am Kollektor von Q1 angeklemmt. Anbei der Scan zwischen 77 und 80kHz, einmal ohne, einmal mit Stromversorgung. S11 bleibt jeweils gleich, S21 steigt um ca. 44dB. Mit dem Abgleich von Bandfiltern lese ich lieber noch etwas Literatur, da gibt es genug Anleitungen. Allerdings ist das Verhältnis Koppel- zu Schwingkreiskapazität mit 150pF/15nF etwa 0.01, damit liegt die zu erwartende Bandbreite genauso hoch wie die gemessene Bandbreite der Ferritantenne, nämlich um 750-800 Hz; lediglich die Flanken sollten steiler werden. Wie gesagt, mit dem Abgleich lasse ich mir Zeit, aber offensichtlich eignet sich das nanoVNA dafür. Im Bild hier sind es 501 Frequenzpunkte; beim Abgleich reduziere ich erstmal auf 51, dann dauert ein Sweep etwa 2 Sekunden.
Was ich auf die Schnelle gefunden habe ist, wenn man den gesamten Empfänger misst, die Spulen von hinten nach vorn abzugleichen. Man kann dazu von den beiden Filtern eines Bandfilters jeweils eines bedämpfen, um das andere separat auf die gewünschte Frequenz einzustellen. Der Koppelfaktor kann ja nicht geändert werden, die jeweils 150pF liegen ja fest.
Ich habe inzwischen mit Pspice mal simuliert, wie die ideale Selektionskurve mit den beiden Bandfiltern aussehen könnte; dabei sind die 1. Spulen jeweils mit 288µH, die zwei Teilspulen der 2. Spulen mit 162+18µH und die entsprechenden ohmschen Verluste mit 1, 0.75/0.25 Ohm angenommen. Kreiskapazitäten sind 14.5nF, Koppelkapazitäten 150pF. Die Darstellung ist in dB, und nur deswegen so stark gedämpft (-130 und niedriger), weil ich die Quelle mit 1pF und die beiden Bandfilter untereinander ebenfalls mit 1pF angekoppelt habe. In der Realität entkoppelt ja die Transistorstufe mit ca. 100-facher Spannungsverstärkung.
Josef L. schrieb: > Ich habe inzwischen mit Pspice mal simuliert, wie die ideale > Selektionskurve mit den beiden Bandfiltern aussehen könnte; Normalerweise werden Bandfilter so dimensioniert, das die beiden Maxima der beiden Kreise nebeneinander liegen, sodas sich eine sog. Sattelkurve ergibt. Schliesslich will man nicht nur die Hauptfrequenz, sondern auch die daneben liegenden Frequenzen verstärken, weil diese ja die Modulation beinhalten. Bei Zeit- zeichensignalen ist die Bandbreite der Signale aber sehr gering, sodas man die Maxima übereinander legen kann, und damit eine erhöhte Verstärkung bekommt.
Harald W. schrieb: > Normalerweise werden Bandfilter so dimensioniert, das die beiden > Maxima der beiden Kreise nebeneinander liegen Dazu müssen beide Teilkreise exakt auf dieselbe Frequenz, nämlich die Mittenfrequenz, abgestimmt sein. Die beiden Höcker links und rechts kommen dann durch die gegenseitige Verstimmung durch die Kopplung der beiden Schwingkreise, egal ob induktiv oder kapazitiv oder beides. Beim Verhältnis 150pF/14.5nF ist der Koppelfaktor etwa 0.01 und gerade eben kritisch. Anbei die Kurven mit (grün) 100-150-300-450 (gelb) pF - drei Höcker da sich hier wohl die beiden Bandfilter gegenseitig beeinflussen. Aber ich will's mit den Simulationen vorerst lassen, es genügt mir zu wissen dass viel besser als 750Hz Bandbreite kaum erreichbar ist, und die 40dB-Bandbreite bei etwa 4kHz liegen sollte.
Harald W. schrieb: > Normalerweise werden Bandfilter so dimensioniert, das die beiden > Maxima der beiden Kreise nebeneinander liegen, sodas sich eine > sog. Sattelkurve ergibt. Dieser Irrtum hält sich hartnäckig. Um die Sattelkurve zu kriegen, müssen beide Kreise eines Bandfilters auf die gleiche Frequenz abgestimmt sein. Die Sattelkurve ergibt sich durch den Koppelfaktor.
Heiner schrieb: > Dieser Irrtum hält sich hartnäckig. Um die Sattelkurve zu kriegen, > müssen beide Kreise eines Bandfilters auf die gleiche Frequenz > abgestimmt sein. Die Sattelkurve ergibt sich durch den Koppelfaktor. Das hatte ich mal in einem anderen Thread (wo über Bandfilter diskutiert wurde, den ich aber gerade nicht finde) simuliert. Tatsächlich erhält man durch verschiedene Koppelfaktoren bei zwei identisch abgestimmten Kreisen die typischen Kurven (über/unterkritische Abstimmung). So wurde das auch in der Praxis gemacht. Beide Filter identische Frequenz, der Koppelfaktor wird dann durch den Abschirmbecher auf des richtige Maß gebracht. Oft hat der Abschirmbecher noch Kerben für die Feinabstimmung. Beim RM.org gibt es darüber eine Abhandlung.
Mohandes H. schrieb: > Beim RM.org gibt es darüber eine Abhandlung. Hier die interessante Abhandlung. 'Höcker beim Zweikreis-Bandfilter': https://www.radiomuseum.org/forum/die_hoecker_beim_zweikreis_bandfilter2.html
Mohandes H. schrieb: > Mohandes H. schrieb: >> Beim RM.org gibt es darüber eine Abhandlung. > > Hier die interessante Abhandlung. 'Höcker beim Zweikreis-Bandfilter': > > https://www.radiomuseum.org/forum/die_hoecker_beim_zweikreis_bandfilter2.html Im Web kann man sich das "RCA Radiotron Designers Handbook" runterladen. Ein dickes Standardwerk von RCA aus der Röhrenära (pdf, 1498 Seiten) http://www.tubebooks.org/books/rdh4.pdf Dort findet man in Chapter 9,(Seite 407ff) grundsätzliche Informationen zu abgestimmten Kreisen. Ab Seite 417 Grafiken, Berechnungen und Grundlagen zu Selektrivität, Bandbreite und Kopplung von Zweikreis-Bandfiltern (double tuned circuits)- Ab Seite 423, Section 11 die Zusammenfassung der relevanten Formeln. In den Gleichungen (34) bis (48) finden sich die Zusammenhänge zwischen Kopplungsfaktor und Bandreite/Höckerabstand von Zweikreis-Bandfiltern.
Mohandes H. schrieb: > der Koppelfaktor wird dann durch den Abschirmbecher auf des > richtige Maß gebracht. Hallo Mohandes, aber das ist ja nur ein Spezialfall. Kann sein dass in frühen Empfängern sich sowas längerfristig durchgesetzt hat aus Kostengründen. Bei Bandfiltern gibt es ja mehr als eine Handvoll möglicher einfacher und kombinierter Koppelschaltungen. Theoretisch ist es wohl so, dass ohne die Zusatzbeschaltung (Ein-/Auskopplung und dort wirksame Kapazitäten/Induktivitäten) zwei auf dieselbe Frequenz (die des höherfrequenten Höckers, zumindest bei kapazitiver Kopplung) abgestimmte Schwingkreise sind. Induktive Kopplung geht über Abstand der beiden Spulen, könnte aber auch über Anzapfungen gehen, oder Auskopplung über kleine Zusatzwicklung. Im ersten Fall können die Spulen nebeneinander stehen, oder übereinander auf denselben Spulenkörper gewickelt. Bei kapazitiver Kopplung oder über induktive Koppelschleife können die Spulen auf getrennten und abgeschirmten Spulenkörpern sitzen. Wenn die einen - wie im Fall unsres HBG-Empfängers - gschlossenen Topfkern haben, wirkt die zusätzliche Aluabschirmung nicht als Kurzschlusswindung, da außerhalb des Spulenmagnetfelds! Vorteil der kapazitiven Kopplung ist der numerisch exakt einstellbare Koppelfaktor, da der induktive faktisch Null ist und die Kapazitäten und deren Toleranzen feststehen. Warum jetzt in diesem speziellen Empfänger die Schwingkreiskapazitäten zwischen 13.4 und 16.7 nF variieren erschließt sich mir nicht, wenn alle 5 Spulen identische Wicklungsdaten haben sollten. So groß sollten die Unterschiede in Ein-/Ausgangsimpedanzen der Transistorstufen nicht sein.
Na, die Anpassung HBB auf HBG wurde vermutlich experimentell gemacht. Die Spulenkerne sind einstellbar, also wurden so viele Kondensatoren draufgelötet, bis die Resonanz irgendwo im L-Einstellbereich gefunden wurde. Ich hab den Verdacht, daß sich alle Filter mit 13..15nF einstellen lassen.
Helge schrieb: > Ich hab den Verdacht, daß sich alle Filter mit 13..15nF einstellen > lassen. Nachdem das Schaltbild feststeht kann ich die Spulen ja separat testen, muss dazu ja nur die Kondensatoren einseitig ablöten bzw. mal mit, mal ohne Schwingkreiskondensator ans nanoVNA hängen.
Josef L. schrieb: > Helge schrieb: >> Ich hab den Verdacht, daß sich alle Filter mit 13..15nF einstellen >> lassen. > > Nachdem das Schaltbild feststeht kann ich die Spulen ja separat testen, Dann funktioniert die Schaltung nicht mehr. > muss dazu ja nur die Kondensatoren einseitig ablöten bzw. mal mit, mal > ohne Schwingkreiskondensator ans nanoVNA hängen. In dieser Schaltung sind zwei Generatoren vorhanden. der erste: V1 mit 77.5 KHz. Dieser versorgt den Resonanzkörper, bestehend aus L1/C1 und auch ein wenig mit den Kondensatoren C3 und C4. Dieser regt L1/C1 zu resonantem Schwingen an. Der zweite: L1/C1 und ein wenig C4. Dieser baut an an L2/C2 ebenfalls eine resonante Schwingung auf. Beide schwingen auf 77.5 kHz. Dadurch das der zweite Resonanzkörper (L2/C2) belastet ist muss der zweite Generator ständig nachliefern. Dieses Nachliefern belastet L1/C1 (Generator 2) und bringt dessen Güte in den Keller. Die Einbuchtung entsteht durch die Belastung von L2/C2 bei dessen Resonanzfrequenz. Da ist nämlich die Schwingamplitude (L2/C2) am höchsten und damit auch die Belastung für das Nachliefern vom 2ten Generator. Kurt .
Josef L. schrieb: > die Spulen .. separat testen, ... ablöten noch einfacher: deinen nano vna dranhängen und den Abstimmbereich der Schwingkreise rausfinden. Also ohne ablöten. Vielleicht brauchst kaum was bzw. gar nichts umbauen.
Kurt schrieb: > Dann funktioniert die Schaltung nicht mehr. Natürlich nicht, Kurt. Ich vergaß zu erwähnen, dass ich nach dem Test die unterbrochenen Verbindungen wiederherstellen werde. Wobei ich mir jetzt die Bemerkung verkneife, dass ich das mit Lötzinn und -kolben bewerkstelligen können sollte. > In dieser Schaltung sind zwei Generatoren vorhanden. Nicht ganz. Ein Schwingkreis ist kein Generator, und zwei gekoppelte Schwingkreise auch nicht. Sie verhalten sich - wie in diesem Forum sicher bereits andernorts ausgeführt - wie zwei gekoppelte Pendel, indem sie die Energie von einem auf den anderen und wieder zurück übertragen, wobei ständig durch ohmschen Widerstand, Ummagnetisierung, Abstrahlung etc. pp. Energie verloren geht - die durch einen Generator nachgeliefert werden muss. Die hier vorhandenen 2 Generatoren sind einerseits die Ferrritantenne, die von DCF77 ausgesandte Energie einfängt und andererseits Q3 mit seiner Beschaltung, der der Spule L5 phasenverschoben einen Teil ihrer Energie rückführt und so eine durchs Rauschen angeregte und mit L5 gefilterte Schwingung aufrechterhält. Aber ich will mit dir darüber hier nicht diskutieren, hier geht es nicht um Grundlagen, sondern um den Abgleich von Schwingkreisen bzw. Bandfiltern, und ob nun Elektronen oder Positronen sich durch die Drähte schlängeln oder Wellen dran entlangstreichen ist schnurzegal, es geht nicht ums Prinzip, sondern um die Funktion.
Helge schrieb: > noch einfacher Im Prinzip hast du recht, das geht so. Ich würde aber gern den Einstellbereich der Spulen kennen sowie das Windungsverhältnis der Anzapfungen. Es ist ja keine Sache ein Drähtchen abzulöten: Das sind ja keine Spulenkörper mit in der Platine verlöteten Beinchen, sondern sie sitzen "mit dem Kopf im Sand", sprich, die Anschlüsse sind oben auf der Spule und mit 3cm Draht von da auf die Platine gelötet. Siehe https://www.mikrocontroller.net/attachment/535394/HF-Teil-oben.jpg Da habe ich ein größeres Problem mit der Steuer bis Monatsende :-) Falls ich also mal nicht gleich antworte, sofern das nötig wäre, sitze ich über den Kisten und Stapeln.
> von Josef L. (Firma: Volkssternwarte Würzburg e.V.) (joe88349) > von Heiner (Gast) > von Mohandes H. (Firma: مهندس) (mohandes) Nach derart massiven Protest muss ich wohl zugeben, das ich da falsch gelegen habe. Aber ich bin immer noch lernfähig. :-)
Harald W. schrieb: > ... ich da falsch gelegen habe Ja, auch bei "uns" gibt es "urban legends" die sich ewig halten obwohl schon längst wiederlegt, die teilweise in Lehrbüchern als Tatsache auftauchen und dadurch weitergebene werden. Oder in populärwissenschaftlichen Büchern, vor allem wenn die Autoren nur "Wissenschaftsjournalisten" sind - die meisten also nur den einschlägigen Wortschatz zu beherrschen glauben, und das dann nicht mal korrekt und durchgängig können. Aus der Elektronik kann ich das Beispiel vom Skineffekt bringen, aus einem anderen Bereich - Astronomie - z.B. die Gezeiten, die sehr oft falsch erklärt werden. Und dann gibt es noch Seiten, die behaupten, das wäre noch gar nicht geklärt, wie https://www.kindernetz.de/wissen/gezeiten-ebbe-und-flut-100.html (Erklärung mit Historie unter https://de.wikipedia.org/wiki/Gezeiten )
Josef L. schrieb: > Kurt schrieb: >> Dann funktioniert die Schaltung nicht mehr. > > Natürlich nicht, Kurt. Ich vergaß zu erwähnen, dass ich nach dem Test > die unterbrochenen Verbindungen wiederherstellen werde. Wobei ich mir > jetzt die Bemerkung verkneife, dass ich das mit Lötzinn und -kolben > bewerkstelligen können sollte. Das war ja auch nicht gemeint, sondern die Schaltung selber macht nicht mehr das was sie im Normalzustand macht. Und somit kannst du auch wohl nicht mehr richtig messen. Du betrachtest dann nämlich einzelne Komponenten, diese sind aber "in Arbeit" ganz anderen Umständen ausgesetzt und haben deswegen wohl auch andere Resonanzfrequenz, zumindest eine andere Bandbreite. Belaste den L1/C1 mit nichtliearer Last (Nachbildung der Belastung durch L2/C2 und dessen Last) , es wird sich ein Einbruch bei der Resonanzfrequenz ergeben. Und Ja, es sind zwei Generatoren vorhanden. Und ein Schwingkreis ist nunmal ein akkumulierendes Gebilde. Der erste Schwingkreis wird zum Lieferanten für den zweiten. Die Rückwirkung, sein "RI" (des Zweiten) bedämpft den Lieferanten, darum der Einbruch in der Mitte. ... > Aber ich will mit dir darüber hier nicht diskutieren, hier geht es nicht > um Grundlagen, sondern um den Abgleich von Schwingkreisen bzw. > Bandfiltern, und ob nun Elektronen oder Positronen sich durch die Drähte > schlängeln oder Wellen dran entlangstreichen ist schnurzegal, es geht > nicht ums Prinzip, sondern um die Funktion. Mir auch. Die Grundlagen und physikalischen Vorgänge sind mir wichtig. Kurt
Josef L. schrieb: > Harald W. schrieb: >> ... ich da falsch gelegen habe > > Ja, auch bei "uns" gibt es "urban legends" die sich ewig halten obwohl > schon längst wiederlegt, die teilweise in Lehrbüchern als Tatsache > auftauchen und dadurch weitergebene werden. Wenn ich mich recht erinnere, hab ich das (falsche) sogar bei meinem Berufsschullehrer so gelernt.
Kurt schrieb: > sondern die Schaltung selber macht nicht > mehr das was sie im Normalzustand macht. Wie ich schon Helge geantwortet habe: Auch du hast natürlich im Prinzip recht. Ich will aber auch die Simulation in PSpice korrekt zum Laufen bekommen, und dafür brauche ich die einzelnen Bauteilewerte, also separat gemessen. Das was du meinst kommt dann durchs Einsetzen des Bauteils in die Schaltung ja dazu. Die Simulation berücksichtigt das Drumrum und das Zusammenspiel aller Komponenten. Je nach Modell sind die Kapazitäten vom OC44 zwischen ca. 30 und 100pF, es ist ja ein Legierungstyp, aber das liegt deutlich unter 1% der Schwingkreiskapazitäten. Wirkt sich sicher aus, aber die Frequenzverschiebungen sollten unter 500Hz liegen.
Josef L. schrieb: > Ja, auch bei "uns" gibt es "urban legends" die sich ewig halten obwohl > schon längst wiederlegt, die teilweise in Lehrbüchern als Tatsache > auftauchen und dadurch weitergegeben werden. Das beste Beispiel ist das Märchen von den elektrischen und magnetischen Antennen. Schon vor über 100 Jahren vom Erfinder der Rahmenantenne Ferdinand Braun widerlegt, aber noch heute von den meisten 'Amateuren und Amateusen' widergekäut. Siehe dazu Rothammel, 13.Auflage, Kapitel 14.1, Seite 421, linke Spalte: Zeilen 7-9 "Die kleinen..." sind ein falscher Rest aus einer früheren Auflage, und in Zeile 14-20 kommt die richtige Erklärung: "Die Bezeichnung Magnetantennen oder auch Magnetfeldantennen ist etwas unglücklich, um nicht zu sagen irreführend, denn Antennen wandeln nicht nur einzelne Feldkomponenten, sondern das ganze elektromagnetische Feld." Wahrscheinlich bricht jetzt ein Shitstorm über mich los.
eric schrieb: > Rothammel Ich hoffe der reicht als Autorität. Obwohl, Autoritäten können (zumindest in Teilbereichen, wenn sie sich auf dünnem Eis zu weit vorgewagt haben in Fachgebieten, auf denen sie nicht so firm waren, obwohl sie von sich überzeugt waren) auch nach Jahrhunderten noch widerlegt werden. Ich sage nur "Aristoteles"... Wer dagegen nur bastelt, dabei was Brauchbares rausbekommt, ohne zu versuchen es zu erklären, kommt meist besser weg: Heron von Alexandria, Archimedes, da Vinci, Röntgen ...
eric schrieb: > Josef L. schrieb: >> Ja, auch bei "uns" gibt es "urban legends" die sich ewig halten obwohl >> schon längst wiederlegt, die teilweise in Lehrbüchern als Tatsache >> auftauchen und dadurch weitergegeben werden. > > Das beste Beispiel ist das Märchen von den elektrischen und magnetischen > Antennen. Schon vor über 100 Jahren vom Erfinder der Rahmenantenne > Ferdinand Braun widerlegt, aber noch heute von den meisten 'Amateuren > und Amateusen' widergekäut. > > Siehe dazu Rothammel, 13.Auflage, Kapitel 14.1, Seite 421, linke Spalte: > Zeilen 7-9 "Die kleinen..." sind ein falscher Rest aus einer früheren > Auflage, und in Zeile 14-20 kommt die richtige Erklärung: > "Die Bezeichnung Magnetantennen oder auch Magnetfeldantennen ist etwas > unglücklich, um nicht zu sagen irreführend, denn Antennen wandeln nicht > nur einzelne Feldkomponenten, sondern das ganze elektromagnetische > Feld." > > Wahrscheinlich bricht jetzt ein Shitstorm über mich los. Daran gewöhnt man sich mit der Zeit. Licht, also auch Funk: Licht ist longitudinaler Druckausgleich im Medium. Licht ist ein rein mechanischer Vorgang. Kurt
Kurt schrieb: > Licht ist ein rein mechanischer Vorgang. Du kannst jede Welle in Teilchen umrechen. Und jedes bewegte Teilchen in eine Welle. Auch ein rollender Fußball hat eine Wellenlänge lambda = h /( m * v).
Kurt schrieb: > Licht Kurt, bitte erinnere dich: Beiträge zum Thema sind willkommen, Anbahnen von fruchtlosen Diskussionen über Alternativen zu etablierten Theorien hier definitiv nicht! Vorschlag: Melde dich hier https://www.dpg-physik.de/aktivitaeten-und-programme/tagungen/fruehjahrstagungen/herbst_2021 mit einem Poster an!
So - die Spule L1 aus dem HBB-Empfänger habe ich mal durchgemessen, mal ohne, dann mit 4 verschiedenen Kapazitätswerten parallel. Die ermittelten Werte: 236µH und Eigenkapazität etwa 10pF. Die Güte ist stark von der Resonanzfrequenz abhängig und unverständlicherweise im angepeilten Frequenzbereich viel niedriger als bei höheren Frequenzen: 84 kHz Q=103 101 kHz Q=152 152 kHz Q=289 und sinkt dann wieder auf Werte um 230 bis 470 kHz. Bei der Messung im Gerät "über alles" wurde ja auch etwa Q=100 festgestellt. Die Einstellmöglichkeit über den Kern ist minimal, mit 4700pF parallel zB nur zwischen 100 und 102 kHz, also ±2% (Achtung: Frequenz geht mit 1/√, daher +2% in L => -1% in f). Daher ist es kein Wunder, dass der Abgleich über mehrere parallel geschaltete Styroflex erfolgte! Außerdem: 236µH ist eigentlich ein Wert, den ich eher im MW-Bereich verorten würde, der wird mit 40-400pF überdeckt, und zwar bei Q > 200.
Josef L. schrieb: > Die Güte ist stark von der Resonanzfrequenz abhängig und > unverständlicherweise im angepeilten Frequenzbereich viel niedriger > als bei höheren Frequenzen Wieso unverständlich? Schon beim Detektor hattest Du die Erfahrung mit dem Gütemaximum gemacht. Aber der geringe Abgleichbereich der Spulen ist etwas verwunderlich. Bei einer Serienfertigung ist normalerweise kein grosser Variations- bereich notwendig, aber etwas mehr sollte es schon sein, denn sooo genau kann man die Spulen auch wieder nicht fertigen.
Josef L. schrieb: > @ Kurt > Anbahnen von fruchtlosen Diskussionen über Alternativen > zu etablierten Theorien hier definitiv nicht! Wenn ich mir ansehe, was heutzutage an Erklärungen für die ungeklärten Phänomene der Welt (dunkle Materie und Energie, Teilchenzoo, Urknall, Überlichtgeschwindigkeit usw.), teilweise an den Haaren herbei gezogen wird, dann würde es mich nicht wundern, wenn sogar "de lewe Kurt" eines Tages ein wenig recht bekommt.
Josef L. schrieb: > Einstellmöglichkeit über den Kern ist minimal, mit 4700pF parallel zB > nur zwischen 100 und 102 kHz, also ±2% (Achtung: Frequenz geht mit 1/√, > daher +2% in L => -1% in f). Etwas seltsam mit den ±2% bei Abgleich mit dem Kern. Ist da eventuell beim Messen was schief gegangen ? eric schrieb: > Wieso unverständlich? > Schon beim Detektor hattest Du die Erfahrung > mit dem Gütemaximum gemacht. Ja das ist mir auch noch so in Erinnerung.
eric schrieb: > Wieso unverständlich? Moment: Das Gütemaximum und seine Lage bei 236µH passen zusammen! Unverständlich ist mir, warum man für einen Empfänger für einen Frequenzbereich definitiv unter 100kHz Spulen für den MW-Bereich und nicht wenigstens für den LW-Bereich einsetzt! Mir kam das L/C-Verhältnis eh schon komisch vor; der einzige Vorteil liegt wahrscheinlich in der geringeren Empfindlichkeit auf Schaltungskapazitäten - wie gesagt die Transistoren können 100pF haben. Aber bei L um 2mH und C um 2nF wären die Auswirkungen gering genug und das Gütemaximum zwischen 60 und 100 kHz. Anbei Foto vom Abgleichkern (Länge 2cm) - der ist voll aus Plastik, und im Inneren des Spulenkörpers ist nicht etwa ein Ferrit- oder Eisenpulverkern, der mal da dran geklebt war, da ist nichts!
Josef L. schrieb: > Anbei Foto vom Abgleichkern (Länge 2cm) - der ist voll aus Plastik, und > im Inneren des Spulenkörpers ist nicht etwa ein Ferrit- oder > Eisenpulverkern, der mal da dran geklebt war, da ist nichts! Wie sehen denn die Messwerte ganz ohne Kern aus.
eric schrieb: > wenn sogar "de lewe Kurt" eines Tages ein wenig recht bekommt. Warum nicht? Solange der "Welle-Teilchen-Dualismus" das Gelbe vom Ei ist und trotzdem laut nach was Sinnvollerem schreit, haben alle besseren Versuche eine Chance. Deshalb auch mit Tipp mit der Tagung. Nur tut man sich vor Fachleuten schwerer als vor Halblaien wie uns. Das ist noch fast genauso wie vor 100-200-400 Jahren, nur kommt nicht gleich die Inquisition. OMG schrieb: > Wie sehen denn die Messwerte ganz ohne Kern aus? Weil der Kern schwer ging hatte ich mich nicht getraut die Extrempositionen auszuloten. Da er nur aus Plastik zu sein scheint (wenigstens außen?) habe ich das nachgeholt: Mit 10500pF parallel und ganz ohne Kern bekomme ich Resonanzfrequenz 102.0 kHz; wenn ich den Kern reindrehe bekomme ich ein Minimum bei etwa 92.5 kHz, noch weiter rein Drehen lässt die Frequenz wieder steigen. Das ist also ein Frequenzverhältnis von ±5%, also L-Verhältnis ±10%.
Soul E. schrieb: > Kurt schrieb: > >> Licht ist ein rein mechanischer Vorgang. > > Du kannst jede Welle in Teilchen umrechen. Umrechnen bestimmt. Was ist es dann, und vor allem: was war es vorher! > > Und jedes bewegte Teilchen in eine Welle. Auch ein rollender Fußball hat > eine Wellenlänge lambda = h /( m * v). Schon klar, Papier ist ungemein geduldig. Was hältst du davon: Ein Teilchen, hier der Grundbaustein der Materie (BT) ist nichts weiter als eine Menge der Trägersubstanz (TS) die durch einen Schwingvorgang als Einheit erhalten bleibt. Ist die Schwingung weg ist es das Teilchen auch. (der "Urknall" lässt grüssen) Nachdem meine Antwort an Josef wegen "verdächtiger Adresse" nicht gesendet werden kann wünsche ich euch halt von hier aus eine gute Nacht. Gute Nacht allemiteinander. Kurt
Mir sieht das so aus, als wäre das der Abgleichstift, der einen Kern bewegen müßte. Dessen Einfluß beim reindrehen ist natürlich klein. Es könnte sein, daß jemand vor langer Zeit den Kern schon abgestreift hatte bei zu argem rumkurbeln. Diese uralten Kerne waren häufig sehr spröde. Da hilft jetzt nur noch, die Kondensatoren passend draufzulöten.
Helge schrieb: > Mir sieht das so aus, als wäre das der Abgleichstift, der einen Kern > bewegen müßte. Ich habe grade mittels 1cm-Neodym-Magnet festgestellt, dass der vorderste, dünne Teil (1.16mm Durchmesser) des Abgleichstifts offenbar Ferrit ist! Kann durchaus 10-15mm lang sein, ist in das restliche Röhrchen eingeklebt. Ohne genaues Hinsehen schaut alles grauschwarz aus. Problem geklärt - die 10% Induktivitätsänderung sind plausibel. Inzwischen habe ich auch L2 vermessen: Von einem zum anderen Ende 88.2 kHz = 310µH, von unten bis zur Anzapfung 189 kHz = 67.5µH, Anzapfung nach oben 110 kHz = 200µH. Windungsverhältnis sollte also 1:1.72 sein, Anzapfung also bei 37%. Bei idealer Kopplung würde man gesamt 67.5µH x (1+1.72)² = 480µH sein. Da es nur 310µH sind, ist K < 1. Alles bei Kern soweit eingedreht auf minimale Resonanzfrequenz; maximale wieder etwa 10% höher.
Kurt schrieb: > wegen verdächtiger Adresse Liegt wohl an gmx, obwohl, Edi konnte mir schreiben. Aber der hatte wohl einen eigenen Email-Sender :-)
Ich habe gerade über die Simulation von L2 die Formel zur Berechnung der Gesamtinduktivität zweier Spulen "nachentdeckt" - es ist immer schön wenn man was selbst entdecken kann: Klar ist: Zwei Spulen weit auseinander ohne Kopplung in Serie geschaltet, da addieren sich die Induktivitäten einfach. L2 mit K=0 hat also L⁰ = 199.5 + 67.4 = 266.9 [µH] (genau gemessene Werte eingesetzt) Ebenso: Beide Wicklungen eng zusammen addieren sich die Windungszahlen, und die Induktivität geht mit W². Ich ziehe einfach die Wurzel aus jeder Teilinduktivität, das sind sozusagen symbolische Windungszahlen. Die addiere ich und quadriere das Ergebnis: L¹ = (√199.5 + √67.4)² = (14.12 + 8.21)² = 22.3² = 498.8 [µH] Die Gegeninduktivität bei K=1 ist damit M = L¹ - L⁰ = 498.8 - 266.9 = 231.9 [µH] Und für jeden Wert von K zwischen 0 und 1 wird L = L⁰ + K x M Bei der gemessenen Induktivität von L = 310µH ist dann K = (310 - 266.9) / 231.9 = 0.186 Also ich hab's jetzt nicht auf den Nobelpreis abgesehen ;-) aber zu wissen, dass die Anzapfung bei 37% und nicht bei 25% ist sowie vor allem dass der Koppelfaktor nicht 1 sondern nur 0.186 ist, ist schon fürs genauere Verstehen der Schaltung wichtig, denke ich. Im Bild die Resonanzfrequenzen mit C=10500pF für K=1, 0.186 und 0, das sind 69.5433, 88.2102 und 95.0716 kHz.
Noch ein Messergebnis: Ich habe die Oszillatorspule (L8/L9/L10) durchgemessen (siehe Schaltbild HF-Teil https://www.mikrocontroller.net/attachment/536177/HBB-Schematic.gif ) Jeweils mit einem 3500pF-Kondensator parallel messe ich für L8 205.1 kHz, L9 654.6 kHz, und für beide in Serie 132.4 kHz. Für L10 alleine sind es 678.6 kHz. Um die Kopplung zwischen L10 und den anderen zu messen, habe ich sie in Serie zu L8+L9 gemessen: einmal 132.4 kHz und mit vertauschten Anschlüssen 204.1 kHz; dabei ist es egal, ob auf der Seite von L8 oder L9 angeschlossen. Fazit: L8 = 172µH, L9=16.9µH, L10=15.7µH, K=0.834 in allen Fällen. L10 sitzt symmetrisch auf L8+L9. Induktivität L8+L9=279µH und die Anzapfung liegt etwa bei 0.24, auch die Rückkopplungswicklung hat etwa 1/4 der Windungszahl von L8+L9. Das zeigt, dass die Abschätzung mit 252+28µH zwar etwas überschätzt habe, das Windungsverhältnis ist aber ähnlich, ebenso die Kopplungswicklung mit 70µH. Damit kann ich jetzt prüfen, ob der Arbeitspunkt einigermaßen sinnvoll eingestellt ist. Bei den beiden HF-Stufen passt das, Emitter- und Kollektorwiderstände könnten noch etwas größer sein, aber nicht viel, sonst bricht die Verstärkung ein, viel geringere Werte erhöhen zwar die Kollektorströme, aber kaum mehr die Verstärkung. Bei 1mV HF an der Basis von Q1 sollte 1V HF am Kollektor von Q2 anstehen.
Die Messungen vom Oszillator passen offenbar. Die Spulendaten habe ich in PSpice eingegeben, und mit den aufaddierten Kapazitätswerten für C15=15.7nF schwingt die Simulation auf 76085 Hz, also gut 1 kHz über der Empfangsfrequenz - das hohe C sozusagen. Und zwar zwischen -24V und +4V am Kollektor von Q3, wenn ich den Kollektorwiderstand auf 3.3k verringere. Naja, die werden 1965 bereits mit Oszilloskop kontrolliert haben - soviel hält ein OC44 ja auch nicht aus. Ich muss aufpassen, ich habe nur noch 2x OC45 und jeweils einen OC70 und OC71. aber ich traue mich schon, demnächst nur den HF-Teil mit externem Netzteil separat in Betrieb zu nehmen. Im Bild oben die 75 kHz vom Sender gemischt mit den 76 kHz vom BFO vor der Demodulator-Diode OA5, unten die "geglättete" NF am Ausgang.
Josef L. schrieb: > ... > soviel hält ein OC44 ja auch nicht aus. Ich muss aufpassen, ich habe nur > noch 2x OC45 und jeweils einen OC70 und OC71... (Funktionierender aber nicht ernst gemeinter) Tipp: Den BFO kannst du auch durch einen ATTINY ersetzen. Wenn der über den internen RC- statt Quarzoszillator getaktet wird, dann erhält du sogar einen ganz besonderen Retro-/Sputnik-Sound. Das klingt dann so, als ob du das Sendesignal von der HBG-Inbetriebnahme 1966 empfangen würdest. :-)
Franz schrieb: > Funktionierender aber nicht ernst gemeinter Kann man sicher machen. Was gar nicht geht, ist ein RC-Oszillator mit "modernen" SMD-Keramik-Vielschicht-Kondensatoren, die für den Frequenzbereich 78kHz ja Werte haben müssen, die es nur mit -20/+50% gibt; da hängt die Überlagerungs-Tonhöhe von Temperatur und Luftfeuchtigkeit ab und mit der gefühlten Temperatur könnte man dann die Luftfeutigkeit "hören" :-))
LC-Schwingkreise mit alten Scheibenkondensatoren wären dafür auch "gut". Die Resonanzfrequenz kann man nicht so schnell messen wie die sich verändert.
Franz schrieb: > alten Scheibenkondensatoren Das geht natürlich gar nicht. Insofern ist der HBB-Empfänger vor 55 Jahren schon sinnvoll mit Styroflex bestückt worden. Wenn das anfangs für 92 kHz war, machen 1% Kapazitätsänderung 0.5% in Frequenz oder 460 Hz aus, und wenn das auf 1 kHz eingestellt war, dürfte das wirklich das absolute Maximum an Abweichung darstellen was möglich war. Auch die vielleicht 100 pF Änderung der Restschaltung (Transistor, weitere Kondensatoren) machen deutlich weniger aus.
Bitte melde dich an um einen Beitrag zu schreiben. Anmeldung ist kostenlos und dauert nur eine Minute.
  
  Bestehender Account
  
  
  
  Schon ein Account bei Google/GoogleMail? Keine Anmeldung erforderlich!
Mit Google-Account einloggen
Mit Google-Account einloggen
  Noch kein Account? Hier anmelden.








































 Thread beobachten
 Thread beobachten Seitenaufteilung abschalten
 Seitenaufteilung abschalten