Wie man einen Audio-Ausgang über PWM realisiert ist sehr gut beschrieben. In meinem Anwendungsszenario muss der Lautsprecher jedoch galvanisch getrennt vom Raspberry sein. Es muss kein High-End-Sound sein und Mono ist auch ausreichend. Ich habe versucht den Hoch- und Tiefpass wie in der Originalschaltung hinten anzuhängen. Tiefpass geht. Hochpass musste ich weglassen - sonst hört man gar nichts. Die abgebildete Schaltung habe ich mir ausgedacht und getestet und sie geht auch und auch die Soundqualität ist ganz OK, jedoch ist das viel zu leise. Daher habe ich an die Experten zwei Fragen: warum geht die Schaltung nicht mit einem Hochpass und warum ist sie so leise?
Du hast den falschen Koppler genommen, für ein Digitalsignel nimmt man einen Digitalkoppler. Gefiltert wird dann ausgangsseitig.
Alexander B. schrieb: > Daher habe ich an die Experten zwei Fragen: warum > geht die Schaltung nicht mit einem Hochpass Weil der Phototransistor (im Optokoppler) eine Betriebsspannung braucht, also einen belastbaren DC-Pfad zur Spannungsquelle. Der existiert in der Schaltung mit dem Hochpass nicht... > und warum ist sie so leise? Weil der einzige vorhandene Transistor -- nämlich der Phototransistor im Optokoppler -- nicht dafür gedacht ist, eine so große Last (=geringer Widerstand) wie den 8-Ohm- Lautsprecher zu treiben. Abhilfe für Warmduscher (=Normalbürger): LM386 Abhilfe für Hardliner: Transistorverstärker Abhilfe für Kampfbastler: 24V-Netztrafo als Ausgangs- übertrager...
Aaaah. Danke. Jetzt ergibt das einen Sinn. Die Möglichkeit für Warmduscher will ich nicht nehmen (habe kein LM386). Die für Kampbastler ist mir zu groß (so ein Netztrafo ist nun mal klobig). Aber das mit dem Transistorverstärker hört sich gut an. Ich vermute ich muss einen normalen Transistor, den man rumliegen hat (BC327 oder BC547) samt paar Widerständen hinten dran anlöten und schon würde das gehen. Falls es Vorschläge gibt - nur her damit.
Alexander B. schrieb: > Ich vermute ich muss einen normalen Transistor Es kann sein, dass ein brauchbar lauter Tranistorverstärker mehr als nur 1 einzigen Transistor braucht. Aber du kannst es ja mal mit dem einen Transistor probieren. Alexander B. schrieb: > Wie man einen Audio-Ausgang über PWM realisiert ist sehr gut beschrieben. Welche PWM-Frequenz wird dabei verwendet? Ich würde aber erstmal auch die ganzen Filter weglassen und die Lautsprechermechanik als "Filter" verwenden. Denn wenn deine PWM mit z.B. 20kHz ausreichend hochfrequent ist, dann wirkt nämlich schon der Lautsprecher selber als Tiefpass:
1 | |
2 | .--------o----------- +U |
3 | | | |
4 | 1k | |
5 | | | |
6 | | |<' |
7 | o------| |
8 | | |\ |
9 | 1k | |
10 | | | |
11 | | |/ | /| |
12 | V => | [] | |
13 | - |>. | \| |
14 | | | | |
15 | OK | | |
16 | '--------o----------- -U |
> In meinem Anwendungsszenario muss der Lautsprecher jedoch galvanisch > getrennt vom Raspberry sein. Nur mal aus Interesse: Warum das? Bekommt der Lautsprecherverstärker ein eigenes Netzteil, oder wird er aus dem selben Netzteil versorgt wie der µC?
Völlig passiv: Hochpass + Tiefpass (wie ohne galvanische Trennung am RPi) dann anstelle des Lautsprechers einen Übertrager und dann der Lautsprecher. Gruß Jobst
Den 33n und den 150R Widerstand miteinander vertauschen, denn sonst wird der 10uF Elko nur aufgepumpt und man hört nix mehr. Außerdem ist der 10uF Elko falsch rum eingebaut. In Bild 2 würde die Schaltung wieder funktionieren, aber leider immer noch leise. Zumindest ist jetzt der Lautsprecher über den Elko vor DC geschützt.
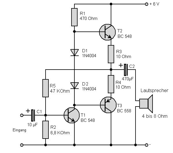
Alexander B. schrieb: > Falls es Vorschläge gibt - nur her damit. Hier ein kleiner Gegentakt Verstärker mit Standardbauteilen. Da kannste auch andere Dioden benutzen, z.B. 1N4148 o. ä.
Nach etwas Experimentieren habe ich mich doch für die Lösung für Warmduscher entschieden. (@ lkmiller: der MSBH-0505 trennt doch die beiden Stromkreise) Mit dieser Schaltung funktioniert das.
Bitte melde dich an um einen Beitrag zu schreiben. Anmeldung ist kostenlos und dauert nur eine Minute.
Bestehender Account
Schon ein Account bei Google/GoogleMail? Keine Anmeldung erforderlich!
Mit Google-Account einloggen
Mit Google-Account einloggen
Noch kein Account? Hier anmelden.







