Forum: Mikrocontroller und Digitale Elektronik AVR + BSS123 + LEDs


von Arne S. (Gast)


Angehängte Dateien:

Lesenswert?

N'abend,

kleines Problem.
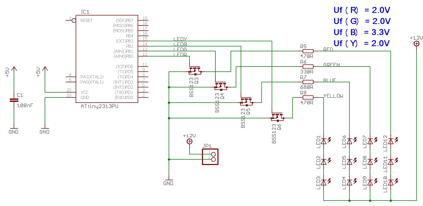
ATtiny 2313 steuert über PB[0..3] vier BSS123 an, die je drei SMD LEDs 
schalten. Also nix wildes, aber die blauen und gelben gehen nicht 
komplett aus. Rot und grün hingegen schon.
Anbei der Stromlaufplan und die Fuse settings in GALEP3.
Testcode:
1
int main(void)
2
    DDRB =0x0F;
3
  SystemDriverSetSystemClock(8000000ul);
4
  while(1) {
5
    uint32  myNOPIndex_U32;
6
7
    PORTB = 0x01;
8
    SystemDriverWaitMilliseconds(1000);
9
    PORTB = 0x02;
10
    SystemDriverWaitMilliseconds(1000);
11
    PORTB = 0x04;
12
    SystemDriverWaitMilliseconds(1000);
13
    PORTB = 0x08;
14
    SystemDriverWaitMilliseconds(1000);
15
  }
16
}
SystemDriverSetSystemClock() setzt eine modulinterne Variable auf 
8000000ul und SystemDriverWaitMilliseconds() nutzt dies, um die 
angegebenen ms zu warten. Das tut auch alles. Compiler ist IAR 6.30.
Mit dem Oszi messe ich, dass das Gate für blau und gelb schön zwischen 
<10mV und 5V toggelt. Habe den Vorwiderstand bei blau mal probeweise von 
680R auf 1K8 erhöht. Brachte genau: nix.
Worin liegt mein Schaltungsfehler?

Danke!

von H. H. (Gast)


Lesenswert?

Arne S. schrieb:
> Worin liegt mein Schaltungsfehler?

Der Schaltplan ist in Ordnung, also wird es am Aufbau liegen.

von ... (Gast)


Lesenswert?

Breadboardaufbau oder PCB?
Wie/wo exakt (Layout) sind die Spannungen gemessen?
Sind GND des µC und Strompfad der LEDs an einem vernünftig gewähltem 
Sternpunkt verbunden?
Leuchten die LEDs auch mit einem 10k Pulldown, ohne Verbindung zum µC?
Lässt sich das Problem durch tauschen der MOSFET beheben (ESD, EOS 
Schaden)?

von MaWin (Gast)


Lesenswert?

BSS123 gehen gerne beim Einbau durch Elektrostatik kaputt.

Ich bau sie immer mit Kurzschlussring ein, der erst danach entfernt 
wird.

von Arne S. (Gast)


Angehängte Dateien:

Lesenswert?

... schrieb:
> Breadboardaufbau oder PCB?
PCB 2-seitig
> Wie/wo exakt (Layout) sind die Spannungen gemessen?
Gate Spannung direkt am Gate, GND allerdings an der 16pin Wannenleiste 
über Jumperkabel. 5V und 12V kommen vom Labornetzteil.

> Sind GND des µC und Strompfad der LEDs an einem vernünftig gewähltem
> Sternpunkt verbunden?
Ich hänge die Unterseite der PCB mal an. G sind die 4 Gates der BSS123 
(Zuleitung zum AVR auf der Oberseite). D dann Drain. Dann der 1206 
Vorwiderstand und die drei LEDs je Pfad und an die dicke Leitung zum 12V 
Anschluss.
> Leuchten die LEDs auch mit einem 10k Pulldown, ohne Verbindung zum µC?
Also AVR aus dem Sockel raus und über eine "Sonde" mit 10KOhm GND an die 
LED direkt am 1206?

> Lässt sich das Problem durch tauschen der MOSFET beheben (ESD, EOS
> Schaden)?
Tja, ich hatte zuerst 4x IRLML 2402 drin. Da haben alle LEDs im 
Aus-Zustand leicht gedimmt. Am Gate lagen dann so 0.75V an. Der AVR 
konnte die Signalleitung nicht fest auf GND ziehen. Ich habe dann direkt 
mit GND über Sonde + 1K nachgeholfen. Hat nichts gebracht.
Ich könnte zur Not mal einen guten BSS123 gegen einen "schlechten" auf 
der PCB tauschen, um zu sehen, ob der Fehler mitwandert.

von HildeK (Gast)


Lesenswert?

Arne S. schrieb:
> Mit dem Oszi messe ich, dass das Gate für blau und gelb schön zwischen
> <10mV und 5V toggelt.

Wenn da <10mV am Gate sind und die LEDs trotzdem leuchten, dann ist der 
FET kaputt.

von Gerd E. (robberknight)


Lesenswert?

Arne S. schrieb:
> Tja, ich hatte zuerst 4x IRLML 2402 drin. Da haben alle LEDs im
> Aus-Zustand leicht gedimmt. Am Gate lagen dann so 0.75V an. Der AVR
> konnte die Signalleitung nicht fest auf GND ziehen. Ich habe dann direkt
> mit GND über Sonde + 1K nachgeholfen. Hat nichts gebracht.

Hmm, da ist was faul. Die IRLML 2402 sind zwar für die paar LEDs etwas 
überkandidelt, sollten aber problemlos ihren Job tun. Also u.a. sauber 
abschalten mit Gate auf 0V.

Wenn die auch über 1k nicht auf GND gezogen werden können, ist entweder 
an Deinem Attiny was faul oder die FETs sind auch kaputt.

Check mal ob das GND vom Attiny sauber verlötet ist und wirklich auf GND 
liegt.

Was ist mit der Leiterbahn zu den Gates - ist die sauber oder hat die 
irgendwelche Kurzschlüsse woanders hin? Wie sieht es mit dem Widerstand 
der Leiterbahn zwischen den Pins des Attinys und den Gates aus? 
Vielleicht hochohmig wg. defekten Vias?

Ansonsten könnte irgendetwas regelmäßig Deine FETs zerstören. Z.B. ein 
Netzteil was im Ein- oder Ausschaltmoment Überspannung liefert. Oder ein 
Schutzklasse 2 Netzteil was durch große Y-Kondensatoren auf halbe 
Netzspannung "aufschwimmt" und dann bei Kontakt GND mit PE, z.B. durch 
den PC beim Programmieren des Tinys, die Gates zerstört.

Oder irgendwas, was die Platine regelmäßig mit ESD traktiert. Trockene 
Luft, Polyesterpullover und Katzenfell oder so.

von Arne S. (Gast)


Lesenswert?

Ich habe jetzt den BSS123 für blau mit dem für grün getauscht, um zu 
sehen, ob der Fehler mitwandert: nein, blau und grün schalten jetzt 
einwandfrei, wenn der AVR im Sockel steckt.

AVR aus dem Sockel entfernt:
Gate offen: gelb leuchtet hell. Gate an GND: gelb dimmt leicht.
Gate offen: grün leuchtet hell. Gate an GND: grün ist aus.
Gate offen: blau dimmt leicht. Gate an GND: blau ist aus und bleibt aus, 
wenn GND vom Gate entfernt wird.

von H. H. (Gast)


Lesenswert?

Arne S. schrieb:
> Gate offen:

Ganz schlechte Idee.

von Gerd E. (robberknight)


Lesenswert?

Arne S. schrieb:
> AVR aus dem Sockel entfernt:

Da ist der Zustand undefiniert. Der Zustand wird dann von der 
bestehenden Ladung am Gate und parasitären Kapazitäten bestimmt.

Das ist keine gute Idee, weil es u.U. auch schwingen kann. Gerade wenn 
der Attiny im gesockelt ist und hin und wieder entfernt wird, würde ich 
Widerstände von den Gates nach GND vorsehen um für einen definierten 
Aus-Zustand zu sorgen. 47k, 100k, irgendwas in der Größenordnung.

von Arne S. (Gast)


Lesenswert?

H. H. schrieb:
> Arne S. schrieb:
>> Gate offen:
>
> Ganz schlechte Idee.
Weil ich den AVR aus dem Sockel genommen habe, um direkt GND anlegen zu 
können.

von H. H. (Gast)


Lesenswert?

Arne S. schrieb:
> H. H. schrieb:
>> Arne S. schrieb:
>>> Gate offen:
>>
>> Ganz schlechte Idee.
> Weil ich den AVR aus dem Sockel genommen habe, um direkt GND anlegen zu
> können.

Mach da Widerstände nach GND dran.

von ... (Gast)


Lesenswert?

Arne S. schrieb:
>> Leuchten die LEDs auch mit einem 10k Pulldown, ohne Verbindung zum µC?
> Also AVR aus dem Sockel raus und über eine "Sonde" mit 10KOhm GND an die
> LED direkt am 1206?
nein. AVR aus dem Sockel und 10k Widerstand von dem µC Pin bzw. Gate auf 
GND. des MOSFET müsste dann sicher gesperrt sein. So kannst du 
ausschließen, dass nicht der µC-Pin oder die FW das Verhalten verursacht 
(wobei das Source-Fragment stimmen sollte).

Ob der Fehler mit dem MOSFET wandert, kannst du einfach und sicherer mit 
einer Drahtbrücke auf einen anderen "Kanal" an den 1206er Widerständen 
ausprobieren.
Ich würde auch auf defekte Gates der BSS123 tippen.

p.s. für das nächste Layout würde ich ev. Gatewiderstände (20-100Ohm) 
einplanen

von H. H. (Gast)


Lesenswert?

... schrieb:
> p.s. für das nächste Layout würde ich ev. Gatewiderstände (20-100Ohm)
> einplanen

Die sind in dem Fall überflüssig.

von Arne S. (Gast)


Lesenswert?

... schrieb:
> nein. AVR aus dem Sockel und 10k Widerstand von dem µC Pin bzw. Gate auf
> GND. des MOSFET müsste dann sicher gesperrt sein.
Siehe meinen 17:35h Beitrag.

> Ich würde auch auf defekte Gates der BSS123 tippen.
Aber wieso wandert der Fehler dann beim BSS123 Tausch von blau -> grün 
nicht mit?

von Ford (Gast)


Lesenswert?

Frage am Rande: wie hats Du die Widerstände R5 .. R8 berechnet?

Wieso benutzt du keine npn-Transistoren mit Basis-Widerständen - ev. 
auch BCR133 oder sowas?

von Arne S. (Gast)


Lesenswert?

Ford schrieb:
> Frage am Rande: wie hats Du die Widerstände R5 .. R8 berechnet?
https://www.hobby-hour.com/electronics/ledcalc.php
und dann R erhöht, da die blauen LEDs mit dem errechneten Widerstand 
viel zu hell sind.

> Wieso benutzt du keine npn-Transistoren mit Basis-Widerständen - ev.
> auch BCR133 oder sowas?
Ähhh..???? Was soll das jetzt? Klar, hätte auch vier Relais nehmen 
können.

von hmmmmm (Gast)


Lesenswert?

Arne S. schrieb:
> Ähhh..???? Was soll das jetzt?

Du könntest ja eine Begründung liefern warum du FETs verwenden
wolltest. Ansonsten hätten es für die paar Milliamperes für die
LEDs auch - wie User Ford angedeuted hatte - auch normale NPN-
Transistoren getan.

von Axel S. (a-za-z0-9)


Lesenswert?

Weil es noch keiner gesagt hat: die Anbindung von GND an den ATTiny ist 
grenzwertig. Die Zuführung von GND erfolgt nur über die Brücken zwischen 
den Pins rechts. Dito der Abblock-Kondensator. Der ist GND-seitig auch 
nur über Brücken zwischen den Pins verbunden.

Zumindest das erste Problem wäre leicht zu lösen, wenn man den ATTiny um 
50mil nach oben verschieben würde.

Und wie gesagt: die Gates der MOSFETs dürften gerne Ableitwiderstände 
von 10..100K nach GND bekommen. Zumal du sie ja anscheinend über 
freifliegende Drahtbrücken an den ATTiny anschließen willst. Ein 
gesockelter µC stellt natürlich eine zusätzliche Fehlerquelle dar.

Wenn du an freifliegenden MOSFET-Gates womöglich mit einem nicht 
ESD-geschützten Lötkolben hantiert hast, kann da alles mögliche passiert 
sein.

von Ford (Gast)


Lesenswert?

Arne S. schrieb:
>> Frage am Rande: wie hats Du die Widerstände R5 .. R8 berechnet?
> https://www.hobby-hour.com/electronics/ledcalc.php
> und dann R erhöht, da die blauen LEDs mit dem errechneten Widerstand
> viel zu hell sind.

Danke für den Link, kannte ich noch nicht. Aber wieso errechnet man 
einen Widerstandswert, und nimmt dann irgend einen anderen?
Mich hätte halt interessiert, wie man sowas richtig macht.

In deinem Schaltbild verwendest du die Bezeichnung UF; ich denke mal 
damit ist die Voltage Drop (aus der verlinkten Seite) gemeint, oder? Für 
R/G/B/Y verwendets Du die Werte 2/2/3.3/2 V, die verlinkte Seite aber 
2/2.1/3.6/2.1 V.
Was mache ich da falsch?

>> Wieso benutzt du keine npn-Transistoren mit Basis-Widerständen - ev.
>> auch BCR133 oder sowas?
> Ähhh..???? Was soll das jetzt? Klar, hätte auch vier Relais nehmen
> können.

Ich denke, es gibt viele Möglichkeiten, von denen ich noch nicht mal dem 
Namen nach was gehört habe. Aus der Schule kenne ich eigentlich nur pnp- 
und npn-Transistoren, zwar mehr schlecht als recht, habe damit aber 
schon mal was erfolgreich ausgerechnet.

Mit Relais habe ich noch nichs gemacht, aber die Idee ist vielleicht 
ganz gut. Für 3 LED an einer 12V-Batterie (YUASA YB12AL-A), welche Sorte 
von Relais würdest du anstatt der BSS123 nehmen?

von MaWin (Gast)


Lesenswert?

Ford schrieb:
> welche Sorte von Relais würdest du anstatt der BSS123 nehmen?

Keine, das war ein Hoax.

Aber für deine winzigen LEDs tut es auch ein NPN Transistor.

Der hätte bei 1A Schwierigkeiten mit der Stromverstärkung, aber 1A 
brauchst du nicht.

von Arne S. (Gast)


Lesenswert?

Case closed. Es funktioniert!

IRLML2402 und BSS123 habe ich über aliexpress gekauft.
Hatte noch zehn BSS123 von Mouser. Diese für rot, gelb, blau eingelötet 
und OHNE AVR getestet. Sie leuchten nicht initial auf. Der grüne Kanal 
schon, den ich aber mit einem GND Kurzschlusskabel sauber ausschalten 
konnte. Nehme ich das Kabel wieder weg, leuchtet grün wieder.
Mit AVR tut alles, was es soll. Vielen Dank an diejenigen (besonders 
"... (Gast)"), die intelligente Fragen gestellt haben.
Braucht jemand noch 90 BSS123 von aliexpress? ;-)

von Magnus M. (magnetus) Benutzerseite


Lesenswert?

Ford schrieb:
> Aber wieso errechnet man einen Widerstandswert, und nimmt dann irgend
> einen anderen?

Lesen bildet:

Arne S. schrieb:
> und dann R erhöht, da die blauen LEDs mit dem errechneten Widerstand
> viel zu hell sind.

von Arne S. (Gast)


Lesenswert?

Ford schrieb:
> Arne S. schrieb:
>>> Frage am Rande: wie hats Du die Widerstände R5 .. R8 berechnet?
>> https://www.hobby-hour.com/electronics/ledcalc.php
>> und dann R erhöht, da die blauen LEDs mit dem errechneten Widerstand
>> viel zu hell sind.
>
> Danke für den Link, kannte ich noch nicht. Aber wieso errechnet man
> einen Widerstandswert, und nimmt dann irgend einen anderen?
Halllllooooooo.... lesen! Was schrieb ich zum Thema "zu hell" 5 Zeilen 
darüber?
Mehr Widerstand = weniger Strom = weniger Licht.

> In deinem Schaltbild verwendest du die Bezeichnung UF; ich denke mal
> damit ist die Voltage Drop (aus der verlinkten Seite) gemeint, oder?
Nicht von der Seite, sondern aus dem datenblatt - so vorhanden. Die 
Frage wäre sonst sicher (vermutlich plausibel begründet) gekommen.
> Für R/G/B/Y verwendets Du die Werte 2/2/3.3/2 V, die verlinkte Seite aber
> 2/2.1/3.6/2.1 V.
> Was mache ich da falsch?
Du nimmst die voreingestellten Werte, die bei Anwahl einer Farbe rechts 
daneben eingetragen werden. Diese kann & sollte man mit denen aus dem 
Datenblatt korrigieren, falls abweichend.

von Manfred (Gast)


Lesenswert?

Gerd E. schrieb:
> Die IRLML 2402 sind zwar für die paar LEDs etwas überkandidelt,

Nee, im Gegensatz zum BSS123 hat der schon bei 4,5V U(GS) einen 
definierten R(DS)on. Optimal sind beide nicht, ich würde IRLML6344 
einsetzen, dann darf der µC auch mit 3,3V laufen.

hmmmmm schrieb:
> Du könntest ja eine Begründung liefern warum du FETs verwenden
> wolltest. Ansonsten hätten es für die paar Milliamperes für die
> LEDs auch - wie User Ford angedeuted hatte - auch normale NPN-
> Transistoren getan.

Quatsch, Arne muß da garnichts begründen - die Schaltung mit FETs ist 
sachgerecht und wird funktionieren. Natürlich kann man normale NPN 
einsetzen, hätte ich vielleicht sogar gemacht, aber es gibt keinen 
technischen Grund, das tun zu müssen.

Arne S. schrieb:
> Der grüne Kanal schon, den ich aber mit einem
> GND Kurzschlusskabel sauber ausschalten konnte.

Warum ignorierst Du eindeutige Hinweise, Grundlagen:
H. H. schrieb:
> Mach da Widerstände nach GND dran.
Axel S. schrieb:
> die Gates der MOSFETs dürften gerne Ableitwiderstände
> von 10..100K nach GND bekommen.

Ford schrieb:
> Was mache ich da falsch?

Hier Dinge zu schreiben, die nichts mit dem Problem zu tun haben.

Wer für den Vorwiderstand von LEDs einen Internetrechner benötigt, soll 
sich dringend ein anderes Hobby suchen, das kann man per Kopfrechnen 
überschlagen. Die Flußspannungen, die Arne korrekt "Uf" bezeichnet hat, 
sind je nach Farbe und Bauart unterschiedlich.

Zu LED-Grundlagen finden sich im µC-net jede Menge Beiträge, ackere die 
durch.

Arne S. schrieb:
> Braucht jemand noch 90 BSS123 von aliexpress? ;-)

Ärgerlich, waren die wenigstens billig?  Ich habe hier auch einige FETs 
vom Ali, deren Echtheit in Zweifel steht - aber für solchen Kinderkram 
wie Deinem Aufbau tun sie es.

von Arne S. (Gast)


Lesenswert?

Manfred schrieb:
> ich würde IRLML6344 einsetzen,
Schau mir das Datenblatt morgen an.

> dann darf der µC auch mit 3,3V laufen.
Hab ich nicht, 5V dagegen schon.

> Quatsch, Arne muß da garnichts begründen - die Schaltung mit FETs ist
> sachgerecht und wird funktionieren. Natürlich kann man normale NPN
> einsetzen, hätte ich vielleicht sogar gemacht, aber es gibt keinen
> technischen Grund, das tun zu müssen.
Danke!
Vielleicht bestelle ich einige BC8xx... bei aliexpress?

> Warum ignorierst Du eindeutige Hinweise, Grundlagen:
Weil die Platine schon fertig ist. Soll ich die jetzt wegschmeissen, 20 
neue fertigen lassen für ~10€ + 35€ FedEx?
Wobei die GND Widerstände ja nicht mal etwas gebracht hätten!

> Wer für den Vorwiderstand von LEDs einen Internetrechner benötigt
War halt faul.... :-/

> Arne S. schrieb:
>> Braucht jemand noch 90 BSS123 von aliexpress? ;-)
>
> Ärgerlich, waren die wenigstens billig?
Hab sie noch in der Bestellhistorie gefunden: 1,74€/100Stk. +p&p
Bei Mouser werde ich arm: 10ct/Stk netto (!).

von H. H. (Gast)


Lesenswert?

Manfred schrieb:
> Arne S. schrieb:
>> Braucht jemand noch 90 BSS123 von aliexpress? ;-)
>
> Ärgerlich, waren die wenigstens billig?  Ich habe hier auch einige FETs
> vom Ali, deren Echtheit in Zweifel steht - aber für solchen Kinderkram
> wie Deinem Aufbau tun sie es.

BSS123 gibt es von mindestens 17 Herstellern, die meisten aus China.

von Arne S. (Gast)


Lesenswert?

H. H. schrieb:
> BSS123 gibt es von mindestens 17 Herstellern, die meisten aus China.
Auch auf der Mouserverpackung steht:
Herkunftsland: CN

Ich hatte in einer anderen Schaltung schon diese Ali-BSS123 benutzt, um 
einen OD-Ausgang zu einem MC68901 (MFP aus der 68000 Reihe) zu 
integrieren. Da hatte ich ab und an auch Probleme. Dann ging es wieder 
problemlos und blieb auch so.

Sonst nie Proleme mit Aliexpress Zeug gehabt. Xilinx XC95xxXL CPLDs 
laufen 1A.
Hab vor einem Jahr 10x XC9572XL in 100pin QFP für 7,20€ gekauft. Jetzt 
kosten 10Stk. > 18,-€!

von michael_ (Gast)


Lesenswert?

Manfred schrieb:
> Natürlich kann man normale NPN
> einsetzen, hätte ich vielleicht sogar gemacht, aber es gibt keinen
> technischen Grund, das tun zu müssen.

Aber ein BSS123 ist für so eine Anwendung eine schlechte Wahl als 100V 
Typ.
Auch einen Transistor mit 100V würde ich da nicht nehmen.

Die Daten für so eine niederohmige Anwendung sind schlecht.
Es gibt Besseres, wurde ja schon genannt.

von Manfred (Gast)


Lesenswert?

Arne S. schrieb:
>> ich würde IRLML6344 einsetzen,
> Schau mir das Datenblatt morgen an.

Deine BSS garantieren ihren Einschaltwiderstand erst bei 10V U(GS), die 
hast Du nicht. Bei Deinen paar mA wird er vmtl. spielen, es wäre 
interessant, mal zu messen, welche Restspannung er in Deinem Aufbau hat.

Die anderen beiden sind schon bei 2,5 / 4,5V definiert, das würde ich 
bevorzugen.

> Danke!
> Vielleicht bestelle ich einige BC8xx... bei aliexpress?

Ich meckere oft, dass man nicht für jeden Kinderkram FETs einsetzen muß 
und verwende NPN, weil ich sie in großer Menge im Bestand habe. Wenn Du 
nichts vorrätig hast, gibt es wenig Grund, NPNs nachzukaufen.

Die typische Falle, in der Du eigentlich auch sitzt, sind FETs bei 
geringer Steuerspannung. Selbst mit 2 Volt aus dem µC bekomme ich einen 
beliebigen NPN sicher auf, während ich bei FETs gezielt nach einem 
Low-Level-Typ gucken muß.

Solange es um ein paar LEDs oder kleine Relais geht, macht man mit dem 
IRLML6344 nichts falsch. Wie Du selbst aber beschrieben (und hoffentlich 
begriffen) hast, darf das Gate niemals undefiniert sein, da sind NPN 
toleranter.

Dazu kommt natürlich, von anderen Kommentatoren erwähnt, dass FETs 
empfindlich auf elektrostatische Entladungen reagieren. Mein Bastelplatz 
ist entsprechend ausgerüstet und ich kenne das Problem aus der 
Elektronikfertigung - das gilt leider nicht für jeden Bastler.

>> Warum ignorierst Du eindeutige Hinweise, Grundlagen:
> Weil die Platine schon fertig ist.

Wenn sicher ist, dass der µC immer angeschlossen und in einem 
definierten Zustand ist, funktioniert das auch ohne Widerstände nach 
GND. Deine Beschreibungen zeigten eher auf einen Bastelbrettaufbau!

Zum Nachferkeln gehen notfalls kleine SMD-Widerstände.

H. H. schrieb:
> BSS123 gibt es von mindestens 17 Herstellern, die meisten aus China.

Halte die Füsse still, Du hast mich schon höchstpersönlich wegen 
China-Fakes verhauen.

michael_ schrieb:
> Aber ein BSS123 ist für so eine Anwendung eine schlechte Wahl als 100V
> Typ.
> Auch einen Transistor mit 100V würde ich da nicht nehmen.

Es gibt keinen Grund, der gegen eine hohe Sperrspannungsfestigkeit 
spricht.

> Die Daten für so eine niederohmige Anwendung sind schlecht.

Den Kommentar habe ich mir verkniffen und es einfach mal mit Rechnen 
versucht. In seiner Schaltung fließen maximal 20mA pro Zweig, da würden 
selbst 30 Ohm des FETs keine kritische Verlustleistung ergeben.

> Es gibt Besseres, wurde ja schon genannt.

Und zwar von mir! Es geht besser, aber mit Augenmaß und guten Willen 
denke ich, dass Arnes Schaltung auch so funktionieren kann - wobei ich 
andere FETs gewählt hätte.

von Arne S. (Gast)


Lesenswert?

Manfred schrieb:
> Deine BSS garantieren ihren Einschaltwiderstand erst bei 10V U(GS), die
> hast Du nicht. Bei Deinen paar mA wird er vmtl. spielen,
Zuerst: bin kein E-Techniker (sondern Inform.) und fühle mich naturgemäß 
bei Digitaltechnik wohler (CPLDs).
Hab mal kurz in das DB vom IRLML6344 geschaut. Ugs(th) beginnt schon bei 
0.5V. Wäre es nicht sinnvoller in einem 5V Digitalumfeld einen MOSFET zu 
nehmen, der z.B. bei Ugs(th) von minimal 2V erst schließt und z.B. bei 
3.5V sicher schließt?

> es wäre  interessant, mal zu messen, welche Restspannung er in Deinem Aufbau 
hat.
Nochmal in langsam für Doofe!

> Die typische Falle, in der Du eigentlich auch sitzt, sind FETs bei
> geringer Steuerspannung. Selbst mit 2 Volt aus dem µC bekomme ich einen
> beliebigen NPN sicher auf, während ich bei FETs gezielt nach einem
> Low-Level-Typ gucken muß.
Aber beide von mir benutzten passen doch diesbezüglich, oder?

> Solange es um ein paar LEDs oder kleine Relais geht, macht man mit dem
> IRLML6344 nichts falsch. Wie Du selbst aber beschrieben (und hoffentlich
> begriffen) hast, darf das Gate niemals undefiniert sein, da sind NPN
> toleranter.
Ja, das ist mir klar. Mit feuchtem Finger am Gate kann ich sicher den 
ein oder anderen MOSFET schalten, wenn nichts anderes für Push-Pull 
sorgt. Bei BJTs geht das nicht.

> Dazu kommt natürlich, von anderen Kommentatoren erwähnt, dass FETs
> empfindlich auf elektrostatische Entladungen reagieren. Mein Bastelplatz
> ist entsprechend ausgerüstet und ich kenne das Problem aus der
> Elektronikfertigung - das gilt leider nicht für jeden Bastler.
Wobei ich mir nicht sicher bin, was die IRLML2402, die ich zuerst 
montiert hatte, gehimmelt hat. Lötpaste aufgetragen und die IRLML mit 
der ESD Pinzette aufgelegt. Dann in den Ofen (Standard T-962A).
Es müssen dann ja wohl auch 7 von 8 (IRLML & BSS) mehr oder weniger ganz 
ausgefallen sein.  Kommt mir sehr übertrieben vor.

> Wenn sicher ist, dass der µC immer angeschlossen und in einem
> definierten Zustand ist, funktioniert das auch ohne Widerstände nach
> GND.
Der AVR ist halt gesockelt, da ich keine ISP Schnittstelle vorgesehen 
habe und ihn im GALEP3 programmieren kann. Die Ports bleiben auch die 
gesamte Laufzeit so konfiguriert wie am Beginn mittels DDRx 
konfiguriert, d.h. PushPull an den LED Portpins ist garantiert.

>> Aber ein BSS123 ist für so eine Anwendung eine schlechte Wahl als 100V
>> Typ.
>> Auch einen Transistor mit 100V würde ich da nicht nehmen.
>
> Es gibt keinen Grund, der gegen eine hohe Sperrspannungsfestigkeit
> spricht.

Ich kenne den BSS123 aus meinem beruflichen Umfeld (Weisse Ware). Da 
wurde er z.B. benutzt, um die 3.3V UART Schnittstelle eines STM32 auf 5V 
zu bringen. Und auch für einiges andere, da billig. In dem Umfeld gilt 
halt auch: gut ist gut genug. Ich kenne den BSS123 als Wald-und-Wiesen 
LL-MOSFET für kleine Ströme. Und der Elektronikfertiger hat nicht nur 
für uns sondern auch für BSH, Electrolux, Whirlpool, etc. gefertigt. Da 
werden täglich viele, viele Rollen BSS123 verlötet.

> Den Kommentar habe ich mir verkniffen und es einfach mal mit Rechnen
> versucht. In seiner Schaltung fließen maximal 20mA pro Zweig, da würden
> selbst 30 Ohm des FETs keine kritische Verlustleistung ergeben.
Eben. Bei 10Ohm als RDS(On) @4.5V und 0.02A komme ich auf P = 10 x 
0.02^2 = 4mW!

> Und zwar von mir! Es geht besser, aber mit Augenmaß und guten Willen
> denke ich, dass Arnes Schaltung auch so funktionieren kann - wobei ich
> andere FETs gewählt hätte.
Solange sie demselben Pinout im SOT23 folgen, schaue ich sie mir gerne 
an. Und preislich sollten sie jetzt nicht zu sehr abheben.
Habe die Schaltung vorhin 1h als Blinklicht laufen lassen. Ich finde, es 
tut!

von Ford (Gast)


Lesenswert?

Arne S. schrieb:

>> Danke für den Link, kannte ich noch nicht. Aber wieso errechnet man
>> einen Widerstandswert, und nimmt dann irgend einen anderen?
> Halllllooooooo.... lesen! Was schrieb ich zum Thema "zu hell" 5 Zeilen
> darüber?
> Mehr Widerstand = weniger Strom = weniger Licht.

Ehrlich gesagt, ich hatte mir von einer Seite, die unter "LEDCALC" 
firmiert, mehr versprochen. Dass diese z.B. Hilfe auch bietet, und den 
unterschiedlichen Helligkeitseindruck verschiedenfarbiger LEDs 
berücksichtigen zu können.

Ich habe mir die Sourcen angeschaut - ca. 650 (!) Zeilen Code - nur für 
klicki-bunti ...

Da bist mit Taschenrechner oder Kopfrechnen, egal wie faul Du dich 
anstellst, bequemer dran (Hint: Ohmsches Gesetz). Für deine 3 roten LEDs 
ergeben sich:

Rv = (12 V - 3*2 V) / 13 mA ~ 462 Ohm - gerundet 470 Ohm

Den grünen LEDs genehmigst Du offensichtlich 18 mA.
Woher die 13 mA bzw. 18 mA kommen, was ja die interessante Frage ist, 
verschweigst Du aber.

Aber wie sagt Manfred (Gast) 05.12.2021 20:58 so schön?
>>> Wer für den Vorwiderstand von LEDs einen Internetrechner
>>> benötigt, soll sich dringend ein anderes Hobby suchen,
>>> das kann man per Kopfrechnen überschlagen.

>> Für R/G/B/Y verwendets Du die Werte 2/2/3.3/2 V, die verlinkte Seite aber
>> 2/2.1/3.6/2.1 V.
> Du nimmst die voreingestellten Werte, die bei Anwahl einer Farbe
> rechts daneben eingetragen werden. Diese kann & sollte man mit
> denen aus dem Datenblatt korrigieren

Eben ausprobiert: Tatsächlich ist der Unterschied, ob ich 2 V statt 2.1 
V (ergo 12.7 mA statt 12.1 mA) veranschlage, oder auch 3.3 V statt 3.6 
V, für den Helligkeitseindruck nicht entscheidend.

Trotzdem, Danke für die freundliche Hilfe.
- Ford

von Manfred (Gast)


Lesenswert?

Arne S. schrieb:
> Hab mal kurz in das DB vom IRLML6344 geschaut. Ugs(th) beginnt schon bei
> 0.5V. Wäre es nicht sinnvoller in einem 5V Digitalumfeld einen MOSFET zu
> nehmen, der z.B. bei Ugs(th) von minimal 2V erst schließt und z.B. bei
> 3.5V sicher schließt?

Ugs(th) interessiert mich im Schaltbetrieb nicht, ich gucke auf den 
garantierten RDSon bei UGS, da ist der 6344 besser.

Scheiße, erwischt: Im Datenblattkopf des BSS123 stehen 6Ohm@10V, aber 
weiter unten 10Ohm@4,5V.

Mit 10 Ohm nicht wirklich gut, aber ich muß meine Aussage revidieren - 
Du betreibst ihn in einem definierten Bereich.

>> es wäre  interessant, mal zu messen, welche Restspannung er in Deinem Aufbau
> hat.
> Nochmal in langsam für Doofe!

Hat sich im Prinzip erledigt: Bei 20mA LED-Strom düften maximal 200mV 
D-S abfallen, könnte man ja mal nachmessen.

>> Dazu kommt natürlich, von anderen Kommentatoren erwähnt, dass FETs
>> empfindlich auf elektrostatische Entladungen reagieren. Mein Bastelplatz
>> ist entsprechend ausgerüstet und ich kenne das Problem aus der
>> Elektronikfertigung - das gilt leider nicht für jeden Bastler.
> Wobei ich mir nicht sicher bin, was die IRLML2402, die ich zuerst
> montiert hatte, gehimmelt hat. Lötpaste aufgetragen und die IRLML mit
> der ESD Pinzette aufgelegt. Dann in den Ofen (Standard T-962A).
> Es müssen dann ja wohl auch 7 von 8 (IRLML & BSS) mehr oder weniger ganz
> ausgefallen sein.  Kommt mir sehr übertrieben vor.

Mir nicht, ich habe schon Rasterelektronenmikroskopaufnahmen deutlich 
größerer FETs gesehen, die einen Ausfall wegen ESD belegt haben.

Nicht jeder Transistor fällt sofort aus, es gibt auch ESD-Schäden, die 
erst eine Weile später zum Ausfall führen.

>> Wenn sicher ist, dass der µC immer angeschlossen und in einem
>> definierten Zustand ist, funktioniert das auch ohne Widerstände nach
>> GND.
> Der AVR ist halt gesockelt, da ich keine ISP Schnittstelle vorgesehen
> habe und ihn im GALEP3 programmieren kann. Die Ports bleiben auch die
> gesamte Laufzeit so konfiguriert wie am Beginn mittels DDRx
> konfiguriert, d.h. PushPull an den LED Portpins ist garantiert.

Dann stelle bitte sicher, Deine Baugruppen ohne µC ESD-gerecht zu 
schützen.

> Ich kenne den BSS123 aus meinem beruflichen Umfeld (Weisse Ware). Da
> wurde er z.B. benutzt, um die 3.3V UART Schnittstelle eines STM32 auf 5V
> zu bringen. Und auch für einiges andere, da billig. In dem Umfeld gilt
> halt auch: gut ist gut genug. Ich kenne den BSS123 als Wald-und-Wiesen
> LL-MOSFET für kleine Ströme. Und der Elektronikfertiger hat nicht nur
> für uns sondern auch für BSH, Electrolux, Whirlpool, etc. gefertigt. Da
> werden täglich viele, viele Rollen BSS123 verlötet.

Die Pegelwandler sind deutlich hochohmiger als LED-Schalter, aber siehe 
oben, ich habe mich da etwas vertan.

>> Den Kommentar habe ich mir verkniffen und es einfach mal mit Rechnen
>> versucht.
> Eben. Bei 10Ohm als RDS(On) @4.5V und 0.02A komme ich auf P = 10 x
> 0.02^2 = 4mW!

Da bin ich vollkommen bei Dir, total unkritisch. Mit 12V hast Du genug 
Spannung, Dir 200mV Verlust leisten zu können.

> Solange sie demselben Pinout im SOT23 folgen, schaue ich sie mir gerne
> an. Und preislich sollten sie jetzt nicht zu sehr abheben.

Sollte beides zutreffen.

> Habe die Schaltung vorhin 1h als Blinklicht laufen lassen. Ich finde, es
> tut!

Lasse es, wie es ist.

von Arne S. (Gast)


Lesenswert?

Manfred schrieb:
> > Ugs(th) interessiert mich im Schaltbetrieb nicht, ich gucke auf den
> garantierten RDSon bei UGS, da ist der 6344 besser.
Wenn Du mir da ein paar Hintergrundinfos geben könntest, warum das 
wichtig ist?
Ich lese da sonst heraus, dass ein niedriger RDSon zu einer geringeren 
Verlustleistung führt. Dann wiederum müsste ich entgegnen, daß 4mW 
vernachlässigbar sind und ich in so einem Fall lieber auf den Preis 
schaue getreu dem Motto: gut ist gut genug.

> Du betreibst ihn in einem definierten Bereich.
Bedeutet genau was? Voll ausgesteuert deutlich diesseits/jenseits von 
Ugs(th)?

> Hat sich im Prinzip erledigt: Bei 20mA LED-Strom düften maximal 200mV
> D-S abfallen, könnte man ja mal nachmessen.
Mache ich heute mal. Muss erst das Testprg. umschreiben, da jeder Kanal 
nur 1s aktiv ist. So schnell ist das Multimeter nicht.

> Lasse es, wie es ist.
Ich bestücke morgen trotzdem nochmal eine Platine mit 2402.
Um zwei Signale mittels OD gegen GND zu schalten, sind noch zwei BSS123 
auf der Platine. Auf einer ähnlichen PCB mit 7Segment statt LEDs sind 
die auch für denselben Zweck drauf und da habe ich bei zwei PCBs keine 
MOSFET Ausfälle durch Unachtsamkeit bei Bestückung/Betrieb feststellen 
können. Einer der beiden BSS123 löst einen Reset aus und DEN merke ich 
auf alle Fälle.

von HildeK (Gast)


Lesenswert?

Manfred schrieb:
> Da bin ich vollkommen bei Dir, total unkritisch. Mit 12V hast Du genug
> Spannung, Dir 200mV Verlust leisten zu können.

Oder, um es anders auszudrücken: Mit 330Ω  470Ω  680Ω Vorwiderstand an 
den LEDs spielen die hinzukommenden 10Ω einfach keine Rolle mehr.

Arne S. schrieb:
> Manfred schrieb:
>> Ugs(th) interessiert mich im Schaltbetrieb nicht, ich gucke auf den
>> garantierten RDSon bei UGS, da ist der 6344 besser.
> Wenn Du mir da ein paar Hintergrundinfos geben könntest, warum das
> wichtig ist?
Schalterbetrieb heißt: entweder ein oder aus. Die UGS(th)_max ist eine 
Kenngröße, oberhalb der der MOSFET garantiert z.B. 250µA Strom leitet 
(Wert vom Typ abhängig - siehe Datenblatt; beim IRLML6344 sind es z.B. 
nur 10µA). Das ist nicht viel und hat deshalb für den EIN-Zustand wenig 
Aussagekraft.
UGS(th)_min sagt dir, dass unterhalb dieses Wertes der genannte Strom 
nicht überschritten wird. Also eine Aussage für den AUS-Zustand.
Deshalb schaut man auf die Zeile, bei der der RDS_on für eine bestimmte 
Gatespannung spezifiziert ist. Unterschreitet man den Wert nicht, dann 
kann man sicher sein, dass der MOSFET als sicher eingeschaltet 
betrachtet werden kann.

> Ich lese da sonst heraus, dass ein niedriger RDSon zu einer geringeren
> Verlustleistung führt. Dann wiederum müsste ich entgegnen, daß 4mW
> vernachlässigbar sind und ich in so einem Fall lieber auf den Preis
> schaue getreu dem Motto: gut ist gut genug.
Ja, da hast du recht. Bei den geringen Strömen im Verhältnis zu dem was 
er als Maximum kann, darf man auch nicht ganz so kleinlich sein, wenn 
der Spannungswert nicht ganz erreicht wird. Und ob 4mW oder auch 40mW, 
das wird in den seltensten Fällen einen relevanten Unterschied machen.

von Arne S. (Gast)


Lesenswert?

@HildeK:
Danke für die Infos!

Nachtrag #1: habe heute Vormittag 4 PCBs bestückt mit ali IRLML2404. 
Funktioniert wie geplant. Ich weiß nicht, was gestern so komplett schief 
lief. Habe dasselbe Temperaturprofil beim Ofen genommen, selbe 
Arbeitsumgebung,...

Danke an alle Hilfeleistenden!

von MaWin (Gast)


Lesenswert?

Arne S. schrieb:
> Hab mal kurz in das DB vom IRLML6344 geschaut. Ugs(th) beginnt schon bei
> 0.5V. Wäre es nicht sinnvoller in einem 5V Digitalumfeld einen MOSFET zu
> nehmen, der z.B. bei Ugs(th) von minimal 2V erst schließt und z.B. bei
> 3.5V sicher schließt?

UGS(th)sagt, unterhalb welcher Spannung der MOSFET komplett AUS ist.

Dann kommt erst mal ein langer Beteich in dem er den Strom begrenzt.

Erst bei etwa doppelter Spannung als der höchsten angegebenen UGS(th) 
ist er sicher eingeschaltet und lässt den Strom laut Datenblatt durch.

Keine Ahnung, warum das mit ziemlich 100% Trefferquote ständig falsch 
verstanden wird.

von HildeK (Gast)


Lesenswert?

MaWin schrieb:
> UGS(th)sagt, unterhalb welcher Spannung der MOSFET komplett AUS ist.

Um genau zu sein: UGS(th)_min.

MaWin schrieb:
> Keine Ahnung, warum das mit ziemlich 100% Trefferquote ständig falsch
> verstanden wird.
Weil man links im Datenblatt nach UGS sucht? Oder rechts nach der 
Einheit 'Spannung'?
Weil man MOSFETS in 90% der Fälle im Schaltbetrieb verwendet, es aber 
lineare Bauelemente sind?
Weil die relevanten Angaben nur 'nebenbei' unter den Messbedingungen für 
den RDS_on genannt werden?

Da muss man eben erst mal kapiert haben und von alleine kommt das nicht 
ohne weiteres.

Nicht alle Bauelemente sind so einfach zu verstehen wie Widerstände. 
Zumindest von Unerfahrenen ...

von Mark S. (voltwide)


Lesenswert?

Arne S. schrieb:
> Der AVR
> konnte die Signalleitung nicht fest auf GND ziehen.
Ach was! Schau Dir in solchen F#ällen die Gate-Spannung mit dem scope 
genau an. Vmtl macht Dein Programm irgendwelche kurzen Pulse, die als 
PWM mit geringem Tastverhältnis die LEDs schwach ansteuern.

Bitte melde dich an um einen Beitrag zu schreiben. Anmeldung ist kostenlos und dauert nur eine Minute.
Bestehender Account
Schon ein Account bei Google/GoogleMail? Keine Anmeldung erforderlich!
Mit Google-Account einloggen
Noch kein Account? Hier anmelden.