Hi Leute, in der freien Zeit zwischen den Feiertagen möchte ich gerne ein kleines Projekt für meinen Sohn (1,5 Jahre) realisieren. In eine Box aus dem 3D-Drucker werden 4 farbige LEDs eingebaut, welche einzeln über einen eigenen Taster aktiviert werden. Als Stromquelle dient ein 9V-Block und vor jede LED wird ein passender Widerstand gelötet. Da ich die Schaltung auf einer Lochrasterplatine aufbauen will, habe ich das Vorhaben mit Fritzing kurz skizziert (siehe Anhang). Allerdings ist mir dabei die Idee gekommen einen zusätzlichen Taster einzubauen, welcher alle 4 LEDs als Lauflicht schaltet. Ich würde die Schaltung gerne ohne IC aufbauen, zur Not auch nur mit Blink Funktion (alle LEDs gleichzeitig). Falls das möglich sein sollte, könnt ihr mir dabei helfen? Ich finde zwar Beiträge zu Lauf- und Blinklichtern, allerdings mit mehr als 4 LEDs und sehr komplizierten Schaltplänen. Als Laie in dem Bereich Schaltungen komme ich leider nicht weiter. Ich freue mich auf eure Meinung und hoffentlich auch Hilfe Stephan
Stephan E. schrieb: > Allerdings ist > mir dabei die Idee gekommen einen zusätzlichen Taster einzubauen, > welcher alle 4 LEDs als Lauflicht schaltet. Gibt es bei Pollin als Bausatz.
Leider mit IC, aber kein Prozessor. Ohne IC wird es schwierig.
Also ich habe Videos gesehen in denen jemand einen Wechselblinker mit zwei Transistoren baut. Leider sind es da nur 2 LEDs. Könnte man sowas auch mit 4 Lichtern machen? Es muss kein Lauflicht sein. Hauptsache es blinkt irgendwie.
Hallo Stephan, hier was ohne IC mit 3 LEDs: https://www.elektronik-labor.de/Lernpakete/Kalender08/Kalender08.htm#_Toc197001470 und hier beliebige ungerade Anzahl LEDs: https://www.b-kainka.de/bastel127.html bei letzterem Lauflicht kann man auch die Taster beschalten was dann interesserante Effekte bewirkt. VG
Hier das von Pollin. https://www.pollin.de/p/bausatz-6-kanal-lauflicht-810195 Ist die klassische Schaltung. Die Anzahl kann man ändern. Wenn du lieber ein Bauelementegrab willst, bitte! Man braucht einen Taktgenerator und ein Schieberegister.
Hallo Michael, wie würde die Schaltung mit Taktgenerator und Schieberegister dann aussehen? Ich komme mit ICs einfach nicht so ganz klar. Ich bräuchte dann einen Schaltplan für genau meinen Fall. Mit Transistoren kann ich die Schaltung eher verstehen und auf meine Zwecke anpassen.
Hol den Bausatz von Pollin. Da ist der HEF4017 drauf, such da im IN danach und Lauflicht.
Stephan E. schrieb: > wie würde die Schaltung mit Taktgenerator und Schieberegister dann > aussehen? Ich komme mit ICs einfach nicht so ganz klar. Ich bräuchte > dann einen Schaltplan für genau meinen Fall. Seite 4: https://www.pollin.de/productdownloads/D810195B.PDF > Mit Transistoren kann ich die Schaltung eher verstehen und auf > meine Zwecke anpassen. Ich glaube nicht dass Du die Schaltung aus dem von Michael verlinkten Bausatz mit Transistoren nachbauen möchtest. Ohne Dir zu Nahe zu treten glaube ich auch nicht dass Du es könntest. Wenn es nur etwas blinken soll nimm doch Blink-LEDs. Stephan E. schrieb: > Also ich habe Videos gesehen in denen jemand einen Wechselblinker > mit > zwei Transistoren baut. Leider sind es da nur 2 LEDs. > Könnte man sowas auch mit 4 Lichtern machen? Es muss kein Lauflicht > sein. Hauptsache es blinkt irgendwie. Ja. Einfach 4 LEDs, mit je eigenen Vorwiderstand, parallel schalten.
Jörg R. schrieb: > Wenn es nur etwas blinken soll nimm doch Blink-LEDs. Vom Freundlichen Chinesen gibt es sicher fertige Lauflicht LED-Schnüre.
Ich möchte dennoch eine Schaltung mit IC vorschlagen. Gruß Jobst
Vielen Dank für die Vorschläge. Ich bin jetzt selbst noch auf den Schaltplan aus einem Bausatz für Kinder gestoßen, leider mit Glühlampen statt LED, aber das sollte ja mit entsprechenden Widerständen kein Problem sein die zu tauschen. Den Schaltplan habe ich mal als Bild angehängt. Nun verwendet die Schaltung allerdings PNP Transistoren, ich habe aber nur NPN hier. Kann man das eventuell modifizieren? Außerdem würde ich gern auf das Poti verzichten und die Geschwindigkeit fest über die Elkos festlegen, geht das? Vielleicht noch eine kurze Erklärung, warum ich die Schaltung so aufbauen will und nicht mit ICs. Eventuell ergibt sich die Gelegenheit das Spielzeug irgendwann mit meinem Sohn auseinander zu nehmen und ihm die Funktion zu erklären. Selbstverständlich erst wenn er alt genug ist und eh nicht mehr damit spielt. Ich finde bei lediglich 4 LEDs ist das weniger kompliziert zu verstehen als mit ICs. Letztendlich könnte ich ihm im Anschluss zeigen, dass die ganzen Bauteile mittlerweile in einem Chip verbaut sind, ein IC ist ja im wesentlichen auch nur ein Haufen Kondensatoren, oder liege ich da falsch?
Stephan E. schrieb: > ein IC ist ja im wesentlichen auch nur ein Haufen Kondensatoren, > oder liege ich da falsch? Ja, aber komplett.
Stephan E. schrieb: > Nun verwendet die Schaltung allerdings PNP Transistoren, ich habe aber > nur NPN hier. Kann man das eventuell modifizieren? Dann verwende NPN. Drehe alle Kondensatoren und die Betriebsspannung um. Bei der Schaltung werden die Lampen auch nur in 2 Zuständen blinken. Da würde es sich mehr lohnen, jeweils 2 Lampen bei einer Kippstufe mit 2 Transistoren in Reihe oder parallel anzuschließen. Stephan E. schrieb: > ein IC > ist ja im wesentlichen auch nur ein Haufen Kondensatoren, oder liege ich > da falsch? Anbei die Innenbeschaltung vom NE555. Kondensatoren findet man eigentlich am wenigsten in ICs. Tipp: Du solltest Dich nicht davor verstecken! Gruß Jobst
Jobst M. schrieb: > Bei der Schaltung werden die Lampen auch nur in 2 Zuständen blinken. > Da würde es sich mehr lohnen, jeweils 2 Lampen bei einer Kippstufe mit 2 > Transistoren in Reihe oder parallel anzuschließen. Ich kann mir leider nicht genau vorstellen was du meinst. Bitte nehmt es mir nicht übel. Ich fange gerade erst damit an mich auf dem Gebiet Elektronik zu betätigen. Könntest du davon eine schnelle Skizze machen? Jobst M. schrieb: > Anbei die Innenbeschaltung vom NE555. Kondensatoren findet man > eigentlich am wenigsten in ICs. Oh da hätte ich mich vorab besser informieren sollen. Dafür habe ich jetzt etwas gelernt. Jobst M. schrieb: > Tipp: Du solltest Dich nicht davor verstecken! Das will ich auch gar nicht. Nur in diesem Projekt möchte ich es eben ohne versuchen. Ich habe allerdings vor demnächst auch einen kleinen analogen Synthesizer zu bauen. Da werde ich auf ICs nicht verzichten können. Gruß Stephan
Stephan E. schrieb: > Könntest du davon eine schnelle Skizze machen? Ich versuch's nochmal mit Prosa: Die Lampen 1+3 leuchten, dann leuchten die Lampen 2+4, dann wieder 1+3, etc. Stephan E. schrieb: > einen kleinen analogen Synthesizer ... kann man auch komplett diskret aufbauen. Das geht sogar mit programmierbaren Schaltungen! Für Dich habe ich mal den 6502 angehängt. Fang damit schon mal an, um Speicher und Peripherie kümmern wir uns dann ... Gruß Jobst
Sorry aber kann es sein dass du den falschen Anhang gesendet hast? Ich blicke da leider gar nicht durch.
Stephan E. schrieb: > Hi Leute, > in der freien Zeit zwischen den Feiertagen möchte ich gerne ein kleines > Projekt für meinen Sohn (1,5 Jahre) realisieren. > Ohne dir jetzt zu nahe treten zu wollen: Ein Kleinkind mit 18 Monaten steckt gerne alles in den Mund. Nicht alles ist gut verdaulich. Daher rate ich von jeglichem kleinen Zeugs ab, das in Kindermund paßt. Egal ob LED, Drähte, Transistoren, Widerstände, sonstwas. Besonders bedenklich sind Batterien aller Art. Warte noch weitere 18 Monate. Bis dahin kannst du deine Fertigkeiten im Bastelversteck ausbauen und perfektionieren. Gruss
Jobst M. schrieb: > Ich versuch's nochmal mit Prosa: > Die Lampen 1+3 leuchten, dann leuchten die Lampen 2+4, dann wieder 1+3, > etc. Eine gute Lösung ist ein Dezimalzähler, der CD4017 wurde genannt. Der will leider einen externen Takt haben, gibt dann aber bis zu zehn LEDs als Lauflicht her. Der CD4060 gefällt mir nicht, da bekommt man ein binäres Blinkmuster, kein reines Lauflicht. Aus früheren Jahren ist er mir zudem in schlechter Erinnerung, weil der Oszillator recht zickig sein kann. > Stephan E. schrieb: >> einen kleinen analogen Synthesizer > ... kann man auch komplett diskret aufbauen. Ein astabiler Multivibrator lässt sich auf mehrere Lampen verlängern, wurde auch schon vorgeschlagen, der wäre mein Favorit. Sowas musste ich vor vielen Jahren als Gesellenstück löten, als Treppenspannungsgenerator. > Das geht sogar mit programmierbaren Schaltungen! > Für Dich habe ich mal den 6502 angehängt. Fang damit schon mal an, um > Speicher und Peripherie kümmern wir uns dann ... Kann ich fertig anbieten, als Eurokarte und mit nicht mehr ganz handelsüblichen Bauteilen :-) Die Stromaufnahme ist auch etwas problematisch. Auf dem Bild fehlt ein Portbaustein (1x 6522 / 1x 6532) und der Stützakku fürs RAM ist nicht bestückt. Mich wundert, dass noch niemand mit ATTiny oder Arduino um die Ecke gekommen ist. Nun ja, wer Fritzing-Bildchen malt, ist weit davon weg - vier BC_irgendwas, vier Kondensatoren ... und gut gewesen.
Wenn es denn unbedingt ohne IC sein muß, käme auch ein Ringzähler mit Thyristoren in Frage. Die Zauberworte für Google lauten: scr ring counter https://www.avrfreaks.net/sites/default/files/scr-ring.png
Danke für die vielen Vorschläge. Ich hätte jetzt mal ein weiteres Fritzing Bildchen gemalt. Könnt ihr mir sagen ob das klappen könnte? Ich habe leider immer noch nicht alle Bauteile, sonst könnte ich es einfach testen. Erich schrieb: > Ein Kleinkind mit 18 Monaten steckt gerne alles in den Mund. > Nicht alles ist gut verdaulich. Keine Sorge, wie Eingangs erwähnt kommt das alles auf eine Lochrasterplatine und wird in einem stabilen Gehäuse aus dem 3D Drucker verbaut. Natürlich drucke ich mit unbedenklichen Materialien. EDIT: Ich habe die Schaltung noch um Taster erweitert. Jede LED über einen eigenen Taster oder ein Lauflicht über einen anderen Taster. Könnte das Probleme geben, falls mal mehrere Taster gleichzeitig gedrückt werden?
Manfred schrieb: > Kann ich fertig anbieten Sieht aber integriert aus - das will der TO ja nicht. Gruß Jobst
Ohje, da hat sich gestern wohl der Fehlerteufel eingeschlichen. Die Elkos sollten natürlich nicht zwischen Basis und Emitter von einem BC547, sondern zwischen Basis vom ersten Transistor und Emitter vom jeweils nächsten Transistor. Die Bauteile sind jetzt alle da, leider funktioniert die Schaltung aber nicht. Könnt ihr mir helfen? Als Basiswiderstand für die BC547B Transistoren habe ich 10k gewählt. Ist die Polung der Elkos laut meinem Schaltbild richtig?
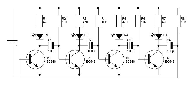
Hier ein funktionierendes Lauflicht aus dem Elektronik Experimente Buch von Jean Pütz.
Michael M. schrieb: > Hier ein funktionierendes Lauflicht aus dem Elektronik Experimente Buch > von Jean Pütz. Vielen Dank, das werde ich mir auf jeden Fall genauer ansehen. Demnach brauche ich ja für jedes Licht 3 Transistoren, oder verstehe ich das noch nicht richtig? Mein letzter Entwurf basiert ja auf dem Schaltplan aus einem Elektronikbausatz für Kinder (ich habe davon oben ein Bild gepostet, der mit den Glühlampen). Ich gehe davon aus, dass der Bausatz auch funktionieren würde, allerdings mit nur 1 Transistor pro Licht. Versteht mich bitte nicht falsch, ich bin euch Dankbar für eure Geduld und verstehe auch dass mein Vorhaben mit ICs wirklich einfacher umzusetzen ist. Ich erwarte auch gar nicht, dass ihr mir die Arbeit abnehmt, aber könntet ihr mir vielleicht auch Hilfestellungen zu meinen Schaltbildern geben? Ich persönlich will durch das Projekt ja auch etwas dazu lernen. Es geht mir dabei nicht darum ein möglichst effizientes Resultat zu erzielen, sondern eher um den Spaß an der Materie.
Stephan E. schrieb: > Die Bauteile sind jetzt alle da, leider funktioniert die Schaltung aber > nicht. Für deine oben gezeigte Lochrasterplatine musst du PNP Transistoren einsetzen und du hast Emitter und Kollektor vertauscht. Stephan E. schrieb: > Die Elkos sollten natürlich nicht zwischen Basis und Emitter von einem > BC547, sondern zwischen Basis vom ersten Transistor und Emitter vom > jeweils nächsten Transistor. Das kommt noch dazu.
Für eine NPN-Transistorschaltung mit BC547 musst du die Polarität der Batterie, LEDs und Elkos auf deiner Lochrasterplatine vertauschen.
Michael M. schrieb: > Für eine NPN-Transistorschaltung mit BC547 musst du die Polarität der > Batterie, LEDs und Elkos auf deiner Lochrasterplatine vertauschen. Super, das habe ich gerade getestet. Immerhin leuchten alle LEDs, leider blinken sie nicht. Kann das am 100µF Kondensator liegen? Sollte ich einen größeren einbauen?
michael_ schrieb: > Wo ist der 100K Trimmer und der 1K geblieben? Die brauche ich nicht, die Geschwindigkeit muss in meinem Fall nicht regelbar sein. Abgesehen davon funktioniert das Lauflicht mittlerweile. Ich habe lediglich die Basiswiderstände der Transistoren getauscht. Es sind jetzt 100k statt 10k. Allerdings hätte ich jetzt noch eine Frage. Jede LED soll ja entweder über ihren eigenen Taster oder über den Taster für das Lauflicht aktiviert werden. Kann man das so machen wie in meinem letzten Schaltbild von oben oder müsste ich eventuell irgendwo eine Diode einbauen? Oder kann da nichts passieren, auch falls einmal mehrere Taster gleichzeitig gedrückt sind?
michael_ schrieb: > Ohne IC wird es schwierig. Früher ging sowas auch ohne µC:-) Einfach nach "analog lauflicht" suchen: - https://elektro.turanis.de/html/prj238/index.html - http://www.dieelektronikerseite.de/Circuits/Lauflicht.htm Dazu natürlich noch etwas Hühnerfutter um die Taster einzubinden...
Diesen Ringoszillator hab ich mal nachgebaut. Sieht total hübsch aus. walta
Irgend W. schrieb: > Dazu natürlich noch etwas Hühnerfutter um die Taster einzubinden... Hi, heute komme ich endlich mal wieder dazu ein bisschen zu basteln. Was genau meinst du mit Hühnerfutter um die Taster einzubinden? Brauche ich weitere Bauteile oder kann ich die Taster einfach dazwischen Schalten ohne dass etwas kaputt geht?
Stephan E. schrieb: > Brauche ich weitere Bauteile oder kann ich die Taster einfach dazwischen > Schalten ohne dass etwas kaputt geht? Du benötigst eine Schottkydiodenmatrix, die von jeder Transistorbasis auf einen gemeinsamen Schalter geht, der alle Basen gegen GND schaltet. Dann werden parallel zu jedem Transistor noch Taster geschaltet (Eintaster), die beim Betätigen gezielt die dazugehörige LED zum Leuchten bringt.
Stephan E. schrieb: > wie würde die Schaltung mit Taktgenerator und Schieberegister dann > aussehen? Geht noch einfacher "Mit dem Taster kann man zwischen 6 verschiedenen Lauflicht-Mustern wählen und mit dem Potentiometer die Geschwindigkeit des Lauflichts einstellen (von langsam bis schnell)." http://afug-info.de/Schaltungen-Eigenbau/Lauflicht-8Led-4Pins/
Michael M. schrieb: > Du benötigst eine Schottkydiodenmatrix, die von jeder Transistorbasis > auf einen gemeinsamen Schalter geht, der alle Basen gegen GND schaltet. Ah, ich habe mir schon gedacht, dass ich ein paar Dioden brauche. Aber kannst du mir erklären warum ich die Basen auf GND ziehen muss? Die sind ja eigentlich über den Basiswiderstand auf den Pluspol gelegt. AC gekoppelt schrieb: > Geht noch einfacher > "Mit dem Taster kann man zwischen 6 verschiedenen Lauflicht-Mustern > wählen und mit dem Potentiometer die Geschwindigkeit des Lauflichts > einstellen (von langsam bis schnell)." Sehr interessant, allerdings mit Microcontroller, was ich ja vermeiden wollte.
Stephan E. schrieb: > Die sind > ja eigentlich über den Basiswiderstand auf den Pluspol gelegt. Wodurch die Spannung an der Basis maximal durch die B-E-Strecke auf 0,7V kommt und den Transistor schaltet, die Spannung aber bei gesperrtem Transistor vor allem negativ ist! Wo sonst soll die Spannung über dem geladenen Kondensator sein, wenn dieser am Pluspol vom anderen Transistor gegen Masse gezogen wird? Die Schottkydioden begrenzen die Spannung an der Basis auf 0,4V, so dass der Transistor nicht schalten kann. Licht aus! Gruß Jobst
Jobst M. schrieb: > Die Schottkydioden begrenzen die Spannung an der Basis auf 0,4V, so dass > der Transistor nicht schalten kann. Licht aus! Vielen Dank für die Erklärung, ich kann es leider auf dem Steckbrett noch nicht testen, da ich keine Schottkydioden hier habe. Könnt ihr euch eventuell in Zwischenzeit mein neuestes Fritzing Bildchen ansehen und mir sagen, ob das so richtig aussieht? Übrigens mache ich die eigentlich nur, damit ich beim Löten nicht so genau auf den Schaltplan (Freihandskizze) schauen muss, sondern nach Bildchen aufstecken und löten kann.
Stephan E. schrieb: > mein neuestes Fritzing Bildchen ... ist mal wieder unpassend: https://www.mikrocontroller.net/articles/Bildformate !!!!!!! > ansehen Dieser Fritzing-Kleinkinderscheiß passt ins Arduino-Forum, hier möchte ich bitte einen ordentlichen Schaltplan sehen und nicht an einem Legobrettchen herumraten.
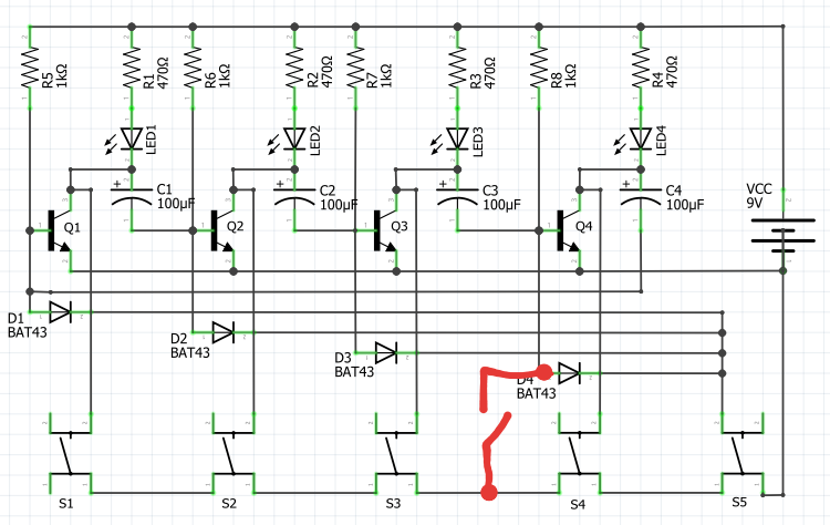
Also anhand der Leiterplattenansicht kann man den Aufbau deutlich besser erkennen. Ich weiß nicht was an meinem Bild nicht den Bildformaten entspricht, es ist ein Screenshot also habe ich PNG als Dateiformat gewählt. EDIT: Ich habe den Schaltplan noch am PC gezeichnet und als Bild angefügt. Allerdings habe ich schon einen Fehler bei den Schaltern gesehen, das kann ja so eigentlich nicht funktionieren, aber ich habe mich doch an die Beschreibung gehalten. Oder war damit gemeint die einzelnen Taster sollen eine Verbindung zwischen Emitter und Basis eines jeden Transistors herstellen? Michael M. schrieb: > Dann werden parallel zu jedem Transistor noch Taster geschaltet > (Eintaster), die beim Betätigen gezielt die dazugehörige LED zum > Leuchten bringt.
Stephan E. schrieb: > Also anhand der Leiterplattenansicht kann man den Aufbau deutlich besser > erkennen. Nein! Absolut nicht. Obwohl Dein Schaltbild nicht elegant ist. Diagonale gehören dort nicht rein. Nur in Ausnahmen. Names und Values fehlen! Hier ist doch gezeigt, wie das ordentlich sein kann: Michael M. schrieb: > Lauflicht_S01.gif Stephan E. schrieb: > Allerdings habe ich schon einen Fehler bei den Schaltern > gesehen, das kann ja so eigentlich nicht funktionieren, aber ich habe > mich doch an die Beschreibung gehalten. Worin unterscheidet sich die Funktion der rechten beiden Taster? (S7 und S42 - klar, wozu Names nützlich sind!?) (Im Schaltbild, auf das andere Ding gucke ich nicht.) Mit der Diode sollen die Basen auf unter 0,6V gezogen werden. Bei zwei Dioden in Reihe hast Du schon 0,8V. Gruß Jobst
Jobst M. schrieb: > Obwohl Dein Schaltbild nicht elegant ist. Diagonale > gehören dort nicht rein. Nur in Ausnahmen. > Names und Values fehlen! Das wusste ich nicht. Ich habe die Werte ergänzt und die Diagonalen entfernt. Jobst M. schrieb: > Worin unterscheidet sich die Funktion der rechten beiden Taster? Das ist mir eben gestern auch schon aufgefallen. Ihr habt recht, auf dem Schaltbild fällt so etwas einfach schneller auf, als auf den anderen Bildchen. Ich denke so wie ich es jetzt gezeichnet habe sollte es passen, oder? Jobst M. schrieb: > Mit der Diode sollen die Basen auf unter 0,6V gezogen werden. Bei zwei > Dioden in Reihe hast Du schon 0,8V. Macht Sinn, da hätte ich auch selbst drauf kommen können.
Stephan E. schrieb: > Oder war damit gemeint die einzelnen Taster sollen eine Verbindung > zwischen Emitter und Basis eines jeden Transistors herstellen? Nein, die Taster sollen parallel zu den Transistoren geschaltet werden. Du willst ja schließlich, dass die dazugehörige LED beim Betätigen leuchtet, auch wenn der Transistor ausgeschaltet ist. Also wird der Taster an Kollektor und Emitter angelötet. 4 Taster, je einen Taster parallel an die Transistoren T1 bis T4 (wegen Platzmangel hier nicht eingezeichnet)! Zuvor müssen aber mit dem Schalter S1 und den 4 Schottky-Dioden die Basen auf GND geschaltet werden, damit das Lauflicht stoppt und alle LEDs dunkel bleiben (siehe Schaltbild)!
Das alle Taster nun parallel sind, ist Dir klar? Gruß Jobst
Stephan E. schrieb: > Ich denke so wie ich es jetzt gezeichnet habe sollte es passen, oder? Ich habe die 4 Taster T1 bis T4 parallel zu den Transistoren Q1 bis Q4 rot in deinen Schaltplan eingezeichnet. Den Schalter S5 hast du richtig eingezeichnet. Die 4 Schottky-Dioden können zum Beispiel BAT43 sein.
Also dann müsste aber jetzt alles stimmen? Falls es so passt hätte ich allerdings noch eine letzte Frage zu dem Thema: Die Taster konnte ich ja noch nicht testen, da mir die Schottky Dioden noch fehlen. Allerdings habe ich das Lauflicht ja schon mal auf dem Steckbrett aufgebaut. Dabei ist mir aufgefallen, dass die Leuchtkraft der LEDs mit jedem Durchlauf weiter abnimmt. An was könnte das liegen?
Stephan E. schrieb: > Also dann müsste aber jetzt alles stimmen? Perfekt. 👍 Stephan E. schrieb: > An was könnte das liegen? Batterie leer! Wenn die Basiswiderstände wirklich statt 10k nur 1k haben, belastet das zusätzlich die Batterie.
Stephan E. schrieb: > Die Taster konnte ich ja noch nicht testen, da mir die Schottky Dioden > noch fehlen. Du kannst auch normale Dioden nehmen, musst dann aber die Emitter aller Transistoren über eine weitere Diode mit Minus verbinden. Gruß Jobst
Michael M. schrieb: > Stephan E. schrieb: >> Also dann müsste aber jetzt alles stimmen? > Perfekt. 👍 Ach wirklich? Der Taster S5 zieht alle Basen über die Schottkys runter, welche Funktion soll denn daraus ergeben?
Manfred schrieb: > Der Taster S5 zieht alle Basen über die Schottkys runter, welche > Funktion soll denn daraus ergeben? Dadurch bleiben alle LEDs dunkel und der Sohn vom TE kann jetzt durch Tastendruck seine gewünschte LED einzeln zum Leuchten bringen, oder auch zwei oder mehrere gleichzeitig. Es geht aber auch ohne die Dioden und ohne S5. Dann muss der Sohn nach Tastendruck nur warten, bis der Rest des Lauflichts durchgelaufen ist, damit die gewünschte LED übrig bleibt, die dann leuchtet. Damit könnte man evtl. auch leben. Das vereinfacht die Schaltung.
Michael M. schrieb: > bis der Rest des Lauflichts durchgelaufen ist, > damit die gewünschte LED übrig bleibt, Das wird so nicht funktionieren. Sobald der Kondensator entladen ist, schaltet der Transistor durch den Strom des Basiswiderstands ja wieder ein. Für keine Bewegung in der Schaltung einfach mal die Kondensatoren streichen, dann siehst Du es. Gruß Jobst
Jobst M. schrieb: > Für keine Bewegung in der Schaltung einfach mal die Kondensatoren > streichen, dann siehst Du es. Stimmt, dann leuchten alle LEDs. Wenn ich sogar nur einen Elko aus dem Steckbrett ziehe, läuft die Schaltung noch maximal einmal durch, danach leuchten auch alle LEDs gleichzeitig.
Man könnte ja auch die ganzen Basiswiderstände mit einem Taster gegen Plus schalten. Taster drücken: Geblinke beginnt. Gruß Jobst
Michael M. schrieb: > Batterie leer! Wenn die Basiswiderstände wirklich statt 10k nur 1k > haben, belastet das zusätzlich die Batterie. Also der 9V-Block ist ganz frisch und sicher nicht leer. Die Basiswiderstände habe ich tatsächlich im Schaltbild falsch bezeichnet, es handelt sich um 100k, da mit 10k einfach alle LEDs dauerhaft geleuchtet haben. Jobst M. schrieb: > Man könnte ja auch die ganzen Basiswiderstände mit einem Taster gegen > Plus schalten. Das wäre ja deutlich einfacher. Allerdings würden dann die einzelnen Taster nicht mehr funktionieren, oder?
Stephan E. schrieb: > Das wäre ja deutlich einfacher. Allerdings würden dann die einzelnen > Taster nicht mehr funktionieren, oder? Doch, die einzelnen Taster funktionieren, allerdings funktioniert das Lauflicht dann nur noch wenn alle 4 Taster gleichzeitig gedrückt werden.
Michael M. schrieb: > Doch, die einzelnen Taster funktionieren, allerdings funktioniert das > Lauflicht dann nur noch wenn alle 4 Taster gleichzeitig gedrückt werden. Also dann doch lieber wie bisher geplant, oder wird das dann doch nicht funktionieren? Ich bin leider noch nicht dazu gekommen die fehlenden Teile zu besorgen, also kann ich es noch nicht testen. Gibt es eigentlich noch Ideen warum die Helligkeit mit jedem Durchgang schwächer wird?
Stephan E. schrieb: > Gibt es eigentlich noch Ideen warum die Helligkeit mit jedem Durchgang > schwächer wird? Am Anfang wird der Elko über die 470R Widerstände fix geladen und der Transistor schaltet ordendlich durch. Entladen kann sich der Elko aber nur langsam über den 100k Widerstand. Irgenwann ist er voll und dann kann nur noch der 100k Widerstand den Transistor durchsteuern. Der müsste dann aber eine Verstärkung von mindestens 200 haben, damit die LED hell leuchtet. Also ist der 100k Basiswiderstand zu hochohmig. 22k wären hier besser.
Stephan E. schrieb: > Abgesehen davon funktioniert das Lauflicht mittlerweile. Ich habe > lediglich die Basiswiderstände der Transistoren getauscht. Es sind jetzt > 100k statt 10k. Stephan E. schrieb: > Gibt es eigentlich noch Ideen warum die Helligkeit mit jedem Durchgang > schwächer wird? Michael M. schrieb: > Also ist der 100k Basiswiderstand zu hochohmig. 22k wären hier besser. Daraufhin habe ich die Schaltung auch mal auf dem Steckbrett aufgebaut und bei 10k Basiswiderständen läuft die Schaltung nach dem Einschalten tatsächlich manchmal nicht richtig an und alle LEDs leuchten dauerhaft. Wenn man aber einen Starttaster an die Basis von z.B. Q4 gegen GND einbaut und diesen nach dem Einschalten lange genug gedrückt hält, bis nur noch 3 LEDs dauerhaft leuchten, dann kann man ihn loslassen und die Schaltung läuft richtig an.
Also ich habe die Schaltung auf meinem Steckbrett gerade um die Taster erweitert. Leider funktioniert das gar nicht wie es soll. Sobald Spannung anliegt, blinkt es los. Drücke ich den Taster mit den Dioden, gehen alle Lichter aus. Das wollte ich ja genau andersherum. Drücke ich den Taster für ein einzelnes Licht, hört das Geblinke auf und alle LEDs leuchten konstant. Kann das auch an dem hohen Basiswiderstand liegen?
Stephan E. schrieb: > Sobald Spannung anliegt, blinkt es los. Drücke ich den Taster mit den > Dioden, gehen alle Lichter aus. Das wollte ich ja genau andersherum. Ach wirklich: Manfred schrieb: > Der Taster S5 zieht alle Basen über die Schottkys runter, > welche Funktion soll denn daraus ergeben Gemäß der Schaltung gehen alle LEDs aus, das ist korrekt. Hast Du mal versucht, die Funktion eines Transistors zu verstehen? Schade, dass Du so planlos wurstelst. Schraube die vier Dioden zum jeweiligen Kollektor um, dann leuchten alle. > Drücke ich den Taster für ein einzelnes Licht, hört das Geblinke auf > und alle LEDs leuchten konstant. Dazu wurde schon etwas gesagt. Ich würde erwarten, dass nach einem Durchlauf die LEDs ausgehen, wenn ein Taster gedrückt und gehalten wird. Wenn nicht, musst Du Spannungen messen.
Manfred schrieb: > Hast Du mal versucht, die Funktion eines Transistors zu verstehen? > Schade, dass Du so planlos wurstelst. Also ich dachte wenn ausreichend Spannung an der Basis (meist mehr als 0,7V) anliegt schaltet er von Kollektor auf Emitter durch. Mit dem zweiten Satz hast du recht, allerdings versuche ich ja zu lernen. Manfred schrieb: > Schraube die vier Dioden zum jeweiligen Kollektor um, dann leuchten > alle. Sorry was genau meinst du damit?
Stephan E. schrieb: > Das wollte ich ja genau andersherum. Ach soo, dann schalte die 4 Taster direkt von den Basen an GND. Wenn du nur einen Taster drückst, geht die entsprechende LED aus. Wenn du an die Stelle des roten Punktes einen Austaster einbaust, dann wird beim Betätigen der Elko vom davorliegenden Kollektor getrennt und alle LEDs bleiben an (spätestens wenn der Durchlauf beendet ist).
Manfred schrieb: > .. hat der Michael das Problem auch nicht verstanden. Der Michael hat die Schaltung aufgebaut und kommt komplett ohne Dioden aus, um die gewünschten Funktionen des TE zu erfüllen. Manfred schrieb: > Ich würde erwarten, dass nach einem Durchlauf die LEDs ausgehen, wenn > ein Taster gedrückt und gehalten wird. Das Gegenteil ist der Fall.
Michael M. schrieb: > Der Michael hat die Schaltung aufgebaut und kommt komplett ohne Dioden > aus, um die gewünschten Funktionen des TE zu erfüllen. Find ich cool, dass du es aufgebaut hast. So können wir vielleicht schneller eine Lösung finden. Meinst du ich soll die Basen ohne Dioden über den Taster auf GND legen? Edit: Die Funktion soll übrigens folgendermaßen aussehen. In einem Gehäuse befinden sich 4 LEDs und 5 Taster. In Ausgangslage liegen 9V Versorgungsspannung an der Schaltung an, wobei alle LEDs aus sind. Je ein Taster bringt eine einzelne LED dauerhaft zum leuchten, falls er gedrückt und gehalten wird. Der fünfte Taster lässt das Lauflicht über alle 4 LEDs starten.
Stephan E. schrieb: > ...wobei alle LEDs aus sind. Also wenn das so ist, dann doch nicht umgekehrt. Dann gilt wieder die Schaltung von davor: Beitrag "Re: LED Lauf-/Blinklicht in DIY Spielzeug" Stephan E. schrieb: > Der fünfte Taster lässt das Lauflicht über alle 4 LEDs starten. Der fünfte Taster sollte besser ein Schalter sein.
Michael M. schrieb: > Dann gilt wieder die Schaltung von davor: > Beitrag "Re: LED Lauf-/Blinklicht in DIY Spielzeug" Naja mit der klappt es halt auch nicht wie es soll. Michael M. schrieb: > Der fünfte Taster sollte besser ein Schalter sein. Warum genau?
Stephan E. schrieb: > Warum genau? Weil du nicht die ganze Spielzeit lang die Taste gedrückt halten möchtest. Nach 5 Minuten muss man dann schon mal den Finger wechseln. Für eine kurze Spielzeit ist der Taster aber ok.
Michael M. schrieb: > Weil du nicht die ganze Spielzeit lang die Taste gedrückt halten > möchtest. Gedacht ist es so, dass das Teil quasi immer bereit ist, die Lichter aber aus sind. Wenn der Junior dann eine Taste drückt gehts los. Entweder es leuchtet eine einzelne LED oder eben alle als Lauflicht. Er wird dann schon herausfinden welcher Taster für welche Funktion steht. Abgesehen davon ist es gar nicht schlimm wenn alles ausgeht sobald er keinen Taster mehr drückt. Erstens macht es das interessanter für ihn und zweitens wird er nach wenigen Minuten eh was anderes finden und das Blinke-Teil liegen lassen. Am besten wäre es natürlich wenn es dann auch nicht mehr leuchtet. Evtl baue ich noch einen Hauptschalter auf die Unterseite der Box (den soll der Junior nicht bedienen), an dem ich die Spannungsversorgung komplett unterbrechen kann, falls das Teil mal länger nicht benutzt wird.
Stephan E. schrieb: > Abgesehen davon ist es gar nicht schlimm wenn alles ausgeht sobald er > keinen Taster mehr drückt. Aha. Na dann müsste diese Schaltung jetzt genau passend sein. Der Transistor Q5 arbeitet als Inverter. Wenn S5 gedrückt wird startet das Lauflicht. Falls es unkontrolliert starten sollte, dann muss zusätzlich etwa 2 bis 3 Sekunden lang S6 (rot) gedrückt werden, damit das Lauflicht vernünftig in der vorgeschriebenen Reihenfolge startet und danach auch zuverlässig endlos durchläuft. Die Basisvorwiderstände sollten statt 100k nur etwa 22k groß sein, damit die LEDs nach einiger Zeit nicht dunkler werden. Q5 darf einen Basisvorwiderstand von 100k haben. Der muss ja kaum was leisten. Mit den Tastern S1 bis S4 können einzelne LEDs zum Leuchten gebracht werden. S5 muss, dank des Inverters, dabei natürlich nicht mehr gedrückt werden. S7 ist der Hauptschalter für die Versorgungsspannung und der sollte auch wirklich ein Schalter sein und kein Taster! In Serie zum 100k könnte man noch eine Superhelle LED schalten (etwa 10.000 mcd), damit man sieht, ob der Hauptschalter noch an ist.
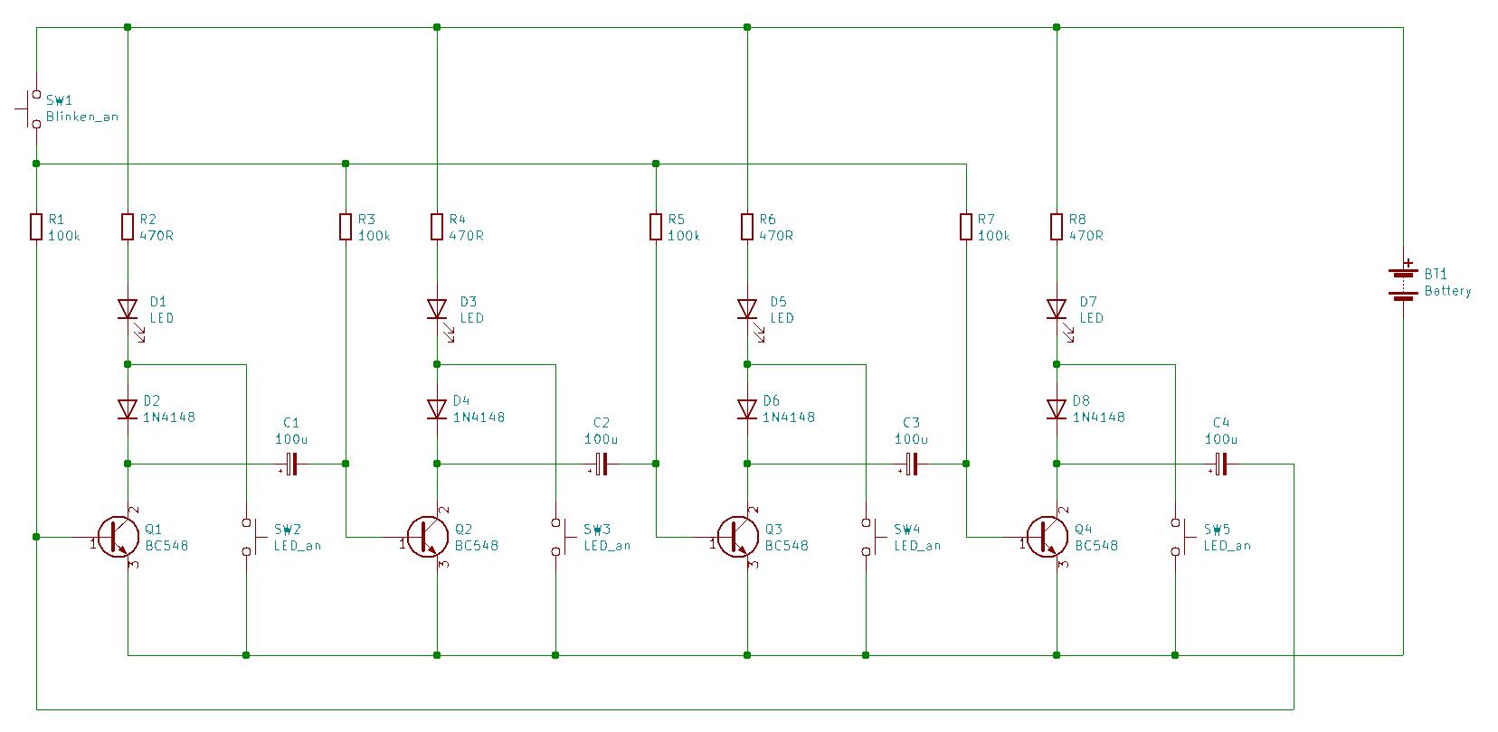
5 Taster. Einer für jede LED, ein weiterer zum blinken. Stromaufnahme ohne gedrückten Taster nur vom Leckstrom der Elkos abhängig. Gruß Jobst
Jobst M. schrieb: > 5 Taster. Einer für jede LED, ein weiterer zum blinken. > Stromaufnahme ohne gedrückten Taster nur vom Leckstrom der Elkos > abhängig. Ich bitte um Entschuldigung, falls meine folgende Annahme absoluter Quatsch ist, aber ich verstehe deine Schaltung so: Wenn "Blinken_an" gedrückt ist, läuft alles wie es soll. Auch die Funktion der "LED_an" Taster dürfte gegeben sein, allerdings würde doch dann der Basiswiderstand "umgangen" werden, oder?
Stephan E. schrieb: > allerdings würde doch > dann der Basiswiderstand "umgangen" werden, oder? Was denkst Du denn, wie der Strom dann fließt? Gruß Jobst
Jobst M. schrieb: > Was denkst Du denn, wie der Strom dann fließt? Ich habe die Schaltung von Jobst getestet. Mag sein, dass die Simulation auf LTSpice perfekt läuft, aber im richtigen Leben blinken die LEDs noch 30 Sekunden lang lustig weiter. Da hilft auch kein 10k Pull Down Widerstand, der alle Basen auf GND setzt. Der verkürzt das Weiterblinken nur um 15 Sekunden. Der Taster für die Einleitung der Startsequenz sollte auch noch nachgerüstet werden. Außerdem leuchten die Folge-LEDs nach dem Loslassen der Einzelwahltaster noch kurz auf, obwohl sie gar nicht angewählt wurden. Ansonsten wäre die Schaltung von Jobst gut gewesen. Man hätte damit die 4 Schottky-Dioden und den fünften Transistor einsparen können. Ebenso den Hauptschalter.
Michael M. schrieb: > Mag sein, dass die Simulation > auf LTSpice perfekt läuft Ich habs nicht simuliert ;-) Versuchs mal so ... Gruß Jobst
Stephan E. schrieb: > Ich habe allerdings vor demnächst auch einen kleinen analogen > Synthesizer zu bauen. Da werde ich auf ICs nicht verzichten können. > > Gruß > Stephan Du meinst so etwas wie im Bild? Da brauchst Du nicht nur ICs, Transistoren, Cermet- und Spindeltrimmer, Widerstände mit ganz wenig Toleranz, stabile Spannungen usw... Oszi, genaues Multimeter ebenfalls... Viel Spaß Mani
Jobst M. schrieb: > Ich habs nicht simuliert ;-) > Versuchs mal so ... Also dein letzter Schaltplan funktioniert im Groben wie gewünscht. Beim Alegen der Spannung läuft das Lauflicht einmal fast ganz durch. Das wäre nicht weiter schlimm. Drückt man den Taster für das Lauflicht läuft dieses los, lässt man den Tatser los, läuft es noch einen Durchgang nach, was mich ebenfalls nicht stört. Wenn man allerdings eine einzelne LED ansteuert und den Taster wieder los lässt, geht die LED aus, aber die benachbarte LED leuchtet dann eine kurze Zeit auf. Ich konnte zwar die 100k Basiswiderstände noch nicht gegen 22k austauschen, allerdings glaube ich nicht dass die Probleme von den Widerständen kommen.
Stephan E. schrieb: > Ich konnte zwar die 100k Basiswiderstände noch nicht gegen 22k > austauschen, allerdings glaube ich nicht dass die Probleme von den > Widerständen kommen. Nein, kommt es auch nicht. Wenn der Taster gedrückt wird, entlädt sich der Kondensator. Wird der Taster losgelassen, lädt er sich wieder über die LED und die Basis der nächsten Stufe. Ich knobele gerade, wie man das umgehen kann. Gruß Jobst
Jobst M. schrieb: > Dabei ist es so einfach ... Klasse. Der kurze Impuls für die nächste LED wird dadurch unterdrückt, aber das 30 Sekunden lange Weiterblinken, bei ausgeschaltetem Blinktaster, ist leider trotzdem noch nicht behoben.
Also müssen die Dioden hinter den Basiswiderständen wieder rein ... Gruß Jobst
Jobst M. schrieb: > Oder so ... Ich hab mein Breadboard jetz nochmal komplett neu aufgebaut und mich genau an deinen letzten Schaltplan gehalten. Die einzelnen Taster funktionieren, nur das Lauflicht beginnt nicht. Es leuchten bei Betätigung des Tasters nur zwei LEDs und zwar je nach dem an welchem Emitter der Taster angebracht ist die zugehörige LED und die jeweils übernächste LED.
Jobst M. schrieb: > Oder so ... Perfekt. 👍 Dieser Schaltplan funktioniert beim Abschalten ohne Weiterblinken und ohne lästgen Folgeimpuls für die nächste LED (selbst getestet). Jetzt kann sogar der Hauptschalter und der fünfte Transistor eingespart werden. Als Dioden können hier sogar normale 1N4148 eingesetzt werden. Wird kein Taster gedrückt, dann wird auch kein Strom verbraucht. Stephan E. schrieb: > Es leuchten bei Betätigung des Tasters nur zwei LEDs und zwar je nach > dem an welchem Emitter der Taster angebracht ist die zugehörige LED und > die jeweils übernächste LED. Genau wie bei meinem Aufbau. Das liegt daran, dass beim Einschalten das Lauflicht an zwei Stellen anfängt loszulaufen. Es werden also zwei Impulse in der Kette weitergereicht. Man kann diesen Effekt mit einem Starttaster (rot) kontrolliert beheben (2 bis3 Sekunden lang drücken).
Stephan E. schrieb: > und mich genau an deinen letzten Schaltplan gehalten. Werden die LEDs jetzt nicht mehr nach jedem Durchlauf dunkler? Sonst kannst du, wie gesagt, statt 100k auch 22k Basiswiderstände einsetzen. 100k erscheinen mir bei einer Belastung von 470R etwas zu hochohmig. Die Versorgungsspannung sollte nicht höher als 9V sein, weil sonst die Reversespannung an der Basis für die Transistoren zu hoch wird: 9V minus 2V Flussspannung der LEDs sind schon 7V. Das passt noch so gerade. Ansonsten ist das eine schöne Schaltung zum dran rumspielen :) Besonders imposant wirkt die Schaltung mit 10mm Jumbo LEDs und Knöpfen aus einem alten Schaltschrank aus einem stillgelegten Atomkraftwerk. Ein lichtgrau lackiertes pultähnliches Gehäuse aus Holz kann man selbst basteln.
Michael M. schrieb: > Man kann diesen Effekt mit einem Starttaster (rot) kontrolliert beheben > (2 bis3 Sekunden lang drücken). In Serie zum Starttaster sollte man als Strombegrenzung noch einen 100R Widerstand einbauen, falls Q4 gerade in diesem Moment eingeschaltet sein sollte.
Stephan E. schrieb: > und zwar je nach dem > an welchem Emitter der Taster angebracht ist ??? Schau nochmal auf den Plan und vergleiche Deinen Aufbau. Gruß Jobst
Michael M. schrieb: > Werden die LEDs jetzt nicht mehr nach jedem Durchlauf dunkler? Kann ich noch nicht beurteilen, da das Lauflicht ja nicht anfängt zu laufen. Michael M. schrieb: > Sonst kannst du, wie gesagt, statt 100k auch 22k Basiswiderstände > einsetzen. Genau das habe ich auch vor, allerdings wollte ich mich um das Problem kümmern wenn der Rest stimmt. Michael M. schrieb: > Die Versorgungsspannung sollte nicht höher als 9V sein, weil sonst die > Reversespannung an der Basis für die Transistoren zu hoch wird: Als Stromversorgung dient ein 9V Block, soll ich noch einen Widerstand zur Reduzierung der Spannung einbauen? Michael M. schrieb: > Besonders imposant wirkt die Schaltung mit 10mm Jumbo LEDs Genau so will ich es machen. Dazu schöne Taster und ein Gehäuse aus dem 3D-Drucker. Ich habe vor euch das Endergebnis natürlich zu zeigen, immerhin habt ihr mir schon sehr geholfen. Michael M. schrieb: > In Serie zum Starttaster sollte man als Strombegrenzung noch einen 100R > Widerstand einbauen, falls Q4 gerade in diesem Moment eingeschaltet sein > sollte. Ich würde eben gerne auf den zusätzlichen Starttaster verzichten, da es dann eventuell für ein 18 Monate altes Kind zu kompliziert wäre. Hast du die Schaltung ohne Starttaster zum laufen bekommen? Jobst M. schrieb: > Stephan E. schrieb: > >> und zwar je nach dem >> an welchem Emitter der Taster angebracht ist > > ??? > Schau nochmal auf den Plan und vergleiche Deinen Aufbau. Ich wollte damit sagen, dass nur jede zweite LED leuchtet. Baut man den Taster an einer anderen Stelle ein (auf dem Breadboard vor einem anderen Transistor), leuchten die anderen beiden LEDs. Ich habe den Aufbau nochmals geprüft und habe keinen Fehler gefunden.
Stephan E. schrieb: > Als Stromversorgung dient ein 9V Block, soll ich noch einen Widerstand > zur Reduzierung der Spannung einbauen? Nein. Das sollte hier noch ohne Widerstand gefahrlos funktionieren. Stephan E. schrieb: > Dazu schöne Taster und ein Gehäuse aus dem 3D-Drucker. Da sind wir gespannt :) Stephan E. schrieb: > Hast du die Schaltung ohne Starttaster zum laufen bekommen? Leider nicht, aber das scheint ein generelles Problem von solchen Ringoszillatoren zu sein. Eine künstlich eingebaute Asymmetrie hat bei mir nicht geholfen. Sogar der Jean Pütz hat in seiner Schaltung so eine Art Startschalter eingebaut (Bild). Stephan E. schrieb: > Ich habe den Aufbau nochmals geprüft und habe keinen Fehler gefunden. Vielleicht hat dein Steckbrett genau in der Mitte eine Unterbrechung in der Minus-Steckleiste. Einige Hersteller machen das so.
Stephan E. schrieb: > Jobst M. schrieb: >> Stephan E. schrieb: >> >>> und zwar je nach dem >>> an welchem Emitter der Taster angebracht ist >> >> ??? >> Schau nochmal auf den Plan und vergleiche Deinen Aufbau. > > Ich wollte damit sagen, dass nur jede zweite LED leuchtet. Baut man den > Taster an einer anderen Stelle ein (auf dem Breadboard vor einem anderen > Transistor), leuchten die anderen beiden LEDs. Wie an einen anderen Transistor? Der ist an allen dran! Gruß Jobst
Michael M. schrieb: > Vielleicht hat dein Steckbrett genau in der Mitte eine Unterbrechung in > der Minus-Steckleiste. Einige Hersteller machen das so. Nein, das ist bei mir nicht der Fall. Jobst M. schrieb: > Wie an einen anderen Transistor? Der ist an allen dran! Ja schon klar, ich weiß nicht wie ich es beschreiben soll. Am besten könnte ich das jetzt mit einem Fritzing-Bildchen zeigen. Jedenfalls nimmt die Position des Tasters Einfluss darauf welches LED-Paar leuchtet. Ein Lauflicht startet nicht.
Jobst M. schrieb: > Wie an einen anderen Transistor? Der ist an allen dran! Ich muss mittlerweile leider wieder arbeiten, konnte also mein Projekt nicht planmäßig in meinem Urlaub fertig stellen. Dafür hatte ich gerade in meiner Mittagspause einen Geistesblitz. Ich versuche nochmal zu erklären wie ich die Schaltung bisher aufgebaut habe: Die Emitter der Transistoren habe ich alle miteinander verbunden und dann an einer Stelle (direkt von einem Emitter-Beinchen) auf GND gezogen. Könnte es sein dass die Transistoren somit in Reihe geschalten sind? Falls ja, wäre mein nächster Versuch jeden Emitter einzeln auf GND zu ziehen (über einen Taster versteht sich).
Stephan E. schrieb: > Könnte es sein dass die Transistoren somit in Reihe geschalten sind? > Falls ja, wäre mein nächster Versuch jeden Emitter einzeln auf GND zu > ziehen (über einen Taster versteht sich). Nein. Das bedeutet, dass alle Emitter parallel geschaltet sind. Du hast also alles richtig gemacht. Wenn du jeden Emitter über je einen zusätzlichen Taster einzeln an GND schaltest, müsstest du umständlich alle 4 Taster gleichzeitig drücken damit das Lauflicht in den Bereitschaftsmodus geht. Stephan E. schrieb: > Die Emitter der Transistoren habe ich alle miteinander verbunden und > dann an einer Stelle (direkt von einem Emitter-Beinchen) auf GND > gezogen. Perfekt! Jetzt musst du nur noch die Verbindungsstelle an GND auftrennen und da einen einzigen Taster einfügen, genau so wie es Jobst vorgeschlagen hat. Dann nimm doch jetzt mal einen 100R Widerstand in die Hand und brücke damit für etwa 3 Sekunden GND und die Basis eines beliebigen Transistors. Damit das Lauflicht jetzt endlich mal losläuft! Sonst sitzen wir Weihnachten noch hier. Da du 100k Basiswiderstände eingebaut hast, kann das Brücken bei deiner Schaltung sogar bis zu 10 Sekunden dauern, bis das Lauflicht losläuft.
Michael M. schrieb: > Nein. Das bedeutet, dass alle Emitter parallel geschaltet sind. Du hast > also alles richtig gemacht. Alles klar, ich habs trotzdem gerade ausprobiert bevor ich deinen Post gelesen habe. Ändert nichts an der Funktion (ich habe alle Emitter auf einen Punkt gelegt und diesen dann über einen Tatser auf GND, also auch parallel), allerdings habe ich beobachtet, dass das Lauflicht schon im Ansatz funktionieren würde, nur dauert es ewig bis die LEDs umschalten (ca. 5 Sekunden). Liegt das an den Elkos (100µF)? Michael M. schrieb: > Dann nimm doch jetzt mal einen 100R Widerstand in die Hand und brücke > damit für etwa 3 Sekunden GND und die Basis eines beliebigen > Transistors. Damit das Lauflicht jetzt endlich mal losläuft! Sonst > sitzen wir Weihnachten noch hier. Das habe ich getestet, bringt aber auch nach 2 Minuten kein anderes Ergebnis. Beziehungsweise es leuchten dann zwei LEDs dauerhaft, während die anderen dazu blitzen. Michael M. schrieb: > Da du 100k Basiswiderstände eingebaut hast, kann das Brücken bei deiner > Schaltung sogar bis zu 10 Sekunden dauern, bis das Lauflicht losläuft. Morgen komme ich hoffentlich endlich dazu die mit 22k zu besorgen. EDIT: Ich habe noch zwei kurze Videos gemacht auf denen man es gut erkennen kann, was ich meine. Einmal habe ich es mit Widerstand an einer beliebigen Basis auf GND gemacht, einmal ohne.
Stephan E. schrieb: > ...das Lauflicht schon im Ansatz funktionieren würde, nur dauert es ewig > bis die LEDs umschalten (ca. 5 Sekunden). Liegt das an den Elkos > (100µF)? Ja, die zeitbestimmenden Bauteile sind die 100uF Elkos und die 100k Widerstände. Da du jetzt die Widerstände auf 22k verkleinern willst, verkürzt sich die Zeit automatisch auf ca. 1 Sekunde. Also Problem gelöst. Stephan E. schrieb: > Ich habe noch zwei kurze Videos gemacht... Ich kann die Videos leider nicht öffnen. Das liegt aber nicht an dir, sondern an meinem beschnittenen System. Das ist aber auch nicht weiter schlimm.
Halleluja, es ist geschafft! Heute habe ich die 22k Basiswiderstände besorgt und eingebaut. Das Blinken beginnt. Allerdings noch sehr langsam. Ich habe die Elkos gegen welche mit 22µF getauscht, was für mich genau die passende Geschwindigkeit erzeugt. Eine Basis über den zusätzlichen Widerstand auf GND zu ziehen ist dabei nicht nötig. Übrigens hat sich nun auch das Problem mit der abnehmenden Helligkeit der LEDs erledigt. Ich möchte mich an dieser Stelle schon einmal sehr bei allen Helfern für die nützlichen Tipps bedanken. Ohne euch hätte ich die Schaltung weder aufbauen, noch verstehen können. Mir hat es jedenfalls sehr viel Spaß gemacht. Ich werde die Tage die Schaltung auf einer Lochrasterplatine verlöten, ein Gehäuse konstruieren, auf dem 3D-Drucker herstellen und alles zusammenbauen. Abschließend werde ich euch das Ergebnis präsentieren.
Stephan E. schrieb: > Das Blinken beginnt. Super 😃👍 Stephan E. schrieb: > Abschließend werde ich euch das Ergebnis präsentieren. Wir freuen uns drauf! Am besten mit aktuellen Schaltplan zum Nachbauen.
Michael M. schrieb: > Wir freuen uns drauf! Am besten mit aktuellen Schaltplan zum Nachbauen. Selbstverständlich und gerne auch mit den 3D-Daten, die würde ich allerdings bei Prusaprinters.org hochladen und den Link hier posten (sofer das erlaubt ist).
Stephan E. schrieb: > Ohne euch hätte ich die Schaltung weder > aufbauen, noch verstehen können. Nur mal so zur Probe: Welche Spannungen hast Du minimal und maximal an den Basen der Transistoren? ;-) Nur ungefähr ... Stephan E. schrieb: > Selbstverständlich und gerne auch mit den 3D-Daten, die würde ich > allerdings bei Prusaprinters.org hochladen und den Link hier posten > (sofer das erlaubt ist). Warum sollte das nicht erlaubt sein? Also zumindest vom Forum? Tatsächlich bin ich allerdings dafür, die Infos hier zusammenzufassen. Die Erfahrung hat gezeigt, dass die Ziele dieser Links schnell mal verschoben sind und dann findet man die gewünschten Infos nicht mehr. Ich würde auch das hier anhängen. Gruß Jobst
Jobst M. schrieb: > Nur mal so zur Probe: > Welche Spannungen hast Du minimal und maximal an den Basen der > Transistoren? ;-) > Nur ungefähr ... Meinst du die Spannung zwischen Emitter und Basis eines Transistors, eimal bei LED_an und bei LED_aus? Jobst M. schrieb: > Tatsächlich bin ich allerdings dafür, die Infos hier zusammenzufassen. > Die Erfahrung hat gezeigt, dass die Ziele dieser Links schnell mal > verschoben sind und dann findet man die gewünschten Infos nicht mehr. > Ich würde auch das hier anhängen. Dann werde ich das hier auch mit anhängen. Ich finde es als Leser immer schade, wenn einem am Ziel eines Threads das Endergebnis verwährt bleibt.
Stephan E. schrieb: > Meinst du die Spannung zwischen Emitter und Basis eines Transistors, > eimal bei LED_an und bei LED_aus? Ja! :-) > Dann werde ich das hier auch mit anhängen. Ich finde es als Leser immer > schade, wenn einem am Ziel eines Threads das Endergebnis verwährt > bleibt. Ja, ich auch! Gruß Jobst
Heute bin ich leider nur dazu gekommen kurz die Spannung an der Basis eines Transistors zu messen. Allerdings macht es fast keinen Unterschied ob die LED an oder aus ist. Die Spannung liegt jeweils bei etwa 0.9V. Ich dachte im Zustand LED_aus sollte die Spannung unter 0.7V liegen, da der Transistor ab dieser Spannung bereits durchschaltet?
Jobst M. schrieb: > Nur mal so zur Probe: > Welche Spannungen hast Du minimal und maximal an den Basen der > Transistoren? ;-) > Nur ungefähr ... Stephan E. schrieb: > Heute bin ich leider nur dazu gekommen kurz die Spannung an der Basis > eines Transistors zu messen. > Allerdings macht es fast keinen Unterschied ob die LED an oder aus ist. > Die Spannung liegt jeweils bei etwa 0.9V. > Ich dachte im Zustand LED_aus sollte die Spannung unter 0.7V liegen, da > der Transistor ab dieser Spannung bereits durchschaltet? Ist das nun ein Problem? Ich wollte die Schaltung nämlich heute abend verlöten. Das Gehäuse ist auch schon fertig konstruiert, ich befinde mich also auf der Zielgeraden :)
Stephan E. schrieb: > Ist das nun ein Problem? Nein, alles gut. Ich bin nur hier drüber hinweggekommen. Der interessante Punkt, mit dem die meisten Leute nicht rechnen die sich mit der Funktion der Schaltung noch nicht auseinandergesetzt haben ist, dass an den Basen zeitweise negative Spannung vorhanden ist. Die geladenen Kondensatoren werden auf der +-Seite durch den Transistor gegen GND gezogen. Durch die im Kondensator befindliche Ladung ist die Minus Seite dennoch negativer als nun GND und zieht damit die Basis des nachfolgenden Transistors unter 0V. Der ist nun ausgeschaltet und schaltet erst wieder ein, wenn der Kondensator durch den Basiswiderstand so weit umgeladen wurde, dass an der Basis +0,7V sind. Da sich die Spannungen dort ständig ändern, hast Du mit einem Multimeter leider nur wenig Chance dies zu messen. Die dunkler werdenden LEDs haben im Übrigen auch etwas damit zu tun: In dem Moment, in dem der Transistor sperrt, fließt noch ein gewisser Strom durch den Kondensator (über die Basis gegen GND). Je weiter er geladen ist, desto dunkler die LED. Je größer der Kondensator, desto länger dauert dieser Vorgang. Diese negative Spannung ist auch der Grund dafür, dass diese Schaltung nur bis ungefähr 10V funktioniert. Denn die Spannung des geladenen Kondensators und damit die negative Spannungspitze an der Basis ist fast so groß. Gruß Jobst
Jobst M. schrieb: > Da sich die Spannungen dort ständig ändern, hast Du mit einem Multimeter > leider nur wenig Chance dies zu messen. Aber mit dem Oszilloskop lässt es sich nachweisen. Bei 9V Versorgungsspannung springt die Spannung an der Basis auf minus 5,8 Volt und steigt dann wieder auf plus 0,7 Volt an. Ich habe es gerade bei meinem Lauflicht gemessen. Die Flussspannung der LED und der 1N4148 beträgt insgesamt etwa 2,5 Volt. Hinzu kommen noch die 0,7 Volt BE-Spannung. 9V - 2,5V - 0,7V = 5,8V
Jobst M. schrieb: > Da sich die Spannungen dort ständig ändern, hast Du mit einem Multimeter > leider nur wenig Chance dies zu messen. Gut, dann lag es schon mal nicht an mir :) Danke jedenfalls für deine Erklärung. Vielleicht interessiert euch wie es aktuell läuft. Die Gehäuse (ich baue gleich ein zweites Spielzeug für einen Freund mit) sind derzeit im Druck, sehen aber schon vielversprechend aus. Außerdem habe ich gestern die Lochrasterplatinen verlötet und dabei gleich einen Rückschlag erlitten. Die LEDs wollten nicht blinken. Nach kurzer Fehlersuche habe ich nichts gefunden und dann aus Frust einfach die zweite Platine aufgebaut. Die hat auf Anhieb funktioniert. Erleichtert, dass die Schaltung funktioniert, habe ich mich dann nochmals an die Fehlersuche bei der ersten Platine gemacht und festgestellt, dass lediglich eine LED defekt war. Stand der Dinge ist also, dass beide Boards nun fertig sind (trotz meiner grauenhaften Löt skills) und auf ihre Gehäuse warten. Die Teile für die erste Box werden wohl morgen fertig sein. Bis ich Fotos hochlade müsst ihr euch aber noch gedulden bis beide Boxen fertig sind. Ich bin aber guter Dinge, dass ich das bis Ende der Woche schaffe.
So, leider sind nun doch weitere Probleme aufgetaucht. Nach einiger Zeit geht mir immer die grüne LED kaputt. Mittlerweile glaube ich nicht mehr, dass es an der Qualität der Leuchten liegt. Die Widerstände habe ich schon überprüft, es sind die richtigen und sie funktionieren auch. Sonst funktioniert die Schaltung, nur die grüne LED scheint nach kurzer Zeit immer den Geist aufzugeben. Sie flackert dann nur noch bis sie gar nicht mehr geht. Welche Teile könnte ich noch prüfen, beziehungsweise wie mache ich das? Übrigens hat mein Sohn seine Box schon und ist Feuer und Flamme. Er will sie gar nicht mehr aus der Hand geben. Mich nervt aber das Problem mit grün tierisch.
Manfred schrieb: > Stephan E. schrieb: >> mein neuestes Fritzing Bildchen > ... ist mal wieder unpassend: > https://www.mikrocontroller.net/articles/Bildformate !!!!!!! > >> ansehen > > Dieser Fritzing-Kleinkinderscheiß passt ins Arduino-Forum, hier möchte > ich bitte einen ordentlichen Schaltplan sehen und nicht an einem > Legobrettchen herumraten. Ist das dein Thread? Bist du der OP? Nee, also, was du willst, interessiert genau: dich... Boah, kann diesem Forum mal wer sowas wie Benehmen und Anstand einimpfen...
Beitrag #6948739 wurde von einem Moderator gelöscht.
Stephan E. schrieb: > So, leider sind nun doch weitere Probleme aufgetaucht. Vielleicht solltest du dich dann am Ende doch mit ICs beschäftigen. Such bei der Wikipedia mal nach "DTL". Damit haben Logik-ICs mal angefangen und sind quasi die Großeltern von allem Digitalen, was danach kam bis heute, inklusive Speicherbausteinen, Mikrocontrollern und Grafikkarten. Das Gute an diesen ICs ist: Sie sind simpel. Sie haben, wenn die Spannungsversorgung stimmt, nix mehr mit +5,8 oder -0,7 V zu tun, sondern nur noch mit 1 und 0, mit "ja" und "nein", mit "LED leuchtet" und "LED ist dunkel". Als Transistor-Kenner kommst du mit DTL klar und kannst dir da z.B. ein NAND-Gatter nachbauen. Und wenn du das einmal gemacht hast, willst du unbedingt wissen, wie ICs der 74er-Serie funktionieren ;)
Carsten P. schrieb: > Als Transistor-Kenner kommst du mit DTL klar und kannst dir da z.B. ein > NAND-Gatter nachbauen. Danke für den Hinweis und vermutlich würde ich das hinbekommen, aber ich bin jetzt auf diesem Weg eigentlich schon am Ziel. Das Problem mit der grünen LED liegt meiner Meinung nach nicht an der Schaltung an sich, sondern an einem defekten Bauteil. Ich weiß nur nicht, wie ich ohne großen Aufwand das defekte Teil finden und austauschen kann.
Stephan E. schrieb: > Nach einiger Zeit geht mir immer die grüne LED kaputt. Zeige das Schaltbild, wie es jetzt tatsächlich ist. > Mittlerweile > glaube ich nicht mehr, dass es an der Qualität der Leuchten liegt. Was passiert, wenn Du im Aufbau zwei LEDs gegeneinander tauscht? Oder es kommt anstatt der grünen LED eine andere rein? > Die Widerstände habe ich schon überprüft, es sind die richtigen und sie > funktionieren auch. Wieviel Strom fließt tatsächlich durch die LED? > Sonst funktioniert die Schaltung, nur die grüne LED scheint nach kurzer > Zeit immer den Geist aufzugeben. Sie flackert dann nur noch bis sie gar > nicht mehr geht. Ich habe hier weiße Chinesen mit einer sehr hohen Ausfallrate, warum sollen die nicht auch Grün verpfuschen. Mein weißer Schrott bleibt einfach mal dunkel, aber es fließt weiterhin Strom. Müsste bei Dir ähnlich sein, mit einer unterbrochenen LED würde die Blinkkette aufhören zu laufen.
Carsten P. schrieb: >> Dieser Fritzing-Kleinkinderscheiß passt ins Arduino-Forum, hier möchte >> ich bitte einen ordentlichen Schaltplan sehen und nicht an einem >> Legobrettchen herumraten. > Ist das dein Thread? Bist du der OP? Nee, also, was du willst, > interessiert genau: dich... Deinen Kommentar sehe ich dort, wo die Sonne selten hin kommt. Wie man im Threadverlauf sehen kann, hat Stephan E. sich erfolgreich bemüht, einen Schaltplan zu zeichnen, damit kann hier fast jeder umgehen. Ich bin mir sicher, dass sich einige der Teilnehmer ohne Schaltplan nicht engagiert hätten. Carsten P. schrieb: > Such bei der Wikipedia mal nach "DTL". Damit haben Logik-ICs mal > angefangen und sind quasi die Großeltern von allem Digitalen, Wem hilft dieser "Tipp"? Vorschläge zu ICs kamen direkt zu Beginn, aber Stefan hat sich darauf versteift, es diskret aufbauen zu wollen. Soll er doch so bauen, im Forum sind genug Leute, die das noch unterstützen können, daran ist nichts auszusetzen. Schaust Du genauer hin, sitzt er genau mitten drin in der Dioden-Transistor-Logik.
Stephan E. schrieb: > Ich weiß nur nicht, wie ich ohne großen Aufwand das defekte Teil finden > und austauschen kann. Das ist jetzt ein bisschen Ingenieurs-Alltag. Also, Plan: 1. Wenn das Bauteil defekt geht, tausche es aus gegen ein neues mit identischen Werten. 2. Wenn das Ersatzteil wieder defekt geht, liegt es nicht am Bauteil, sondern an der Ansteuerung. Prüfe die Ansteuerung (das heißt: Spannungen messen, und wenn es Wechselspannungen sind bzw. sowas wie Ansteuer-Signale aka PWM und Co, brauchst du dafür ein Oszilloskop. Solange du dich nicht im 100 kHz-Bereich bewegst, gibt es sowas bei den Amazonen ab 30 Euro und beim Sesam aka Ali Baba ab 18 Euro). 3. Wenn dein Konzept so viele Probleme bereitet, dass du sie gedanklich und vom vorhandenen Wissen her nicht einfangen kannst, wechsele die Technologie. Das wären in deinem Fall dann die ICs ;) Ohne Quatsch, bau mal auf einem Steckbrett so ein DTL-NAND-Gatter nach! du kannst da das Zeug aus der Grabbelkiste nehmen, 1N4148 und BC547. Wenn das einmal geklappt hat, und dann siehst du einen 74HC00 auf dem Steckbrett und kannst damit schon richtig wilde Sachen bauen, willst du nie wieder ohne, versprochen ;)
Stephan E. schrieb: > Die Widerstände habe ich schon überprüft, es sind die richtigen Wie hast Du sie geprüft? Was 'steht' drauf? Gruß Jobst
Carsten P. schrieb: > 2. Wenn das Ersatzteil wieder defekt geht, liegt es nicht am Bauteil, > sondern an der Ansteuerung. Prüfe die Ansteuerung (das heißt: Spannungen Um dies halbwegs sicher sagen zu können, sollte man schon ein Ersatzteil aus einer anderen Charge nehmen. Wenn der TO irgendwo 10 LEDs zusammen gekauft hat, ist die Wahrscheinlichkeit hoch daß sie aus einer Charge kommen. Es kann sich also immer noch um ein Chargenproblem handeln. Und wenn die LEDs von einem chinesischen Billiganbieter stammen, dann ist die Wahrscheinlichkeit sehr hoch, daß mehr als nur eine LED ein Problem zeigt.
Fabian schrieb: > Carsten P. schrieb: >> 2. Wenn das Ersatzteil wieder defekt geht, liegt es nicht am Bauteil, >> sondern an der Ansteuerung. Prüfe die Ansteuerung (das heißt: Spannungen > > Um dies halbwegs sicher sagen zu können, sollte man schon ein Ersatzteil > aus einer anderen Charge nehmen. Wenn der TO irgendwo 10 LEDs zusammen > gekauft hat, ist die Wahrscheinlichkeit hoch daß sie aus einer Charge > kommen. Es kann sich also immer noch um ein Chargenproblem handeln. Und > wenn die LEDs von einem chinesischen Billiganbieter stammen, dann ist > die Wahrscheinlichkeit sehr hoch, daß mehr als nur eine LED ein Problem > zeigt. Absolut richtig, aber wir wollen doch einem enthusiastischen Neuankömmling hier nicht unsere kommerziellen Probleme auch noch aufhalsen ;) An den TO: Was Fabian schreibt, ist absolut korrekt. Mit dem Thema "Chargen" haben wir Profis es immer wieder zu tun. Was dagegen hilft, ist, dir eine Testumgebung zu bauen. Sagen wir mal, du willst Leuchtdioden ansteuern (ist ja auch so). Dann nimmst du dir ein paar davon und probierst sie aus, in einem Setting (auf einem Steckbrett), wo du dir ganz sicher sein kannst, dass das Setting sauber ist (z.B. ausgemessene 5 V Gleichspannung ohne große Schwankungen, dann z.B. 1 kOhm Vorwiderstand plus/minus 20%, das stört keine LED). Das lässt du dann mal paar Tage laufen, und wenn die LED dann immer noch leuchtet, ist sie von dir geprüft. Das machst du mit 10 LEDs, natürlich auch parallel. Dann hast du 10 gute Proben, und die steckst du dann in deine Schaltung. Wenn die LED dann dabei drauf geht, wird es sehr wahrscheinlich nicht an der LED liegen, sondern an der Ansteuer-Schaltung. Etwa daran, dass du ihr zu viel Strom gönnst aka dein Vorwiderstand zu klein geraten ist, oder es sind bei dir gar nicht 5 Volt, sondern 9 Volt. Viele Netzteile liefern gerne viel mehr Spannung als auf ihnen aufgedruckt ist, wenn sie nicht genau geregelt sind. Was LEDs angeht, vielleicht hilft dir das ja auch: Wenn du nicht gerade ein Stadion ausleuchten willst, sondern nur ein bisschen Licht haben, kannst du die üblichen Vorwiderstände ruhig mit Faktor 10 malnehmen, und die meisten LEDs funzeln sogar bei nem 100x so großen Vorwiderstand noch.
Täuscht doch mal den Platz der grünen led mit dem einer roten und schaue welche dann kaputt geht ;)
Vielen Dank für die vielen Ratschläge. Leider hatte ich in letzter Zeit sehr viel Arbeit und bin fast nicht zum Basteln gekommen. Trotzdem gibt es hier ein kurzes Update. Der Fehler mit der grünen LED ist gelöst. Ich hatte offensichtlich einfach Pech und habe von 20 grünen LEDs tatsächlich 19 defekte erwischt. Die LEDs leuchten nach kurzer Zeit nicht mehr, lassen aber noch Strom durch. Herausgefunden habe ich das, indem ich zuerst statt der grünen eine blaue LED eingesetzt habe. Nachdem der Fehler dann nicht mehr auftrat, habe ich die übrigen grünen LEDs auf einem Breadbord getestet und so festgestellt, dass alle bis auf eine defekt waren. Ärgerlich! Inzwischen habe ich andere LEDs gekauft, die mir besser gefallen (ihr werdet es dann auf den Bildern sehen welche genau). An den Leuchten sind bereits Widerstände für den Betrieb mit 12V angelötet, was mir auch ganz gut passt, da sie dann im Betrieb mit 9V nicht so hell sind. Außerdem habe ich die Schaltung nochmal komplett neu, auf einer viel kleineren Lochrasterplatine aufgebaut und auch deutlich schöner hinbekommen, als beim ersten Versuch. Die Taster haben mir letztendlich auch nicht mehr gefallen, weshalb ich sie durch Arcade-Buttons getauscht habe. Für die neuen Komponenten muss ich natürlich das 3D-Modell des Gehäuses überarbeiten, was leider noch ein paar Tage dauern wird. In Zwischenzeit möchte ich euch aber zeigen, wie der erste Versuch ausgesehen hat. Die Fotos davon habe ich angehängt.
Schönes Gehäuse! Stephan E. schrieb: > 20 grünen LEDs tatsächlich 19 defekte > erwischt. Nächstes Mal nicht Billigstangebote annehmen...
Bitte melde dich an um einen Beitrag zu schreiben. Anmeldung ist kostenlos und dauert nur eine Minute.
Bestehender Account
Schon ein Account bei Google/GoogleMail? Keine Anmeldung erforderlich!
Mit Google-Account einloggen
Mit Google-Account einloggen
Noch kein Account? Hier anmelden.
































