Hallo, im Netz habe ich die bestechend einfache NF-Verstärkerschaltung im Anhang gefunden (orange eingerahmt). Sie stammt von dieser Seite: https://www.b-kainka.de/bastel3.htm Dazu habe ich ein paar Fragen: Warum wird der 1k8-Widerstand nicht direkt an +Ub angeschlossen, sondern an den Lautsprecher? Ist das eine Art Gegenkopplung und wenn ja, wie funktioniert sie (ist das eine Stromgegenkopplung)? Bildet der 330K-R eine Gegenkopplung für AC-Signale und wird an ihm gleichzeitig DC-mäßig die halbe Betriebsspannung abgegriffen, um die Basis vom unteren Vorstufen-TUN vorzuspannen? Könnte man das Konzept auch für höhere Leistungen auslegen, z.B. die beiden Endstufen-Ts durch Leistungstypen oder Darlingtontypen (mit vier DUS) ersetzen. Wenn ja, müssten dann die DUS und alle Ts (elektrisch isoliert) auf dem gleichen Kühlkörper untergebracht werden, damit thermisch nichts wegläuft?
Der Anschluß vom 1,8k an den Elko ist eine Bootstrap-Schaltung. Das ist das Gegenteil eienr Gegenkopplung, eine Mitkopplung die die Verstärkung und Aussteuerbarkeit der Endstufe etwas erhöht, indem die Spannung rechts am Widerstand steigt wenn sie links steigt. Der 330k-Widerstand bildet eine AC- und DC-Gegenkopplung für die Endstufe. Weclher Wert jetzt richtig ist hängt davon ab welche aktuelle Stromverstärkung dein TUN rechts unten hat. Ist Glücksspiel obs gut oder gerade so funktioniert. Die Endstufentransistoren sind als TUN und TUP sowieso schon völlig unterdimensioniert, werden nur dadurch etwas geschützt daß die 9V-Batterie bei höherem Strom zusammenbricht. Der gleiche Murks wie die "Black Devil"-Endstufe. Je nachdem wie diese Transistoren und die beiden Dioden zusammenspielen kann derRuhestrom jeden beliebigen Wert von "nicht vorhanden" (Ton verzerrt) und "es raucht" annehmen. Noch größerer Murks. Mit 3 Dioden und Emmitterwiderständen, sowie etwas leistungsfähigeren Transistoren wie den BC328 & BC338 könnte man das brauchbar hinbekommen. Die Schaltung könnte etwa 0,2W Sinusleistung schaffen, mit einem gutem Breitband-LS wird das schon heftig laut.
Alexander S. schrieb: > Warum wird der 1k8-Widerstand nicht direkt an +Ub angeschlossen, sondern > an den Lautsprecher? Ist das eine Art Gegenkopplung und wenn ja, wie > funktioniert sie (ist das eine Stromgegenkopplung)? Hallo, Ich kenne das sonst auch so, dass der Widerstand 1K8 direkt auf +UB liegt. Eine Stromgegenkopplung über den Lautsprecher ist schon etwas seltsam. Sollte der Lautsprecher steckbar sein, dann gibt es auch keinen Arbeitspunkt für den Transistor, das kann aber auch nicht der Grund sein. Lautsprecher 8 Ohm Widerstand 1,8K macht eigentlich keinen Sinn. Wenn Du mehr Leistung haben möchtest, warum lässt Du den ganzen Transistor Audio Verstärker nicht einfach weg und nimmst einen LM386 oder noch besser einen TDA2002. Der Kainka hat sonst auch den LM386 verwendet.
A-Freak schrieb: > Der Anschluß vom 1,8k an den Elko ist eine Bootstrap-Schaltung. War eine Boosttrap Schaltung nicht ein Elko von +UB über einen Widerstand auf den Mittelpunkt der Endtransistoren. So eine Art Ladungspumpe für eine höhere Spannung. Hier würde der LS dazwischen liegen.
Die Schaltung ist exakt diese Ladungspumpe, der Elko hebt die Spannung am rechten Ende vom Widerstand an. Hier wird der Elko nur doppelt ausgenutzt und koppelt zugleich auch noch den Lautsprecher an. LM386 ist ok aber etwas empfindlich auf HF am Eingang (wobei... könnte man nicht direkt das Ausion mit dem... Ideen) TDA2002 habe ich schon lange nicht mehr gesehen, der Nachfolger 2003 ist auch schon selten. Außerdem sind beide ebenfalls sehr nervös und neigen zum Schwingen.
A-Freak schrieb: > TDA2002 habe ich schon lange nicht mehr gesehen, der Nachfolger 2003 ist > auch schon selten. Außerdem sind beide ebenfalls sehr nervös und neigen Wäre nur wenn einer noch so einen Altbestand davon hat. Nachteil vom TDA 2002 2003, für ein Batteriebetriebenes Gerät ist die Stromaufnahme etwas hoch. Für den LM386 würde es auch Nachfolger geben. So z.B. TDA 7050 oder TDA 7052, dann entfällt auch der Ausgangselko.
Danke für die vielen Antworten! A-Freak schrieb: > Der Anschluß vom 1,8k an den Elko ist eine Bootstrap-Schaltung. Das ist > das Gegenteil eienr Gegenkopplung, eine Mitkopplung die die Verstärkung > und Aussteuerbarkeit der Endstufe etwas erhöht, indem die Spannung > rechts am Widerstand steigt wenn sie links steigt. Exakt, habe es mittlerweile auch in einem älteren Elektronikbuch so gefunden. A-Freak schrieb: > Mit 3 Dioden und Emmitterwiderständen, sowie etwas leistungsfähigeren > Transistoren wie den BC328 & BC338 könnte man das brauchbar hinbekommen. Bei den Dioden kann man ja experimentieren und notfalls auch auf Schottky-Exemplare ausweichen. Werde die Schaltung dann so aufbauen und schauen, wie sie sich macht. Franz Marx schrieb: > Für den LM386 würde es auch Nachfolger geben. > So z.B. TDA 7050 oder TDA 7052, dann entfällt auch der Ausgangselko. Den TDA7052 nutze ich ansonsten auch gerne, klasse Teil. Jetzt ist aber Transistorbasteln dran ;)
Alexander S. schrieb: > notfalls auch auf Schottky-Exemplare ausweichen. ... mit dem Ziel, möglichst hohe Übernahmeverzerrungen zu bekommen. Dort gehört Silizium rein, DUS = 1N4148 / 1N914 TUN / TUP weiß ich garnicht mehr, ob das noch BC107(8-9) - BC177(8-9) oder schon Plastik BC237(8-9) - BC307(8-9) war.
Die Transistoren in der Endstufe möchten nach gleicher Kennlinie im Arbeitspunkt ausgesucht werden. Die Rundfunkwerkstätten haben das seinerzeit als Pärchen sortiert im Ersatzteilhandel bezogen. Als Amateur ist dies eine Herausforderung. Man benötigt viele Transistoren (ca. 300 Stück) aus verschiedenen Chargen (=verschiedene Bestellungen) und einen Kennlinienschreiber, Minimalvariante: atlas DCA 75 Pro + PC und viel Zeit.
Manfred schrieb: > TUN / TUP weiß ich garnicht mehr, ob das noch BC107(8-9) - BC177(8-9) > oder schon Plastik BC237(8-9) - BC307(8-9) war. TUP/TUN war doch nur NPN oder PNP. Da kann man irgendwas aus der Grabbelkiste nehmen. Natürlich kein Leistungstransistor. Aber irgendetwas mit Hfe 200-800
Manfred schrieb: > TUN / TUP weiß ich garnicht mehr, ob das noch BC107(8-9) - BC177(8-9) > oder schon Plastik BC237(8-9) - BC307(8-9) war. Spielt keine Rolle. BC107, BC108, BC237, BC238, BC 547, BC548 usw. sind alles TUN. Anbei mal so eine ähnliche 'Endstufe'. Auch hier lässt sich mit BC327/337 oder BC639/640 ein wenig mehr Saft rauskitzeln. Die eingezeichneten 1N4004 sind natürlich nur ein Spass und können durch 1N4148/4151 o.ä. ersetzt werden. Diese Endstufe ist auch unabhängiger von der Last.
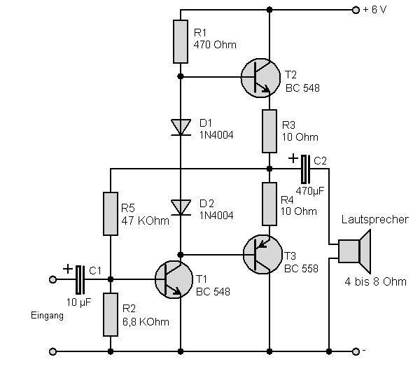
von Matthias S. schrieb:
>gegentakt3.gif
R3, R4 würde ich kleiner machen vielleicht so 1 Ohm,
sonst kommt nicht besonders viel Leistung raus.
Bei dieser schaltung (Lautsprecher an - ) läst sich
auch eine Bootstrap-Schaltung bauen, R1 durch eine
Reihenschaltung von zwei 220 Ohm-Widerständen ersätzen
und dann vom Ausgang eine Rückkopplung über einen Elko
zwischen diesen beiden Widerständen machen.
Günter Lenz schrieb: > sonst kommt nicht besonders viel Leistung raus. Hehehe, wenn man hier von Leistung überhaupt sprechen kann. Immerhin ist die Schaltung so gut wie überhaupt nicht vom hfe des ersten Transistor abhängig, läuft auch mit 6V und ist ohne Last stabil. Gut geeignet z.B. auch für 32 Ohm Systeme in Kopfhörern.
Wozu dienen die Emitterwiderstände? Manchmal sieht man, dass sie mit Dioden überbrückt sind. https://thumb.mikrocontroller.net/w9ABFTUihbdlh7o8qOmklPggEEqekGNgtqMO_ni5V2I/plain/https://www.mikrocontroller.net/attachment/541202/gegentakt3.gif@jpg Ich dachte eher an eine Ausgangsleistung von ca. 10W mit BD139/BD140 und 18,5V aus einem alten Notebooknetzteil. Vielleicht auch mit TIP130/TIP135.
>überbrückt dazu müsste noch ein Verbindungspunkt dran sein. Nein, das ist für den AB-Betrieb https://de.wikipedia.org/wiki/Endstufe#AB-Betrieb_und_B-Betrieb damit sind beide Transistoren leicht durchgeschaltet, damit hat der Übergangsbereich geringere Verzerrungen. https://www.box73.de/index.php?cPath=313_343 es gibt heute aber auch Module für D-Betrieb, mit besserem Wirkungsgrad.
Alexander S. schrieb: > Wozu dienen die Emitterwiderstände? Bei dem kleinen Dings machen sie die Endstufe auch kurzschlussfest. Alexander S. schrieb: > Ich dachte eher an eine Ausgangsleistung von ca. 10W mit BD139/BD140 und > 18,5V aus einem alten Notebooknetzteil. Das ist sicher eine andere Liga. BD139/140 brauchen auch Treiberleistung.
over 90% Efficiency: https://www.diodes.com/search/?q=PAM8403&t=keyword&action_results=Go 2*3 Watt https://www.mouser.com/datasheet/2/115/PAM8610-247304.pdf 2*10 Watt,
Bei der Schaltung ging es auch darum möglichst wenige Bauteile zu verwenden und verfügbare Standardbauteile aus der Grabbelkiste.
von Alexander S. schrieb:
>Wozu dienen die Emitterwiderstände?
Sie stabilisieren den Arbeitspunkt (Ruhestrom) der Endstufe.
Ist eine Gleichstromgegenkopplung.
Alexander S. schrieb: > Bildet der 330K-R eine Gegenkopplung für AC-Signale und wird an ihm > gleichzeitig DC-mäßig die halbe Betriebsspannung abgegriffen Es stellt sich eine zufällige Spannung ein, maximale Leistung ist wohl auch nicht gefordert. Der Hochpaß 220nF/10k läßt eh keine Leistung fressenden Bässe mehr durch.
> Wozu dienen die Emitterwiderstände? Manchmal sieht man, dass sie mit
Dioden überbrückt sind.
Das mit den Dioden ist die Sparversion vom EDWIN-Prinzip, von Elektor so
um 1971 rum müßte es gewesen sein. Die Endtransistoren werden dabei
zugleich in A und in C-Betrieb benutzt.
Ich sags mal offen, die Schaltung mit 3 Transistoren würde ich nichtmal auf 1W an echten 9V betreiben wollen. Für 19V und 10W brauchst du wesentlich mehr, da denke ich ehr an BD677 und BD678 in der Endstufe und getrennte Transistoren für Differenzverstärker und Spannungstreiber. Naja oder gleich einen TDA2030
Alexander S. schrieb: > im Netz habe ich die bestechend einfache NF-Verstärkerschaltung im > Anhang gefunden (orange eingerahmt). ähnlich simpel, aber mit Ge: https://www.radiomuseum.org/images/tubeenvdiag_klein/ac187_umg.gif Da wird auch gebootsträpt ;)
>gebootsträpt ich habe vergeblich nach einer Abbildung des Barons von Münchhausen gesucht, wo er sich an den Stiefelschlaufen aus dem Sumpf zieht (die englische Version), finde aber nur Bilder wo er sich auf dem Pferd sitzend an den eigenen Haaren (sieht eher nach Perücke aus) samt Pferd nach oben zieht. Muss mal suchen, die Applikationsschaltung für AC187/188 könnt ich irgendwo haben. Alte Transistorbücher findet man im Webarchiv: https://archive.org/search.php?query=Transistor
Christoph db1uq K. schrieb: > Muss mal suchen, die Applikationsschaltung für AC187/188 könnt ich > irgendwo haben. Hier ist eine Schaltung und Aufbauhinweise mit dem Germanium-Paar AC187K AC188K Zu den Aufbauhinweise auch Seite 1 und 2 lesen, z.B. betreffend NTC R14 https://www.dampfradioforum.de/viewtopic.php?f=62&t=28629&sid=f85ad93e03d4929b9d405499aa196e09&start=30#p262732 Gruss
Bitte melde dich an um einen Beitrag zu schreiben. Anmeldung ist kostenlos und dauert nur eine Minute.
Bestehender Account
Schon ein Account bei Google/GoogleMail? Keine Anmeldung erforderlich!
Mit Google-Account einloggen
Mit Google-Account einloggen
Noch kein Account? Hier anmelden.

