Hallo Community, ich würde gerne meinen ESP32 mit einem 4.2V Lipo Akku betreiben, bzw. das mache ich schon. Nun würde ich die Spannung aber gerne überwachen und wenn sie unter einen bestimmten Bereich fällt, eine eMail versenden, damit ich diese dann wechseln kann. Der Programmtechnische Teil ist alles erledigt, aber ich bekomme einfach keine sinnvolle elektronische Schaltung hin, die NICHT meine Zelle leersaugt. Was mir logisch erschien, habe ich schon ausprobiert. Gibt es hier jemanden der das auch schon gemacht hat, der mir evtl. mit einem Link oder sogar einer Schaltung weiter helfen könnte ?? Vielen Dank schonmal Pete
H. H. schrieb: > ICL7665 Danke erstmal. Dieses IC, wenn ich die min Schaltung richtig verstanden habe, muss ich ja permanent extra mit Strom versorgen. Ich hatte eher etwas im Sinn, ohne externes IC. Gibt es da eine Möglichkeit ?? Grüße Pete
Pete -. schrieb: > H. H. schrieb: >> ICL7665 > > Danke erstmal. Dieses IC, wenn ich die min Schaltung richtig verstanden > habe, muss ich ja permanent extra mit Strom versorgen. Ich hatte eher > etwas im Sinn, ohne externes IC. Gibt es da eine Möglichkeit ?? Zauberei. Der ICL7665 ist extra besonders sparsam!
H. H. schrieb: > Pete -. schrieb: >> H. H. schrieb: >>> ICL7665 >> >> Danke erstmal. Dieses IC, wenn ich die min Schaltung richtig verstanden >> habe, muss ich ja permanent extra mit Strom versorgen. Ich hatte eher >> etwas im Sinn, ohne externes IC. Gibt es da eine Möglichkeit ?? > > Zauberei. > > > Der ICL7665 ist extra besonders sparsam! Das ist schonmal nicht schlecht. Allerdings hätte ich es gerne so gehabt, das man die Spannung jederzeit abfragen kann und an den Volkszähler z.B. schicken kann. (Habe mich oben nicht 100%ig ausgedrückt :-) Grüße Pete
Einfach Widerstandsteiler und unten ran einen N-channel mosfet. So habe ich das bei meinem Projekt gemacht. Mosfet einschalten, bisschen warten bis sich die Schaltung stabilisiert (der ADC Input sollte an einem Kondensator hängen gemäss Datasheet) und dann messen. Die interne ESP32 Spannungsreferenz kannst Du übrigens kalibrieren wenn Du's extra genau haben willst (google).
Eine idee wäre den brownout detector interrupt zu verwenden. Das braucht dann weder zusätzliche hardware noch zusätzlich strom. Nachteil ist das kommt erst auf den allerletzten zacken der batterie. - brownout einschalten. - wenn brownout detector anspricht -- brownout ausschalten -- email versenden
Beitrag #6953001 wurde von einem Moderator gelöscht.
Rotor schrieb: > Einfach Widerstandsteiler und unten ran einen N-channel mosfet. So habe > ich das bei meinem Projekt gemacht. > > Mosfet einschalten, bisschen warten bis sich die Schaltung stabilisiert > (der ADC Input sollte an einem Kondensator hängen gemäss Datasheet) und > dann messen. > > Die interne ESP32 Spannungsreferenz kannst Du übrigens kalibrieren wenn > Du's extra genau haben willst (google). Die Sache mit dem Spannungsteiler hatte ich als erstes, allerdings ohne MosFet, hat ne weile gedauert bis ich den Fehler hatte :-) Könntest Du mir evtl. Deine Schaltung mal „aufmalen“ ?? Das mit dem Kondensator wusste ich garnicht, das google ich nochmal und die Sache mit dem kalibrieren ebenso, danke für die Tips … Grüße Pete
Pepe T. schrieb: > Eine idee wäre den brownout detector interrupt zu verwenden. > Das braucht dann weder zusätzliche hardware noch zusätzlich strom. > Nachteil ist das kommt erst auf den allerletzten zacken der batterie. > > - brownout einschalten. > - wenn brownout detector anspricht > -- brownout ausschalten > -- email versenden Das stimmt, das wäre auch eine Idee, aber ich würde gerne den Verlauf der sinkenden Spannung loggen. Danke Dir Grüße Pete
Rotor schrieb: > Einfach Widerstandsteiler und unten ran einen N-channel mosfet. Ganz dusselige Idee, dann liefert der obere Widerstand volle Spannung zum Analogeingang. Hoffentlich hat der Schutzdioden. Korrekt muß ein P-FET plusseitig vor den Teiler, der seinerseits mit einem kleinen NPN-Transistor eingeschaltet wird - so mache ich das. Da die Spannungen gering sind, muß es ein Typ sein, der bei 2,5V U(GS) sicher schaltet.
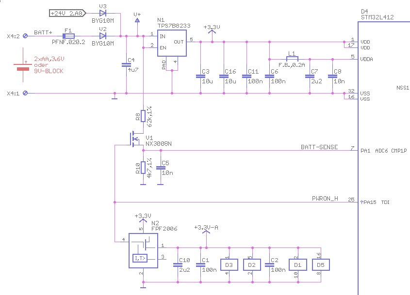
Es müsste eigentlich auch mit einem N-Kanal MOSFET gehen, ungefähr so?
Erstmal lesbar machen, schwarzer Hintergrund geht garnicht! Bauform B. schrieb: > Es müsste eigentlich Es müsste oder hast Du es probiert? Das wird so nicht funktionieren, da die Gatespannung nicht hoch genug ist, den N-FET sicher zu öffnen.
Bitte melde dich an um einen Beitrag zu schreiben. Anmeldung ist kostenlos und dauert nur eine Minute.
Bestehender Account
Schon ein Account bei Google/GoogleMail? Keine Anmeldung erforderlich!
Mit Google-Account einloggen
Mit Google-Account einloggen
Noch kein Account? Hier anmelden.


