Hallo, ich bräuchte eine Schaltung die mit bei jedem Flankenwechsel (5V über potentialfreien Relaiskontakt) einen ca 3-3,5 Sekunden langen Impuls wiederum auf ein Relais ausgibt. Die Zeit zwischen den einzelnen Schaltvorgängen beträgt mehrere Stunden. Hintergrund ist das ich eine Wärmequelle über ein externes Thermostat welches über Funk verbunden ist fernsteuere. Da ich aber die Geräteeigene Schutzschaltungen nicht beeinflussem möchte, habe ich mich parallel an die Bedientafen eingehängt welche ein ca. 3 sekündiges Tastersignal benötigt um ein-/ und auszuschalten. Bisher habe ich das über die Szenenprogrammierung mit einem Shelly Schaltaktor realisiert die bei unter- bzw überschreiten eines Temperaturwertes einen entsprechenden Signalimpuls ausgibt. Allerdings fehlt mir so der Rückkanal ob die Wärmequelle jetzt ein oder aus ist und es insbesondere nach dem Abschalten vorkommt, wenn die Temperatur kurzzeitig unter die Abschaltschwelle fällt und dann nochmals darüber steigt, durch ein 2. Abschalten die Quelle wieder einschaltet. Möchte jetzt das gerne klassisch über "Wärmeanforderung EIN" bringt Dauersignal welches jeweils bei Flankenwechsel den Impuls triggert realisieren. Hab hier schonmal über die Suche geschaut und das hier gefunden. https://thumb.mikrocontroller.net/n5AuVHmTrBLiRp8-q3HuNmFeav3P9vD5mCFw3BiQ1jE/plain/https://www.mikrocontroller.net/attachment/42697/jo.gif@jpg Allerdings geht es hier um einen 0,5sek Impuls. Ist es mit besagter Schaltung möglich den Impuls zu verlängern? Gruß und danke schonmal im Vorraus ;-)
Zeitrelais mit der Funktion Ein- und Ausschaltwischer (EAW). Bei der von dir gefundenen Schaltung musst du nur die beiden zeitbestimmenden Widerstände vergrößern. Ansonsten kann man auch mit einem Kondensator differenzieren, dann gleichrichten, und mit einem 555 die 3,5s machen. Der 555 kann dann ein Relais treiben, oder auch einen Optokoppler.
EXOR, einen Eingang verzögert. Das gibt bei jeder Flanke einen Impuls. Den verlängerst Du per Monoflop. EXOR lässt sich auch mit NAND basteln (4093), ebenso ein Monoflop. Ein Hilfsgatter geht auch mit Dioden. Oder man nimmt einen 555 zur Hilfe.
Ralf H. schrieb: > ich bräuchte Ab "Bisher..." in der Mitte des Textblocks habe ich dann nicht mehr verstanden, welchen Sinn die Worte geben sollen. Ralf H. schrieb: > Ist es mit besagter Schaltung möglich den Impuls zu verlängern? Warum soll jetzt ein Impuls "verlängert" werden? > Allerdings geht es hier um einen 0,5sek Impuls. Welchen "0,5s Puls" meinst du? Die verlinkte Schaltung gibt keine 0,5s Pulse aus. Bei weitem nicht... > Ist es mit besagter Schaltung möglich den Impuls zu verlängern? Wenn du damit fragst, ob die Schaltung auch längere Pulse ausgeben könnte: Ja, das kann sie. Lies das Datenblatt des 74HC123. Ich komme da z.B. auf 22µF und 330kOhm. Diese Schaltung besteht aus 2 flankengetriggerten Flipflops (eines auf die steigende Flanke und eines auf die fallende Flanke), deren Ausgang verodert ist. In deinem Fall musst du dem Relaiskontakt, der +5V durchschaltet, noch einen Pulldown geben, dass du bei offenem Relaiskontakt einen Low-Pegel bekommst. BTW: an der verlinkten Schaltung macht mich die Diode nachdenklich. die soll augenscheinlich aus dem retriggerbaren Monoflop ein nicht nachtriggerbares machen. In deinem Fall ist das unnötig, du kannst die Dioden weglassen.
Für ganz Lötfaule - also mich: ATtiny mit internem Takt. Relais-Kontakt entprellen, auf Zustandswechsel abfragen, 3.5s-Puls per wait() generieren, über NPN das Ausgangsrelais ansteurn.
Marvin schrieb: > ATtiny mit internem Takt Ja, für solche Aufgabe sind sie ideal. Bei aller Liebe zu ARM Controllern: Ein paar ATtinies habe ich immer vorrätig. Die gehören inzwischen zur Grundausstattung meiner Bastelkiste.
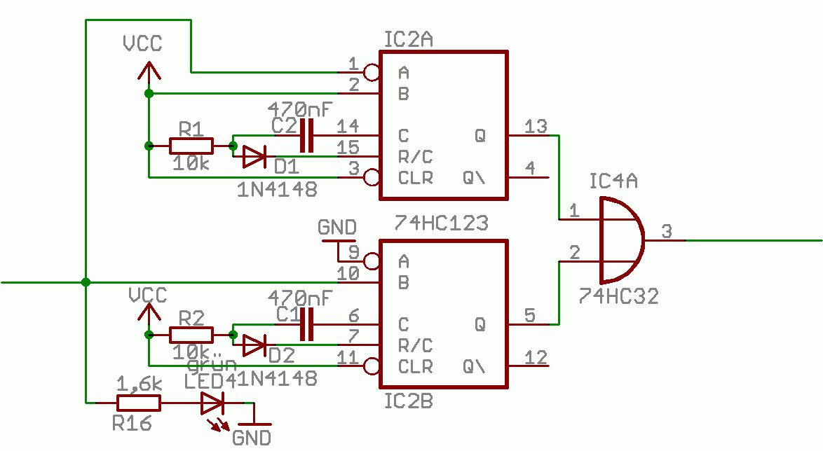
Marvin schrieb: > über NPN das Ausgangsrelais ansteurn. Ich würde mir den sparen und das Relais direkt mit ein paar parallelgeschalteten µC-Pins ansteuern. Für die geplante Last "parallel zu Tastern in der Bedientafel" werden schon keine 230V nötig sein und das Relais kann deshalb klein ausfallen. Und nochmal zum 74HC123: Die Schaltung mit dem 74HC123 müsste etwa so wie im Anhang aussehen (Freilaufdiode natürlich noch mit rein). Prellen des Relaiskontakts ist irrelevant, denn dann werden halt schlimmstenfalls beide Monoflops gleichzeitig aktiv.
Marvin schrieb: > Für ganz Lötfaule - also mich: ATtiny mit internem Takt. Das hat nichts mit 'lötfaul' zu tun. Ich würde das auch so machen und nicht anders. Schon aus dem Grund, dass man fast nicht mehr braucht, als einen 8pol. IC (oder noch kleiner). Und für den Stromausfall kann man sich den alten Zustand im EEPROM merken oder, bei geeigneter Backupstromversorgung mit Sleep auch im RAM. Nur, man muss halt programmieren und die Umgebung dazu haben.
>mehrere Stunden Das ist für ein Monoflop etwas lang. Wie genau sollen die Stunden sein? Wenn es in Logikgattern sein soll, ein Zähler mit höherer Taktfrequenz, z.B. ein CD4541. https://www.ti.com/lit/ds/symlink/cd4541b.pdf Figure 3 wäre eine Timerschaltung für lange Zeiten. Die beiden Flanken kann man mit einem EXOR (CD4030) und RC-Glied zu einer einzigen umwandeln. Aber der Tiny ist von der Größe und Flexibilität her die bessere Lösung.
Christoph db1uq K. schrieb: >>mehrere Stunden > Das ist für ein Monoflop etwas lang. Das Monoflop muss das auch gar nicht leisten. Ralf H. schrieb: > einen ca 3-3,5 Sekunden langen Impuls
Man könnte es auch mit einem Doppeloptokoppler lösen, auch wenn die Potenzialtrennung nicht erforderlich ist. Um den Eingang zu treiben, muss lediglich eine Push-Pull-Stufe davorgeschaltet werden. Laut Überschrift ist das aber sowieso schon gegeben.
Meine angedachte Schaltung könnte so aussehen. Hoffentlich hab ich keine Dreher drin... 22uF würde ich als Tantal auslegen, ev. besser 10uF 390k. Abgleich oder R einmessen. Das Ding haut aber einen Puls raus beim Anklemmen der Betriebsspannung (5 ... 15V). Keine Ahnung ob's stört. Eine Diode parallel zum 180k (K and +) könnte nicht schaden. Ob man's braucht?
Marvin schrieb: > Meine angedachte Schaltung könnte so aussehen. Warum denn zwei RC-Glieder? Eins genügt doch.
Michael M. schrieb: >> Meine angedachte Schaltung könnte so aussehen. > Warum denn zwei RC-Glieder? Eins genügt doch. Chapeau! Hier denkt wer mit!
Michael M. schrieb: > Warum denn zwei RC-Glieder? Eins genügt doch. Gute Lösung - dann verzichten Marvin (denke ich) und ich auf den µC gerne. 😀 Trotz 14pol. IC ist sie eben maximal simpel. Marvin schrieb: > ATtiny mit internem Takt
Marvin schrieb: > Chapeau! Hier denkt wer mit! Wenn andere das gesehen haben sollten, dann haben die bestimmt auch heimlich mitgedacht :) Aber ansonsten eine schöne einfache Schaltung, ohne viel Kram drum rum. 👍
Ein kleines Manko hat die Schaltung: wenn das Eingangssignal nach z.B. 500ms schon wieder zurück wechselt (also immer low, dann 500ms high, dann wieder low), dann ist der Ausgang nur 1s lang aktiv. Das ist aber ein Fall, der eigentlich implizit nicht spezifiziert ist... 😉
Freilaufdiode nicht vergessen! Je nach Relais evtl. auch einen FET anstelle bipolarem Transistor. Gruß Jobst
Hui, da hab ich ja schonmal einiges zu lesen, danke dafür ... Die Eltako-Multirelais kenne ich, kosten aber das Stück schon um 40EUR. Mit den ATtinies wäre so gesehen natürlich ne feine Sache, habe aber weder Erfahrung in der Programmierung noch die entsprechende Hardware zum beschreiben davon. So kam halt die Idee mit ner einfachen Schaltung die ich ohne großen Aufwand auf ner Lochrasterplatine unterbringen kann. Muss nicht schön oder besonders klein sein, verschwindet eh in ner dunklen Ecke. Leider endete meine Elektronikerfahrung mit der Lehre vor 25 Jahren (abgesehen vom Austausch der Kondensatoren einiger Netzteile sowie dem Zusammenlöten verschiedener ELV Baussätze). Also Löten und Schaltpläne lesen geht... Beruflich bin ich halt eher im Bereich SPS unterwegs, hätte das auch mit ner Siemens Logo die hier noch rumfliegt lösen können, wäre aber overkill für den Fall. Interessant wie unterschiedlich die Lösungsansätze aussehen, ist im ersten Moment noch z.T. verwirrend, aber kommt langsam wieder. Bestelle mit jetzt mal was ich so brauche und leg los. Mal sehen was mich dann am Ende überzeugt. Auf jeden Fall Daumen hoch....
Beitrag #6954383 wurde von einem Moderator gelöscht.
Bitte melde dich an um einen Beitrag zu schreiben. Anmeldung ist kostenlos und dauert nur eine Minute.
Bestehender Account
Schon ein Account bei Google/GoogleMail? Keine Anmeldung erforderlich!
Mit Google-Account einloggen
Mit Google-Account einloggen
Noch kein Account? Hier anmelden.





