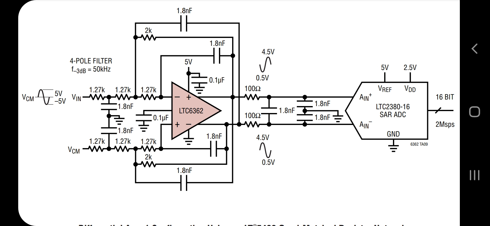
Hi, ich habe im Datenblatt des LTC6362 diesen Tiefpass gefunden. Der wird im Text leider nicht weiter beschrieben. Meine Frage heißt 4 polig nun, dass die Flankensteilheit 12 oder 24dB pro Oktave beträgt? In der Schaltung sind ja immerhin 8 Stück 1,8nF Kondensatoren verbaut. Aber für die beiden letzten 1,8nF Kondensatoren mit den 100 Ohm Widerständen errechnet sich fg zu 884kHz. Also hat dieser Teil der Schaltung wohl nichts mehr mit dem 50kHz Tiefpass zu tun?! Und weil die Pole ja immer konjugiert komplex sind, würde ich mutmaßen, die Flankensteilheit des Tp ist 12dB pro Oktave.
Kalottenhochtöner schrieb: > Hi, ich habe im Datenblatt des LTC6362 diesen Tiefpass gefunden. Der > wird im Text leider nicht weiter beschrieben. Meine Frage heißt 4 polig > nun, dass die Flankensteilheit 12 oder 24dB pro Oktave beträgt? 4x6=24 > In der > Schaltung sind ja immerhin 8 Stück 1,8nF Kondensatoren verbaut. Aber für > die beiden letzten 1,8nF Kondensatoren mit den 100 Ohm Widerständen > errechnet sich fg zu 884kHz. Also hat dieser Teil der Schaltung wohl > nichts mehr mit dem 50kHz Tiefpass zu tun?! Sieht so aus. > Und weil die Pole ja immer konjugiert komplex sind, Nö. Das ist ein Filter, keine Regelungstechnik.
Vierpolig - das heißt: Zwei Polpaare, also 4. Ordnung mit 40 dB/Dek. bzw. 24dB/Okt.
Kalottenhochtöner schrieb: > Meine Frage heißt 4 polig > nun, dass die Flankensteilheit 12 oder 24dB pro Oktave beträgt? Guck dir die Schaltung an. Das dürfte deine Frage beantworten. Am Eingang und hinterm Ausgang der OP-Stufe sitzt jeweils ein passiver TP 1.Ordnung und dazwischen sitzt ein aktiver TP mit Mehrfachgegenkopplung. https://www.aktivfilter.de/tiefpass-mit-mehrfachgegenkopplung.php
Interessante Schaltung: In der Mitte ist nicht der typische und bekannte TP in Mehrfach-GK-Struktur (der obere Kondensator wäre bei dem auf Masse), sondern dieser Kondensator ist am "minus"-Ausgang angeschlossen (Mitkopplungswirkung, da die Schaltung ja invertiert). Dadurch wird die Güte angehoben - und es entsteht ein Butterworth-Verhalten mit einem reellen und zwei komplexen Polen. (Das alles gilt für den oberen Teil der symmetrischen Struktur, und zwar ohne den einpoligen RC-Tiefpass am Ausgang des OPV)). Wenn dieser Kondensator stattdessen auf Masse liegen würde, wären alle drei Pole bei der gewählten Dimensionierung rein reell (wie beim rein passiven Filter) mit schlechterem Übergangsverhalten zwischen Durchlass- und Sperrbereich.
Lutz V. schrieb: > also 4. Ordnung mit 40 dB/Dek. 4 x 20 = 80 dB/Dek. Der Filter kann mit seinen zwei reellen Polen kein reiner Butterworth-Filter sein, so, wie man es von einem TPF vor einem ADC erwarten würde. Irgend ein Kompromiss.
Der Zahn der Zeit (🦷⏳) schrieb: > Lutz V. schrieb: >> also 4. Ordnung mit 40 dB/Dek. > 4 x 20 = 80 dB/Dek. > > Der Filter kann mit seinen zwei reellen Polen kein reiner > Butterworth-Filter sein, so, wie man es von einem TPF vor einem ADC > erwarten würde. Irgend ein Kompromiss. Ja - die 80 dB sind natürlich richtig. Weiß nicht, wieso ich nicht mit 20 multiplizieren konnte. Danke für die Korrektur. Außerdem - mein Butterworth-Kommentar bezog sich ja doch auch auf das Filter 3. Ordnung (ohne den Ausgangs-TP).
Kalottenhochtöner schrieb: > Der > wird im Text leider nicht weiter beschrieben. Meine Frage heißt 4 polig > nun, dass die Flankensteilheit 12 oder 24dB pro Oktave beträgt? In der > Schaltung sind ja immerhin 8 Stück 1,8nF Kondensatoren verbaut. Aber für > die beiden letzten 1,8nF Kondensatoren mit den 100 Ohm Widerständen > errechnet sich fg zu 884kHz. Also hat dieser Teil der Schaltung wohl > nichts mehr mit dem 50kHz Tiefpass zu tun?! Ich habe nichts nachgerechnet, aber das symetrische 50kHz-Filter um den LTC6362 dürfte 3-polig sein (18dB/Okt). Filtercharakteristig hätte ich in der Ecke von Bessel angesiedelt. Ohne nachzurechnen würde ich dafür aber nicht die Hand ins Feuer legen. Das Gedöns nach dem LTC (3*100 Ohm, 3*1.8nF) dürfte sich bei 50kHz noch nicht auswirken. Setz doch mal ein Spice darauf an. Alois
Moin, Alois schrieb: > Das Gedöns nach dem LTC (3*100 Ohm, 3*1.8nF) dürfte sich bei 50kHz noch > nicht auswirken. Das ist wahrscheinlich wegen Dreckeffekten bei dem 3pol. Filter drinnen. Da kanns passieren, dass die Sperrdaempfung zu hoeheren Frequenzen hin wieder schlechter wird. Das wird durch so einen nachgeschalteten RC-Tiefpass abgemildert. Gruss WK
Rauschen und Klirranteile (Oberwellen). Der ADC mit seinen 2 Megasamples per second und 16bit Auflösung sampelt noch im Bereich mehrere 100kHz bis 1MHz. Der LTC, wenigstens seine Ausgangsstufen, rauschen da "out of band" trotzdem ein klein wenig. Rauschfrei gibts nie. Einmal A/D gewandelt sind die störenden "hochfrequenteren" bits nicht mehr rauszubekommen. Da das Rauschen aus beiden Ausgängen identische und nichtidentische Anteile enthält, ist hier sowohl ein common-mode- als auch ein differential-mode -Tiefpass nachgeschaltet, der selbst keine aktiven Bauelemente enthält. Den Frequenzgang des eigentlichen, aktiven Tiefpasses verändert er nicht.
Alois schrieb: > das symetrische 50kHz-Filter um den LTC6362 dürfte 3-polig sein > (18dB/Okt). Sehe Ich auch so. Leider bin ich mit LTSpice nicht so versiert, das ich einen symmetrischen OP Verstärker modelieren könnte...
Alois schrieb: > Das Gedöns nach dem LTC (3100 Ohm, 31.8nF) dürfte sich bei 50kHz noch > nicht auswirken. Hä???
> Ich habe nichts nachgerechnet, aber das symetrische 50kHz-Filter um > den LTC6362 dürfte 3-polig sein (18dB/Okt). Filtercharakteristig hätte > ich in der Ecke von Bessel angesiedelt. Ohne nachzurechnen würde ich > dafür aber nicht die Hand ins Feuer legen. Dreipolig mit (nahezu exakter) Butterworth-Charakteristik (siehe Polanordnung)
Kalottenhochtöner schrieb: > Alois schrieb: >> Das Gedöns nach dem LTC (3100 Ohm, 31.8nF) dürfte sich bei 50kHz noch >> nicht auswirken. > > Hä??? Scheinbar kommt bei Dir das 'Sternchen' zwischen jeweils der '3' und der '1' nicht an. Zusätzlich war an der Stelle ein Tippfehler drin ... Neuer Versuch, diesmal mit 'x' : >> Das Gedöns nach dem LTC (2 x 100 Ohm, 3 x 1.8nF) dürfte sich bei 50kHz noch >> nicht auswirken.
Lutz V. schrieb: > Dreipolig mit (nahezu exakter) Butterworth-Charakteristik (siehe > Polanordnung) Der geneigte Leser :-) würde gerne die Quelle der Erkenntnis kennenlernen : Ist es die Kristallkugel, die Formelsammlung oder die Simulation. Solche Symetrischen Schaltungen sind nicht trivial. (Btw. Ich suche eine Schaltung für einen symmetrischen Integrator. Vielleicht sollte ich da besser einen neuen Thread eröffnen)
Kalottenhochtöner schrieb: > Lutz V. schrieb: >> Dreipolig mit (nahezu exakter) Butterworth-Charakteristik (siehe >> Polanordnung) > > Der geneigte Leser :-) würde gerne die Quelle der Erkenntnis > kennenlernen : Ist es die Kristallkugel, die Formelsammlung oder die > Simulation. Solche Symetrischen Schaltungen sind nicht trivial. Sehr schön, dass Du Dich zu den "geneigten Lesern" zählst. Trotzdem: Wenn Du - als Fragesteller - eine vernünftige und sachliche Antwort auf eine Frage erwartest, solltest Du Dich künftig bemühen, auch eine sachliche (ironiefreie) Formulierung zu wählen. (Apropos "trivial": Solche symmetrischen Schaltungen verhalten sich grundsätzlich nicht anders als die "unsymmetrischen" Alternativen. Es gelten die gleichen Formeln)
Lutz V. schrieb: > Apropos "trivial": Solche symmetrischen Schaltungen verhalten sich > grundsätzlich nicht anders als die "unsymmetrischen" Alternativen. Es > gelten die gleichen Formeln Ich kann in der von mir geposteten Schaltung das Sallen key nicht erkennen. Es bleibt mir ein Rätsel. Simulieren mit LTspice kann ich nicht, mir fehlt das Modell für den symmetrischen OP. Und Literatur zu symmetrischen OP Schaltungen finde ich auch nicht, ich googel wohl falsch...
Kalottenhochtöner schrieb: >> Ich kann in der von mir geposteten Schaltung das Sallen key nicht > erkennen. Es bleibt mir ein Rätsel. Simulieren mit LTspice kann ich > nicht, mir fehlt das Modell für den symmetrischen OP. Und Literatur zu > symmetrischen OP Schaltungen finde ich auch nicht, ich googel wohl > falsch... Sallen-Key sehe ich auch nicht. Wie kommst Du denn darauf? Hat das jemand erwähnt?
Lutz V. schrieb: > Sallen-Key sehe ich auch nicht. Wie kommst Du denn darauf? Hat das > jemand erwähnt? Nein, ich stochere blind im Nebel... Eine gewisse Ähnlichkeit besteht zu dieser Struktur, stammt aus dem Datenblatt des OPA2604
Lutz V. schrieb: > Sehr schön, dass Du Dich zu den "geneigten Lesern" zählst. Würde mir ihr Buch weiterhelfen?
Kalottenhochtöner schrieb: > Lutz V. schrieb: >> Sehr schön, dass Du Dich zu den "geneigten Lesern" zählst. > > Würde mir ihr Buch weiterhelfen? Was das "Stochern im Nebel" betrifft - wahrscheinlich schon. Aber konkret zu "voll-differentiellen" (balanced) Schaltungen nicht. Aber die lassen sich genauso wie die klassischen Strukturen behandeln. Man kann sie z.B. durch zwei getrennte Strukturen (mit 2 Verstärkern) nachbilden.
Hier findet man einige Grundlagen zu voll-diff. Verstärker-Anwendungen: https://www.ti.com/lit/an/sloa054e/sloa054e.pdf?ts=1645450772306
Kalottenhochtöner schrieb: > Simulieren mit LTspice kann ich > nicht, mir fehlt das Modell für den symmetrischen OP. Das ist in LTspice enthalten.
Lutz V. schrieb: > Interessante Schaltung: In der Mitte ist nicht der typische und > bekannte TP in Mehrfach-GK-Struktur (der obere Kondensator wäre bei dem > auf Masse), sondern dieser Kondensator ist am "minus"-Ausgang > angeschlossen (Mitkopplungswirkung, da die Schaltung ja invertiert). > Dadurch wird die Güte angehoben - und es entsteht ein > Butterworth-Verhalten mit einem reellen und zwei komplexen Polen. > (Das alles gilt für den oberen Teil der symmetrischen Struktur, und zwar > ohne den einpoligen RC-Tiefpass am Ausgang des OPV)). > Wenn dieser Kondensator stattdessen auf Masse liegen würde, wären alle > drei Pole bei der gewählten Dimensionierung rein reell (wie beim rein > passiven Filter) mit schlechterem Übergangsverhalten zwischen Durchlass- > und Sperrbereich. Diesen Beitrag habe ich bisher nicht wahrgenommen, ist wohl im Rauschen untergegangen 😉 Die Sekundär-Frage die mich nun umtreibt : Wir haben eine Schaltung, deren Topologie wir nicht vollständig durchdringen, nicht vollständig verstehen. Wir können die Schaltung tatsächlich aufbauen oder Simulieren, den Frequenzgang durchmessen, so haben wir die Nullstellen. Aus der Sprungantwort können wir vielleicht die Polstellen extrahieren. Im Nachschwingen erkennen wir vielleicht gedämpfte Sinusschwingungen. Aber die Güte wird nahe 1 sein und mehr als ein konjugiert komplexes Polstellenpaar wird alles verschmieren. Wie gehen wir vor um uns einen Weg durch diesen Dschungel zu bahnen?
Kalottenhochtöner schrieb: > Wie gehen wir vor um uns einen > Weg durch diesen Dschungel zu bahnen? Wo soll der Weg denn hinfuehren? Sprich - was interessiert dich denn an genau diesem Filter? Kalottenhochtöner schrieb: > und mehr als ein konjugiert komplexes > Polstellenpaar wird alles verschmieren. Was soll denn da "alles" verschmiert werden? Das issn Filter. Sonst nix. Gruss WK
Kalottenhochtöner schrieb: > > Die Sekundär-Frage die mich nun umtreibt : Wir haben eine Schaltung, > deren Topologie wir nicht vollständig durchdringen, nicht vollständig > verstehen. Wir können die Schaltung tatsächlich aufbauen oder > Simulieren, den Frequenzgang durchmessen, so haben wir die Nullstellen. > Aus der Sprungantwort können wir vielleicht die Polstellen extrahieren. > Im Nachschwingen erkennen wir vielleicht gedämpfte Sinusschwingungen. > Aber die Güte wird nahe 1 sein und mehr als ein konjugiert komplexes > Polstellenpaar wird alles verschmieren. Wie gehen wir vor um uns einen > Weg durch diesen Dschungel zu bahnen? 1.) Zum Verständnis: Die Funktion der Grundschaltung (invertierende Struktur in Zweifach-GK) ist bekannt und in vielen Dokumenten behandelt. Auch die Dimensionierungs-Kriterien sind bekannt und führen zu relativ ungünstigen Bauteilwerten (relativ große "Spreizung" der Werte - bestimmt durch die Polgüte). 2.) Im vorliegenden Fall führt aber die Verbindung des Rückkopplungs-Kondensators mit dem jeweils anderen Zweig (Gegenphase) zu einer Mitkopplung, wodurch die Güte angehoben wird. Damit haben wir eine sehr günstige Dimensionierung mit gleichen Kapazitäten und zwei gleichen Widerständen. 3.) Auch wenn der angegebene OPV nicht in der Datenbank des jeweiligen Simulationsprogramms enthalten ist, kann man die Struktur mit zwei getrennten Verstärkern simulieren.
Bitte melde dich an um einen Beitrag zu schreiben. Anmeldung ist kostenlos und dauert nur eine Minute.
Bestehender Account
Schon ein Account bei Google/GoogleMail? Keine Anmeldung erforderlich!
Mit Google-Account einloggen
Mit Google-Account einloggen
Noch kein Account? Hier anmelden.


