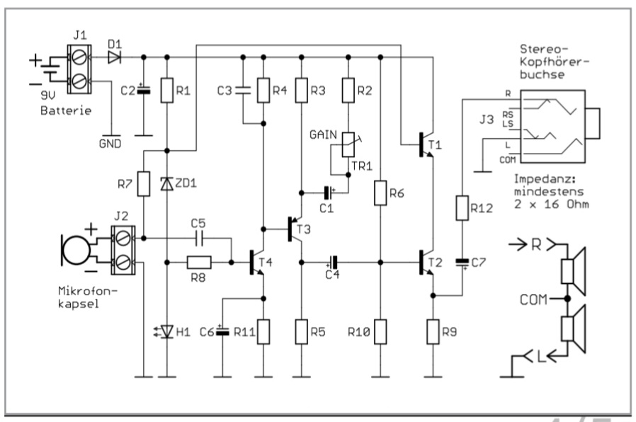
Ich habe hier eine Pollin Schaltung für einen Mikrofon Verstärker. Was macht T1? Und wenn wir schon dabei sind, wäre es möglich, C4, R6 und R10 wegzulassen und T2 gleichstromgekoppelt anzuschließen?
Kalottenhochtöner schrieb: > Ich habe hier eine Pollin Schaltung für einen Mikrofon Verstärker. > Was macht T1? > Und wenn wir schon dabei sind, wäre es möglich, C4, R6 und R10 > wegzulassen und T2 gleichstromgekoppelt anzuschließen? Für mich ist das eine Art Spannungsregler welche die Versorgung für den letzten Verstärker darstellt.
Das wird die Ausgangsleistung, unabhängig von der Versorgungsspannung machen.(?)
DANIEL D. schrieb: > Für mich ist das eine Art Spannungsregler welche die Versorgung für den > letzten Verstärker darstellt. T2 ist ein Spannungsfolger. Hier passiert lediglich eine Stromverstärkung, die Spannungsverstärkung ist nahezu 1.
Teo D. schrieb: > Das wird die Ausgangsleistung, unabhängig von der > Versorgungsspannung machen.(?) Nö, die Versorgungsspannung bestimmt über R6 und R10 den Arbeitspunkt von T2
Kalottenhochtöner schrieb: > Ich habe hier eine Pollin Schaltung für einen Mikrofon Verstärker. Was > macht T1? T1 stellt eine einigermaßen stabile Spannung für den T2 bereit. Denn: T1 arbeitet als Emitterfolger und hat an der Basis V_Zenerdiode + V_led.
Genau so siehts aus...Spannungsstabilisierung über Z-Diode mit Transistor. Und demzufolge soll R6 wohl auch besser über T1 mitversorgt werden, um den AP auch stabil zu halten. So wandert der AP abhängig von der Eingangssppannung sonstwohin.
Beitrag #6982740 wurde von einem Moderator gelöscht.
Beitrag #6982745 wurde von einem Moderator gelöscht.
Wühlhase schrieb: > So wandert der AP abhängig von der Eingangssppannung sonstwohin. Was bei einer per C2 entkoppelten 9V-Batterie nicht weiter stört. Die brummt nicht. Aufgrund der stromabhängigen Ube von T1 dürfte der AP über T1 versorgt aber weniger kurzzeitstabil sein, als an der Versorgung.
Ist es bei in Mono betriebenen Kopfhörern eigentlich üblich, sie gegenphasig anzusteuern? Danach siehts hier ja aus.
(prx) A. K. schrieb: > Ist es bei in Mono betriebenen Kopfhörern eigentlich üblich, sie > gegenphasig anzusteuern? Danach siehts hier ja aus. Müsste eigentlich bei Kopfhörern komplett egal sein. Im Lautsprecherbau ist das umpolen gang und gäbe um bei bedarf die Phasenlage anzupassen.
DANIEL D. schrieb: > Müsste eigentlich bei Kopfhörern komplett egal sein. Im Lautsprecherbau > ist das umpolen gang und gäbe um bei bedarf die Phasenlage anzupassen. Bei Lautsprechern habe ich in Erinnerung, dass man vorzugsweise gleichphasig ansteuert, weils sonst einen merkwürdigen Raumeindruck hinterlässt. Da deren Kabel heutzutage adernweise verbunden werden, hat man das freilich leicht im Griff. Beim Kopfhörersteckern eher nicht.
Kalottenhochtöner schrieb: > Und wenn wir schon dabei sind, wäre es möglich, C4, R6 und R10 > wegzulassen und T2 gleichstromgekoppelt anzuschließen? Ja. Das erhöht die Aussteuerbarkeit, aber auch den Ruhestromverbrauch. DANIEL D. schrieb: > Müsste eigentlich bei Kopfhörern komplett egal sein. Klingt aber unnatürlich. Als wenn der Sound direkt im Zentrum des Gehirns entstehen würde.
Michael M. schrieb: > Klingt aber unnatürlich. Als wenn der Sound direkt im Zentrum des > Gehirns entstehen würde. Okay und wie ist der Klang bei Kopfhörern wenn er richtig sein soll? Wo entsteht der dann?
DANIEL D. schrieb: > Okay und wie ist der Klang bei Kopfhörern wenn er richtig sein soll? Wo > entsteht der dann? Direkt vor der Nase.
DANIEL D. schrieb: > Müsste eigentlich bei Kopfhörern komplett egal sein. Nö, ist es natürlich nicht. Wenn du die KH trägst, klingts schrottig und ohne Bässe. Kalottenhochtöner schrieb: > Und wenn wir schon dabei sind, wäre es möglich, C4, R6 und R10 > wegzulassen und T2 gleichstromgekoppelt anzuschließen? Könnte klappen. Miss mal am Kollektor von T3, was für ein DC Level da liegt. Wenn das nicht zu hoch ist, wird R9 auch nicht zu viel Strom abbekommen und sinnlos Verlustleistung zu erzeugen.
Kalottenhochtöner schrieb: > Was macht T1? Spöttisch sage ich mal: die Gegenkopplung. Da an ZD1 der stabilisierende Elko fehlt, führt der Basisstrom von T1 direkt zu einem Spannungsabfall an R1 und damit zu einer Verringerung der Signalamplitude vom Elektredmikrophon. Da der Basisstrom ca. 1/100 des Kollektorstroms am Ausgang beträgt und der bei steigender Aussteuerung steigt, wird das eine Gegenkopplung. Irgendwann bei hohen Frequenzen auf Grund der Phasenverschiebung auch eine Mitkopplung und dann pfeift es halt. Ich halte die Schaltung, wie auch deren Pt1000 Temperaturwandler, für großen Schwachsinn. Irgendwie muss man wohl die Restpostenbauteile los werden. Mindestens einen Elko von ZD1 nach Masse legen.
(prx) A. K. schrieb: > Bei Lautsprechern habe ich in Erinnerung, dass man vorzugsweise > gleichphasig ansteuert, weils sonst einen merkwürdigen Raumeindruck > hinterlässt. Da deren Kabel heutzutage adernweise verbunden werden, hat > man das freilich leicht im Griff. Beim Kopfhörersteckern eher nicht. Also wenn ich ein Lautsprecher baue dann wird die Frequenzweiche so ausgelegt, das im Bereich der Trennfrequenzen beide Lautsprecher gleichphasig arbeiten. Standardmäßig passt die Phasenlage von Hochtöner Tieftöner nie zusammen, so dass man mit den Frequenzweichen Bauteile und eventuell durch verpolen das ganze anpasst. Diese hier sind meinen sehr ahnlich z.B. habe aber eine andere Frequenzweiche, und ein Waveguide vor dem Hochtöner, das ist eine offizielle Modifikation um zusätzlich noch den Winkel Frequenzgang zu optimieren. Meine besten Lautsprecher habe ich nach Anleitung gebaut. https://www.visaton.de/sites/default/files/2017-11/concorde_mkiii_w.gif https://www.visaton.de/de/produkte/hifi-surround-bauvorschlaege/3-wege-boxen/concorde-mk-iii/bauanleitung B&W und andere 10000 € Lautsprecher kann ich gut verzichten meine sind besser :D Da blutet das Herz vor Glück beim Musik hören, und das noch nach Jahren.
Hi, wenn zum Beispiel R6 an Basis von T1 ginge, ähnelte das Ganze eher einer Kaskodenschaltung. Wenn die ZD keinen Parallel-Elko bekommt, ist das eher ein Rauschgenerator. ciao gustav
Matthias S. schrieb: > DANIEL D. schrieb: > >> Müsste eigentlich bei Kopfhörern komplett egal sein. > > Nö, ist es natürlich nicht. Wenn du die KH trägst, klingts schrottig und > ohne Bässe. Ach ja ich habe eben nicht richtig genau auf das Schaltbild geschaut und habe nur auf das Mono im Text Bezug genommen. Da Plus und Minus nicht eingezeichnet ist bei den Lautsprechern weiß man gar nicht wie sie angesteuert werden ob gegenphasig oder gleichphasig. Aber eigentlich kann man davon ausgehen, dass links und rechts vom Kopfhörer gleichphasig angesteuert werden.
Welches Pt1000 Temperaturstellglied? Was schwallt der falsche Mawin da? Was schwallt der Daniel da? Die Kopfhörer de facto Schaltung ist doch mit im Schaltplan angegeben. Was phantasierst Du da?
(prx) A. K. schrieb: > Ist es bei in Mono betriebenen Kopfhörern eigentlich üblich, sie > gegenphasig anzusteuern? Danach siehts hier ja aus. Nö, sieht hier nicht danach aus. COM ist schließlich nicht angeschlossen, sondern nur beide Hörer in Serie geschaltet.
DANIEL D. schrieb: > Da Plus und Minus nicht eingezeichnet ist bei den Lautsprechern weiß man > gar nicht wie sie angesteuert werden ob gegenphasig oder gleichphasig. Doch, ist doch durch die Belegung des Klinkenkabels eindeutig. Wenn du die 'heissen' Adern willkürlich als Plus bezeichnest, siehts du, das ein System verpolt ist.
Wieso wird hier von 10000€ Lautsprechern gefaselt und blöde auf Visaton-Bauanleitungen verlinkt? Wieso rauscht es so im Kopf von Gustav? Gleich kommt noch Percy dazu!
Ich schrieb vorhin:
> Nö, sieht hier nicht danach aus.
Das war Quatsch, kann's aber nun nicht mehr löschen ... :-(
Matthias S. schrieb: > Nö, ist es natürlich nicht. Wenn du die KH trägst, klingts schrottig und > ohne Bässe. Wenn man die Anwendung bedenkt, ist eine Bassunterdrückung vielleicht sogar nützlich. "Mit diesem Bausatz wirst Du zum Spion oder Detektiv. Er hilft Dir dabei leise Stimmen und Geräusche in Deiner Umgebung zu verstärken, damit sie für Dich hörbar werden." https://www.pollin.de/p/bausatz-spionage-mikrofon-v1-0-811140 Das erklärt auch, weshalb er nur nach T1 gefragt hat. Der Rest wird nämlich in Pollins Anleitung erklärt. ;-)
Ich glaube hier ist die große Verwirrung weil einmal angenommen wird das linker LS gegenphasig zu rechter LS ist oder eben nicht. Und einmal die gesamte Ton Wiedergabe mit der falschen Phase wiedergegeben wird. Oder eben nicht.
DANIEL D. schrieb: > Ich glaube hier ist die große Verwirrung weil einmal angenommen wird das > linker LS gegenphasig zu rechter LS ist oder eben nicht. Genau. DANIEL D. schrieb: > Und einmal die gesamte Ton Wiedergabe mit der falschen Phase > wiedergegeben wird. Oder eben nicht. Das ist Wurscht.
(prx) A. K. schrieb: > Er > hilft Dir dabei leise Stimmen und Geräusche in Deiner Umgebung zu > verstärken, damit sie für Dich hörbar werden Hahaha, und das mit einem BC546/547 oder 548 in der Vorstufe :-P Das kann ja was werden. Da sind meine Lauschlappen aber besser als diese Schaltung. Hätten sie wenigstens einen Parabolreflektor mitgeliefert... Da ist der Elko von Karl sicher keine schlechte Idee.
Michael M. schrieb: > DANIEL D. schrieb: > >> Und einmal die gesamte Ton Wiedergabe mit der falschen Phase >> wiedergegeben wird. Oder eben nicht. > > Das ist Wurscht. Ja das sehe ich ganz genauso, deswegen war ich auch etwas verwirrt über einige Aussagen.
Nichtverzweifelter schrieb: > Wieso rauscht es so im Kopf von Gustav? Dann müsste man auch noch parallel zur LED einen Elko einbauen, damit T4 auch nicht mehr rauscht. Das erübrigt sich aber, weil C3 und R4 sowieso alle Frequenzen oberhalb von 3,4kHz abschneidet.
Michael M. schrieb: > Falsch.jpg So ist es im Schaltbild gezeichnet. Und jetzt malt euch mal an die Systeme ein Plus und ein Minus, dann sieht man, das ein System phasenverkehrt wird.
Nichtverzweifelter schrieb: > Welches Pt1000 Temperaturstellglied? Was schwallt der falsche Mawin da? Dinge, die für dich zu hoch sind. https://www.pollin.de/p/bausatz-pt1000-messwandler-810144 https://www.pollin.de/p/bausatz-pt100-messwandler-v2-0-810272
Michael M. schrieb: > Falsch.jpg > Richtig.jpg Theoretisch. Praktisch wird bei Richtig die Impedanz zu klein für den üblen Verstärker.
Matthias S. schrieb: > Michael M. schrieb: > >> Falsch.jpg > > So ist es im Schaltbild gezeichnet. Und jetzt malt euch mal an die > Systeme ein Plus und ein Minus, dann sieht man, das ein System > phasenverkehrt wird. Tatsache, ich habe so sehr angenommen dass der Com Anschluss als gemeinsame Masse verwendet wird, das ich es übersehen habe. Vermutlich nutzt man das so, damit die Impedanz nicht zu niedrig wird. Halt das was MaWin sagt.
DANIEL D. schrieb: > Vermutlich nutzt man das so, damit die Impedanz nicht zu niedrig wird. Genau das ist der Grund. 100nF über die Z-Diode nach GND reduzieren das Rauschen, aber das bringt keinen hörbaren Vorteil in dieser Schaltung
Beitrag #6982931 wurde von einem Moderator gelöscht.
Beitrag #6982934 wurde von einem Moderator gelöscht.
Beitrag #6982938 wurde von einem Moderator gelöscht.
Beitrag #6982947 wurde von einem Moderator gelöscht.
Ach nöööö.... Ihr labert da einen Stuss zusammen, das ist ja kolossal! Die Frage des TO war nicht, was der internet-bekannt-überhebliche Martin Winterhoff von anderen Pollinversand-Bausätzen hält, um die es hier nun mal nicht geht. Denn: Die Frage des TO war? Was der (zusätzliche) Transistor da bewirken soll. Habt Ihr (inklusive dem Gscheiderl) die schon beantwortet? Antwort: Nein! Für den TO: Der Transistor T1 stellt für den Ausgangstransistor T2 eine reduzierte Betriebsspannung von rund 6 Volt bereit.
Nichtverzweifelter schrieb: > Der Transistor T1 stellt für den Ausgangstransistor T2 eine reduzierte > Betriebsspannung von rund 6 Volt bereit. Du wolltest schreiben, daß T1 als Emitterfolger die Stabilisierung der Betriebsspannung über Z-Diode und LED vom Ausgangstransistor entkoppelt, damit der Strom des Ausgangstransistors um die Stromverstärkung von T1 höher sein kann als wenn dieser nicht vorhanden wäre.
Nichtverzweifelter schrieb: > Die Frage des TO war? Was der (zusätzliche) Transistor da bewirken soll. > > Habt Ihr (inklusive dem Gscheiderl) die schon beantwortet? Antwort: Ja. Wurde schon lange geklärt - in den ersten beiden Antworten. Aber die waren für Dich wahrscheinlich etwas zu hoch ...
Für mich nicht. Aber von Gegenkopplung schwafelte da einer und ein anderer von Boxenselbstbau. Wahrscheinlich zu hoch für Dich...Lesen...und so...
In jedem Lehrbuch der Transistorschaltungstechnik sind die drei Grundschaltungen : Emitterschaltung, Collektorschaltung und Basisschaltung erwähnt. In keiner dieser drei Grundschaltungen fungiert jemals der "Collektor als Eingang" oder die "Basis als Ausgang". (Es sei denn, man betreibt den Transistor nicht mehr im linearen Betrieb, sondern als Teil einer digitalen Schaltung, so wie es z.B. in der TTL Technik gemacht wird.) Nach meiner Auffassung, ist die hier zu diskutierende Pollin Schaltung, gelinde gesagt suboptimal. Gewiss, sie wird eine gewisse Funktionalität haben, aber das ist nur die minimalste Anforderung, die man überhaupt stellen kann.
Beitrag #6985642 wurde von einem Moderator gelöscht.
Warum sollte der TO in seinem von ihm erstellten Thread "einfach mal still sein", nur weil da ein internet-bekannter Troll rumpöbelt? Weils "dem" nicht genehm ist, weil er ein verhaltensgestörter Soziopath ist, der zu feige und zu blöd ist, sich anzumelden? Wegen "so einem"? Der TO hat noch Fragen, oder Einwände, die darf er auch vorbringen. Den Quatsch mit der Gegenkopplung kann man nicht ungeschoren stehenlassen. Ich habe aber keine rechte Lust, mich mit den zwei anonymen Soziopathen gross herumzuärgern.
MaWin schrieb im Beitrag #6985642:
> Einfach mal still sein, wenn man es nicht ab jeckt !
Klaro,denn: Jeder Jeck ist anders.
So skillen die einen die Amper hoch, waehrend andere den Volta
runterskillen.
SCNR,
WK
Die LED rauscht auch ziemlich übel. unbedingt einen kleinen Elko und 100nF Keramisch nach GND schalten. An R7 auch. Den Ausgangstransistor mit nur 100R Emitterwiderstand würde ich auch nicht mit den vollen 9V betreiben. So bekommt der Ausg.Transistor T2 über R6 und R10 eingestellt, ca. 5V angeboten, was ja völlig ausreicht. Der Emitterwiderstand kann somit relativ klein bemessen werden und das passt dann besser zur Ausgangslast von 2x32R der Kopfhörer. R6 und R10 stellen eine Basisspannung von 3.2V (-u_be) ca.2.5V bereit und somit ergibt sich ein Emitterruhestrom von T2 von U_Basis_T2/R9 von ca. 25mA, unabhängig von der Betriebsspannung, auch wenn T1 fehlen würde. Nur wäre dann die Verlustleistung von T2 mit (9V-3.2V)x0.025A=145mWatt und an 5Volt eben mit nur noch 45mWatt entsprechend weniger. zumindest für T2. Die Differenz muss T1 aufnehmen. Allerdings werden die bereitgestellten 5V durch die nicht abgeblockte Z-Diode schön rauschmoduliert sein? Keine Ahnung, wie weit sich das am Ausgang bemerkbar macht. Weiter oben[*] wurde ja schon völlig richtig gesagt, dass bei Stromentnahme natürlich auch der Basisstrom vom T1 steigt und fällt und dass ohne Wechselstrommäßige Entkopplung. Oberhalb R7 und links vom R8 muss auf jeden Fall noch jeweils n kleiner Kondensator gegen GND, wie gesagt. Als Transistoren als rauscharm gekennzeichnete BC549C/BC550C verwenden. [*] MaWin schrieb: > Spöttisch sage ich mal: die Gegenkopplung. > > Da an ZD1 der stabilisierende Elko fehlt, führt der Basisstrom von T1 > direkt zu einem Spannungsabfall an R1 und damit zu einer Verringerung > der Signalamplitude vom Elektredmikrophon. > > Da der Basisstrom ca. 1/100 des Kollektorstroms am Ausgang beträgt und > der bei steigender Aussteuerung steigt, wird das eine Gegenkopplung. > Irgendwann bei hohen Frequenzen auf Grund der Phasenverschiebung auch > eine Mitkopplung und dann pfeift es halt.
Bitte melde dich an um einen Beitrag zu schreiben. Anmeldung ist kostenlos und dauert nur eine Minute.
Bestehender Account
Schon ein Account bei Google/GoogleMail? Keine Anmeldung erforderlich!
Mit Google-Account einloggen
Mit Google-Account einloggen
Noch kein Account? Hier anmelden.






