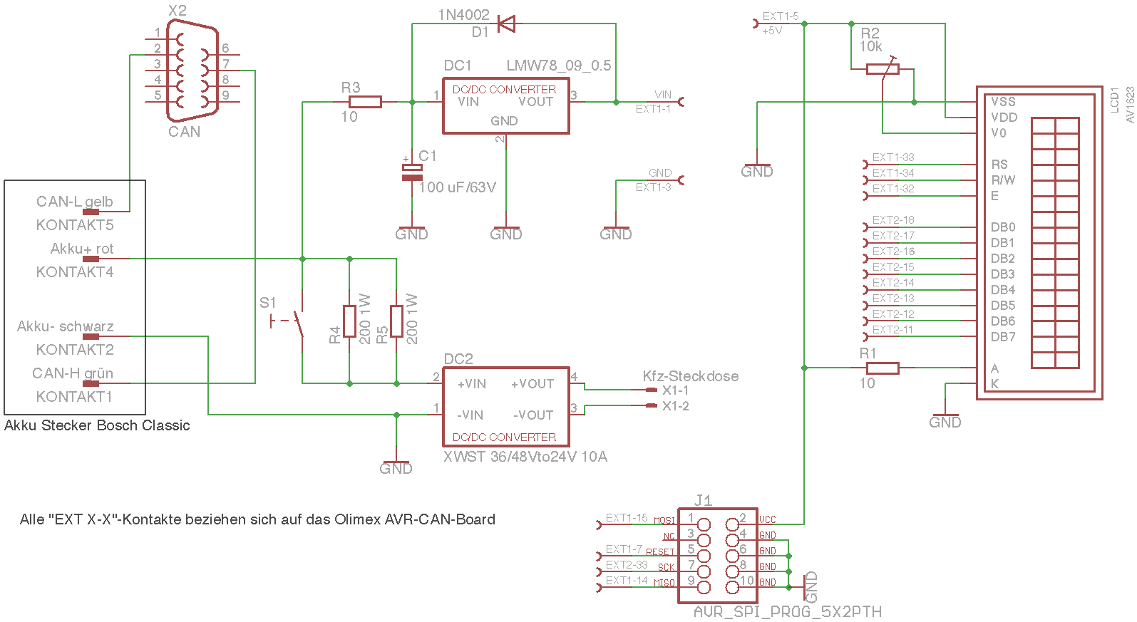
Wird wohl nicht allzu viele Nachnutzer geben, aber ich stell's trotzdem mal rein. Vielleicht hilft's dem einen oder anderen bei einem eigenen Projekt. Habe mir kürzlich eine 230V-Powerbank zugelegt (für den Fall der Fälle) und hatte dann die Idee, daß es ggf. auch Sinn machen könnte, die in Pedelec-Akkus verfügbare Energie - sind ja jeweils ein paar 100 Wh - in die Powerbank umladen zu können. Klar gibt's dabei Verluste, aber besser als gar nix. Die Bosch-Akkus sind ja nicht so ganz einfach für eine Fremdnutzung verwendbar, aber unmöglich ist's nicht, mittlerweile sind die erforderlichen Informationen zu finden. Als Controller wird ein AT90CAN128 auf einem Olimex-Board (AVR-CAN) eingesetzt. Hab noch nie was mit CAN gemacht und dachte mir "Wenn schon, denn schon...". So ein Arduino-CAN-Breakout an irgendeinem ATMega hätte es wahrscheinlich auch getan. Das Gerät hält mittels CAN-Messages den Akku am Leben, zeigt die wichtigen Informationen an und schaltet bei folgenden Limits ab: - Akku-Temperatur >40 Grad C - Akku-Temperatur <5 Grad C - Akku-Füllstand <2% Das sind so ungefähr die Limits, die auch von der Bosch Drive-Unit verwendet werden. Die Energie wird mittels Step-Down-Wandler mit 24 V und max. 10 A abgegeben. Der Bosch-Akku ist ziemlich pingelig - wenn beim Einschalten der Power-DC-Wandler dranhängt, geht er gleich wieder aus. Hab nicht lang damit rumgetan, jetzt wird der DC-Wandler beim Einschalten am Akku erstmal über 100 Ohm bestromt und dann manuell voll eingeschaltet. Das könnte natürlich verzögert über Relais gemacht werden, braucht aber auch wieder Energie, die dann nicht in der Powerbank landet. Die Powerbank zieht fast die volle mögliche Ladeleistung, so knapp 190 W, es tut also alles, wie es soll. Der Akku wird mit der Dauerlast kontinuierlich wärmer, die 41 Grad Abschaltschwelle sind je nach Temperatur zu Beginn durchaus erreichbar.
Horst M. schrieb: > Die Bosch-Akkus sind ja nicht so ganz einfach für eine Fremdnutzung > verwendbar, aber unmöglich ist's nicht, mittlerweile sind die > erforderlichen Informationen zu finden. Hast du mal einen oder mehrere Links wo die CAN-Kommunikation von Bosch beschrieben ist? Reichen diese Infos um selbst einen kompatiblen Bosch Akku zu bauen. Ich bin in dieser Hinsicht nicht mehr auf Stand oder besser mein letzter Stand war, dass das Rad eine Art Challenge an den Akku sendet worauf dieser eine passende Antwort senden muss. Ist dieses Protokoll auch schon geknackt?
temp schrieb: > Ich bin in dieser Hinsicht nicht mehr auf Stand oder > besser mein letzter Stand war, dass das Rad eine Art Challenge an den > Akku sendet worauf dieser eine passende Antwort senden muss. Ist dieses > Protokoll auch schon geknackt? Ja, aber nur von den Chinesen... :-) Um den Akku eingeschaltet zu halten, braucht's glücklicherweise keine Challenge-Response-Verfahren, da langt eine simple CAN-Message, die immer gleich aussieht - 35,4,0,0,0,0,0,0,0. Hilft beim Akku-Selbstbau allerdings nicht weiter...
Horst M. schrieb: > Hilft beim Akku-Selbstbau allerdings nicht weiter... Hatte ich schon vermutet, nicht's Neues an der Bosch Akku Front in Sicht.
Bitte melde dich an um einen Beitrag zu schreiben. Anmeldung ist kostenlos und dauert nur eine Minute.
Bestehender Account
Schon ein Account bei Google/GoogleMail? Keine Anmeldung erforderlich!
Mit Google-Account einloggen
Mit Google-Account einloggen
Noch kein Account? Hier anmelden.

