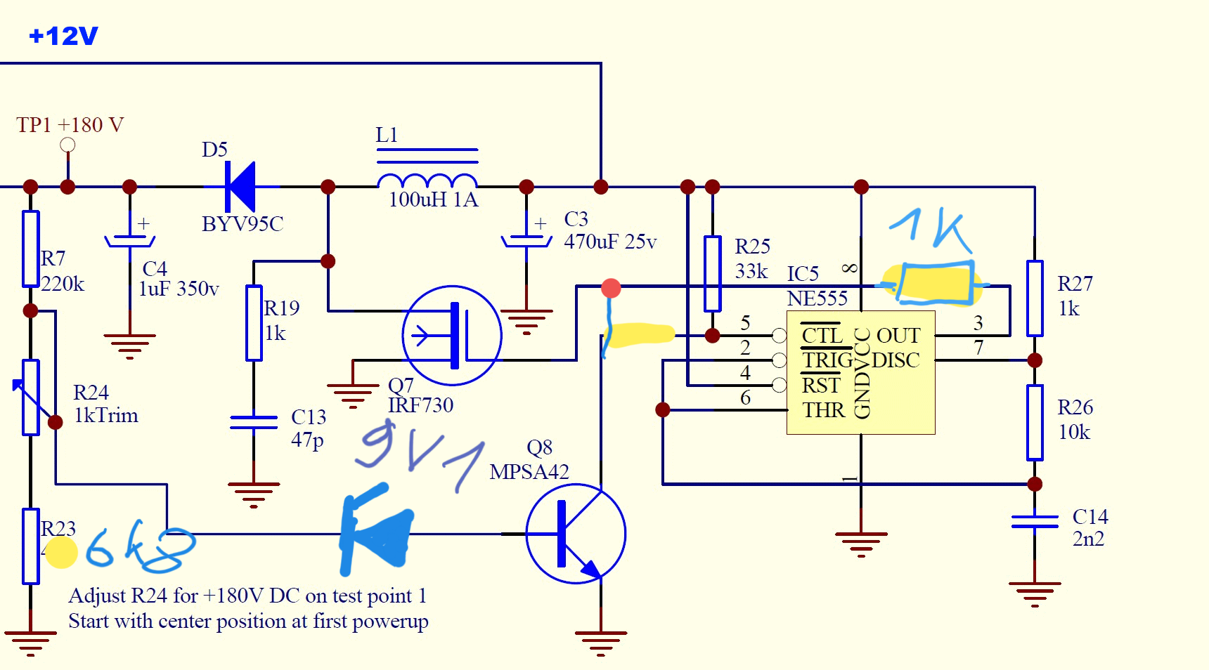
Hallo, ich baue grade einen Nixi Tube Bausatz zusammen. Dabei ist auch ein Spannungswandler vorhanden, der die 12V DC Spannung vom Netzteil auf 170V hoch wandelt. Dies wird durch einen MosFet und einen 555 Timer gemacht. Der 555 ist auf 31khz eingestellt und es wird eine 100uH Spule verwendet. Hinten dran dann die typische Diode und der Kondensator. Zur Spannungsregelung wird ein Spannungsteiler verwendet (mit Trimpot) der dann einen MPSA42 Transistor ansteuert, mit dem (soweit ich verstehe) ein zweiter Spannungsteiler am CTRL Eingang des 555 gesteuert wird um eine Referenzspannung anzulegen und so die Ausgangsspannung am Ausgang auf 170V einzustellen. Soweit so gut (hoffe das ist soweit alles korrekt, bitte korrigieren, wenn ich das nicht ganz korrekt verstanden habe). Nun sollte am TP1 so ~180V Leerlaufspannung anliegen (laut Anleitung). Mit dem Trimpot soll die Spannung an TP1 dann entsprechend eingestellt werden. Problem - Meine Spannung ist bei 350V und scheint nicht geregelt zu werden. Ich habe das Ding soweit analysiert wie ich konnte: 1. Ich habe Q7 mal ausgelötet und einfach mit dem Oscilloskop geschaut was der 555 Ausgang so macht. Der läuft schön auf 31khz mit 52% duty cycle. Das sieht erst mal normal aus. 2. Ich habe alle Wiederstände geprüft und vorher auch gemessen, die sind alle an der richtigen Stelle und sind auch in der toleranz. 3. Das Trimpot habe ich bislang noch nicht verstellt, es steht aber ziemlich genau auf Mitte (gemessen ~500 Ohm). Irgendwie bin ich etwas ratlos, was jetzt dazu führt das die Spannung wohl nicht geregelt wird. Irgendwie kann ich mir nicht vorstellen das Q7 defekt ist, dann würde ja überhaupt keine Hochwandlung passieren? Oder gibt es ein scenario, wo entweder immer an, oder immer aus zu dieser Spannung führen würde? Kann Q8 das problem sein? Oder doch der 555, weil der CTRL eingang irgendwie spinnt? Hoffe ihr habt da Ideen zu. /Edit: Ich habe eine 4.5uF Kondensator bei C4 bei mir drin, aber das sollte keine Rolle spielen. Der ist allerdings nur bis 250V belastbar und wird sehr heiß (ist aber noch okay). Daher kann ich das ganze nur sehr sehr kurz mit Q7 eingelötet betreiben. Längere Analysen sind also nicht wirklich möglich ohne den zu zerstören. Leider habe ich auch keinen 350V Kondensator da. Habe eben noch mal geguckt, Elkos sind auch korrekt eingebaut. Liebe Grüße Christoph
Christoph L. schrieb: > 3. Das Trimpot habe ich bislang noch nicht verstellt, es steht aber > ziemlich genau auf Mitte (gemessen ~500 Ohm). Dann mach das doch mal. Erhöhst du seinen Widerstand dann sollte die Spannung zurückgehen. Gleichzeitig geht der Pegel am Kollektor des MPSA zurück. Der soll anfangen abzuregeln, sobald an seiner Basis etwa 0,6 - 0,7V stehen. Warum die Jungs da einen 300V Transistor einsetzen, bleibt wohl ihr Geheimnis - sofern die Schaltung stimmt. Generell halte ich den 555 für sowas als nicht besonders geeignet, aber du hast die Schaltung ja nun mal vor dir.
Christoph L. schrieb: > Hoffe ihr habt da Ideen zu. Misst Du am Ausgang der Diode (TP1)? C4 ist drin? Welche Diode hast du verbaut, die die angegeben ist?
Ja, ich messe am Ausgang der Diode am TP1 und C4 ist drin. Wie gesagt bei mir ist C4 ein 4.5uF 250V ... der sollte also möglichst nicht so lange auf 350V laufen. Die Diode ist eine UF4004 .. in der Bauanleitung ware die im Schaltplan und diese angegeben und im Kit war die UF4004 dabei. Die ist glücklicherweise mit 400V 1A dick genug ausgelegt. Warum die da einen 400V Transistor genommen haben weiß ich auch nicht, aber es gibt noch 3 davon in der Schaltung um die Annodenspannung zu schalten. Vermutlich wollten die nicht noch einen anderen haben und der tuts.
Falls der CTRL-Eingang spinnt, dann versuche doch mal den Kollektor von Q8 direkt mit dem Gate des Mosfets zu verbinden. Dadurch sinkt zwar der Wirkungsgrad, aber evtl. funktioniert die Schaltung dann wenigstens. Die 9V1 Z-Diode sorgt für eine bessere Temperaturstabilität. R23 muss dann natürlich auch von 470R auf 6k8 erhöht werden.
Moin, Michael M. schrieb: > dann versuche doch mal den Kollektor von > Q8 direkt mit dem Gate des Mosfets zu verbinden. Damit dann den durchaus kraeftigen Ausgangstreiber des 555 nach GND kurzzuschliessen halte ich jetzt doch eher nur fuer bedingt clever. Gruss WK
Michael M. schrieb: > Falls der CTRL-Eingang spinnt, dann versuche doch mal den Kollektor von > Q8 direkt mit dem Gate des Mosfets zu verbinden. Nö, das probierst du besser nicht, denn damit wird die gesamte Regelung ausgehebelt. Im Zweifel besser mal den 555 ersetzen. Aber vorher messen kann nicht schaden.
Matthias S. schrieb: > Dann mach das doch mal. Erhöhst du seinen Widerstand dann sollte die > Spannung zurückgehen. Gleichzeitig geht der Pegel am Kollektor des MPSA > zurück. Der soll anfangen abzuregeln, sobald an seiner Basis etwa 0,6 - > 0,7V stehen. Danke an alle soweit. @Matthias, das habe ich ausprobiert. Ich habe an der Basis vom Q8 eine Spannung von bis zu 2.2V gemessen (TP1=370V) aber ich kann nicht erkennen, das das funktioniert. Wie genau soll denn der Q8 arbeiten? Soll der einfach nur CTRL auf GND ziehen? Oder soll der zusammen mit R25 als Spannungsteiler arbeiten? Jedenfalls hat er keinen erkennbaren Effekt. Wenn der 2.2V Basis Spannung hat, müsste der dann nicht auf jeden Fall CTL auf GND ziehen? Das heißt, wenn ich PIN5 messe müsste der auf GND liegen?
Christoph L. schrieb: > Wenn der 2.2V Basis > Spannung hat, müsste der dann nicht auf jeden Fall CTL auf GND ziehen? Doch, das muss er tun, da er ein ganz normaler Transistor ist. Scheint also defekt zu sein. Mein Tipp ist, das die BE Strecke im Eimer ist. Da er keine Hochspannung sieht, reicht da ein normaler kleiner NPN, der sich in der Bastelkiste finden sollte. Achtung - die Belegung des MPSA42 ist gegenüber den normalen BC547 usw. verdreht, also Emitter und Kollektor sind vertauscht.
Dergute W. schrieb: > Damit dann den durchaus kraeftigen Ausgangstreiber des 555 nach GND > kurzzuschliessen halte ich jetzt doch eher nur fuer bedingt clever. Ich habe es ausprobiert, es funktioniert perfekt. Natürlich muss man am Ausgang vom NE555 z.B. einen 1k Widerstand setzen. Das einzige was nicht clever ist, ist dass der Mosfet u.U. in den Linearbetrieb übergeht.
Okay, nochmal was gemessen. Trimpot steht auf ziemlich hoch und erzeugt 2.1V Basisspannung an Q8. Q8 Collector und somit auch Pin5 am 555 liegt dann auf 7.3V ... ... Spannung nach GleichrichterDioden und Netzteilverlust liegt bei 10.7V am Spannungseingang. Damit ist für den 555 die 1/3 2/3 Spannung: 3,56V und 7,13V ... Gut das ich das gemessen habe, bin aber leider kein Stück schlauer.
Matthias S. schrieb: > Doch, das muss er tun, da er ein ganz normaler Transistor ist. Scheint > also defekt zu sein. Mein Tipp ist, das die BE Strecke im Eimer ist. > Da er keine Hochspannung sieht, reicht da ein normaler kleiner NPN, der > sich in der Bastelkiste finden sollte. > Achtung - die Belegung des MPSA42 ist gegenüber den normalen BC547 usw. > verdreht, also Emitter und Kollektor sind vertauscht. Danke, habe noch einen S8050 gehabt, der hat eine ziemlich ähnliche BE Spannung ... damit funktioniert das jetzt und ich konnte die Spannung auf 180V einstellen. Vielen Dank für Eure Hilfe ... Einen Schritt weiter im Projekt ;-)
Schaut euch mal die Schaltung an, ist eigentlich für Geigerzähler, Spannung kann mit Zenerdioden geregelt werden. Beitrag "Re: Hochspannungserzeugung Geigerzähler aus 3V"
Christoph L. schrieb: > ich baue grade einen Nixi Tube Bausatz zusammen. Wie schön. :) Christoph L. schrieb: > ... damit funktioniert das jetzt und ich konnte die Spannung > auf 180V einstellen. > ... Einen Schritt weiter im Projekt ;-) Wenn alles läuft, würdest Du dann bitte 'mal ein Foto von den leuchtenden Nixis hochladen?!? :)
*-*-*-* schrieb: > es muss aber ein CMOS-555 sein ! Nein. Die CMOS-Version war damals nur nötig, weil von 3V auf 400V gewandelt wurde und der bipolare 555 mit 3V gar nicht funktioniert. Bei 12V Versorgung geht natürlich auch der bipolare 555. Außerdem kann der Basiswiderstand entfallen, wenn ein Mosfet als Schalttransistor verwendet wird.
Christoph L. schrieb: > ich baue grade einen Nixi Tube Bausatz zusammen. Dabei ist auch ein > Spannungswandler vorhanden, der die 12V DC Spannung vom Netzteil auf > 170V hoch wandelt. > > Dies wird durch einen MosFet und einen 555 Timer gemacht. Der 555 ist > auf 31khz eingestellt und es wird eine 100uH Spule verwendet. Schon wieder so eine üble Schaltung ... Die Einschaltzeit des Mosfet ist etwa 1/(2*31kHz)~16µs. Damit ergibt sich ein Stromanstieg in der Drossel von ~1,93A, d.h. die 1A-Drossel wird weit in die Sättigung gefahren. Daran kann auch der "Spannungsregeltransistor" nichts ändern. Außerdem ist die BYV95C nicht besonders schnell und die Kombination R19/C13 frisst einen Teil der mühsam hochgepumpten Ladung auf. Die Schaltung hat einen ziemlich miesen Wirkungsgrad.
ArnoR schrieb: > Außerdem ist die BYV95C nicht > besonders schnell Geliefert wurde aber eine UF4004.
Stimmt sicher alles, Beschwerden einfach an den Schaltungsersteller. Aber aus dem Grund ist vermutlich auch eine 2A Spule drin ;-) Der Schaltplan scheint da nicht aktualisiert worden zu sein, und als Diode ist wie schon gesagt ne 4004 drin. Ich brauche jetzt erst mal einen Ersatz für den 7805, der wird mir viel zu heiß. Da hängt einfach zu viel Last dran. Und mit einem 12V AC Netzteil (wegen der 50hz Frequenz zur Uhrstabilisierung) kommen dann da am 7805 schon 15V+ DC an ... da muß der ne ganz schöne Menge verheizen. Werden den jetzt wohl durch einen DC/DC Schaltregler umbauen. M.A. S. schrieb: > Wenn alles läuft, würdest Du dann bitte 'mal ein Foto von den > leuchtenden Nixis hochladen?!? :) Bitteschön :-)
Christoph L. schrieb: > Ich brauche jetzt erst mal einen Ersatz für den 7805, > der wird mir viel zu heiß. Da brauchst Du keinen Ersatz für den 7805, sondern einen Kühlkörper.
Harald W. schrieb: > Christoph L. schrieb: > >> Ich brauche jetzt erst mal einen Ersatz für den 7805, >> der wird mir viel zu heiß. > > Da brauchst Du keinen Ersatz für den 7805, sondern einen Kühlkörper. Oder was von Recom als Ersatz?
Christoph L. schrieb: > Bitteschön :-) Oooh, das sieht aber sehr edel aus. Die violetten LEDs geben dem Objekt noch den optischen Pfiff.
Harald W. schrieb: > Da brauchst Du keinen Ersatz für den 7805, sondern einen Kühlkörper. Kühlkörper ist schon dran, aber so will ich das nicht in ein Gehäuse einbauen. Das liegt einfach daran, daß zu viel Strom gezogen wird und der dadurch mit sehr viel Verlust arbeiten muß. I bims 1 N00B schrieb: > Oder was von Recom als Ersatz? https://www.conrad.de/de/p/gaptec-10070273-dc-dc-wandler-print-24-v-dc-5-v-dc-1500-ma-7-5-w-anzahl-ausgaenge-1-x-1603649.html Das hier :-)
Christoph L. schrieb: > Das hier :-) Kost' hier nur die Hälfte: https://www.pollin.de/p/gaptec-dc-dc-wandler-electronic-sip3-8-36vin-5vout-2000ma-11-5x9x17-5mm-352856 Wenn du da noch ein paar andere Sachen holst, sollte sich das lohnen.
Michael M. schrieb: > Die violetten LEDs geben dem Objekt noch den optischen Pfiff. Die einen so, die anderen so - ich empfinde die prollig und vermisse auf dem Bild die Manta-Manta-Friseuse. Christoph L. schrieb: > Bitteschön :-) Trotz meines Kommentars: Dein Aufbau sieht gut aus, das bekommt nicht jeder so hin. Die LEDs sind hoffentlich abschalt- oder dimmbar. Christoph L. schrieb: >> Da brauchst Du keinen Ersatz für den 7805, sondern einen Kühlkörper. Man könnte den 7805 per Vorwiderstand entlasten. > Das liegt einfach daran, daß zu viel Strom gezogen wird > und der dadurch mit sehr viel Verlust arbeiten muß. Ja, die Verlustleistung will man nicht dauerhaft abführen und zu allem Überfluss auch noch bezahlen müssen, da ist ein ordentlicher Schaltregler allemal die bessere Lösung. Matthias S. schrieb: > Kost' hier nur die Hälfte: > xttps://www.pollin.de/p/gaptec-dc-dc-wandler Kann man der Marke trauen oder gibt eher etwas mehr aus und nimmt Traco oder Recom? > Wenn du da noch ein paar andere Sachen holst, sollte sich das lohnen. Bei 7 Euro Preisdifferenz zur blauen Apotheke rechnet sich sogar eine Einzelbestellung. Wenn 1 Ampere genügt, kann Reichelt für 3,45 €: https://www.reichelt.de/dc-dc-wandler-5-w-5-v-1000-ma-to-220-lme78-05-1-0-p242853.html?&nbc=1
Ich nehme gerne die MP1584 oder MP2307 als Spannungswandler, die können bis 3 A ab, z.B. https://www.ebay.de/itm/352884272042 oder https://www.ebay.de/itm/255505784627
Manfred schrieb: > Matthias S. schrieb: >> Kost' hier nur die Hälfte: >> xttps://www.pollin.de/p/gaptec-dc-dc-wandler > Kann man der Marke trauen oder gibt eher etwas mehr aus und nimmt Traco > oder Recom? Ich kann sicher nicht für alle Kunden dieser Regler sprechen, aber hier spielen sie einwandfrei. Scheinen sogar recht unempfindlich gegen kapazitive Last zu sein. Praktisch ist eben das Footprint, das in den meisten Fällen an den Platz eines 78xx passt. Manfred schrieb: > Wenn 1 Ampere genügt Unsere bayrischen Freunde liefern die 1,5A Version nicht, deswegen postete ich die 2A Variante.
Hab den mal bestellt ... sicher besser als das heiße Eisen da in der Schaltung.
Bitte melde dich an um einen Beitrag zu schreiben. Anmeldung ist kostenlos und dauert nur eine Minute.
Bestehender Account
Schon ein Account bei Google/GoogleMail? Keine Anmeldung erforderlich!
Mit Google-Account einloggen
Mit Google-Account einloggen
Noch kein Account? Hier anmelden.




