Hallo, ich habe jetzt hier im Warmwasser-Speicher, der im Normalfall aus dem Gaskessel gespeist wird, eine Heizpatrone nachgerüstet (3 x 600 Watt). Diese soll bei Bedarf aus 230 Volt AC (Netz) oder von der Photovoltaik mit ca. 210 Volt DC gespeist werden. Bleibt mir, damit die Temperaturregelung auf ca. 55 Grad bei AC und DC funktioniert, nur die Verwendung eines Relais oder eines Leistungs-FET in der Gleichrichterbrücke? Gibt es da fertige Bauelemente? Ausserdem will ich noch eine Thermosicherung vorsehen, die im Fehlerfall bei ca. 80 Grad die Zusatzheizung ausser Betrieb setzt. Kennt da jemand Fabrikate, die auch 10 A DC bei 200 Volt schalten können? Danke für eure Tips.
Lutz S. schrieb: > nur die Verwendung eines Relais oder eines Leistungs-FET > in der Gleichrichterbrücke? Es ist ein echtes Problem, 200VDC zu trennen, da normale Relais nur Lichtbögen ziehen und die Trennung nicht schaffen. So ist das auch bei meiner Insel PV mit nur 140VDC. Ich habe deswegen eine Schaltung mit 2 antiseriellen IGBT auf P4 Kühlkörper gemacht, die sowohl AC also auch DC sicher abtrennen kann. Als Temperaturfühler dient ein NTC mit TL431 und einem nachgeschalteten PNP Transistor, der auf die Gates der beiden IGBT geht. Die IGBT sind an den Sourcen verbunden und dieser Punkt ist auch die Masse der ganzen Schaltung. Klingt etwas wild, ist es auch, aber funktioniert sicher. Betrieben wird die Schaltung mit einem Lowpower 12V SNT aus dem Lichtnetz. Meine Heizpatrone ist die originale 2kW, wird aber durch die niedrigere PV Spannung nur mit etwa 600W angetrieben. Bei dauerhaft niedriger PV Ausbeute stecke ich die ganze Nummer aufs 230V AC Netz um. Eine Übertemperatursicherung ist das nächste Problem. Ich habe eine Thermosicherung in Reihe mit dem NTC geschaltet, aber das hilft nicht, falls beide IGBT durchknallen. Erwischt es nur einen, gibt halt eine Halbwelle an der Heizpatrone. Eine richtige Lösung fehlt also noch.
Vielleicht sowas? https://www.amazon.de/Temperaturschalter-%C3%96ffner-Thermoschalter-Temperaturbegrenzer-Schalter-KSD-160/dp/B073VSDTT5
Der Betrieb von Heizpatronen mit höherer Gleichspannung ist prinzipiell problematisch. Das Problem ist die Isoliermasse. Wenn die aus reinem trockenem Magnesiumoxidpulver besteht, geht das. Bei anderen Massen kann Korrosion durch Elektrolyse stattfinden (Drahtbruch oder Isolationsfehler). Als gewisse Abhilfe kann dienen, wenn man die Spannung vor jedem Einschalten umpolt. Hier genügt ein Relais (Stromstoßrelais ist optimal) mit 2 Kontakten, da stromlos umgeschaltet wird (das funktioniert auch beim DC-Betrieb von Spektrallampen).
Tany schrieb: > Vielleicht sowas? > https://www.amazon.de/Temperaturschalter-%C3%96ffner-Thermoschalter-Temperaturbegrenzer-Schalter-KSD-160/dp/B073VSDTT5 Da wird bei DC wahrscheinlich auch ein Lichtbogen die Kontakte weiter verbinden.
Werner H. schrieb: > Der Betrieb von Heizpatronen mit höherer Gleichspannung ist prinzipiell > problematisch. Das Problem ist die Isoliermasse. Wenn die aus reinem > trockenem Magnesiumoxidpulver besteht, geht das. Bei anderen Massen kann > Korrosion durch Elektrolyse stattfinden (Drahtbruch oder > Isolationsfehler). > Als gewisse Abhilfe kann dienen, wenn man die Spannung vor jedem > Einschalten umpolt. Hier genügt ein Relais (Stromstoßrelais ist optimal) > mit 2 Kontakten, da stromlos umgeschaltet wird (das funktioniert auch > beim DC-Betrieb von Spektrallampen). Danke für den Tip.
Die Frage ist, ob so ein zusätzlicher Sicherheitsschalter notwendig ist. Vor dem WW-Speicher ist eine Sicherheitsgruppe mit einem Überdruckventil installiert, die bei zu hohem Druck Wasser kontrolliert abfliessen lässt.
Lutz S. schrieb: > Da wird bei DC wahrscheinlich auch ein Lichtbogen die Kontakte weiter > verbinden. Mit Sicherheit passiert das. Ich habe es nicht einmal mit dicken 40A Relais geschafft, den Kreis zu unterbrechen - trotz beidpoliger Schaltung. Deswegen habe ich mich für IGBT entschieden, auch, weil die mit DC und AC klarkommen. Bei Interesse poste ich gerne mal die Schaltung. Es gibt übrigens auch SSR für DC, aber die können wiederum kein AC schalten - wobei man für Typen mit über 200V DC schon ganz schön suchen muss.
Einen Bimetallschalter habe ich auch. Der geht aber nur auf die Steuerspannung und von dort gehts auf selbst gebaute Thyristoren. Im TO247 Gehäuse schalten die seit etlichen Jahren 8 Gruppen (8x8 kW) mit zusammen fast 100 Amp. Wird nur als Vollwelle angsteuert und regelt über die Gruppen je nachdem wieviel Strom da ist. Der kritische Moment ist der Leckstrom der Thyristoren. Wegen dem hohen Spannungsabfall gibt es mit dem Leckstrom Verluste die zu einer Temperaturerhöhung führen können und dann über Kopf zünden. Ist bei IGBT und DC sicher ähnlich. Den Bimentallschalter muß man von Hand zurücksetzen. Hat bislang nur einmal angesprochen. Ich hatte als Durchflußmesser (Kreislaufwasser) einen Schwebekörper in einem Schauglas welches verkalkt und dann gesprungen ist. Wegen Wassermangel hat das dann überhitzt und glücklicherweise abgeschaltet.
@ Mattias Hast du die 4 Leistungskontakte in Reihe geschaltet ?
'Einen Bimetallschalter habe ich auch. Der geht aber nur auf die Steuerspannung und von dort gehts auf selbst gebaute Thyristoren.' Bei Thyristor und Gleichstrom kommt mir folgender Gedanke: warum nicht bei erreichen der kritischen Übertemperatur einen Thyristor zünden, der dann die Spannung am Heizstab kurzschliesst?
Berbog schrieb: > Hast du die 4 Leistungskontakte in Reihe geschaltet ? Ich habe die Heizpatrone beidpolig mit dem u.a. Relais geschaltet. Das hat beim Aussschalten lustige grüne Lichtbögen im Relais gezogen: https://www.alibaba.com/product-detail/JQX-40F-2Z-Coil-Voltage-8_62597892700.html Schaltung mit den IGBT zeichne ich und poste sie dann.
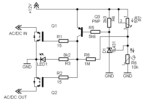
Hier ist die Schaltung. Der PNP kann irgendwas sein, als IGBT habe ich den HGTG20N60 benutzt, weil er gerade da war. Es leuchtet ein, das das 12V Netzteil nicht geerdet sein darf, es schwebt mit der Masse zwischen den beiden IGBT. Ich habe da ein kleines 12V SNT benutzt, Printtrafo sollte auch klappen. Nicht wundern über das Schaltzeichen für den TL431, in meinem Eagle habe ich keines gefunden. R8 bestimmt die Hysterese, je kleiner, desto grösser die Hysterese. Lutz S. schrieb: > Bei Thyristor und Gleichstrom kommt mir folgender Gedanke: warum nicht > bei erreichen der kritischen Übertemperatur einen Thyristor zünden, der > dann die Spannung am Heizstab kurzschliesst? Weil er dann nie mehr ausschaltet. Solange das Panel Strom einspeist, bleibt der Thy eingeschaltet.
Gibt es irgendeinen speziellen Grund, weswegen du es direkt mit DC speisen willst? Hast du keinen Wechselrichter? Eher unwahrscheinlich, da du dann ja fast die gesamte Zeit die PV-Energie nicht nutzen würdest. Oder willst du dir die paar % Wechselrichterverluste sparen? Höhere DC-Spannungen sind beherrschbar, aber immer mit mehr Aufwand als bei AC. Ohne guten Grund würde ich bei AC bleiben.
Das soll mit DC eine Notversorgung sein, die auch funktioniert wenn das Netz von aussen weg ist. Die üblichen Einspeisewechselrichter funktionieren dann auch nicht mehr.
>> Bei Thyristor und Gleichstrom kommt mir folgender Gedanke: warum nicht >> bei erreichen der kritischen Übertemperatur einen Thyristor zünden, der >> dann die Spannung am Heizstab kurzschliesst? > Weil er dann nie mehr ausschaltet. Solange das Panel Strom einspeist, > bleibt der Thy eingeschaltet. Da das nur bei einer Störung der eigentlichen Regelung auslösen würde sehe ich da kein Problem, mit der nächsten Nacht wäre das dann aber auch automatisch zurückgestellt.
Mal ne ganz blöde Idee: Mehrere Schütz hintereinander? Bei DC geht es ja darum, genug Luftstrecke zu bekommen. Und wenn das mit einem Kontakt nicht klappt, dann in der Kaskade. So könnte man auf beliebig lange Funkenstrecken kommen.
Matthias S. schrieb: > PowerSwitch.png Hats noch keiner gemerkt? Ein Schaltungsfehler hat NTC und Trimmpoti vertauscht. Hier die richtige Version.
Martin S. schrieb: > Mal ne ganz blöde Idee: Mehrere Schütz hintereinander? Naja, Irgendwann steckst du so viel Energie in die Relaisspulen, das es keinen Spass mehr macht. Dafür gibts heute Power MOSFets und IGBTs.
Martin S. schrieb: > Irgendwann sind wir da aber nicht. Irgendwann sind die Kontakte der Relais so im Eimer, das nichts mehr funktioniert. Wenn du die Lichtbögen gesehen hättest, wärst auch du ganz schnell von Relais abgekommen. Die o.a. Relais haben etwa 5mm Kontaktabstand, der auf beiden Seiten locker durch die Lichtbögen überbrückt wurde. Wieviele dieser fetten Relais hättest du hintereinander geschaltet? Und wo soll man die alle unterbringen? Ausserdem muss man dann pro Relais etwa 200mA Steuerstrom zur Verfügung stellen.
J. V. schrieb: > Wegen dem hohen Spannungsabfall gibt es > mit dem Leckstrom Verluste die zu einer Temperaturerhöhung führen können > und dann über Kopf zünden. Ist bei IGBT und DC sicher ähnlich. Nein, IGBT zünden nicht über Kopf. Deren Eigenart ist die integrierte Bodydiode, die in Sperrichtung des IGBT leitet und die in jedem IGBT vorhanden ist. Auch benötigen sie so gut wie keinen Steuerstrom, da nur ein Gate aufgeladen wird. Genau wie ein Thyristor oder Triac ist hingegen das Verhalten im Fehlerfall, alle gehen auf Kurzschluss. Allerdings habe ich genauso wie der TE eine Überdruckgruppe in meinem (Insel-) Wassersystem, die bei 6 Bar abbläst.
Lutz S. schrieb: > Das soll mit DC eine Notversorgung sein, die auch funktioniert wenn das > Netz von aussen weg ist. Die üblichen Einspeisewechselrichter > funktionieren dann auch nicht mehr. Vielleicht nicht zu Ende gedacht? Szenario 1, kurze Stromausfälle: Ja, da könntest du etwas Wärme speichern statt Energie wegzuwerfen. Wir reden aber von wenigen Minuten im Jahr, und das heisst nichtmal dass der Stromausfall dann kommt wenn du Solarstrom hast. Lohnt keinerlei Aufwand. Szenario 2, langer Stromausfall/Brown-/Blackout: warmes Wasser ist dann das kleinste Problem. Sieh lieber zu, dass du dann Notstrom hast, vielfältig nutzbar wenn sonst nichts mehr geht. Und fällt einem gar nichts mehr ein kann man mit dem erzeugten Wechselstrom immer noch die Patrone betreiben. Unser Haus hängt inzwischen an einem 5,5kW-Hybridwechselrichter. Akku 10kWh, Solaranlage 3,6kWp. Warmwasser über Wärmepumpe, nimmt gerade mal 250W auf.
Es geht um längere Ausfälle. Notstrom ist da, und der geräuschlose Teil davon wird dann im Winter auch über die Panels nachgeladen. Das Warmwasser braucht aber schon einige kWh, die wollte ich nicht erst durch den Akku und Inverter schicken. > Unser Haus hängt inzwischen an einem 5,5kW-Hybridwechselrichter. Akku > 10kWh, Solaranlage 3,6kWp. Warmwasser über Wärmepumpe, nimmt gerade mal > 250W auf. Mann muss ja auch die investierten KiloEuro im Auge behalten.
Matthias S. schrieb: > Wenn du die Lichtbögen gesehen hättest, wärst auch du ganz > schnell von Relais abgekommen. Die o.a. Relais haben etwa 5mm > Kontaktabstand, der auf beiden Seiten locker durch die Lichtbögen > überbrückt wurde. 5mm reicht dann halt offensichtlich nicht. Schalte 3 Kontakte hintereinander, dann hast Du 15mm. Dann bleibt da ganz sicher kein Lichtbogen stehen. Oder einfach adäquate Bauteile benutzen? https://www.pohl-electronic.de/omron-mk-s-x-10a-gleichstromrelais-bis-220vdc/
Martin S. schrieb: > Schalte 3 Kontakte hintereinander, dann hast Du 15mm. Dann bleibt da > ganz sicher kein Lichtbogen stehen. Wie garantierst du, dass die alle im genau gleichen Moment öffnen? Wenn sie das nicht tun, brennen die Relais einfach nur nacheinander ab. Teures Feuerwerk.
Martin S. schrieb: > Oder einfach adäquate Bauteile benutzen? Das habe ich mit den IGBT doch gemacht. Abgesehen vom Platzbedarf so eines Relaismonsters arbeiten IGBT lautlos und ohne Steuerleistung. Also: ich will keine Relais. Martin S. schrieb: > https://www.pohl-electronic.de/omron-mk-s-x-10a-gleichstromrelais-bis-220vdc/ Kostet übrigens um die 40 Euro bei Mouser. Meine laut- und leistungslose Lösung nicht mal 20 Mäuse - und da ist die Temperatursteuerung bereits enthalten.
Na, dann ist ja alles gut und sinnvoll. Lutz S. schrieb: > Mann muss ja auch die investierten KiloEuro im Auge behalten. Ist gar nicht so schlimm. Ja, ok, alles Chinaware + Eigenbau. Akkus: 16x LiFePO4 200Ah, 1200€ Wechselrichter: 450€ BMS: 80€ Dazu noch der übliche Kleinkram. Bis jetzt machen die einen tollen Job, seit März 72kWh Strombezug und 0kWh Gas für Warmwasser. Einspeisen mache ich gar nicht, ist mit dem WR auch gar nicht möglich. Zuviel Aufwand/Bürokratie für zuwenig Ertrag. Wegwerfen und fertig.
Lutz S. schrieb: > Das Warmwasser braucht aber schon > einige kWh, die wollte ich nicht erst durch den Akku und Inverter > schicken. Das war eben auch meine Überlegung. Ich habe bisher gar keinen Speicher und das Auto wird über einen auf 60V modifizierten MPPT Lader geladen (da ist noch ein 230V~ Lader eingebaut, wenns kein Solar gibt). Gas gibts hier nicht und jede kWh vom Panel klingelt im Sparschweinchen.
Andre schrieb: > Wenn sie das nicht tun, brennen die Relais einfach nur nacheinander ab. Während die Funkenstrecke immer länger wird. Außer Du hast soeben das Rezept des endlosen Lichtbogens erfunden. Matthias S. schrieb: > Das habe ich mit den IGBT doch gemacht. Abgesehen vom Platzbedarf so > eines Relaismonsters arbeiten IGBT lautlos und ohne Steuerleistung. Platzbedarf ist wohl im Heizungskeller vollkommen egal. Matthias S. schrieb: > Genau wie ein Thyristor oder Triac ist hingegen das Verhalten im > Fehlerfall, alle gehen auf Kurzschluss. Du hast es doch selbst schon gesagt. Während beim Relais ein Klixon reicht, brauchst Du irgendwas, dass bei einem harten Kurzschluss trennen kann. Weil Du das nicht hast, verlässt Du dich auf das Überdruckventil im Tank. Das ist in etwa so, als würdest Du beim Wasserkocher darauf hoffen, dass das Brandschutzbimetall schon funktionieren wird. Beruhigend, dass er da ist, aber darauf verlassen, würde ich mich nie. Aber wie dem auch sei: Es geht nicht darum, ob Deine Lösung besser ist - ich habe einfach nur die Frage vom TO beantwortet. Lutz S. schrieb: > Kennt da jemand Fabrikate, die auch 10 A DC bei 200 Volt schalten > können?
Andre schrieb: > Martin S. schrieb: >> Schalte 3 Kontakte hintereinander, dann hast Du 15mm. Dann bleibt da >> ganz sicher kein Lichtbogen stehen. > > Wie garantierst du, dass die alle im genau gleichen Moment öffnen? > Wenn sie das nicht tun, brennen die Relais einfach nur nacheinander ab. > Teures Feuerwerk. In dem man mehrere Kontakte eines Schütze in Serie schaltet. Eine durchaus gebräuchliche Technik. Nur wird das hier nicht ausreichen, fürchte ich.
Bitte melde dich an um einen Beitrag zu schreiben. Anmeldung ist kostenlos und dauert nur eine Minute.
Bestehender Account
Schon ein Account bei Google/GoogleMail? Keine Anmeldung erforderlich!
Mit Google-Account einloggen
Mit Google-Account einloggen
Noch kein Account? Hier anmelden.

