Hallo, könnt Ihr mir bitte bei folgendem Problem helfen. Ich habe folgende Aufgabe für ein Projekt, kann an den Spezifikationen allerdings nichts ändern. Es gibt eine gleichspannungs Steuerleitung (2 Pin, GND dauerhaft, +12V wird geschaltet), die mit einem Arduino (Eingänge max 3,3V) überwacht werden soll. Auf der Leitung liegt eine Art Grundrauschen, mit max 6V und max 20 mA, dass nicht erkannt werden darf. Es sollen (am besten der interrupt) die schaltvorgänge auf 12V erkannt werden. Dies muss galvanisch getrennt erfolgen. Im Fall eines Schaltvorgangs können deutlich höhere Ströme fließen. Grundsätzlich habe ich verschiedene Ideen: - Optokoppler - Relais - Zenerdiode - bzw. eine Kombination davon Was würdet Ihr hierfür empfehlen? Es sollte möglichst (Ausfall-)sicher sein. Vielen Dank
Wenn ich es richtig verstehe, liegt im Normalfall eine zwischen 0 und 6V schwankende Spannung an, die als logisch 0 erkannt werden soll. Ein Schaltvorgang wird durch konstant 12V signalisiert und soll als logisch 1 erkannt werden? Ist eine galvanische Trennung nötig? Wenn nein, wäre das sicherste ein Komparator mit Open collector Ausgang (z.B. LM393), der die Spannung mit einer Referenz von knapp über 6V vergleicht. Der Ausgang liegt über einen Pullup-Widerstand auf 3.3V. Die auf der Leitung fließenden Ströme spielen keine Rolle, wenn nur die Spannung gemessen wird. Selbstverständlich könnte man einen Optokoppler nachschalten.
@TO Was ist eigentlich hieraus geworden..auch so ein Kauderwelschthread?🤔 Beitrag "Schaltung für Strombegrenzung"
Mike schrieb: > Wenn ich es richtig verstehe, liegt im Normalfall eine zwischen 0 > und 6V schwankende Spannung an, die als logisch 0 erkannt werden soll. > Ein Schaltvorgang wird durch konstant 12V signalisiert und soll als > logisch 1 erkannt werden? Ja genau. Galvanische Trennung muss erfolgen.
Helge schrieb: > kannst sowas versuchen. Schaltet bei etwa 9V. Danke, das muss ich mir mal genauer anschauen.
Marco schrieb: > Im Fall eines Schaltvorgangs können > deutlich höhere Ströme fließen. Von Strömen im KiloAmpere Bereich würde ich die Finger lassen.
Hi Marco, du solltest Deinen Anwendungsfall doch besser beschreiben, sonst ist es für uns schwierig, Dir eine Schaltung vorzuschlagen. Es ist z.B. ein riesiger Unterschied ob Deine Steuerspannung nun von einem Temperaturfühler kommt und Deine Auswerteschaltung irgendwelche Lüfter oder Lämpchen schaltet, oder ob die Steuerspannung von einem Aufprallsensor stammt und Du mit Deiner Auswerteschaltung einen Airbag auslösen willst. Nicht dass ich Dir letzteres als Hobbyist empfehlen möchte - es geht nur darum, zu verdeutlichen, wie wichtig der Anwendungsfall ist und wie wichtig alle möglichen Randbedingungen sind. Wenn Du uns den Anwendungsfall gut schilderst, so kann die untenstehende Feinspezifikation vermutlich entfallen, ansonsten formuliere ich hier einmal die Aufgabenstellung nach meinem Verständnis und Du möchtest bitte ergänzen oder korrigieren: - An 2 Ausgangs-Pins (einer davon GND) einer "Steuerleitung" liegt eine zwischen 0V und 12V schwankende Spannung an. - Die Spannung an diesen 2 Pins darf mit max. 20mA Strom von einer zu entwerfenden Auswerteschaltung belastet werden. - Die Auswerteschaltung muss erkennen, ob die Spannung der Steuerleitung über oder unter 6V liegt. - Wenn die Steuerspannung über 6V steigt, soll ein Transistor oder ein Relais durchgeschaltet werden. - Notwendige weitere Informationen: Die Hysterese sollte min. 0,2V (?) betragen (d.h. Auslösen bei Überschreitung von 6V (?), Abfallen bei Unterschreitung von <= 5,8V.) Wichtig: Eine Schaltung ohne Hysterese macht in den allermeisten Anwendungsfällen keinen Sinn, weil es sonst um den Schaltpunkt herum zum "Flimmern" Deiner Auswerteschaltung kommen kann. - Der Transitor oder das Relais sind galvanisch von der Steuerspannung zu trennen. - Notwendige weitere Informationen: Es sind alle Pulse (= kurzzeitiger Anstieg der Steuerspannung über 6V) sicher zu erkennen, welche 100ms (?) oder länger dauern. - Notwendige weitere Informationen: Pulse, die unter 100ms (?) Dauer sind, können, müssen aber nicht unbedingt erkannt werden. - Notwendige weitere Informationen: Pulse unter 1ms (?) müssen ignoriert werden. - Notwendige weitere Information: Die Verzögerung zwischen Über-/Unterschreitung der 6V (?) Triggerschwelle und dem Schalten des Transistors/Relais der Auswerteschaltung darf 50ms (?) (bei Überschreiten) bzw. 50ms (?) (bei Unterschreiten) betragen - sprich: es ist nicht super zeitkritisch. - Der Transistor bzw. das Relais der Auswerteschaltung muss maximale Spannungen/Ströme von 12V (?) bzw. 10mA (?) schalten können. - Ein Prellen der Relaiskontakte (= kurzzeitige Unterbrechung im Millisekundenbereich) beim Schließen der Relaiskontakte der Auswerteschaltung ist tolerabel. - Es sind im Durchschnitt 1 (?) Schaltvorgang pro Minute zu erwarten. (hohe Anzahl von Schaltvorgängen würden nämlich Relais ausschließen). Viele Grüße Igel1 PS: ach ja: und sollte es bei Deiner Auswerteschaltung weder bei der Auswertespannung noch beim Timing "auf einen Schnapps" ankommen, so würde ich es mit einem schlichten 9V oder gar 12V Relais und einem Vorwiderstand, den Du einmalig von Hand anpasst, probieren. Solche Relais ziehen nämlich oftmals schon weit unter Nennspannung an. Diese Lösung macht allerdings nur dann Sinn, wenn Deine Steuerspannung recht zügig von 6V auf 12V steigt/fällt - sonst gibt's Relaisgebrumme/geklapper und 20mA sind auch ein wenig knapp für ein Relais (wenn das der maximale Strom ist, mit dem Du Deine Steuerleitung belasten darfst).
Andreas S. schrieb: > Hi Marco, > du solltest Deinen Anwendungsfall doch besser beschreiben Vielen Dank für die ausführliche Antwort. Ich probiere bestmöglich auf die Punkte einzugehen. Grundsätzlich ist es eine sicherheitskritische Anwendung, falsche Impulse sollten also unter keinen Umständen erkannt werden. - zwischen den zwei Pins liegt eine Spannung zwischen 0 und 12V, wobei meist etwa 2,5 - 4 V anliegen, wobei hierbei nur etwa 20 mA Fließen. Wird die Steuerleitung geschaltet, liegen sofort 12V an (je nach Akkuspannung etwas weniger) und das für etwa 0,5 Sekunden, wobei theoretisch bis zu 6A fließen können. Der erste dieser Impulse soll erkannt werden, weitere sind zu vernachlässigen. - am besten wäre es, die Steuerleitung nicht weiter zu belasten, falls das geht. - gerne kann die Grenze auch auf einen anderen Wert zwischen 6 und 10V festgelegt werden. - laut Spezifikation gibt es nur Impulse, die 0,5s andauern. - 50 ms ist auf jeden Fall im zeitlichen Rahmen. - auf der anderen Seite der Schaltung steht nur ein Controller, der den Impuls verarbeitet. Daher reicht hier ein sehr geringer Strom. Diese Seite wäre vorzugshalber mit 3,3V zu betreiben und als interupt am Mikrocontroller auszuwerten. - das Prellen ist zu vernachlässigen, wenn ein erster sauberer Impuls beim Mikrocontroller ankommt, da weitere Impulse erst nach einem kompletten Reset wieder interessant sind. - theoretisch sind auf der Steuerseite alle 0,25 s Impulse möglich, wobei eben nur der erste Impulse detektiert werden soll. Mein größer Problem an der Schaltung ist es, dass diese erst ab 6V (oder höher) durchschalten darf und dannauch, wenn bereits vorher etwa 20 mA fließen. Ich hoffe ich konnte ein bisschen mehr erklären.
Marco schrieb: > Ich hoffe ich konnte ein bisschen mehr erklären. Nein, es wird stattdessen immer verworrener. Geht es tatsächlich um ein echtes Problem? Dann gibt mal konkret an um was es geht. Welche Anwendung, welches Gerät? Fotos?
Marco schrieb: > - auf der anderen Seite der Schaltung steht nur ein Controller, der den > Impuls verarbeitet. Na und: Optokoppler an die Leitung, siehe oben. evtl zwei opto: der eine überträgt den Grundzustand, der andre den aktiven Zustand, den Rest macht der Kontroller per Software, die kann Zeiten wie lang ,wie oft, das wievielte usw. wunderbar erkennen.
> Grundsätzlich ist es eine sicherheitskritische Anwendung, falsche > Impulse sollten also unter keinen Umständen erkannt werden. Ich schreibe so etwas nur ungern, aber wenn bei Fehlern wirklich Personen zu Schaden kommen können, so möchte ich Dir DRINGEND abraten, diese Schaltung selbst zu bauen. Warum? Deine Fragen und Antworten legen nahe, dass Du die Zusammenhänge nicht 100%ig verstehst (eher 50%ig). Das ist bei sicherheits- kritischen Anwendungen TÖDLICH. Ich möchte Dich damit wirklich nicht beleidigen - niemand kann alles wissen. Daher mein dringender Rat: lass das einen echten Fachmann auf diesem Gebiet machen. Spätestens wenn Du bei Deiner sicherheitskritischen Anwendung, die Du 1000x vorher überprüft hast und die dann beim 1001-ten Mal in Produktion doch Mist baut, regresspflichtig gemacht wirst, wünscht Du Dir, das Rad der Zeit zurückdrehen zu können. Hier der Beweis: > - zwischen den zwei Pins liegt eine Spannung zwischen 0 und 12V, wobei > meist etwa 2,5 - 4 V anliegen, wobei hierbei nur etwa 20 mA Fließen. Normalerweise sagt man: zwischen zwei Pins liegt die und die Spannung und dieser Ausgang darf mit X mA belastet werden oder kann eine Last von Y Ohm treiben. Bei Deiner Angabe ist unklar, wo die 20mA fließen. Wenn die durch einen Widerstand (?), der zwischen den Pins liegt, fließen ist das für denjenigen, der die Spannung an den Pins abnimmt irrelevant. > Wird die Steuerleitung geschaltet, liegen sofort 12V an Was genau ist denn Deine "Steuerleitung"? Nach meinem Verständnis ist das die Leitung, die an Deine oben genannten 2 Pins angeschlossen ist und an die Du später Deine Auswerteschaltung klemmen willst, korrekt? > (je nach Akkuspannung etwas weniger) und das für etwa 0,5 Sekunden, > wobei theoretisch bis zu 6A fließen können. Das zeigt meiner Meinung nach, dass Du die elektrischen Grundlagen/Zusammenhänge nicht richtig verstehst: Wenn Du an Hand der Spannung an der Steuerleitung irgendeinen Transistor oder ein Relais schalten willst, so ist es völlig egal, ob im Rest Deiner Schaltung 1mA oder 1000A fließen - Dich (und uns) interessiert nur die Spannung. > Der erste dieser Impulse soll erkannt werden, weitere sind zu > vernachlässigen. Das zeigt leider wieder fehlendes Verständnis: Wenn Du einen Impuls erkennst, so kann Deine Auswerteschaltung gerne auslösen - aber Du wirst sie sicherlich gerne irgendwann auch wieder zurücksetzen wollen. Oder sollen ALLE nachfolgenden Impulse der nächsten 100 Jahre vernachlässigt werden? > - am besten wäre es, die Steuerleitung nicht weiter zu belasten, > falls das geht. Nein, das geht nicht, aber man kann die Steuerleitung vernachlässigbar gering belasten (z.B. nur mit einer kleinen Gate-Kapazität). > - gerne kann die Grenze auch auf einen anderen Wert zwischen 6 und 10V > festgelegt werden. > - laut Spezifikation gibt es nur Impulse, die 0,5s andauern. > - 50 ms ist auf jeden Fall im zeitlichen Rahmen. > - auf der anderen Seite der Schaltung steht nur ein Controller, > der den Impuls verarbeitet. Daher reicht hier ein sehr geringer Strom. Sorry to say: der vorige Satz zeigt nochmals ganz deutlich, dass Dir Grundkenntnisse der Elektronik/Elektrotechnik fehlen. => Finger weg von sicherheitskritischen Anwendungen!! > Diese Seite wäre vorzugshalber mit 3,3V zu betreiben und > als interupt am Mikrocontroller auszuwerten. Du scheinst eher von der Programmierseite zu kommen. Das ist völlig okay - lass die andere Seite einen Fachmann machen. > - das Prellen ist zu vernachlässigen, wenn ein erster sauberer Impuls > beim Mikrocontroller ankommt, da weitere Impulse erst nach einem > kompletten Reset wieder interessant sind. > - theoretisch sind auf der Steuerseite alle 0,25 s Impulse möglich, > wobei eben nur der erste Impulse detektiert werden soll. Nein, das ist selbst theoretisch nicht möglich, wenn - wie Du weiter ober schreibst - ein Puls stets 0,5s dauert. > Mein größer Problem an der Schaltung ist es, dass diese erst ab 6V (oder > höher) durchschalten darf und dannauch, wenn bereits vorher etwa 20 mA > fließen. Keine Ahnung, was Du damit meinst, weil Du irgendwie Strom und Spannung durcheinanderschmeisst. > Ich hoffe ich konnte ein bisschen mehr erklären. Tut mir leid - ich muss leider meinem Vor-Poster zustimmen: Es wird nur immer verworrener. Daher nochmals mein Rat: FINGER WEG von sicherheitskritischen Anwendungen, wenn Du kein Fachmann auf dem Gebiet der E-Technik bist. Mit besorgtem Gruß Igel1
Marco schrieb: > Auf der Leitung liegt eine Art Grundrauschen, mit max 6V > und max 20 mA, dass nicht erkannt werden darf. Es sollen (am besten der > interrupt) die schaltvorgänge auf 12V erkannt werden. Welcher Zustand davon ist der Fehlerzustand. Was ist ein Grundrauschen mit max 6V und max 20 mA? Wie sieht das Signal aus (unipolar, bipolar) und wo fließt der Strom?
Danke für Eure Tipps und ehrliche Meinung. Bevor etwas umgesetzt werden würde, würde alles noch einmal mit einem Fachmann durchgesprochen, aber bis dahin hätte ich gerne einen Versuch. Mit der Steuerleitung von der ich spreche, meine ich die beiden Pins. Diese dienen für mich als „Steuerleitung“ und soll überwacht werden. Es soll nur der erste Schaltimpuls dieser Steuerleitung von unter 6V als 12V erkannt werden, bis die komplette von mir entworfene Steuerung/Überwachung neu gestartet wird. Die 0,25s sind theoretisch zwischen zwei jeweils 0,5s anhaltenden Impulsen möglich. Andreas S. schrieb: >> Normalerweise sagt man: zwischen zwei Pins liegt die und die > Spannung und dieser Ausgang darf mit X mA belastet werden oder > kann eine Last von Y Ohm treiben. Ja, aber es ist für meine Schaltung ein Eingang und kein Ausgang. Oder verstehe ich das schier falsch?
Marco schrieb: > Auf der Leitung liegt eine Art Grundrauschen, mit max 6V > und max 20 mA, dass nicht erkannt werden darf. Keine Ahnung von Rauschen! In den letzten -zig Jahren ist mir keine Schaltung untergekommen, die ein vom TO benanntes "Grundrauschen mit 6 Volt und max. 20 mA" erzeugt hätte!
Damit wollte ich nur ausdrücken, dass zwischen den Pins zeitweise verschiedene Spannungen anliegen, jedoch nur Impulse mit 12V (über 6V) erkannt werden sollen bzw. schalten sollen.
Marco schrieb: > Damit wollte ich nur ausdrücken, dass zwischen den Pins zeitweise > verschiedene Spannungen anliegen, jedoch nur Impulse mit 12V (über 6V) > erkannt werden sollen bzw. schalten sollen. Dann erklär mal, woher diese schwankenden Spannungen stammen! Wenn Du so ca. 12 Volt erkennen willst, dann wäre ein 12 Volt Relais vielleicht Deine Wahl - dieses zieht dann bei ca. 8 - 9 Volt an und hat auch potentialfreie Kontakte... Jedenfalls wäre ein wenig Input mehr von Vorteil für die Leute, die Dir helfen können!
Die 2 Pins sind Teil einer Ausgangsschaltung, die normalerweise etwas anderes schaltet. Aber stattdessen möchte ich nur den Impuls auf 12 V erkennen. Die niedrigeren Spannungen ca. 2 - 5V entstehen durch verschiedene Überprüfungen, die über die Leitung ausgeführt werden, allerdings für meine Schaltung irrelevant sind. Für mich ist nur der Anstieg auf 12 V wichtig. Dieser soll erkannt werden. Nur als Überlegung: Macht einer Zenerdiode mit passendem Wert Sinn, die ab einer Spannung durchlässt, die sich zwischen den 12V und der maximal auftretenden Testspannung liegt? Welche Nachteile hätte dies?
Der andere Opa aus der Muppets Show schrieb: > Wie lange willst Du die User hier noch verarschen? Das frage ich mich auch! Marco schrieb: > Die 2 Pins sind Teil einer Ausgangsschaltung, die normalerweise etwas > anderes schaltet. Aber stattdessen möchte ich nur den Impuls auf 12 V > erkennen. Marco, bist Du blöd? Wenn nicht, dann zeig mal eine Skizze oder Schaltung und laber hier nicht herum! Wir sind hier nicht im Kasperlkino!
Mani W. schrieb: > Marco, bist Du blöd? > > Wenn nicht, dann zeig mal eine Skizze oder Schaltung und laber hier > nicht herum! > > Wir sind hier nicht im Kasperlkino! Das geht auch in zivilisiert und freundlich. @Marco: Grundsätzlich sind die Leute hier im Forum scharf darauf zu erfahren was die eigentlichen Anwendung ist, weil a) Neugier b) hilft es tatsächlich die richtige Lösung für das Problem zu finden. Ganz wurde dir schon Komparator vorgeschlagen. Der würde erst bei einer Schwelle schalten, die man über einen Spannungsteiler einstellt. An den Ausgang dann noch ein Optokoppler für galvanische Trennung. Fertig. Belastet die Steuerleitung am Wenigsten. Weniger als das vorgeschlagene Relais. Entprellen oder unerwünschte (zu kurze) Pulse ignorieren könnte man in Software lösen oder Tiefpass.
Timo N. schrieb: > Mani W. schrieb: >> Marco, bist Du blöd? >> >> Wenn nicht, dann zeig mal eine Skizze oder Schaltung und laber hier >> nicht herum! >> >> Wir sind hier nicht im Kasperlkino! > > Das geht auch in zivilisiert und freundlich. Manchmal braucht es aber die Keule. Der TO liefert hier nur Wortbrei ab. Er schreibt nicht worum es konkret geht. Mir kommt es vor als habe er einige technische Begriffe zusammengekratzt und hat, aus Langeweile, einen vollkommen unverständlichen Eröffnungsthread verfasst. Diesen Quatsch führt er in seinem Folgekommentaren unverfroren weiter.
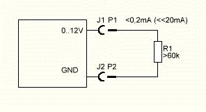
Jetzt seht es doch mal so: Eine Black Box, an der 2 Anschlüsse sind. Zwischen den beiden liegt eine Spannung an, die im Ruhezustand 0..6V beträgt mit Strömen bis zu 20mA, im anderen Fall 12V mit Strömen die mehrere Ampere betragen können. Egal wo und wie diese Ströme fließen. Denkt euch die beiden Anschlüsse mit einem Widerstand verbunden. Nun soll die Spannung zwischen den beiden Punkten gemessen werden, was eine möglichst geringe Belastung darstellen soll. Also: Umax=12V, I<<20mA, z.B. 0,2mA ==> R>12V/0,2mA=60kOhm. Man könnte also ein Oszi (R=1MOhm) anschließen, oder einen FET, der einen Optoloppler, oder oder oder...
Marco schrieb: > Damit wollte ich nur ausdrücken, dass zwischen den Pins zeitweise > verschiedene Spannungen anliegen, jedoch nur Impulse mit 12V (über 6V) > erkannt werden sollen bzw. schalten sollen. Der to Mist ohne Ahnung mit nem GigoOhm Zi Voltmeter an der Leitung rum da kann sowas schon mal raus kommen.
Marco schrieb: > Damit wollte ich nur ausdrücken, dass zwischen den Pins zeitweise > verschiedene Spannungen anliegen, jedoch nur Impulse mit 12V (über 6V) > erkannt werden sollen bzw. schalten sollen. In welchem Spannungsbereich liegen die 12V-Pegel? Oder sind das immer exakt 12.000V? Wie groß kann die Potentialdifferenz zwischen deinem Signal und deiner Auswerteschaltung werden? Wie schnell muss die Detektion sein? Da fehlt noch deutlich Input. Nimm einen Komparator und stelle die Schwelle auf die Mitte zwischen dem maximalen Störsignal und den minimalen "12V" ein. Mit einer Hysterese von z.B. 3V ggf. noch mit einem davor liegenden Tiefpass, ist es doch kein Problem, die Pegel sauber zu trennen und je nach Anforderungen eventuell auch noch Störungen zu unterdrücken. Den Ausgang vom Komparator führst du für die galvanische Trennung über einen Optokoppler.
Ich muss einigen meiner Vorposter recht geben, dass deine Anforderungen nicht einfach zu verstehen sind. Jedoch langsam kristallisiert sich heraus, dass nach meinem Verständnis folgendes gehen könnte:
1 | o---|Z----+-----o |
2 | In R Out |
3 | o --------+-----o |
Die Z-Diode mit einem Wert von 6.8V ... 9.1V, der R mit z.B. 1k. Während der Phase, wo die kleine Spannung anliegt, fließt praktisch nichts - am Out liegen rund 0V an. Wenn der 'Schaltimpuls' kommt, dann 3-6mA und der Ausgang liegt dann bei 3-5V, abhängig vom Z-Dioden-Wert. Die Software sollte allerdings nicht auf die Flanke am Ausgang reagieren, sondern überprüfen, ob diese Spannung wenigstens für die Hälfte oder zwei Drittel der nominellen Pulsdauer konstant vorhanden ist.
HildeK schrieb: > Die Software sollte allerdings nicht auf die Flanke am Ausgang > reagieren, sondern überprüfen, ob diese Spannung wenigstens für die > Hälfte oder zwei Drittel der nominellen Pulsdauer konstant vorhanden > ist. Nachtrag: das gibt natürlich einen zeitlichen Verzug für die Reaktion, die SW darf ja erst nach Ablauf dieser Prüfzeit den Eingangspuls als sicher vorhanden betrachten und einen Ausgang bedienen. Wenn die Reaktionszeit kritisch ist, kann man sie auch kleiner wählen. Da muss aber sichergestellt sein, dass Störungen - wo sie auch immer herkommen - immer noch deutlich kürzer sind als die gewählte Zeit. Vielleicht benötigt man noch einen RC-Tiefpass am Ausgang meines oben angegebenen Vorschlags bei Verwendung kürzere Schutzzeiten.
Mani W. schrieb: > Marco, bist Du blöd? Ich kann/darf die genauen Hintergründe der Schaltung bzw. das bereits existierende System leider nicht nennen, aber ich kann zu 100 Prozent garantieren, dass es kein Scherz oder irgendetwas ausgedachtes ist. Manch einer mag das verstehen, andere nicht, aber zu beleidigen ist echt schwach. Der andere Opa aus der Muppets Show schrieb: > Langeweile, einen vollkommen > unverständlichen Eröffnungsthread verfasst ne, so ist es garantiert nicht, aber wenn du mir nicht helfen möchtest, ist das für mich auch völlig ok. Ich kann es verstehen, dass es die Sache so deutlich schwieriger macht, aber aus meiner Sicht geht es leider nicht anders. Wolfgang schrieb: > In welchem Spannungsbereich liegen die 12V-Pegel? > Oder sind das immer exakt 12.000V? > Wie groß kann die Potentialdifferenz zwischen deinem Signal und deiner > Auswerteschaltung werden? > Wie schnell muss die Detektion sein? Die Spannung kommt durch einen Akku, der theoretisch zwischen 10,5V und 12,7V schwanken könnte. Daher hätte ich die Grenze gerne irgendwo zwischen den 6V und den 10,5 bzw. 12V angesetzt. Die Auswertschaltung läuft über 3,3V. Die Detektion sollte natürlich möglichst schnell sein, eine Verzögerung von beispielsweise 50ms - vielleicht max 250ms sollte allerdings vertretbar sein. Wolfgang schrieb: > Nimm einen Komparator und stelle die Schwelle auf die Mitte zwischen dem > maximalen Störsignal und den minimalen "12V" ein. Danke, das werde ich mal testen. HildeK schrieb: > Jedoch langsam kristallisiert sich > heraus, dass nach meinem Verständnis folgendes gehen könnte: So etwas ähnliches habe ich in: Marco schrieb: > Macht einer Zenerdiode mit passendem Wert Sinn, die ab einer Spannung > durchlässt, die sich zwischen den 12V und der maximal auftretenden > Testspannung liegt? gemeint. Danke, das werde ich ebenfalls mal testen. HildeK schrieb: > sondern überprüfen, ob diese Spannung wenigstens für die > Hälfte oder zwei Drittel der nominellen Pulsdauer konstant vorhanden > ist. HildeK schrieb: > Vielleicht benötigt man noch einen RC-Tiefpass am Ausgang meines oben > angegebenen Vorschlags bei Verwendung kürzere Schutzzeiten. Danke
> Danke für Eure Tipps und ehrliche Meinung. > Bevor etwas umgesetzt werden würde, würde alles noch einmal mit einem > Fachmann durchgesprochen, aber bis dahin hätte ich gerne einen Versuch. Okay, das beruhigt - dann werde ich hier ebenfalls weiter Input geben. Und weil Du Dich recht schwer tust, Deine Anforderungen genau zu beschreiben, zäume ich das Pferd jetzt einfach einmal falsch herum auf: Wir schlagen Dir eine Schaltung vor, die bestimmte Eigenschaften hat und Du sagst uns dann, ob diese Eigenschaften für Dich okay sind oder nicht. Fangen wir schlicht mit der Schaltung von Helge (Beitrag "Re: 12V Schaltvorgänge erkennen" - die mit dem Optokoppler und dem TL431). Auf mich macht diese Schaltung einen guten Eindruck. Sie hat folgende Eigenschaften: - Sie schaltet den Transistor des Optokopplers (ich glaube, er meinte den hier: https://www.farnell.com/datasheets/3177039.pdf) bei ca. 9V Signalspannung (die an der Steuerleitung anliegt) durch. Da der Strom durch die LED allerdings ziemlich unter dem Nennstrom liegt, sollte der Transistor nicht mehr als 1mA schalten müssen. Das sollte aber dreimal reichen, um den Interrupt eines MC auszulösen. - Sie belastet Deine Steuerleitung mit ca. 0,5 mA unterhalb der Auslöseschwelle und ca. 2,5 mA oberhalb der Schaltschwelle. Nur Du kannst entscheiden, ob das zu viel Belastung für Deine Steuerleitung ist oder nicht. - Sie hat keine echte Hysterese und könnte um den Schaltpunkt (9V) herum "flackern", wenn die Signalspannung um den Schaltpunkt herum zu langsam ansteigt. Nur Du kannst beurteilen, ob das der Fall ist oder nicht. - Sie ist über die Widerstände sehr gut justierbar und Du kannst den Schaltpunkt darüber hoch- oder runtersetzen, wenn Du R1 oder R2 anpasst. - Sie schaltet "sofort" - auch bei kleinsten "Spitzen", die über 9V gehen. Nur Du kannst beurteilen, ob das für Deine Anwendung richtig oder falsch ist. Wenn Du die Schaltung besser verstehen willst, so lies Dir einfach ein paar Tutorials zum TL431 durch - es ist ein relativ einfaches Bauteil, das man auch als Anfänger noch gut verstehen kann. Der Schaltpunkt berechnet sich in Helges Schaltung wie folgt: Us = Ustab=2,495V * (1 + R2/R1) = 2,495V * (1 * 27k/10k) = 9,2V Dann schreib mal, ob Helges Schaltung Deine Anforderungen erfüllt. Und wenn nein, dann schreibe genau, welche Anforderungen sie nicht erfüllt und wie die Anforderung Deinerseits lautet. Dann konstruieren wir Dir was Neues ... Viele Grüße Igel1
Andreas S. schrieb: >>Fangen wir schlicht mit der Schaltung von Helge > (Beitrag "Re: 12V Schaltvorgänge erkennen" - die mit dem > Optokoppler und dem TL431). > Auf mich macht diese Schaltung einen guten Eindruck. Vielen Dank, das klingt alles sehr gut. Ich werde mich genauer mit dieser Schaltung befassen und mich bei Bedarf nochmal melden. Danke. Andreas S. schrieb: >> Sie belastet Deine Steuerleitung mit ca. 0,5 mA unterhalb der > Auslöseschwelle und ca. 2,5 mA oberhalb der Schaltschwelle. Kannst du mir erklären, (falls das geht) wie du auf diese Werte kommst, bzw. wie man das generell in diesem Fall berechnet? Für meinen Fall sind die Werte absolut ok.
HildeK schrieb: > Ich muss einigen meiner Vorposter recht geben, dass deine Anforderungen > nicht einfach zu verstehen sind. Jedoch langsam kristallisiert sich > heraus, dass nach meinem Verständnis folgendes gehen könnte: > o---|Z----+-----o > In R Out > o --------+-----o Als "galvanisch getrennt" würde ich das nicht durchgehen lassen ;-) Marco schrieb: > Es sollen (am besten der interrupt) die schaltvorgänge auf 12V erkannt > werden. Dies muss galvanisch getrennt erfolgen. Marco schrieb: > Ich kann/darf die genauen Hintergründe der Schaltung bzw. das bereits > existierende System leider nicht nennen Na dann suche dir ein Ing.-Büro, schließe mit denen ein NDA ab und zahle, aber frage hier nicht nach einer Lösung für lau. > Die Detektion sollte natürlich möglichst schnell sein, eine Verzögerung > von beispielsweise 50ms - vielleicht max 250ms sollte allerdings > vertretbar sein. "Möglichst schnell" willst du nicht bezahlen. Wenn 50ms ausreichend ist, wäre das auch völlig sinnlos.
Wolfgang schrieb: > Als "galvanisch getrennt" würde ich das nicht durchgehen lassen ;-) Ja, da hast du recht; habe ich überlesen. Ist aber kein Ding: einfach die LED eines OK in Reihe zu meinem 1k-Widerstand schalten und die Z-Diode etwa 1V kleiner wählen. Der Out wandert dann natürlich zum OK-Transistor ...
Timo N. schrieb: > Das geht auch in zivilisiert und freundlich. Da dies schon der zweite Thread von Marco ist, in dem er um den lauwarmen Brei herum faselt, kann ich schon nachvollziehen, wenn die Teilnehmer des Forums da langsam keine Lust mehr haben, sich verarschen zu lassen. > @Marco: Grundsätzlich sind die Leute hier im Forum scharf darauf zu > erfahren was die eigentlichen Anwendung ist, weil > a) Neugier > b) hilft es tatsächlich die richtige Lösung für das Problem zu finden. C) Weil man in Kenntnis des tatsächlichen Problems womöglich eine viel bessere (im Sinne von: zuverlässiger, sicherer, preiswerter, ...) Lösung vorschlagen könnte als jene, auf die ein TO sich in Unkenntnis besserer Alternativen bereits festgelegt hat.
Andreas S. schrieb: >> Sie belastet Deine Steuerleitung mit ca. 0,5 mA unterhalb der >> Auslöseschwelle und ca. 2,5 mA oberhalb der Schaltschwelle. > Kannst du mir erklären, (falls das geht) wie du auf diese Werte kommst, > bzw. wie man das generell in diesem Fall berechnet? > Für meinen Fall sind die Werte absolut ok. Ja, das kann ich (bzw. kann ich nicht, weil ich mich im letzten Post sträflich verrechnet hatte): Schritt 1: Öffne die Schaltung von Helge in einem separaten Browserfenster und lege es neben diesen Text, damit Du die folgende Beschreibung genau nachvollziehen kannst. Schritt 2: Schau Dir nochmals das Ohm'sche Gesetz an: U = R * I. Umgeformt: I = U/R oder auch R = U/I Schritt 3: Wir betrachten zunächst den Fall Us < 9,2V (Us sei die Steuerspannung an den 2 Pins Deiner Steuerleitung - also genau diejenige Spannung, die auch an Helges Auswerteschaltung anliegt) Nun fließt ein Strom I1 durch R2 und R1. Da R2 und R1 eine Reihenschaltung bilden, kann man sie aus Sicht der Steuerspannung durch einen Ersatzwiderstand Re ersetzen, der sich wie folgt berechnet: Re = R1 + R2 = 10k + 27k = 37k Dadurch kann man den Strom I1 berechnen (Ohmsches Gesetz): I1 = Us / Re = 9,2V / 37k = 0,2486mA Soweit, so gut. Aber was ist mit dem Strom I2, der wie folgt fließen könnte: R4 -> R3 -> TL432 -> GND ? Ganz einfach: der ist quasi Null, weil der TL431 die Strecke vom unteren Punkt des R3 nach GND nur dann öffnet, wenn seine Spannungsmesseingang (nämlich der mittlere Pin des TL431) über 2,495V gezogen wird. Diese Schwelle (oftmals Uref genannt) wird bei Us = 9,2V jedoch so gerade eben noch nicht erreicht. Warum? Weil der Spannungsmesseingang des TL431 vom Spannungsteiler, den die Widerstände R2 und R1 bilden, gefüttert wird (also die Verbindung vom Mittelpunkt zwischen R2 und R1 zum Spannungsmesseingang des TL431). Und die Spannung (ich nenne sie mal Ur1) in der Mitte dieses Spannungsteilers berechnet sich wie folgt: Ur1 = R1 * I1 = 10k * 0,2486mA = 2,486V Diese Spannung liegt haarscharf unter Uref = 2,495V. Somit sperrt TL431 die Kathoden-Anoden-Strecke (so heißen die beiden äußeren Enden des TL431). Es bleibt also im Falle von Us < 9,2 nur ein kleiner Strom durch R2 und R1 von ca. 0,25mA. Der "Querstrom" in den mittleren Pin des TL431 ist sehr klein und wird daher hier einfach vernachlässigt. Schritt 4: Nun betrachten wir den Fall Us = 12V Wie Du aus obiger Rechnung entnehmen kannst, überschreitet die Spannung Ur1 am Spannungsmesseingang des TL431 die Uref-Schwelle (Uref=2,495V), sobald Deine Steuerspannung die 9,2V überschreitet. Dann ändert sich das Szenario: die Kathoden-Anoden- Strecke von TL431 öffnet sich und das untere Ende von R3 wird quasi auf GND gelegt. Somit fließt nun ein Strom I2 durch R4 -> R3 -> GND. Er berechnet sich etwas anders als I1: Wie Du siehst, steckt im Optokoppler eine LED. Über dieser LED fallen lt. Datenblatt ca. 1,4V ab. Dabei ist es ziemlich egal, ob R3 dazu parallel liegt oder nicht - die LED "nagelt" die Spannung auf ca. 1,4V fest. Das bedeutet: an R4 fällt die restliche Spannung ab. Nehmen wir diesmal an, dass Deine Steuerspannung Us=12V ist. Dann beträgt die Spannung an R4: Ur4 = Us - Uled = 12V - 1,4V = 10,6V Somit beträgt der Strom I2: I2 = Ur4 / R4 = 10,6V / 1k = 10,6mA Zu I2 gesellt sich noch I1 hinzu, der ja durch den parallelen Strang R2 -> R1 -> GND fließt. Im Falle von Us = 12V erhöht sich I1 auf: I1 = Us / (R2 + R1) = 12V / (27k + 10k) = 0,3mA Beide Ströme I1 und I2 addieren sich und belasten Deine Steuerleitung somit mit dem Gesamtstrom Ig: Ig = I1 + I2 = 0,3mA + 10,6mA = 10,9mA Ich habe Dich somit schändlich belogen, als ich in meinem letzten Post geschrieben habe, dass Deine Steuerleitung mit nur 2,5mA oberhalb der Auslöseschwelle belastet werden würde (an dieser Stelle hätte es also schon den ersten Toten gegeben - Du siehst: so schnell kann's gehen ... Ich hoffe mal, ich produziere nicht noch weitere Tote ...). Viele Grüße Igel1
Andreas S. schrieb: > Schritt 1: Öffne die Schaltung von Helge in einem separaten > Browserfenster und lege es neben diesen Text, damit Du > die folgende Beschreibung genau nachvollziehen kannst. Vielen Dank, das werde ich mir dann genauer anschauen.
Schalten mit Hysterese kann man z.B. so bauen. Einschaltschwelle mit R1, Ausschaltschwelle mit R6 beeinflussen. Sobald der TL431 einschaltet, wird ein wenig Spannung zu seinem Steuereingang addiert. Sollten die 10mA bei 12V zu viel sein, die Werte von R4, R5, R7 verdoppeln. Dann fließen nur 5mA.
Helge schrieb: > Schalten mit Hysterese kann man z.B. so bauen. Einschaltschwelle > mit R1, Ausschaltschwelle mit R6 beeinflussen. Sobald der TL431 > einschaltet, wird ein wenig Spannung zu seinem Steuereingang addiert. Super, vielen Dank.
Helge, deine beiden Schaltungen sind aufwändig und daher nur notwendig, wenn man tatsächlich einen Komparator und ggf. eine Hysterese benötigt. Der TO hat jedoch nichts über die Flankensteilheit bei seinem Signal gesagt. Sollte die ausreichend schnell und die auftretenden 12V-Pegel einigermaßen stabil sein, dann wäre mir der Aufwand zu groß. Deshalb wiederhole ich meinen Vorschlag, diesmal mit Optokoppler.
Klaus H. schrieb: > Deshalb wiederhole ich meinen Vorschlag, diesmal mit Optokoppler. Danke, das werde ich auf jeden Fall auch mal testen und mit den anderen Schaltungen im Einsatz vergleichen. Über die exakte Flankensteilheit kann ich aktuell leider noch nichts konkretes sagen, werde ich bei Gelegenheit jedoch auch mal testen. Bin aktuell noch auf der Suche nach einem Oszi.
Helge schrieb: > kannst sowas versuchen. Schaltet bei etwa 9V. Kennst du für den Optokoppler eine Alternative, die in der Schaltung genauso verwendet werden kann und auf Reichelt verfügbar ist (am liebsten als DIP 4)? Kommt es hierbei auf den ctr wert an, da ich auf der Empfangsseite nur einen sehr geringen Stromfluss habe?
Marco schrieb: > Ich kann/darf die genauen Hintergründe der Schaltung bzw. das bereits > existierende System leider nicht nennen, Natürlich! Die Trumpfkarte „Top Secret“ darf natürlich nicht fehlen. Was für ein Quatsch. Als ob einige Randinformationen so viel verraten würden. Soll mit deiner Schaltung eine Rakete gestartet werden? Was produziert deine Firma sonst so, wenn ihr dieses „Problem“ nicht selbst lösen könnt? > aber ich kann zu 100 Prozent garantieren, dass es kein Scherz > oder irgendetwas ausgedachtes ist. Natürlich kein Scherz, nur Verarsche. Sorry, aber etwas mehr an Informationen würden vermutlich nicht zuviel verraten. Wenn Dein Problem tatsächlich so geheim ist, verstehe ich auch überhaupt nicht wie man sich dann an ein Forum wenden kann. Und, wie schon geschrieben, weshalb könnt ihr das Problem nicht alleine lösen? Respekt an die User die versuchen dich hier zu unterstützen.
Marco schrieb: > für den Optokoppler eine Alternative Nimm irgendeinen mit Übertragung >20% und 20mA. Beispiel LTV816. Oder irgendwas aus deiner Bastelkiste (defektes Netzteil oder so).
Helge schrieb: > Nimm irgendeinen mit Übertragung >20% und 20mA. Beispiel LTV816. Oder > irgendwas aus deiner Bastelkiste (defektes Netzteil oder so). Danke.
Hallo Marco, es gibt leider weitere Tote in Deiner sicherheitsrelevanten Applikation zu beklagen, weil ich einen weiteren Fehler bei der Berechnung des max. Laststroms (= der Strom, mit dem die Auswerteschaltung Deine Steuerleitung belastet wird) gemacht habe. Ursache war (neben meiner Unwissenheit) das irreführende Datenblatt von TI (es ist ja bekanntlich immer wichtig einen Schuldigen zu haben ...): https://www.ti.com/lit/ds/symlink/tl431.pdf?ts=1664076858664&ref_url=https%253A%252F%252Fwww.google.com%252F Dort findet sich in Abschnitt 9.2 ein funktionales Block- diagramm (siehe Bild 1 in diesem Post), welches suggeriert, dass der TL431 komplett durchschaltet, wenn die Spannung an seinem (mittleren) Spannungsmesseingang über Uref=2,495V steigt. Dass sich der TL431 damit selbst seine Versorgungs- spannung abgraben würde - soweit hatte ich irgendwie nicht gedacht. Ein wesentlich besseres funktionales Blockdiagramm bietet Onsemi zu seinem TL431 Baustein (siehe 2. Bild): https://www.onsemi.com/pdf/datasheet/tl431-d.pdf In diesem zweiten Blockdiagramm wird klar, dass der TL431 in unserer Beschaltung eben nicht seine Kathode mit seiner Anode kurzschließt, sondern die Kathodenspannung Uc per Durchsteuern seines Transistors nur so lange absenken wird, bis die Spannung an seinem nichtinvertierenden Komparator- Pin auf Uref=2,495V gefallen ist. Und weil der nicht-inver- tierende Komparator-Pin und seine Kathode über eine Diode verbunden sind, muss er den Transistor nur so lange aufsteuern, bis Uc = Uref - Ud = 2,495V - 0,6V = ca. 1,9V beträgt (Ud: Dioden-Durchlassspannung bei kleinen Strömen). Will sagen: wenn die Schaltschwelle von Us > 9,2V überschritten wird, so wird unser TL431 zwar durchschalten, seine Kathode aber nur bis max. 1,9V absenken. Das wiederum führt dazu, dass die Rechnung aus meinem letzten Post ein bisschen falsch war (max. 1-2 Tote ...). Ich wiederhole hier daher nochmals den kompletten Schritt 4 - diesmal korrigiert: Schritt 4: Nun betrachten wir den Fall Us = 12V Wie Du aus obiger Rechnung entnehmen kannst, überschreitet die Spannung Ur1 am Spannungsmesseingang des TL431 die Uref-Schwelle (Uref=2,495V), sobald Deine Steuerspannung die 9,2V überschreitet. Dann ändert sich das Szenario: die Kathoden-Anoden- Strecke von TL431 öffnet sich und das untere Ende von R3 wird auf 1,9V gelegt (nein, es wird nicht direkt auf GND gelegt). Somit fließt nun ein Strom I2 durch R4 -> R3 -> TL431 -> GND. Er berechnet sich etwas anders als I1: Wie Du siehst, steckt im Optokoppler eine LED. Über dieser LED fallen lt. Datenblatt ca. 1,4V ab. Dabei ist es ziemlich egal, ob R3 dazu parallel liegt oder nicht - die LED "nagelt" die Spannung auf ca. 1,4V fest. Das bedeutet: an R4 fällt die restliche Spannung ab. Nehmen wir diesmal an, dass Deine Steuerspannung Us=12V ist. Dann beträgt die Spannung an R4: Ur4 = Us - Uled - Utl431 = 12V - 1,4V - 1,9V = 8,7V Somit beträgt der Strom I2: I2 = Ur4 / R4 = 8,7V / 1k = 8,7mA Zu I2 gesellt sich noch I1 hinzu, der ja durch den parallelen Strang R2 -> R1 -> GND fließt. Im Falle von Us = 12V erhöht sich I1 auf: I1 = Us / (R2 + R1) = 12V / (27k + 10k) = 0,3mA Beide Ströme I1 und I2 addieren sich und belasten Deine Steuerleitung somit mit dem Gesamtstrom Ig: Ig = I1 + I2 = 0,3mA + 8,7mA = 9,0mA Ich habe Dich somit abermals beschummelt, als ich in meinem letzten Post geschrieben habe, dass Deine Steuerleitung mit 10,9mA oberhalb der Auslöseschwelle belastet werden würde (immerhin - die Fehler werden kleiner ...). Viele Grüße Igel1
Ich habe Helges Schaltung einmal in falstad's Online- Simulator zusammengeklickt (siehe Bild im Anhang). In diesem Online-Simulator könnte Ihr die Schaltung selbst ausprobieren (macht Spaß!!): https://www.falstad.com/circuit/circuitjs.html?ctz=CQAgjCAMB0lwrFaAmAnPALPMZ7IOySrJiT4jyQUVXwCmAtDgFABu4aAbCBgBxVguIZBipUAzOBDduY6PGYAncKQzD43HJDXjeaqgTiQlK7T05qtazpF5RwR48t4WVyEC7XIR90nBOe6tyBuvoO-hikHuLuGDEgqIIUGJaQyIgAfgAqADJxEJAAOgDOosIlYIyCJTCE4vgNusi8JJzw4mA15cXIVcglDBjQGKicvO2YqLz4U-3FYhUDQyNjEyPTszXQdQ34TS1gbR0VoiUZAC4ANvl0ACYMAI4AdgD6d1AlMfwfPaILxfhkHAfuJxNBQRDIVDuHMwCg+lsxqDiKg4ICRFNOF05shhgjigwYI5bHgMCJ8GMcJwOp15j9aYTYI5xiJyZTDjTEbxkWg0d51ljimBTsULtcOndHq9JQBBOHuIpC3jQMC8VXqtWa1XdXFA4n6uDifEwTicQR4Q68YiRSDC7ElZYG-WVJhzImYzDc5BtSDwSb4LqK2nulyemI+v0jAPzaCm82tK0iUh2oUisU3e7PN73GW6n78f5lWHG+Tc7RpFKoFJYK32nr4waxw6iQRTGviUTwQOLAlDM0WW1oPTwbmdrYj8TlkQjasj1AnRXpiWZ6W3H5-QsGColkcYfBk-AtDpTMDied0nElw5gRKoBre01wOK8btCrbX2-3002bS6cd6fcCCPG81TPBcziuDMpWzfMt2KegmHERFGlNDRyUgZEkIvbdXUReAKVtDoh1QDpazpIM8II09WytUjzxNFC2k4dDMPA0VIOXaDZRgRBFW+YtcIJHjuUBMAZnaNVbXGOsjUE5U4mwNBkxcRI2kYaN-iYEp5PERTEikzhVIQ6NGQnUTxN0ZSu2KGwIPFSpMwABxgvi4JdaohNLcQxiBVA-NIONBTg2SPPgWNfSIGwxk4fAR28V8tPg8LKFGSBotilo5lM7kfKIfy0v7EpbPY+zJQeZz3lc-4C3XNyS1tO8YqHPgYlVEcgp1BtOBVWj0gwmt2uDekBm61USL6jsR0GrYGopQE2y9NqXDYpcHK4tcg0ofNugQjzGWJIF2hAggYuIX8X2woUqgZbrfKIZBQXwmLDI6iiCVuoh7seuaXoGIlHEO48Wjms7nxWji1qzWVeIqRxau6dysrhQyMTSDpdG5Rq616QSGFxfC0k1FGWTIKpFX+Bl8cIZpVWJvBSaYRUmFja1UQe09eExilwdKlcYLmVbJVuFzYeBAWIaF-mcJwIqevGyhQVsTH6M6phgxVM1b1GHAHzS6zjAAdw8UZzEsVRTagZgjasEBQlMNQMFcQ2PFcGw7Btt3Let82dZds2FStv3bb0IO-i9oO8DsQJPedm30k0H2kmMABzDgTc91sZA0exncCeOg5EMRA7zso858Z29m4O2QhD4xRHISPbbMRvdPcUh0kD5ivDKLum-0TufFBGRB9rgedBDyvg-75RG+FNRG-5XxHEDhefBbsxY-NjOhBjwOw5iKgw9952j6SWek5X5o3AoK+58t9gw8ibh96BHOeFoN+eL34FPcfw5w5bt5G+dhd5G0br-H+thLapzDhAqgTEc7MHqFQEu8CfCFykEXRyIBJ520nhnRBRt8FQOjlA2OQhfangpNfch6coFUJkGQ5g2CGHX1YQQou1sKFJEzsIMotDn7fF4bvZBacE5t0Tm3RBAB7ewYQAAeaoSCSAetAPy6j1GgUOGQJADUxgYSUXwUYcRZDCDMYzAottdFpBABYkAABlc4dAACudBFDFEcgAQyeE8ZxTxk7MFkVEBRSjTwOF0eaKQ7h3B2KiJIf6MTkwgAANKePOAAC2kbcOgLxcj5GYEAA Für die Nachwelt habe ich die Konfigurationsdatei zur Schaltung aus dem Simulator exportiert und hier angehängt. Ihr könnt diese *.txt-Datei also vielleicht auch noch in 10 Jahren in den Simulator importieren und die Ergebnisse reproduzieren. Viele Grüße Igel1
Andreas S. schrieb: > Ich habe Dich somit abermals beschummelt, als ich in meinem > letzten Post geschrieben habe, dass Deine Steuerleitung Danke für die Verbesserung. Ist in diesem Fall sogar besser, da der Gesamtstrom, mit dem die Schaltung im Fall > 9,2V belastet wird, etwas geringer ausfällt. Andreas S. schrieb: > Ich habe Helges Schaltung einmal in falstad's Online- > Simulator zusammengeklickt (siehe Bild im Anhang). Vielen Dank.
Ach ja - und um der Wahrheit die Ehre zu geben: Ich habe Helges Schaltung aus schnödem eigenem Interesse weiterverfolgt. Denn: auch wenn Helges Schaltung die Einstellung des Schaltpunktes über die Widerstände R1 und R2 erlaubt und auch wenn man mit seiner Erweiterung noch prima eine Hysterese einbauen kann, so hat am Ende vermutlich doch Klaus H. recht, dass dies für Deine Zwecke "Overkill" ist und Du mit der Super-Simpel- Schaltung von Klaus H. ebenfalls Dein Ziel erreichst. Es kommt halt drauf an, was Du wirklich willst und brauchst - und in dieser Beziehung ist hier ja so wirklich keiner aus Deinen Beschreibungen schlau geworden. Viele Grüße Igel1
Also nochmals vielen Dank für Eure Hilfe. Ich habe inzwischen die Schaltungen von Helge (ohne Hysterese) und Klaus H. getestet. Beide Möglichkeiten funktionieren und liefern mir einen Ausgang, der während dem Schaltvorgang auf gnd gezogen wird. Meine Frage ist daher: Hat eine der beiden Möglichkeiten einen bestimmten Vorteil, wenn beide Schaltungen die Steuerleitung nicht zu viel belasten? Andreas S. schrieb: > so hat am Ende vermutlich doch Klaus H. recht, dass dies > für Deine Zwecke "Overkill" ist Selbst wenn das so ist, hat es doch keinen Nachteil, oder sehe ich das falsch? (Unabhängig von den Materialkosten und dem „Mehr“-Aufwand) Im Anhang ist eine „Messung“ des Steuersignals bei einem Schaltvorgang abgebildet. (Und bevor sich wieder jemand aufregt, ich weiß, dass das mehr eine Schätzung und schon gar keine exakte Messung ist, aber aktuell habe ich keine andere Möglichkeit) Nur als Überlegung: Wurde auch schon vorgeschlagen, aber spricht etwas gegen ein Miniatur-Leistungsrelais/ Relais?
Und noch als Ergänzung: Ich habe herausgefunden, dass das Steuersignal kein definierten +/- Pol hat (ich meine damit, dass ich nicht wissen kann, welcher PIN welcher ist), da die Schaltungen dies jedoch benötigen, brauche ich noch eine Art Verpolungsschutz, die beide Möglichkeiten des Eingangs ermöglichen. Grundsätzlich wird + geschaltet und gnd liegt durchgehend an, ich weis eben nur nicht, welcher PIN was ist. Ich habe an einen Brückengleichrichter gedacht und dies mit 1n4002 Dioden getestet und es funktioniert. (Ich weiß, dass dies die eingehende Spannung verringert und ich eventuell die Schaltschwelle anpassen muss) Gibt es eine besser geeignete Methode dafür? Und falls nein, welche Dioden würdet ihr dafür empfehlen?
Brückengleichrichter reicht. Schaltschwelle vielleicht 1V weniger. Die einfache Z-Dioden-Schaltung finktioniert, wenn die 12V recht genau ankommen. Wenns aber z.B. fürs Auto ist, mit teilweise ordentlichen Spannungsspitzen, kanns dir die einfache Schaltung zerschießen. Da ist die TL431-Schaltung mit ihrem größeren Vorwiderstand besser geeignet.
Helge schrieb: > Brückengleichrichter reicht. Schaltschwelle vielleicht 1V weniger. Alles klar, danke.
Marco schrieb: > Es soll nur der erste Schaltimpuls dieser Steuerleitung von unter 6V als > 12V erkannt werden Marco schrieb: > Damit wollte ich nur ausdrücken, dass zwischen den Pins zeitweise > verschiedene Spannungen anliegen, jedoch nur Impulse mit 12V (über 6V) > erkannt werden sollen Was du da fordert, ist eine Schaltung, die mal dies und mal das tut, wie es dir gerade in den Kram passt. So etwas gibt es nicht. Marco schrieb: > Oszilloskop Bilder Na endlich. Es gibt Optokoppler mit digital aufbereitetem Ausgang. Da musst du nur noch einen passenden Spannungsteiler vor packen. Etwa so:
1 | 2,7kΩ 1kΩ |
2 | In + o---[===]---+---[===]---+---o In - |
3 | | | |
4 | +----|>|----+ |
5 | Led vom Optokoppler H11L1M |
Wenn du anstelle des 2,7kΩ Widerstandes einen 1kΩ + 4,7kΩ Trimmpoti in Reihe schaltest, kannst du die Schaltschwelle sogar einstellen. Wenn du kurze Störspitzen heraus filtern willst, kannst du parallel zum 1kΩ Widerstand einen 22µF Kondensator schalten.
Steve schrieb: > Marco schrieb: > >> Es soll nur der erste Schaltimpuls dieser Steuerleitung von unter 6V als >> 12V erkannt werden Sorry, das war ein Schreibfehler. Das fällt mir erst jetzt auf. Es muss: „… von über 6V als 12V erkannt werden …“
Noch eine Anmerkung zu meinem Schaltungsvorschlag, den ich gerade oben nachgereicht habe: Dein 12V Signal wird mit etwa 4mA belastet. Ob das akzeptabel ist, kannst nur du wissen. Wenn ja würde ich das so bauen, denn einfacher geht es wohl kaum.
Steve schrieb: > Marco schrieb: > Es gibt Optokoppler mit digital aufbereitetem Ausgang. Danke, das werde ich mir mal genauer anschauen.
Habe gerade noch eine Idee wie man die Stromaufnahme auf etwa 2mA reduzieren kann:
1 | 2,7kΩ |
2 | In + o---[===]-----|<|-----------|>|----o In - |
3 | |
4 | Zener Led vom Optokoppler |
5 | 4,7V H11L1M |
Steve schrieb: > Habe gerade noch eine Idee wie man die Stromaufnahme auf etwa 2mA > reduzieren kann Tja, jetzt bist du auch bei meinem Vorschlag von vor zwei bis drei Wochen angekommen 😀. Die Bauteilwerte muss man halt anpassen an die ungefähre Schwelle. Ich habe meine so etwa in die Mitte zwischen den genannten 12V und 6V gelegt. Klaus H. schrieb: > Deshalb wiederhole ich meinen Vorschlag, diesmal mit Optokoppler.
Klaus H. schrieb: > Tja, jetzt bist du auch bei meinem Vorschlag von vor zwei bis drei > Wochen angekommen 😀. Upps. Ich muss zugeben, dass ich nicht alles gelesen habe.
Steve schrieb: > Upps. Ich muss zugeben, dass ich nicht alles gelesen habe. Macht ja nichts, das Smiley hast du gesehen? Eher: wenn zwei was ganz ähnliches unabhängig voneinander vorschlagen, kann es ja nicht ganz falsch sein ... 😉 Und der TO hatte das ja auch schon als Möglichkeit angesehen - im Eröffnungspost!
Marco schrieb: > Gibt es eine besser geeignete Methode dafür? Und falls nein, welche > Dioden würdet ihr dafür empfehlen? Ich denke auch, ein Brückengleichrichter sollte die denkbar einfachste Möglichkeit sein. 1N400x sind grundsätzlich geeignet; wegen der geringen zu erwartenden Stromstärke sollten auch 1N4148 genügen. Oder du nimmst einen fertigen Gleichrichter (z.B. Reichelt B80R DIO) – allerdings deutlich teurer.
Bitte melde dich an um einen Beitrag zu schreiben. Anmeldung ist kostenlos und dauert nur eine Minute.
Bestehender Account
Schon ein Account bei Google/GoogleMail? Keine Anmeldung erforderlich!
Mit Google-Account einloggen
Mit Google-Account einloggen
Noch kein Account? Hier anmelden.








