Guten Tag Ich wollte mal nachfragen ob jemand eine Idee zu meinem Problem hat. :) Ich habe eine variable Spannung von einem 6s LiPo Akku voll: (6 x 4.2V = 25.2V) leer: (6 x 3.3V = 19.8V) Nun habe ich aber ein Gerät, das maximal 4s (also 4*4.2V = 16.8V) will. Da dieses Gerät ein Display hat, auf welchem die gemessene Eingangsspannung (an der Buchse) angezeigt und bei zu tiefer Spannung alarmiert wird (zuerst visuell, dann akustisch), will ich auch diese Anzeige verwenden. (da sich mit einem Konkreten Spannungswert in etwa voraussehen lässt wie lange der Akku noch hält.) Das Gerät hat nur 2 Anschlüsse, VCC und GND, sprich keine Möglichkeit irgendwelche Datenleitungen zusätzlich zu führen, es muss die herunter skalierte 4s Spannung am Eingang anliegen. Also folgende Forderungen an die Schaltung: 6s Akku -> Schaltung -> äquivalente 4s Spannung -> Gerät sprich wenn der 6s Akku nur noch 3.5V x 6 = 21V hat, soll auch die äquivalente 4s Spannung nur noch 3.5V x 4 = 14V betragen. Prinzipiell ja ganz einfach, Spannungsteiler und fertig, richtig? :D Das Problem ist, dass ich ca. 15W brauche, wodurch ein Spannungsteiler wegfällt. Ein einfacher Schaltregler der eine fixe Spannung ausgibt geht auch nicht, da ich so keine Information über die Akkuspannung bekomme -> den Akku womöglich tiefentlade die ganze Schaltung ist zum Schutz des LiPo Akkus vor tief Entladung. Ich kann jedoch nicht einfach ein Komparator nehme der die Versorgungsspannung einfach kappt, da ich auf das Gerät (eine Videobrille zum fliegen) angewiesen bin, wenn die dann einfach mitten im Flug ausschaltet kann ich nichts mehr sehen. Habt ihr da Ideen, wie ich das lösen könnte? Einen Schaltregler mit OP der die Feedbackspannung anhand der Eingangsspannung beeinflusst wäre mal so eine Grundidee, weiss aber nicht wie ich das dann berechnen soll, dass es auch stimmt... (herumbasteln will ich nicht) vielen Dank im Voraus für die Antworten Freundliche Grüsse Lixx
Wieso braucht das "dämliche" Anzeigegerät 15W ???
Nimm lieber einen passenden Akku für das Gerät. Ich habe ja Verständnis, dass Leute gerne Reste wiederverwenden. Aber in diesem Fall stehen Aufwand und Nutzen in keinem Sinnvollen Verhältnis.
Wie hoch ist die Stromaufnahme deiner Brille? Wie hoch darf die maximale Eingangsspannung sein? Grund für die Frage: wenn die Stromaufnahme einigermaßen konstant wäre, könnte man das über eine Konstantstromquelle zwischen Akku und Brille lösen. Allerdings darf die Brille beim ersten Anlegen der zu hohen Spannung nicht zerstört werden (nach der KSQ liegen im Leerlauf die vollen 25 Volt an und sinken erst bei Belastung).
Lixx schrieb: > Ich wollte mal nachfragen ob jemand eine Idee zu meinem Problem hat. > […] > Ein einfacher Schaltregler der eine fixe Spannung ausgibt geht auch > nicht, da ich so keine Information über die Akkuspannung bekomme Dann wäre meine Idee, einen Regler zu basteln, der beim Unterschreiten einer gesetzten Eingangsspannung die Ausgangsspannung in den Bereich absenkt, in dem deine Videobrille die Akkuwarnung ausgibt. Ist nicht übermäßig simpel, aber durchaus machbar. Alternativ denkbar wäre eine externe Signalisierung, etwa durch Summer oder so – in dem Fall wär’s dann recht einfach.
wie wäre es mit: - aufmachen - Spannungsteiler für die Akkuspannungsmessung suchen - ändern/nach draußen führen - 6S BEC einbauen für die Spannungsversorgung - Spannungsteiler vor dem BEC anschließen - ???? - Profit!
Vom Urvieh MC34063A gibt es eine Version mit mehr Pins, den uA78S40, bei dem die Verbindung zwischen interner Referenz und Referenzkomparator extern durchgeführt werden muss. Mit Spannungsteiler an Stelle der internen Referenz kommt genau das raus, was du dir vorstellst Ob es auch effizientere Typen mit dieser Option gibt, weiss ich nicht.
braucht die Brille halt, ist nun mal gegeben, kann man nicht ändern..
Lixx schrieb: > braucht die Brille halt, ist nun mal gegeben, kann man nicht > ändern.. Teo D. schrieb: > Wieso braucht das "dämliche" Anzeigegerät 15W ???
Steve schrieb: > Nimm lieber einen passenden Akku für das Gerät. > > Ich habe ja Verständnis, dass Leute gerne Reste wiederverwenden. Aber in > diesem Fall stehen Aufwand und Nutzen in keinem Sinnvollen Verhältnis. War leider nicht die Frage :)
Du hast ja gar keine Frage und trollst hier nur rum!
Ich würde es mit einem Step-Down-Wandler machen, dessen Spannungsteiler für den Feedback-Eingang an der Eingangsspannung hängt, der aber so dimensioniert wird, dass die Ausgangsspannung im gewünschten Bereich liegt.
WoWe schrieb: > Ich würde es mit einem Step-Down-Wandler machen, dessen > Spannungsteiler > für den Feedback-Eingang an der Eingangsspannung hängt, der aber so > dimensioniert wird, dass die Ausgangsspannung im gewünschten Bereich > liegt. Grundsätzlich entspricht das dem, was ich auch schon als Idee hatte. Das Problem dabei ist, dass ein Schaltregler sein Feedback auch als Feedback braucht. (Erklärung anhand einem Beispiel) Nehmen wir an ich will U_out = 16V Uin = 25V Lege ich nun den feedback pin mittels Spanungsteiler auf Uin(25V), dann regelt der Schaltregler ins unendliche hoch, weil der feedback pin ja immernoch seine 1.23V hat (da die Eingangsspannung ja mehr oder weniger konstant bleibt, tendenz sinkend) normalerweise würde der Feedback pin dann eine höhere spannung als 1.23V haben, somit der regler selbst wieder tiefer reglen, dann ist die Spannung vlt. wieder unter 1.23V -> er reglet wieder hoch usw.. Was ich mir noch gedacht habe, wäre eine Art Mischer, der zur Referenz Spannung die eingangs Spannung dazu mischt, wie ich das genau anstellen bzw. berechnen soll weiss ich aber leider nicht. trotzdem danke für die (eine der wenigsten) hilfreiche Antwort! :)
Ja, in einem Forum muss man halt damit leben, dass man auch mit nicht der eigenen Fragestellung entsprechenden Antworten belästigt wird. Damit kann man umgehen indem man sie einfach weg ignoriert und nur das was einem was bringt weiter verfolgt, oder man geht darauf ein und schaut ob man daraus nicht doch noch ein Mehrwert gewinnen kann. Ein Forum dazu zu bekommen nur genau das zu machen was man gern hätte ist genauso erfolgversprechend wie das Sprichwörtliche "einen Sack Flöhe hüten". Sieht man daran, dass jetzt gleich wieder die Trollbeschimpfungen kommen - nur weil der OP sich dazu geäußert hat, dass eben ein solcher "offensichtlicher" Tip kam. Dabei war die ursprüngliche Frage keineswegs trollig sondern nur etwas umständlich formuliert. Und es gibt ja schon ein genau passenden Lösungsvorschlag: Step-Down mit externer Referenz durch Spannungsteiler, so dass Ausgang immer in einem festen Verhältnis zum Eingang steht. Ob das jetzt effizienter ist als nur 4s des 6s Akku zu verwenden hängt vom Wirkungsgrad des Wandlers ab. Aber mehr Kontext kann auch hilfreich sein, wenn der OP zum Beispiel sagt warum er 6s Akkus benutzen will statt die vorgesehenen 4s - z.B. weil die Drohne mit 6s fliegt und die FPV Brille eben 4s braucht, aber man nicht lauter verschiedene Akkus haben will. Das könnte den "Beifang" an gut gemeinten Tips reduzieren? Und würde eine Abwehrreaktion des Forums "du bist ja garnicht an einer besseren Lösung interessiert" verhindern?
Lixx schrieb: > Grundsätzlich entspricht das dem, was ich auch schon als Idee hatte. Meinen Beitrag mit dem 78S40 hast du gesehen?
(prx) A. K. schrieb: > Vom Urvieh MC34063A gibt es eine Version mit mehr Pins, den > uA78S40, bei > dem die Verbindung zwischen interner Referenz und Referenzkomparator > extern durchgeführt werden muss. Mit Spannungsteiler an Stelle der > internen Referenz kommt genau das raus, was du dir vorstellst > > Ob es auch effizientere Typen mit dieser Option gibt, weiss ich nicht. okay, klingt mal interessant, danke ich weiss jedoch noch nicht genau wie ich das dann berechnen würde. Könntest du mir da evtl. ein kleines Beispiel geben? :) (irgendwelche Werte, nix konkretes, einfach so dass ich ein Beispiel hab) danke vielmals im Voraus :)
(prx) A. K. schrieb: > Lixx schrieb: >> Grundsätzlich entspricht das dem, was ich auch schon als Idee hatte. > > Meinen Beitrag mit dem 78S40 hast du gesehen? Jup, klingt mal gut, aber ist grad schwer von der Verfügbarkeit her.. mit nem "normalen" step down Schaltregler und evtl. externem OP wär's etwas einfacher, mir fällt aber auch grad keine Lösung mit dem ein, leider :D
Lixx schrieb: > ich weiss jedoch noch nicht genau wie ich das dann berechnen würde. (1) Standardschaltung als Step Down für Eingangs- und Ausgangsspannung berechnen. http://www.nomad.ee/micros/mc34063a/ könnte dabei helfen. (2) Spannungsteiler an Eingangsspannung auf 1,25V dimensionieren, mit Kondensator am Abgriff. Belastet wird der nur durch den Bias-Strom des Komparators, das sind < 200nA. (3) Verbindung vom Eingang des Referenz-Komparators zur Referenzspannungsquelle auftrennen und durch (2) ersetzen. Die Ausgangspannung wird der Eingangsspannung proportional folgen.
Lixx schrieb: > aber ist grad schwer von der Verfügbarkeit her https://www.reichelt.de/index.html?ACTION=446&LA=0&nbc=1&q=78s40
(prx) A. K. schrieb: > Lixx schrieb: >> aber ist grad schwer von der Verfügbarkeit her > > https://www.reichelt.de/index.html?ACTION=446&LA=0&nbc=1&q=78s40 Ja klar, so verfügbar wärs hätte halt hier grad noch paar Schaltregler und OP's rumliegen :D aber naja egal, danke für die Hilfe
Lixx schrieb: > hätte halt hier grad noch paar Schaltregler ... rumliegen Tja, bei den meisten modernen Controllern geht das so nicht. Wenn Du keinen TL494 oder TL598 o. ä. daheim hast, geht höchstens noch ein Aufbau der PWM "zu Fuß". Hast Du wenigstens ein Hi/Lo oder Halfbridge Gate Driver IC oder ein P/N-Ch Pärchen mit erlaubten bis 30V an den Gates liegen? Vermutlich willst Du ja einen Synchronwandler (außer es käme Dir vordergründig auf "habe ich daheim" an - aber dann hätte Deine TE wohl besser gleich die entspr. Liste enthalten sollen...).
hochohmiger Spannungsteiler 1 zu 1.5, Emitterfolger dahinter (U_be beachten?). Fertig. Wirds halt bissl warm. Würde ich garkein großen Aufwand treiben.
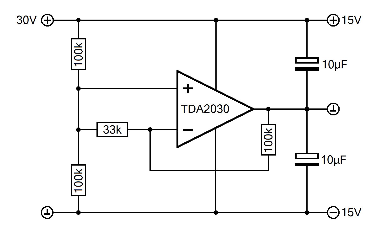
Alfred B. schrieb: > geht höchstens noch ein Aufbau der PWM "zu Fuß". Theoretisch müsste das mit einem festen Tastverhältnis gehen. Man könnte mit einem NE555 ein PWM Signal mit Tastverhältnis 66/33 erzeugen, damit eine Push/Pull Treiberstufe (Motortreiber) ansteuern und deren Ausgangsspannung mit einem L/C Filter glätten. Schaltungsprinzip: https://de.wikipedia.org/wiki/Abw%C3%A4rtswandler#Synchronwandler Wenn Energie-Effizienz keine Role spielt, könnte man einen Spannungsteiler benutzen, dessen Ausgang mit einem Leistungs-OP-Amp als Spannungsfolger verstärkt wird. Schaltungsprinzip: siehe Anhang, wobei der Ausgang des IC die verringerte Versorgungsspannung für die Brille liefert. Ignoriere die für deinen Fall unpassende Beschriftung des Ausgangs. Ich denke, die Kondensatoren kann man weg lassen.
Die ideale Lösung dürfte ein 2p4s-Akku sein. Sonst fressen die ganzen Umwandlungsprobleme den Vorteil des größeren Akkus auf.
Der 2030 wird schwingen. da muss man den Eingang noch weiter absenken und die Verstärkung auf min. 10 oderso erhöhen. Ist zwar kein Rail2Rail Typ - muss ja aber auch nicht.
Steve schrieb: > Theoretisch müsste das mit einem festen Tastverhältnis gehen. > Man könnte mit einem NE555 Nicht lieber LMC555? ;-) > ein PWM Signal mit Tastverhältnis 66/33 erzeugen, damit > eine Push/Pull Treiberstufe (Motortreiber) ansteuern und deren > Ausgangsspannung mit einem L/C Filter glätten. Ein sehr niederohmiges Konstrukt aus Mosfet-Halbbrücke (also synchron) und Speicher-L, durch die immer Strom flösse, was die aktive Gegentaktstufe bei korrekter Dimensionierung auch gewährleistete, hätte schon die feste (und halbwegs präzise*) Spannungsübersetzung. (*Zwar mit Abweichungen nach unten durch den stromabhängigen Spannungsabfall an den parasit. Widerständen von HS-Mosfet, Speicherdrossel und Leiterbahnen. Diesen ausregeln kann man am einfachsten mit prx' Ansatz = U_Bat anteilig als U_ref. Diese Abweichung wäre aber "verschmerzbar", da somit ja doch höchstens früher_abgeschaltet (und folglich nur die Akkus geschont) würde(n). Bloß übertreibt man es (zu hochohmig), schränkt man sich die Nutzbarkeit des Energieinhalts genauso ein wie dadurch daß an den (zu) hohen parasit. R (zu) viele Verluste entstünden.) Also auf niederohmigst wäre streng zu achten, bei zu niedriger Schaltfrequenz täte man sich schwer mit passender L & Layout. Vorsicht diesbezüglich bei Motor-Treibern, welche teils intern auf zu niedrige Maximalfrequenz festgelegt. Sync-Buck Controller (/Converter, Fets integriert) mit Forced Continuous Mode (oder manche ältere solche ohne automatische "Light Load Diode Emulation") schalteten recht hochfrequent. Steve schrieb: > Wenn Energie-Effizienz keine Role spielt, könnte man einen > Spannungsteiler benutzen, dessen Ausgang mit einem Leistungs-OP-Amp als > Spannungsfolger verstärkt wird. > > Schaltungsprinzip: siehe Anhang, wobei der Ausgang des IC die > verringerte Versorgungsspannung für die Brille liefert. Und man natürlich noch das Teilerverhältnis anzupassen hätte. > Ich denke, die Kondensatoren kann man weg lassen. Den unteren besser nicht, ich ginge sogar höher damit. ;-) "Single Ended" Linearer Spannungsregler ginge auch einfacher. Bloß sehe ich das hier ähnlich... Helge schrieb: > Die ideale Lösung dürfte ein 2p4s-Akku sein. Sonst fressen die ganzen > Umwandlungsprobleme den Vorteil des größeren Akkus auf. ...jedenfalls sofern man Linearregler nutzen wollte. Was in Frage käme und was nicht ist dank recht sparsamer Informationslage ("ich habe: .../ich möchte (nicht): ...") unklar.
Bitte melde dich an um einen Beitrag zu schreiben. Anmeldung ist kostenlos und dauert nur eine Minute.
Bestehender Account
Schon ein Account bei Google/GoogleMail? Keine Anmeldung erforderlich!
Mit Google-Account einloggen
Mit Google-Account einloggen
Noch kein Account? Hier anmelden.
