Ich habe hier einen defekten PWM-Leistungssteller vor mir, im Prinzip wie auf dem Bild nur das bei mir das ganze 4 mal statt 3 mal parallel aufgebaut ist und statt der 2 70HFL60-S02 Dioden sinds bei mir 3. Geschaltet werden 260A statt 230A Endtransistoren sind gesperrt es kommt also keine Leistung zum Brenner, wenn Sie durch wären würde ich ein dauerleiten vermuten und heiße Kühlkörper, diese sind aber kalt. Deswegen könnte es an der Ansteuerung liegen. Vor den Transistoren liegen 32V an diese sind stabil also nochmal ein Hinweis das die Transistoren nicht leitent sind. Ich wollte mal fragen wie könnte man Ansteuerung verbessern (Schaltflanken)? Den BC141 gegen etwas stärkeres mit mehr Verstärkung austauschen um dann evtl. jeweils 2 BD249C parallel ansteuern zu können, damit die BD250C dann etwas mehr Strom auf die Basis bekommen? Wo seht ihr den Hinkefuß in dieser Schaltung. BC141-16 NPN/60V/1A/0,8W/Verstärkung 100 bis 250 BD249C NPN/100V/25A/Verstärkung 5 BD250C PNP/100V/25A/125W/Verstärkung 5 HFL60-S02 Fastrecovery Dioden 600V/70A
Thomas O. schrieb: > Ich wollte mal fragen wie könnte man Ansteuerung verbessern Die ganze Schaltung ersetzen. Das ist Murks von 1970. Direkt parallel geschaltete Bipolartransistoren: Der Strom verteilt sich niemals gleichmässig, mit Pech bekommt einer Alles und die anderen Nichts. Sehr niederohmige Basis-Emitter Widerstände soll schnell abschalten, verheizt aber viel Leistung. Und vor dem BC141 ist sicher noch ein Basisvorwiderstand. Ersetze besser durch MOSFETs. Die wurden in den letzten 50 Jahren nämlich erfunden. Bei parallelen MOSFETs im Schaltbetrieb bekommt aber jeder seinen eigenen Gate-Widerstand da sie unterschiedliches Miller-Plateau haben. https://dse-faq.elektronik-kompendium.de/dse-faq.htm#F.22.2
Michael B. schrieb: > Ersetze besser durch MOSFETs. Die wurden in den letzten 50 Jahren > nämlich erfunden. Full ACK, das war auch das erste, was ich gedacht habe. Man nehme 5-6 Stück IRFB3205/3207 und treibe sie aus einem kleinen Highside Netzteil und ein paar Gatetreiber Optokopplern. Will man sich das Highside Netzteil sparen, sucht man sich kräftige P-Kanal, wobei das schwieriger ist.
für 100V 25A P-MOSFETs wird die Auswahl aber schon recht dünn und teuer.
Thomas O. schrieb: > für 100V 25A P-MOSFETs wird die Auswahl aber schon recht dünn und teuer. Sage ich ja. Es sind allerdings nur 32V, die wir hier haben.
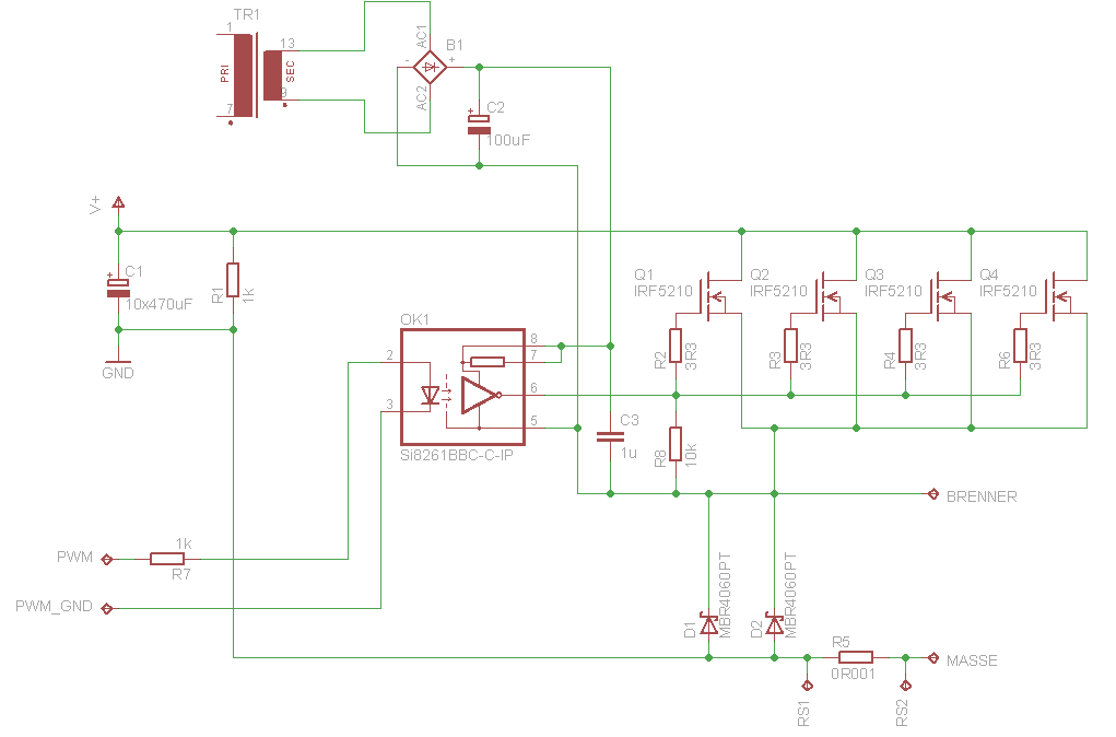
Thomas O. schrieb: > Ich habe hier einen defekten PWM-Leistungssteller vor mir, im Prinzip > wie auf dem Bild nur das bei mir das ganze 4 mal statt 3 mal parallel > aufgebaut ist und statt der 2 70HFL60-S02 Dioden sinds bei mir 3. > Geschaltet werden 260A statt 230A Naja, die chaltung hätte man besser zeichnen können. Zuviele Transistoren stehen auf dem Kopf, da kriegt man ja Knoten im Hirn. > Endtransistoren sind gesperrt es kommt also keine Leistung zum Brenner, Was für ein "Brenner" soll das sein? > wenn Sie durch wären würde ich ein dauerleiten vermuten und heiße > Kühlkörper, diese sind aber kalt. Deswegen könnte es an der Ansteuerung > liegen. Vor den Transistoren liegen 32V an diese sind stabil also > nochmal ein Hinweis das die Transistoren nicht leitent sind. Das sollte sich leicht finden lassen, ist ja diskret und überschaubar (wenn man's mal gescheit zeichnet. > Ich wollte mal fragen wie könnte man Ansteuerung verbessern > (Schaltflanken)? Was macht man mit den 260A? Einfach nur heizen? Oder schweißen? > Den BC141 gegen etwas stärkeres mit mehr Verstärkung austauschen um dann > evtl. jeweils 2 BD249C parallel ansteuern zu können, damit die BD250C > dann etwas mehr Strom auf die Basis bekommen? Wo seht ihr den Hinkefuß > in dieser Schaltung. Was soll sie denn machen? Was machen die Alu - und Messingplatte? Heizmatte oder Kühlkörper? > BC141-16 NPN/60V/1A/0,8W/Verstärkung 100 bis 250 > BD249C NPN/100V/25A/Verstärkung 5 > BD250C PNP/100V/25A/125W/Verstärkung 5 > HFL60-S02 Fastrecovery Dioden 600V/70A Spannungsmäßig "leicht" überdimensioniert. Bei 32V kann man über Schottkydioden nachdenken. Was machen die hier? Freilaufdioden?
Ja aber so nah an die Grenze wollte ich nicht unbedingt gehen. Die Teile hängen zw. Alu und Messing vielleicht sorgt das für den Widerstand damit einzelne Transistoren nicht so davon laufen. Falls ich die Teile tauschen sollte, habe ich noch folgendes gefunden TIP36C https://www.mouser.de/datasheet/2/389/tip35c-1852460.pdf 2SA1943 https://cdn-reichelt.de/documents/datenblatt/A100/2SA1943_INCHANGE.pdf diese 230V / 15A und mehr Verstärkung was haltet ihr davon im direkten Vergleich?
Thomas O. schrieb: > Wo seht ihr den Hinkefuß > in dieser Schaltung. Naja. Wenn bei BRENNER wirklich 260A rauskommen sollen und T1-T8 WIRKLICH minimal Stromverstärkung 5 haben, müßte T11 52 A schalten. Kann er nicht wirklich. Also lebt die Schaltung davon, daß die Stromverstärkung MINDESTEND um Faktor 2-3 besser ist, also eher 10-15. Immer noch mies, aber so ist das nun mal. R3 erscheint mir zu hochohmig, da würde ich eher in Richtung 100 Ohm gehen. T9 ist hier eher fehl am Platz, wurde wahrscheinlich benutzt, weil er schon vorhanden ist. Aber OK, bei 1,5A hat er min. 25fache Stromverstärkung. Passt. An T10 kann man nix optimieren, der ist nur der Pegelwandler für T9. Wenn man es reparieren will und nicht alles neu machen will, so weit wie möglich 1:1 ersetzen.
danke für den Schaltplan Falk, als MOSFET hätte ich noch diesen hier gefunden IRF5210 -100 V, -40 A,RDS(on) 0,06 Ohm https://cdn-reichelt.de/documents/datenblatt/A100/IRF5210_IR.pdf Das ganze ist nach T9 4 mal aufgebaut jede Platine muss nur 65A schalten, das könnte mit der Verstärkung und dem Basisstrom hinhauen Jemand ne Vermutung mit welcher Frequenz das ganze maximal laufen kann?
Falk postet den gleichen Scheiß. Parallele Bipolartransistoren brauchen mindestens einen Widerstand zur Stromgegenkopplung und wenn die niederohmig sein sollen, dann wäre es nicht die schlechteste Idee, die Transistoren zu matchen. Ansonsten holt sich der heißeste Transistor (beginnend mit der besten Stromverstärkung) den meisten Strom und wird noch heißer, kriegt noch mehr Strom und irgendwann platz ihm verständlicherweise der Arsch.
Ben B. schrieb: > Falk postet den gleichen Scheiß. Parallele Bipolartransistoren brauchen > mindestens einen Widerstand zur Stromgegenkopplung Ich habe den IST-Zustand gezeichnet, KEINE Empfehlung gegeben das exakt SO zu machen!
Thomas O. schrieb: > danke für den Schaltplan Falk, > > als MOSFET hätte ich noch diesen hier gefunden > IRF5210 -100 V, -40 A,RDS(on) 0,06 Ohm > https://cdn-reichelt.de/documents/datenblatt/A100/IRF5210_IR.pdf Kann man was mit anfangen. Viel parallel können 65A schalten, macht ~15W Verlustleistung/MOSFET. Man braucht auch keine Symmetrierungsmaßnahmen, denn MOSFETs im Schaltbetrieb machen das allein durch den positiven Temperaturkoeffizienten von R_DS_ON. > Das ganze ist nach T9 4 mal aufgebaut jede Platine muss nur 65A > schalten, das könnte mit der Verstärkung und dem Basisstrom hinhauen Ach so, das klingt schon anders! > Jemand ne Vermutung mit welcher Frequenz das ganze maximal laufen kann? Irgendwas um die 10-20kHz vielleicht. Oder meinst du eine Ersatzschaltung mit MOSFETs? Die schafft deutlich mehr, wenn man weiß was man tut.
Was soll das werden, Senkerodierung? Gibts dafür keine bereits erprobten Schaltungen?
irgendwie haben Sie es ja hinbekommen, habe mich heute nicht weiter mit beschäftigt, außer die Kabel (PWM-Leitung und Masseleitung) zum BC141 auszubauen und unter Belastung gemessen. War aber ok, morgen löte ich die R-Sense Leitungen ab um die kleine Platine mit dem BC141 rauszunehmen und zu testen. Vielleicht sorgen die Aluplatten für genügend Widerstand zum Ausgleich zw. den Transistoren. Ich meinte mit welcher Frequenz diese Schaltung so gearbeitet haben könnte. Das soll nichts neues werden, das Teil sitzt in einem Schweißgerät welches nicht mehrere Trafoanschluße hat, sondern auf der Sekundärseite per PWM geregelt wird. Aber im Moment tut sich nichts mehr. De PWM-Block aus 32 BD250C schaltet nicht mehr durch. Und ja ich denke das sollen Freilaufdioden sein. Meint ihr das eine 55V Ausführung wirklich reicht, den dann gäbe es schon bessere Typen die man auswählen kann bezügl. RDS(on)
Thomas O. schrieb: > Meint ihr das eine 55V Ausführung wirklich reicht, den dann gäbe es > schon bessere Typen die man auswählen kann bezügl. RDS(on) Denke ich schon. Dazu 60V Schottkydioden und gut.
Keine Angst vor N-Kanal in der Highside. Das einzige, was du extra brauchst, ist ein kleines 12V Netzteil mit Bezugspunkt auf den +32V.
In der Originalschaltung ist ausschalten gebremst, weil die Dioden so lahm sind. Trotzdem wurden 100V-Transistoren eingebaut. In der Kiste gibts wohl genug Fluß, der in den Verbindungen gespeichert ist. Kommt die Gleichspannung aus einem gewöhnlichen Trafo? Zum Nmos ansteuern brauchst Hilfsspannung, läßt sich aus Trafospannung leicht erzeugen. Meine Wahl wäre 8x IRFB4110 + eine high side Ansteuerung statt der 4 Ansteuerplatinen und der vielen PNP. Für die Dioden 8x 40CPQ100 oder so.
Welche Gleichspannung meinst du? Das Gerät hat einen 3 Phasen Schweißtrafo auf einen B6 Gleichrichter danach kommen 10x 470µF Elkos parallel. Ansonsten gibt einen Steuertrafo der 9V und 28V liefert und auf der Steuerplatine selbst ist nochmal ein kleiner Trafo aus dem eine stabilisierte 12V Versorgung erzeugt wird.
Thomas O. schrieb: > Ich meinte mit welcher Frequenz diese Schaltung so gearbeitet haben > könnte. unter 20kHz. > Meint ihr das eine 55V Ausführung wirklich reicht, den dann gäbe es > schon bessere Typen die man auswählen kann bezügl. RDS(on) Wie wäre IRFP4468. Ja, ich weiss, N-Kanal, also braucht man +10V über VCC, aber es werden 3(4) Stück statt 3(4) x 8 Stück tun.
Thomas O. schrieb: > Welche Gleichspannung meinst du? Die 32V, welche deine PWM speisen. > Das Gerät hat einen 3 Phasen Schweißtrafo auf einen B6 Gleichrichter > danach kommen 10x 470µF Elkos parallel. Eben die. > Ansonsten gibt einen Steuertrafo der 9V und 28V liefert und auf der > Steuerplatine selbst ist nochmal ein kleiner Trafo aus dem eine > stabilisierte 12V Versorgung erzeugt wird. Und dazu brauchst du noch einen Trao oder eine frei Sekundärwicklung, die ca. 12-15V nach einem Gleichrichter ausspuckt. Damit kann man potentialfrei den Treiber für die N-Kanal MOSFETs speisen. Siehe Anhang. Der braucht wenig Strom, so 10-50mA, je nach Taktfrequenz und Gatekapazität.
Wenn die Schaltung wie vermutet aus den frühen 70igern ist und bis jetzt funktioniert hat, dann mag sie trotz des antiquierten Aufbaus robust und zuverlässig gearbeitet zu haben. Die müsste ein hipper Neuaufbau erstmal beweisen! Hier gibt es wider den Konflikt alt gegen neu. Helft dem TO doch lieber erstmal bei dem was er hat.
ich denke auch wenn das Ding nun 30 Jahre gehalten hat kann es so schlecht nicht gewesen sein. Die Frage ist nur ob die die BJT selektiert haben oder reichte der Widerstand der Aluplatten auf den Sie geschraubt waren. Vielleicht ist es aber auch hilfreich gewesen die 260A auf 32 Transistoren aufzuteilen vielleicht ist dieses davonlaufen bei geringeren Strömen nicht so ausgeprägt. Hier kenne ich mich aber zu wenig aus. Ich würde jetzt schon gerne bei P-Kanal bleiben um nur die Transistoren auszutauschen und ggf. die kleine Ansteuerplatine. Folgende Teile wären günstig zu bekommen, würdet ihr eher auf den niedrigeren RDS (on) Wert legen oder lieber auf einen höhere Spannungsfestigkeit. IRF 5210 MOSFET, P-Kanal, -100 V, -40 A,RDS(on) 0,06 Ohm, TO-220AB IRF 4905MOSFET, P-Kanal, -55 V, -74 A, RDS(on) 0,02 Ohm, TO-220AB Ich gehe jetzt mal zum Gerät und messe mal etwas durch und kontrolliere ob überhaupt noch ein PWM Signal ausgegeben wird.
Thomas O. schrieb: > ich denke auch wenn das Ding nun 30 Jahre gehalten hat kann es so > schlecht nicht gewesen sein. Die Frage ist nur ob die die BJT selektiert > haben oder reichte der Widerstand der Aluplatten auf den Sie geschraubt > waren. Nein. Wenn ein Modul 65A schaltet, sind das ~8A/Transistor. Bei der ohmschen Symmetrierung rechnet man mit ca. 1V Abfall am Emitterwiderstand, macht ~ 120mOhm. Soviel hat eine massive Aluplatte sicher nicht. Da geht es eher darum, die Transistoren thermisch gut zu koppeln, damit sie nahezu die gleiche Temperatur haben und dadurch im Wesentlichen symmetriert werden. > Vielleicht ist es aber auch hilfreich gewesen die 260A auf 32 > Transistoren aufzuteilen vielleicht ist dieses davonlaufen bei > geringeren Strömen nicht so ausgeprägt. Da ist das Problem eher größerer, denn je kleiner die Ströme, umso kleiner die Wirkung der Symmetrierwiderstände. > Ich würde jetzt schon gerne bei P-Kanal bleiben um nur die Transistoren > auszutauschen und ggf. die kleine Ansteuerplatine. Naja, kann man machen. > Folgende Teile wären günstig zu bekommen, würdet ihr eher auf den > niedrigeren RDS (on) Wert legen oder lieber auf einen höhere > Spannungsfestigkeit. > > IRF 5210 MOSFET, P-Kanal, -100 V, -40 A,RDS(on) 0,06 Ohm, TO-220AB > IRF 4905MOSFET, P-Kanal, -55 V, -74 A, RDS(on) 0,02 Ohm, TO-220AB 55V reichen bei 32V Betriebspannung aus. Die haben nur 1/3 R_DS_ON, sparen also deutlich an Verlustleistung bzw. man braucht weniger. Rechne mal mit ca. 20W / MOSFET, das kriegt man noch ohne riesigen Aufwand gut gekühlt. P = I^2 * R I = SQRT(P/R) = SQRT(20W/20mR) ~ 30A Sagen wir 25A/MOSFET und alles ist gut. Macht 10 Stück für deine Schaltung. > Ich gehe jetzt mal zum Gerät und messe mal etwas durch und kontrolliere > ob überhaupt noch ein PWM Signal ausgegeben wird. Gute Idee.
Falk B. schrieb: > > Nein. Wenn ein Modul 65A schaltet, sind das ~8A/Transistor. Bei der > ohmschen Symmetrierung rechnet man mit ca. 1V Abfall am > Emitterwiderstand, macht ~ 120mOhm. Soviel hat eine massive Aluplatte > sicher nicht. Habe nicht den ganzen Thread gelesen, aber mir fehlt jetzt irgendwie die Vorstellungskraft, wie die Emitter von TO3 Transistoren mittels einer massiven Aluplatte verbunden sein können. Ist das wirklich so?
sonnenschein schrieb: > Habe nicht den ganzen Thread gelesen, aber mir fehlt jetzt irgendwie die > Vorstellungskraft, wie die Emitter von TO3 Transistoren mittels einer > massiven Aluplatte verbunden sein können. Ist das wirklich so? Ist ja auch nicht so. Einfach nochmal anschauen.
Also nach dem Gleichrichter sieht die Spannung absolut sauber aus, denke das trotz der Elkos, eine defekte Diode auffallen würde. PWM ist vorhanden. Die kleine Platine mit dem BC141-16 habe ich ausgelötet und mal schnell wie folgt getestet. 30V an den 470 Ohm Widerstand der zum Kollektor des Transistor, Emitter an Masse, die Basis habe ich dann mit 1k an die 30V gelegt sind 30mA Basisstrom und die Spannung ist nach dem Widerstand zusammengebrochen. Anbei mal ein paar Bilder wie das ganze aufgebaut ist, von diesem Platten gibt es eben 4 Stück.
Thomas O. schrieb: > Anbei mal ein paar Bilder wie das ganze aufgebaut ist, von diesem > Platten gibt es eben 4 Stück. Da wäre es ja kein Problem angemessene Stromverteilwiderstände nachzurüsten.
Thomas O. schrieb: > Anbei mal ein paar Bilder wie das ganze aufgebaut ist, von diesem > Platten gibt es eben 4 Stück. Einer der Transistoren ist gesprengt, der 2. oben links. Steuer das Ding doch einfach mal mit PWM 10kHz, 10% an und miss mit dem Oszi die paar Punkte. Da findet man schnell raus, wo es hakt. Kann man auch statisch mit 100% PWM machen, einfach einen ausreichend großen Lastwiderstand an den Anschluss brenner klemmen, so das 1-2 A fließen. Dann kann man sogar mit dem Multimeter messen. Vermutlich schließt der defekte Transistor die Basen seiner Brüder kurz und verhindert damit das durchschalten. Test. Basen einzeln ablöten und durchmessen.
so aus der Erfahrung raus, hattet ihr schonmal PNP Bipolare Transistoren die nicht mehr geleitet haben, viel wahrscheinlicher bei einem Defekt ist doch das sie Dauerleiten oder? Habe mir nochmal die Originalschaltung angesehen ohne Kontakt zum Werkstück kann der NPN BD249 nicht die Basis der PNPs BD250 runterziehen so das die leiten. Kontakt zum Werkstück ist da aber es tut sich nichts, ich vermute es liegt deswegen am ersten BD250 oder an den 4 BD249. Deswegen könnte ich auch nichts messen. @Falk: Ja habe deine Antwort auch gerade gesehen, du meinst T9 oder T11
Thomas O. schrieb: > so aus der Erfahrung raus, hattet ihr schonmal PNP Bipolare Transistoren > die nicht mehr geleitet haben, Ja. > viel wahrscheinlicher bei einem Defekt > ist doch das sie Dauerleiten oder? Ja.
Thomas O. schrieb: > @Falk: Ja habe deine Antwort auch gerade gesehen, du meinst T9 oder T11 Ich meine einer der T1-T8.
Das Problem bei der alten Schaltung ist, das die Transistoren am besten alle aus einer Charge kommen. Ist einer kaputt, findet man nur sehr schwer einen, der exakt genauso ist und damit ist der nächste Ausfall schon programmiert. Das passiert bei MOSFets nicht, weil du die ja sowieso immer voll in die Sättigung fährst, damit gibt es schon mal keine BE-Spannungsunterschiede. Dann kommt es nur noch drauf an, das alle etwa den gleichen Kanalwiderstand haben - bei Markenware sollte das der Fall sein. So wie sich die Endstufe präsentiert, sollte man die auch leicht auf TO220 umbauen können. Drain bleibt Kollektor und die beiden anderen muss man nur anders rum anschliessen. (Emitter und Basis werden resp. Gate und Source). Ein und Ausgang so einer Endstufe sind bei N-Kanal vertauscht, bei P-Kanal nicht. Wenn man das ganze mit einem kräftigen HCPL3180/3120 antreibt und 10 Ohm in jedes Gate legt, sollte das klappen.
Matthias S. schrieb: > Das Problem bei der alten Schaltung ist, das die Transistoren am besten > alle aus einer Charge kommen. Jain. > Ist einer kaputt, findet man nur sehr > schwer einen, der exakt genauso ist und damit ist der nächste Ausfall > schon programmiert. Naja, kann sein, muss nicht. > Das passiert bei MOSFets nicht, weil du die ja sowieso immer voll in die > Sättigung fährst, damit gibt es schon mal keine > BE-Spannungsunterschiede. Auch die Bipolartransistoren sind in der Sättigung. Und wenn man ins Datenblatt schaut, haben die VERDAMMT viel Spannungsabfall, ca. 1,8V bei IC=15A und IB=1A! > Dann kommt es nur noch drauf an, das alle etwa den gleichen > Kanalwiderstand haben - bei Markenware sollte das der Fall sein. Bipolare haben keinen Kanalwiderstand. Den haben nur MOSFETs. Und die haben einen positiven Tk, darum kann man sie im SCHALTbetrieb direkt ohne Zusatzmaßnahmen parallel schalten. Da muss man auch nix ausmessen. > So wie sich die Endstufe präsentiert, sollte man die auch leicht auf > TO220 umbauen können. TO247 ist besser. Soviel "Luxus" sollte sein.
Falk B. schrieb: > Bipolare haben keinen Kanalwiderstand. Den haben nur MOSFETs. Ach?! Genau das habe ich doch geschrieben. Wenn ich von Kanalwiderstand rede, sind immer MOSFets gemeint.
Matthias S. schrieb: >> Bipolare haben keinen Kanalwiderstand. Den haben nur MOSFETs. > > Ach?! Genau das habe ich doch geschrieben. Wenn ich von Kanalwiderstand > rede, sind immer MOSFets gemeint. Das war aus deiner Satzkonstruktion nicht so eindeutig erkennbar. Und außerdem falsch.
ich habe mir jetzt auch nochmal die Mühe gemacht und es mal so gezeichnet wie es für mich am einfachsten zum Durchsteigen ist. Vielleicht kann mir jemand helfen da hier für mich ein paar Merkwürdigkeiten drin sind. Eine positive PWM Flanke und der BC141 zieht die Basis vom BD250C runter wodurch dieser auch durchsteuert, nun geht ein unbegrenzter Basisstrom (fehlender Widerstand) durch den BD249C bzw. passiert das erst wenn der Draht das Werkstück berührt und dann schaltet die ganze BD250C Batterie durch. Auch an diesen Transistoren gibt es keine Basisstrombegrenzung. Oder sehe ich das falsch? Welcher Strom fließt durch R2? 0,7V / 47 Ohm?
Falk B. schrieb: >> Ach?! Genau das habe ich doch geschrieben. Wenn ich von Kanalwiderstand >> rede, sind immer MOSFets gemeint. > > Das war aus deiner Satzkonstruktion nicht so eindeutig erkennbar. Und > außerdem falsch. Was soll falsch sein?
Thomas O. schrieb: > ich habe mir jetzt auch nochmal die Mühe gemacht und es mal so > gezeichnet wie es für mich am einfachsten zum Durchsteigen ist. Was ist daran anders als an meinem Schaltplan, außer daß du explizit die 8 Elkos gezeichnet hast und die Drossel dabei ist? > Eine positive PWM Flanke Ein positiver Pegel. Das Ding ist nicht flankensensitiv wie ein FlipFlop. > und der BC141 zieht die Basis vom BD250C runter Nein. Er läßt Strom durch die Basis fließen. R4 begrenzt den Basisstrom von Q9. > wodurch dieser auch durchsteuert, nun geht ein unbegrenzter Basisstrom > (fehlender Widerstand) durch den BD249C Nenn die Bauteile beim NAMEN, nicht Wert! Und nein, es fließt KEIN unbegrenzter Basisstrom, denn Q10 arbeitet in Kollektorschaltung bzw. Emitterfolger. Damit stellt sich automatisch der optimale Basisstrom ein, denn die Last wirkt als Stromgegenkopplung. > bzw. passiert das erst wenn der > Draht das Werkstück berührt und dann schaltet die ganze BD250C Batterie > durch. Stimmt. > Auch an diesen Transistoren gibt es keine Basisstrombegrenzung. Doch, denn Q10 ist nicht unendlich niederohmig bzw. hat keine extrem kleine Sättigungsspannung. Im Gegenteil, die ist recht hoch und begrenzt damit den Kollektorstrom, welcher das Basisstrom von Q1-Q8 ist. > Oder sehe ich das falsch? Ja. Die Schaltung ist etwas komplizierter und auch cleverer, als es auf den ersten Blick aussieht. Q10 geht durch die Kollektorschaltung nie in Sättigung, was das Ausschalten beschleunigt.
Matthias S. schrieb: > Das Problem bei der alten Schaltung ist, das die Transistoren am besten > alle aus einer Charge kommen. Ist einer kaputt, findet man nur sehr > schwer einen, der exakt genauso ist und damit ist der nächste Ausfall > schon programmiert. Prinzipiell richtig, wenn gleich bei Bipolartransistoren MIT Emitterwiderstand unkritisch. Der fehlt aber in der Schaltung. > Das passiert bei MOSFets nicht, weil du die ja sowieso immer voll in die > Sättigung fährst, damit gibt es schon mal keine > BE-Spannungsunterschiede. MOSFETs haben keine BE-Spannung, bestenfalls Gate Source Spannung. Außerdem liegt das Problem woanders. Bipolartransistoren haben einen negativen TK der BE-Spannung und würden bei direkter Parallelschaltung ohne Zusatzmaßnahmen thermisch weglaufen. MOSFETs haben das Problem nicht, denn deren Kanalwiderstand R_DS_ON hat im SCHALTBETRIEB einen positiven TK, damit ist die Gegenkopplung schon eingebaut. Im Linearbetrieb ist das NICHT so, denn dann wirkt wieder der negative TK der Gates-Source Spannung, und der ist mit ca. -5mV/K doppelt so groß wie bei Bipolartransistoren mit ca. -2mV/K. > Dann kommt es nur noch drauf an, das alle etwa den gleichen > Kanalwiderstand haben - bei Markenware sollte das der Fall sein. Auch nicht so tolle Markenware kann man direkt ohne Zusatzmaßnahmen parallel schalten, auch die 08/15 MOSFETs sind gleich genug.
Falk B. schrieb: >> Dann kommt es nur noch drauf an, das alle etwa den gleichen >> Kanalwiderstand haben - bei Markenware sollte das der Fall sein. > > Auch nicht so tolle Markenware kann man direkt ohne Zusatzmaßnahmen > parallel schalten, auch die 08/15 MOSFETs sind gleich genug. Ich vermute mal eher, Matthias wollte auf z.B. "nicht gefaked" raus. Klar kann man identische Mosfets (auch billigste) im Schaltbetrieb immer parallelisieren. Visitor schrieb: > Wenn die Schaltung wie vermutet aus den frühen 70igern ist und bis jetzt > funktioniert hat, dann mag sie trotz des antiquierten Aufbaus robust und > zuverlässig gearbeitet ... haben. Dem widersprach auch glaube ich gar keiner, und sofern man entspr. Emitterwiderstände ergänzte, könnte man sie auch so belassen. > Die müsste ein hipper Neuaufbau erstmal beweisen! "Hip"? ;-) Witzig. > Hier gibt es wi-E-der den Konflikt alt gegen neu. Nö, eher die Aussage "das geht mit den richtigen Mosfets (besonders falls N-Channel Highside) sehr viel verlustärmer". Und die stimmt - und so aufwändig wäre das nicht (man hätte diverse Aufbauoptionen).
Falk B. schrieb: > Einer der Transistoren ist gesprengt, der 2. oben links. Ich habe hier fremde Bilder benutzt. Könnte aber sein das es bei mir den gleichen Fehler gibt. Habe bei mir die Platten noch nicht zerlegt. Am Wochenende zerleg ich das Teil mal komplett. Was ich noch etwas komisch finde, das wenn der Schweißdraht das Werkstück nicht mehr berührt, die Schaltung den Strom unterbricht. Was könnte das für einen techn. Vorteil haben, ein normales Schweißgerät schaltet einen Schütz sobald man die Brennertaste betätigt oder meint ihr das soll etwas der Sicherheit dienen, das es nur Strom am Brenner gibt wenn der Schweißdraht das Werkstück berührt.
Thomas O. schrieb: > Was ich noch etwas komisch finde, das wenn der Schweißdraht das > Werkstück nicht mehr berührt, die Schaltung den Strom unterbricht. Was ist daran komisch? Wenn der Stromkreis unterbrochen ist, fließt kein Strom mehr. Dein Lichtbogen ist der Schalter. > Was > könnte das für einen techn. Vorteil haben, ein normales Schweißgerät > schaltet einen Schütz sobald man die Brennertaste betätigt oder meint > ihr das soll etwas der Sicherheit dienen, das es nur Strom am Brenner > gibt wenn der Schweißdraht das Werkstück berührt. Du bist nicht Thomas Mann, als lass das mit den Ketten- und Schachtelsätzen. Warum suchst du nach einem Problem, wo keins ist? Dein Schweißgerät hat mal gut funktioniert, wird es auch wieder, wenn du es reparierst. Wo liegt das Problem? Vermißt du noch ein paar Schütze in dem Ding? Zu leicht? Zu leise? Zu neu?
Meine Frage war, wieso da nicht ein Dauer-Ein verwirklicht wurde, das sieht für mich so aus als ob da ein bestimmter Grund dahintersteckt, den Emitter von Q10 auf den Brenner zu legen wo der Lichtbogen von ständig kurzen Unterbrechungen ausgesetzt ist, anstatt es auf einen dauerhaften Massepunkt zu legen. Ich möchte kein Schütz einbauen, wollte nur den Unterschied darlegen das bei manchen anderen Schweißgeräten bei Tastendruck immer Saft am Schweißdraht anliegt. Ein Grund könnte vielleicht sein das so die Kondensatoren Zeit haben sich wieder aufzuladen, wenn die Abnahme immer kurz unterbrochen wird. Jetzt nochmal zum Verständnis für mich: R2 sorgt dafür das die Transistoren Q1-Q8 sicher(schneller) sperren. Im Grundzustand fließt hier aber keine Strom da an Pin 1 und 3 die gleiche Spannung anliegt. wenn jetzt Q10 durchschaltet, fällt die Spannung an der Basis (Q1-Q8) unter VCC-0,7V und es fließt ein Strom von Q1-Q8 (Pin3) über Q10 abzüglich der Sättigungsspannung von 0,7V gegen Masse. Wie wird der Strom hier begrenzt? Sorgen die Verluste von Q10 dafür. Welche Spannung würde sich zw. der Basis (Q1-Q8) und dem Kollektor Q10 einstellen. 0,7V?
Thomas O. schrieb: > Meine Frage war, wieso da nicht ein Dauer-Ein verwirklicht wurde, Das Ding HAT Dauer-EIN! > das > sieht für mich so aus als ob da ein bestimmter Grund dahintersteckt, den > Emitter von Q10 auf den Brenner zu legen wo der Lichtbogen von ständig > kurzen Unterbrechungen ausgesetzt ist, anstatt es auf einen dauerhaften > Massepunkt zu legen. Erstens nicht nötig und 2. würde dann schon ganz ordentlich Strom (Basisstrom von (Q1-Q8) sinnlos nach Masse fließen, anstatt durch die Last. Und last but not least würde dann auch über Q10 die volle Betriebsspannung abfallen! Viel Spaß beim Kühlen! Nein, die Schaltung ist so wie sie ist schon praktisch perfekt. > Jetzt nochmal zum Verständnis für mich: R2 sorgt dafür das die > Transistoren Q1-Q8 sicher(schneller) sperren. Ja. > Im Grundzustand fließt AUS-Zustand. > hier aber keine Strom da an Pin 1 und 3 die gleiche Spannung anliegt. Ja. > wenn jetzt Q10 durchschaltet, fällt die Spannung an der Basis (Q1-Q8) > unter VCC-0,7V und es fließt ein Strom von Q1-Q8 (Pin3) über Q10 > abzüglich der Sättigungsspannung von 0,7V gegen Masse. Nö, in Richtung L1 zum Ausgang! > Wie wird der > Strom hier begrenzt? Indirekt. >Sorgen die Verluste von Q10 dafür. Nein. Der ist als Kollektorschaltung bzw. Emitterfolger geschaltet. Dessen Emitterspannung ist gleich Basisspannung - 0,7V. Ok, das Ganze funktioniert allerdings nur so lange, wie kein harter Kurzschluss bzw. eine zu geringe Last am Ausgang angeschlossen wird. Denn dann raucht die Endstufe ab. Das wird aktiv verhindert, nämlich mit der PWM und der Strommessung. Ist die kaputt, geht deine Endstufe kaputt. > Welche Spannung würde sich zw. der Basis (Q1-Q8) und dem Kollektor Q10 > einstellen. 0,7V? Hää? Die sind doch direkt verbunden, da gibt es keinen Spannungsabfall.
Falk B. schrieb: >> wenn jetzt Q10 durchschaltet, fällt die Spannung an der Basis (Q1-Q8) >> unter VCC-0,7V und es fließt ein Strom von Q1-Q8 (Pin3) über Q10 >> abzüglich der Sättigungsspannung von 0,7V gegen Masse. > > Nö, in Richtung L1 zum Ausgang! Ja das meinte ich, Masse war hier das falsche wort. >> Wie wird der >> Strom hier begrenzt? >Indirekt kannst du mir genauer erklären. >> Welche Spannung würde sich zw. der Basis (Q1-Q8) und dem Kollektor Q10 >> einstellen. 0,7V? >Hää? Die sind doch direkt verbunden, da gibt es keinen Spannungsabfall. ohne Spannungsabfall schalten die Transistoren doch nicht durch. An der Basis muss doch 0,7V weniger als VCC anliegen.
Thomas O. schrieb: >>> Wie wird der >>> Strom hier begrenzt? > >>Indirekt > > kannst du mir genauer erklären. Das hab ich doch schon mehrfach versucht. >>> Welche Spannung würde sich zw. der Basis (Q1-Q8) und dem Kollektor Q10 >>> einstellen. 0,7V? > >>Hää? Die sind doch direkt verbunden, da gibt es keinen Spannungsabfall. > > ohne Spannungsabfall schalten die Transistoren doch nicht durch. An der > Basis muss doch 0,7V weniger als VCC anliegen. Ja sicher. Pack die Schaltung in LTspice und schau dir die Arbeitspunkte an. Siehe Anhang. Q1 steht für Q1-Q8 in der Originalschaltung. Es sind zwar nicht die Originaltypen im Simulationsmodell, für das Verständnis des Prinzips reicht es.
danke, muss mal schauen welchen Linux Programm ich hierfür verwenden kann. Habe heute den R5 am Q10 ausgelötet und gemessen, hier scheint es einen Fehler im ursprünglichen Plan zu geben oder jemand hatte hier schon einen Reperaturversuch mit falschen Wert unternommen. Er hat nämlich nur 3,9 Ohm. Was meint ihr was da reingehört 3,9 oder 3,9 kOhm Orange, Weiß, Schwarz =390 und Silber = 0,01 Multiplikator
Thomas O. schrieb: > Habe heute den R5 am Q10 ausgelötet und gemessen, hier scheint es einen > Fehler im ursprünglichen Plan zu geben oder jemand hatte hier schon > einen Reperaturversuch mit falschen Wert unternommen. Er hat nämlich nur > 3,9 Ohm. Gemessen oder abgelesen. 3,9 Ohm sind definitiv zu wenig, auch 39 Ohm wären an der Stelle arg niederohmig. > Was meint ihr was da reingehört 3,9 oder 3,9 kOhm Naja, 3,9k sind wieder recht viel, 390 Ohm klingt eher nach einem gescheiten Wert. Ist aber an der Stelle auch egal, denn der Transistor arbeitet ungesättigt.
Falk B. schrieb: > Thomas O. schrieb: >> Habe heute den R5 am Q10 ausgelötet und gemessen, hier scheint es einen >> Fehler im ursprünglichen Plan zu geben oder jemand hatte hier schon >> einen Reperaturversuch mit falschen Wert unternommen. Er hat nämlich nur >> 3,9 Ohm. > > Gemessen oder abgelesen. 3,9 Ohm sind definitiv zu wenig, auch 39 Ohm > wären an der Stelle arg niederohmig. Sorry, aber 3,9 Ohm sind vollkommen in Ordnung. Der Widerstand dient dem schnellen Abschalten von Q10 und muß daher schon niederohmig sein. Wird Q10 angesteuert, fließen deutlich unter 0,2A durch R5, was an dieser Stelle kein Problem darstellt (Pv < 0,15W). Leistungselektronik mit Bipolartransistoren ist, an heutigen Maßstäben gemessen, auf den ersten Blick immer etwas gewöhnungsbedürftig...
sonnenschein schrieb: > Sorry, aber 3,9 Ohm sind vollkommen in Ordnung. > Der Widerstand dient dem schnellen Abschalten von Q10 und muß daher > schon niederohmig sein. Quark. Der arbeitet als Emitterfolger == Kollektorschaltung UNgesättigt, der schaltet auch alleine SCHNELL ab! Außerdem gibt es, wenn es denn WIRKLICH 3,9 Ohm wären, eine massive Diskrepanz zu den Arbeitstieren Q1-Q8, die sich mit einem "hochohmigen" 47 Ohm Widerstand zur Abschaltung zufrieden geben müssen.
irgenwie sind für mich eure Aussagen widersprüchlich. Ich beginne nochmal von vorne, ob ich das richtig sehe. die -0,7V jeweils habe ich unberücksichtigt gelassen. Wenn Q11 durchschalten haben wir einen Spannungsteiler aus 39 und 470 Ohm was um die 29,5V an der Basis von Q9 bedeuted. Durch Q11 fließen 32V/507 Ohm = 62mA * 32V = 2W also Q11 wird nicht überlastet. Nun schaltet Q9 als Emitterfolger durch (Spannungsverstärkung < 1, Stromverstärkung bin ich mal von 10 ausgegangen) Basisstrom ist ja 32V / 470 Ohm = 68mA. Also sollte dann der Basisstrom durch Q10 680mA sein und der Kollektorstrom 6,8A den sich dann durch 8 teilt so das Q1-8 jeweils mit einem Basistrom von 850mA angesteuert werden. Die 3,9kOhm die ja 8mA abführen sind dann eher dazu evtl. Überschwinger an den Flanken zu verhindern. Da sie sich bei 680mA kaum bemerkbar machen.
Thomas O. schrieb: > Was ich noch etwas komisch finde, das wenn der Schweißdraht das > Werkstück nicht mehr berührt, die Schaltung den Strom unterbricht. Was > könnte das für einen techn. Vorteil haben, ein normales Schweißgerät > schaltet einen Schütz sobald man die Brennertaste betätigt oder meint > ihr das soll etwas der Sicherheit dienen, das es nur Strom am Brenner > gibt wenn der Schweißdraht das Werkstück berührt. Gute Schweißgeräte machen das so, dass beim betätigen der Brennertaste der Drahvorschub mit langsamer Geschwindigkeit startet. Erst bei Kontakt mit dem Werkstück wird der volle Schweißstrom geliefert und der Vorschub auf den eingestellten Wert erhöht. Vorher sind es so um die 10-20A je nach Hersteller bzw. Einstellung. Das nennt man in der Fachwelt: Einschleichen. Das Zündverhalten wird dadurch erheblich verbessert. Ich nehme an, dass über den Strom der über den Shunt fließt entschieden wird, wann der Drahtvorschub auf den eingestellten Wert erhöht wird.
das muss ich wenn das Teil wieder läuft, mal mit dem Oszi prüfen, da es mich eh stört das der Drahtvorschub nicht etwas verzögert startete so das auf jedenfall ausreichend Gas an der Düse ist. Das fällt bei längeren Pausen extrem auf, das zu Beginn ein klein wenig Gas fehlt.
Bitte melde dich an um einen Beitrag zu schreiben. Anmeldung ist kostenlos und dauert nur eine Minute.
Bestehender Account
Schon ein Account bei Google/GoogleMail? Keine Anmeldung erforderlich!
Mit Google-Account einloggen
Mit Google-Account einloggen
Noch kein Account? Hier anmelden.









