Hi zusammen ich habe ein m.E. komisches Verhalten. Ich habe ein Gerät entwickelt bzw. bin dabei was per Akku laufen soll. 3000mAh hat der Akku laut Aufschrift bei 3,7V. Ladung geht über USB mit dem TP4056 und FS8205A als Protection. Danach kommt ein TPS61201DRC der mir 3V bereit stellt. Ich habe dort eine 2u2H, CD43. Elektrisch funktioniert alles. Ich habe einen Stromverbrauch von (aktuell nach der Optimierung wird das noch weniger) 100mA. Nach meiner Rechnung müsste das ja jetzt 3000/100 also 30h halten. Effektiv hält es jetzt 1,5h. Ich brauche auch keine 30h aber so 5-6 wären gut. Vorteil ist man hat recht schnell aufgeladen. Aber irgendwie weiß ich nicht warum das so schnell leer ist. Momentan ist es so das die CPU immer an/aus/an usw. geht nach den 1,5h das ist also nicht leer aber die Spannung reicht einfach nicht mehr der Step Down/up TPS61201DRC kann das nicht mehr auf konstant 3,3V hoch steppen. Vll. liegt es auch an der Spule? Später kommt dann antürlich am Xmega noch die Spannungsgrenze eingestellt das er dann bei Unterschreitung einfach aus bleibt. Aber das hat weniger mit dem Problem jetzt zu tun. Ich weiß wirklich nicht was das ist aber vll. kann mir jemand helfen was ich falsch mache. Akku sind übrigends diese China PS5 Akkus KCR1410.
:
Verschoben durch Admin
Tuffi schrieb: > kann mir jemand helfen was ich falsch mache Du hast es doch schon selbst erkannt. Falscher DC/DC-Wandler.
Tuffi schrieb: > Akku sind übrigends diese China PS5 Akkus KCR1410. Und wie lange kannst du die mit 100mA entladen? > das ist also nicht leer Gibt's da Spannungswerte dazu? > kommt ein TPS61201DRC In welcher Schaltung mit welchem Layout? Ein Tipp: schließ zur Fehlersuche ein Labornetzteil als Quelle an.
:
Bearbeitet durch Moderator
Tuffi schrieb: > Ich habe einen Stromverbrauch von > (aktuell nach der Optimierung wird das noch weniger) 100mA. Nach meiner > Rechnung müsste das ja jetzt 3000/100 also 30h halten. Wenn dein Stromverbrauch 100mA beträgt, musst du erstmal mit Spannungsverhältnis und Wandlerwirkungsgrad auf deinen Akku umrechnen, bevor die 3000mAh ins Spiel kommen. Sind die 3000mAh nachgemessen oder ist das eine chinesische Kapazitätsangabe?
Tuffi schrieb: > das ist also nicht leer aber die Spannung reicht einfach nicht mehr der > Step Down/up TPS61201DRC kann das nicht mehr auf konstant 3,3V hoch > steppen. Ein Lipo Akku muss unter 3,3V nicht mehr "hochsteppen", weil da keine nennenswerte Energie mehr im Akku steckt. Sieh dir einfach mal ein paar Kennlinen an: https://www.google.com/search?q=lipo+akku+entladekurve&tbm=isch Man sieht: gleich bei ca. 3,3V geht der es zackig nach unten, du kannst keinen nennenswerten Strom mehr entnehmen. Und kurz danach ist der Akku kaputt, weil tiefentladen.
:
Bearbeitet durch Moderator
Lothar M. schrieb: > Tuffi schrieb: >> das ist also nicht leer aber die Spannung reicht einfach nicht mehr der >> Step Down/up TPS61201DRC kann das nicht mehr auf konstant 3,3V hoch >> steppen. > Ein Lipo Akku muss unter 3,3V nicht mehr "hochsteppen", weil da keine > nennenswerte Energie mehr im Akku steckt. Sieh dir einfach mal ein paar > Kennlinen an: > https://www.google.com/search?q=lipo+akku+entladekurve&tbm=isch > > Man sieht: gleich bei ca. 3,3V geht der es zackig nach unten, du kannst > keinen nennenswerten Strom mehr entnehmen. Und kurz danach ist der Akku > kaputt, weil tiefentladen. Danke. Das hatte ich auch soweit verstanden. das tut die Schaltung auch nicht. Die schaltung tiefenentlädt das nicht weil der Protection Schaltung (FS8205A + DW01A) das verhindert. Wie gesagt das funktioniert auch alles.
1. tatsächlichen Strombedarf des Spannungswandlers mit angeschlossener Last ermitteln. 2. Tatsächlich entnehmbare Kapazität des Akkus ermitteln. Eines der beiden ist wohl massiv anders als deine Annahme.
Wolfgang schrieb: > Tuffi schrieb: >> Ich habe einen Stromverbrauch von >> (aktuell nach der Optimierung wird das noch weniger) 100mA. Nach meiner >> Rechnung müsste das ja jetzt 3000/100 also 30h halten. > > Wenn dein Stromverbrauch 100mA beträgt, musst du erstmal mit > Spannungsverhältnis und Wandlerwirkungsgrad auf deinen Akku umrechnen, > bevor die 3000mAh ins Spiel kommen. > Sind die 3000mAh nachgemessen oder ist das eine chinesische > Kapazitätsangabe? 3Ah ist die Chinesische Angabe bzw. Aufdruck auf dem Akku. Hier der Link https://de.aliexpress.com/item/1005002074067486.html?spm=a2g0o.order_list.0.0.21ef5c5f8IlGpc&gatewayAdapt=glo2deu Ich denke schon das das passen wird. Ich habe keine PS5 aber wie machen die das da? Das kann ja HW seitig nicht viel anders sein vermute ich? Außer das die halt deutlich weniger Strom verbrauchen werden vermutlich. Wandlerwirkungsgrad ist ein Punkt das stimmt. da wird noch Verlust reinkommen. Aber weil wir hier halt über 30h zu 1,5h reden habe ich das vernachlässigt. Wie gesagt mir reichen auch 5h Laufzeit. Da wird auch nichts warm am Wandler.
Also musst du jetzt mal messen, wie schnell sich der auf 4,2V voll geladene Akku an z.B. einem 39 Ohm Widerstand entlädt. Wenn der da von Morgens bis Abends durchhält ohne Abzuschalten, dann muss irgendwas an deiner Schaltreglerschaltung wärmer werden als geplant. Denn irgendwo muss die Energie ja hin...
Tuffi schrieb: > Ich denke schon das das passen wird. Du glaubst. Und glauben heisst nicht wissen. Es gibt seit vielen Jahren regelmäßig Meldungen über chinesische Akkus mit unmöglichen Kapazitätsangaben. Oft haben diese Akkus nur ca 10% der versprochenen Kapazität. Es wurde sogar schon berichtet dass in solchen Akkus zum Teil Sand ist um das entsprechende Gewicht vorzugaukeln.
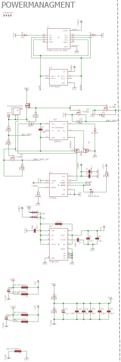
Tuffi schrieb: > Hier mal der Schaltungsbereich für das Powermanagment. Anlage: Schaltung vergrößert. Ich habs hin und her, rauf und runter mir angeschaut - finde aber auch keinen Fehler ...
Jester schrieb: > mir angeschaut - finde aber auch keinen Fehler ... So gehts mir auch. Tuffi schrieb: > Hier mal der Schaltungsbereich Schick den Sreenshot als PNG oder als WEBP. Aber nicht als als JPEG. JPEG ist super für Fotos, aber unggeignet für Screenshots mit Strichgrafiken.
:
Bearbeitet durch Moderator
Beitrag #7237878 wurde von einem Moderator gelöscht.
Da ist was schief gelaufen. Hier mal der Schaltungsbereich für das Powermanagment.
Udo S. schrieb: > Tuffi schrieb: >> Ich denke schon das das passen wird. > > Du glaubst. > Und glauben heisst nicht wissen. > > Es gibt seit vielen Jahren regelmäßig Meldungen über chinesische Akkus > mit unmöglichen Kapazitätsangaben. > Oft haben diese Akkus nur ca 10% der versprochenen Kapazität. Es wurde > sogar schon berichtet dass in solchen Akkus zum Teil Sand ist um das > entsprechende Gewicht vorzugaukeln. Mein Elektr. Magn. Wellen Prof hat immer gesagt glauben kannst du in der Kirche :D Ich teste es aus. Ich muss nur einen Widerstand organisieren.
Tuffi schrieb: > Danach kommt ein TPS61201DRC der mir 3V bereit stellt. Ein Anfänger an einem 1,5MHz-Regler... Hua.... Hast du die Layout Guidelines im Kapitel 13 des DB (und am besten auch den Rest darin) verstanden und umgesetzt? Hast du dir das Layout des EVAL-Boards angeschaut und die Board Layout Recommendations im Kapitel 3 der Doku beachtet? > eine 2u2H, CD43. Na gut, die kann wenigstens 8MHz, aber ich hätte da trotzdem eine geschirmte Drossel genommen. > kann das nicht mehr auf konstant 3,3V hoch steppen. Da steht ja auch groß&deutlich 5V. Was denn jetzt?
Tuffi schrieb: > Mein Elektr. Magn. Wellen Prof hat immer gesagt glauben kannst du in der > Kirche :D Ich habe den Spruch immer gehasst. Warum würde ich irgend was messen oder ausprobieren, wenn ich nicht glaubte, es könnte relevant sein? Zu glauben bekundet einfach eine Annahme, die noch nicht überprüft wurde.
Ich wiederhole nochmal Wolfgangs Fragen: Wie viel Strom nimmt die Schaltung denn wirklich auf, und wie wie Kapazität hat der Akku wirklich? Das würde ich zuerst klären, anstatt über dem Schaltplan zu brüten.
Tuffi schrieb: > Ich habe keine PS5 aber wie machen > die das da? Der Original-Akku in den (neuen) Controllern (Geliefert von von Sony handverlesenen Qualitäts-Lieferanten) hat nur 1560 mAh. Irgendein Hinterhof-Klitschen-Aliexpress-Händler soll da plötzlich die doppelte Kapazität im selben Volumen liefern können? Glaube ich nicht. Eher so die Hälfte, bei einem Viertel der Lebensdauer.
Lothar M. schrieb: > Tuffi schrieb: >> Danach kommt ein TPS61201DRC der mir 3V bereit stellt. > Ein Anfänger an einem 1,5MHz-Regler... Hua.... > Hast du die Layout Guidelines im Kapitel 13 des DB (und am besten auch > den Rest darin) verstanden und umgesetzt? Hast du dir das Layout des > EVAL-Boards angeschaut und die Board Layout Recommendations im Kapitel 3 > der Doku beachtet? Ja verstanden und umgesetzt und das sogar ohne Doku weil das irgendwie logisch ist. Bis dato habe ich zwar eher Step Downs gebaut aber das Prinzip ist ja immer überall gleich den Kreis klein zu halten und zufälligerweise sieht mein Layout ziemlich exakt so aus wie das Bild wonach ich mich nicht gerichtet hatte. Layout ist es nicht. > >> kann das nicht mehr auf konstant 3,3V hoch steppen. > Da steht ja auch groß&deutlich 5V. Was denn jetzt? Mit den 5V verstehe ich jetzt nicht? Ich habe die 3,3V Version nicht die 5V. Es gibt auch noch ne handvoll andere oder auch ADJ. ?!
Steve van de Grens schrieb: > Ich wiederhole nochmal Wolfgangs Fragen: > > Wie viel Strom nimmt die Schaltung denn wirklich auf, und wie wie > Kapazität hat der Akku wirklich? > > Das würde ich zuerst klären, anstatt über dem Schaltplan zu brüten. Das mache ich. Wird bisschen dauern ich habe keinen geeigneten Widerstand parat. Ich melde mich ASAP. Stromaufnahme der Schaltung kann ich sagen die liegt ca. bei 50mA. Gemessen ist jetzt die Stromaufnahme ohne Akku direkt in die Schaltung. Da liegen dann 5V am TPS61201DRC er arbeitet dann entsprechend als StepDown. Wenn ich den Strom der Schaltung direkt messe also hinter dem StepDown (direkte Einspeisung 3,3V) dann habe ich eine Stromaufnahme von 260mA (uff). Aber müsste ja dann immer noch > 5h sein. theoretisch wenn der Akku ok ist. Der Akku ist jetzt geladen wenn ich einen Wiederstand habe lasse ich den mal stand alone entladen.
Tuffi schrieb: > Ich habe die 3,3V Version nicht die 5V. Sieh deinen Schaltplan an, da steht an Vout 5V. Tuffi schrieb: > TPS61201DRC Ist auch nicht der aus den Schaltplan. Tuffi schrieb: > Stromaufnahme der Schaltung ... liegt ca. bei 50mA.... > dann habe ich eine Stromaufnahme von 260mA Da passt gar nix zusammen, das sieht nach einer hilflosen Frickelei aus. Mein Tipp: Schaltungsinbetriebnahme funktioniert nicht, indem man alles zusammenlötet, dann Strom drauf gibt und schaut, was sich tut und ob der magische Rauch drin bleibt. Sondern man nimmt jede Teilschaltung nacheinander in Betrieb. Den Schaltregler mit einer definierten Quelle am Eingang und einer definierten Last am Ausgang.
:
Bearbeitet durch Moderator
Lothar M. schrieb: > Tuffi schrieb: >> Ich habe die 3,3V Version nicht die 5V. > Sieh deinen Schaltplan an, da steht an Vout 5V. Achso das meinst du. Korrekt. Ist aber der gleiche Schaltplan nur halt mit der 3,3V Version und entsprechend 3V am Ausgang. > Tuffi schrieb: >> Stromaufnahme der Schaltung ... liegt ca. bei 50mA.... >> dann habe ich eine Stromaufnahme von 260mA > > Da passt gar nix zusammen, das sieht nach einer hilflosen Frickelei aus. > > Mein Tipp: Schaltungsinbetriebnahme funktioniert nicht, indem man alles > zusammenlötet, dann Strom drauf gibt und schaut, was sich tut und ob der > magische Rauch drin bleibt. > > Sondern man nimmt jede Teilschaltung nacheinander in Betrieb. Den > Schaltregler mit einer definierten Quelle am Eingang und einer > definierten Last am Ausgang. Das habe ich ja auch nicht gemacht. Die Stromaufanhme 260mA intern ist exakt. Der Prozessor braucht ca. 20mA ich hatte das mal alles überschlagen. Das OLED braucht recht viel. Steht aber auch auf max. Kontrast. Das ändert sich wie gesagt noch mit Optimierungen. Gefrickelt ist da gar nichts. Alles weitere was da drauf ist ist ein ESP8266 aktuell mit Standardsoftware ohne das er wirklich was macht und Flash IC und AT24 EEPROM. Die brauchen ja nichts.
Tuffi schrieb: > Elektrisch funktioniert alles. Ich habe einen Stromverbrauch von > (aktuell nach der Optimierung wird das noch weniger) 100mA. Nach meiner > Rechnung müsste das ja jetzt 3000/100 also 30h halten. Effektiv hält es > jetzt 1,5h. Ich brauche auch keine 30h aber so 5-6 wären gut. Vorteil > ist man hat recht schnell aufgeladen. Aber irgendwie weiß ich nicht > warum das so schnell leer ist. Momentan ist es so das die CPU immer > an/aus/an usw. geht nach den 1,5h das ist also nicht leer aber die > Spannung reicht einfach nicht mehr der Step Down/up TPS61201DRC kann das > nicht mehr auf konstant 3,3V hoch steppen. Vll. liegt es auch an der Tuffi schrieb: > ist da gar nichts. Alles weitere was da drauf ist ist ein ESP8266 > aktuell mit Standardsoftware ohne das er wirklich was macht und Flash IC > und AT24 EEPROM. Die brauchen ja nichts. Vielleicht ist ja genau das dein Irrtum (Die brauchen ja nichts). Weißt du was die Software auf deinem ESP macht? Der ESP8266 gönnt sich doch beim Senden einen großen Schluck aus der Pulle (>400 mA), und wenn dein Akku + TPS das nicht mehr liefern können brechen die 3,3V ein. Der ESP geht dann vielleicht in den Reset, Strom sinkt, Spannung geht wieder hoch, usw. usw. Falls das ESP Board gesteckt ist, würde ich das mal entfernen.
Εrnst B. schrieb: > Der Original-Akku in den (neuen) Controllern (Geliefert von von Sony > handverlesenen Qualitäts-Lieferanten) hat nur 1560 mAh. > Irgendein Hinterhof-Klitschen-Aliexpress-Händler soll da plötzlich die > doppelte Kapazität im selben Volumen liefern können? Glaube ich nicht. > Eher so die Hälfte, bei einem Viertel der Lebensdauer. Dem stimme ich zu. Nehmen wir mal an, der Akku habe nur 800 mAh und 3,6 V Nennspannung, dann sind das 2,88 Wh. Abzüglich geschätzter 20% Verluste im DC Wandler bleiben davon 2,3 Wh übrig. Die Schaltung nimmt 260 mA bei 3,3 V auf, das sind 0,86 Wh pro. Stunde. Der Akku reicht also für 2,3/0,86 = 2,7 Stunden. Du kommst aber nur auf 1,5 Stunden. Irgendwas stimmt da nicht. Du solltest wirklich nochmal die Stromaufnahme und die Kapazität des Akkus ausmessen. Dieses mal aber richtig. Deine Zahlen passen nicht zusammen: > Stromaufnahme der Schaltung kann ich sagen die liegt ca. bei 50mA. > Gemessen ist jetzt die Stromaufnahme ohne Akku direkt in die Schaltung. > Da liegen dann 5V am TPS61201DRC er arbeitet dann entsprechend als > StepDown. Also am Eingang vor dem DC Wandler sind es 5 V · 50 mA = 250 mW > Wenn ich den Strom der Schaltung direkt messe also hinter dem StepDown > (direkte Einspeisung 3,3V) dann habe ich eine Stromaufnahme von 260mA 3,3 V · 260 mA = 860 mW Das kann nicht sein, das wäre ein Wirkungsgrad von mehr als 300%. Normal sind 80% und mehr als 100% sind physikalisch unmöglich. Funktioniert der Step-Down Wandler samt Last eigentlich noch mit 3,3V Eingangsspannung? Wenn nicht ist es kein Wunder dass du den Akku nur zum Teil ausnutzen kannst.
Stefan F. schrieb: > Εrnst B. schrieb: >> Der Original-Akku in den (neuen) Controllern (Geliefert von von Sony >> handverlesenen Qualitäts-Lieferanten) hat nur 1560 mAh. >> Irgendein Hinterhof-Klitschen-Aliexpress-Händler soll da plötzlich die >> doppelte Kapazität im selben Volumen liefern können? Glaube ich nicht. >> Eher so die Hälfte, bei einem Viertel der Lebensdauer. Akku messe ich. Ergebnis alsbald. > Deine Zahlen passen nicht zusammen: > >> Stromaufnahme der Schaltung kann ich sagen die liegt ca. bei 50mA. >> Gemessen ist jetzt die Stromaufnahme ohne Akku direkt in die Schaltung. >> Da liegen dann 5V am TPS61201DRC er arbeitet dann entsprechend als >> StepDown. > > Also am Eingang vor dem DC Wandler sind es 5 V · 50 mA = 250 mW > >> Wenn ich den Strom der Schaltung direkt messe also hinter dem StepDown >> (direkte Einspeisung 3,3V) dann habe ich eine Stromaufnahme von 260mA > > 3,3 V · 260 mA = 860 mW > > Das kann nicht sein, das wäre ein Wirkungsgrad von mehr als 300%. Normal > sind 80% und mehr als 100% sind physikalisch unmöglich. Ja das hat mich auch etwas gewundert aber ich depp bin natürlich auch blöd. Eingangsseitig wo mir die 50mA angezeigt werden speist das Netzteil ja mit 24V ein. Danach kommt ein Step Down auf 5V der den TPS usw auch als Ladeshcaltung versorgt. Den Strom dort kann ich so ohne weiteres nicht messen. Sorry mein fehler. > Funktioniert der Step-Down Wandler samt Last eigentlich noch mit 3,3V > Eingangsspannung? Wenn nicht ist es kein Wunder dass du den Akku nur zum > Teil ausnutzen kannst. Ja tut er denn das ist kein Step Down sondern ein Step Down/UP wenn die Spannung sogar bei 2V liegt schafft er das noch hochzusteppen und die Schaltung läuft. Erst wenn die Akku Spannung bei 2,9V ist schaltet die Protection ab. Da dann ohne Last die Spannung wieder etwas hoch gehen wird hat man diesen an/aus/an/aus effekt.
Richard schrieb: > Vielleicht ist ja genau das dein Irrtum (Die brauchen ja nichts). Weißt > du was die Software auf deinem ESP macht? Der ESP8266 gönnt sich doch > beim Senden einen großen Schluck aus der Pulle (>400 mA), und wenn dein > Akku + TPS das nicht mehr liefern können brechen die 3,3V ein. Der ESP > geht dann vielleicht in den Reset, Strom sinkt, Spannung geht wieder > hoch, usw. usw. > > Falls das ESP Board gesteckt ist, würde ich das mal entfernen. Ich meinte die Flash ICs und die EEProm da greife ich so ohne Benutzereingabe nicht drauf zu. Daher verbraucht nichts Aussage. Der ESP hat die Standardsoftware. Der erzeugt ein AP mit ESPxy aber weder die CPU greift auf den ESP zu noch ich verbinde mich damit. Der kann sich auch nicht mit meinem Heimnetz verbinden. Klar verbraucht der bestimmt 50-100mA aber diese Peaks > 400mA die mir bekannt sind wird er wohl nicht nutzen.
Tuffi schrieb: > Klar verbraucht der bestimmt 50-100mA aber diese Peaks > 400mA > die mir bekannt sind wird er wohl nicht nutzen. Doch wird er, weil WLAN Geräte sich mehrmals pro Sekunde regelmäßig per Funk melden müssen "ich bin noch da".
Bitte melde dich an um einen Beitrag zu schreiben. Anmeldung ist kostenlos und dauert nur eine Minute.
Bestehender Account
Schon ein Account bei Google/GoogleMail? Keine Anmeldung erforderlich!
Mit Google-Account einloggen
Mit Google-Account einloggen
Noch kein Account? Hier anmelden.

