Hallo, Habe eine Platine auf welcher sich ein Bewegungsmelder (BS612) und ein IAQ-Sensor (BME680) befindet. Jeweils im 10 Sekunden-Takt frage ich den IAQ-Sensor nach den Temperatur-,Feuchtigkeits- und Gaswiderstandswerten ab. Ich musste heute verzweifelt feststellen, dass die Abfrage vom IAQ-Sensor sich anscheinend störend auf den danebenliegenden Bewegungsmelder auswirkt. Denn jedes mal erkennt der Bewegungsmelder eine Bewegung wenn ich den IAQ-Sensor abfrage. Ich kann die Empfindlichkeit des Bewegungsmelders runterstellen und dann wird dieser nicht mehr vom IAQ-Sensor beeinflusst, jedoch benötige ich den Bewegungsmelder auf der Empfindlichsten Stufe. An was könnte das liegen? Der Bewegungsmelder ist ca. 3cm vom IAQ-Sensor entfernt und ziemlich direkt unter dem Bewegungsmelder geht noch eine SCL-Leitung meines I²C-Busses hindurch, welchen ich unter anderem für den IAQ-Sensor benötige. Dass es an der SCL-Leitung liegt, kann ich aber grundsätzlich ausschliessen, da noch mehr Geräte ausser der Bewegungsmelders über I²C angesteuert werden, da der Bewegungsmelder nur immer von der Abfrage des IAQ-Sensors beeinflusst wird. Meine eine Vermutung war, dass der Gassensor mittels Infrarot die Werte misst und das dann so denn Passiv-Infrarot-Sensor (Bewegungsmelder) beeinflusst. Konnte dazu aber nichts im Internet finden. Was ist eure Meinung dazu? Im Anhang die Datenblätter von Bewegungsmelder und IAQ-Sensor. Danke im Vorraus
Wohl schlechtes Layout und fehlende Kondensatoren. Zeig doch mal deinen Aufbau.
Manuel N. schrieb: > Meine eine Vermutung war, dass der Gassensor mittels Infrarot die Werte > misst und das dann so denn Passiv-Infrarot-Sensor (Bewegungsmelder) > beeinflusst. Möglich, aber das kann man verhindern, indem man eine Infrarot Barriere dazwischen baut, also zw. den Sensoren z. B. ein Stück Blech. Bei 3 cm Abstand sollte das gehen. Probiere aus und berichte!
PS:
> ... Gassensor mittels Infrarot ...
?
'Moreover, the gas sensor hot plate will be configured to be heated for
100 ms at 300 °C before the gas measurement is performed' - aber ob das
einen Bewegungsmelder stört?
H. H. schrieb: > Wohl schlechtes Layout und fehlende Kondensatoren. > > Zeig doch mal deinen Aufbau. Im Anhang drei Bilder. Hoffe das hilft weiter.
PPS: Der zitierte Satz gilt ja nur für das Beispiel, es lässt sich bei der Heizung einiges konfigurieren - vielleicht mal Verschiedenes durchprobieren und eventuelle Auswirkungen auf den Bewegungsmelder beobachten.
Manuel N. schrieb: > Meine eine Vermutung war, dass der Gassensor mittels Infrarot die Werte > misst und das dann so denn Passiv-Infrarot-Sensor (Bewegungsmelder) > beeinflusst. Konnte dazu aber nichts im Internet finden. Was ist eure > Meinung dazu? Ein Passiv-Infrarot-Sensor ist das, was sein Name sagt und eben kein Bewegungssensor. Man kann einen PIR-Sensor lediglich dann als Bewegungsmelder zweckentfremden, wenn die die Umgebung thermisch stabil ist und der zu detektierende "Bewegte" eine abweichende Temperatur hat. Aber trotzdem Gratulation! Der Aufbau hat es in meine private Katastrophensammlung in der Kategorie "schönstes Eigentor des Jahres" geschafft. Gruß Klaus (der soundsovielte)
Manuel N. schrieb: > Im Anhang drei Bilder. Hoffe das hilft weiter. Der Spannungsregler ist falsch beschaltet, grob falsch! Und nach dem Sinn der 15nH Drosseln mag ich lieber nicht fragen... Das Layout ist mehr als grausam.
S. Landolt schrieb: > Der zitierte Satz gilt ja nur für das Beispiel, es lässt sich bei der > Heizung einiges konfigurieren - vielleicht mal Verschiedenes > durchprobieren und eventuelle Auswirkungen auf den Bewegungsmelder > beobachten. So wie wir Menschen hinten keine Augen haben, ist auch der PIR-Sensor hinten blind. Den Gassensor dahin zu verfrachten, dürfte erfolgversprechender sein. Just my 2 cents
H. H. schrieb: > Manuel N. schrieb: >> Im Anhang drei Bilder. Hoffe das hilft weiter. > > Der Spannungsregler ist falsch beschaltet, grob falsch! > > Und nach dem Sinn der 15nH Drosseln mag ich lieber nicht fragen... > > Das Layout ist mehr als grausam. Danke für deine Rückmeldung. Was ist denn daran so grob falsch. Den 15nH habe ich als tiefpass hingepackt. Freue mich jeweils immer über tipps, denn mit Kritik alleine kann ich selten etwas anfangen. mfg
Manuel N. schrieb: > H. H. schrieb: >> Manuel N. schrieb: >>> Im Anhang drei Bilder. Hoffe das hilft weiter. >> >> Der Spannungsregler ist falsch beschaltet, grob falsch! >> >> Und nach dem Sinn der 15nH Drosseln mag ich lieber nicht fragen... >> >> Das Layout ist mehr als grausam. > > Danke für deine Rückmeldung. Was ist denn daran so grob falsch. Schau ins Datenblatt. > Den 15nH habe ich als tiefpass hingepackt. Schon der 100nF Kerko hat mehr ESL als 15nH. > Freue mich jeweils immer über tipps, > denn mit Kritik alleine kann ich selten etwas anfangen. Tip: Grundlagen lernen, Datenblätter lesen.
Manuel N. schrieb: > Was ist denn daran so grob falsch R17 muss Richtung Vout C2 muss raus, viel zu groß Ich bezweifle sowieso daß da jetzt 3,3V rauskommen und I2C-Pullups mit 47k sind auch eher ungewöhnlich
Manuel N. schrieb: > Hoffe das hilft weiter. Der "Schaltplan" ist eine Unverschämtheit - ein paar Kästen hingerotzt, deren Zusammenspiel man erraten darf. H. H. schrieb: > Der Spannungsregler ist falsch beschaltet, grob falsch! Das ist schon hohe Kunst, sowas zu erfinden.
Manuel N. schrieb: > Unbenannt3.PNG Die merkwürdige Beschaltung vom Farbsensor solltest du ganz dringend noch einmal prüfen. Da ist eigentlich ALLES schief gegangen. Es grenzt an ein Wunder, wenn damit auf dem I2C überhaupt irgendetwas funktioniert sollte und deine Käfer das überlebt haben.
Wolfgang schrieb: > Manuel N. schrieb: >> Unbenannt3.PNG > > Die merkwürdige Beschaltung vom Farbsensor solltest du ganz dringend > noch einmal prüfen. Da ist eigentlich ALLES schief gegangen. Es grenzt > an ein Wunder, wenn damit auf dem I2C überhaupt irgendetwas funktioniert > sollte und deine Käfer das überlebt haben. Das ist echt hohe Kunst, einfach den Farbsensor aus Versehen um 180° gedreht montieren und alles stimmt wieder, krass...
Ich habe, wie viele andere sicherlich auch, ehrlich gesagt keine Lust, mich mit Schaltplänen auseinanderzusetzen, die nur über Labels verbunden sind. Zeichne mal Verbindungslinien, wie es sich gehört! Der Umfang ist ja sehr überschaubar.Ich verstehe nicht, wo diese Unsitte her kommt, nur noch Labels zur Verbindung von Signalen zu benutzen. Bei Seitenübergreifenden oder sehr komplexen Schatplänen kann man das machen, aber hier ist es wirklich fehl am Platz! Führt nur zu Fehlern und wirkt wie Faulheit!
Lass den Schaltplan mal so wie er ist, Labels sind übliche Methode. Ändere R20 und R21 auf 3k3. Wichtig: stimmen die 3,3V? Ein Vorschlag: Ich setze hinter Spannungsregler immer einen Null-Ohm-Widerstad. Beim Bestücken der LP bleiben diese erst Mal unbestückt. Erst bei der in Betriebnahme, wenn die Spannungen stimmen, werden sie eingelötet.
Mario schrieb: > ... Labels sind übliche Methode Genau das ist die Pest, die sich vielerorts verbreitet, ganz abgesehen von den völlig nichtssagenden Klötzen mit den sinnfrei angeordneten Anschlüssen. Ein Schaltplan soll die Zusammenhänge in der Schaltung darstellen und nicht ein paar zusammenhanglose Brocken. In einer PNG-Datei versagt jede Suchfunktion, um z.B. festzustellen, wer alles am I2C hängt.
Wolfgang schrieb: > Mario schrieb: >> ... Labels sind übliche Methode > > Genau das ist die Pest, die sich vielerorts verbreitet, ganz abgesehen > von den völlig nichtssagenden Klötzen mit den sinnfrei angeordneten > Anschlüssen. Übe Nachsicht, dem Mario hat nur die Rechtschschreibautomatik einen Streich gespielt. Er wollte schreiben: Labels sind übliche Mode
In Anbetracht der immer höher werdenden Anzahl der Signale in einem Schaltplan, wird sich diese Mode (Pest) weiter ausbreiten. LOL
Es gab Zeiten, da wurden noch zusammenhängende leserlich Schaltpläne gezeichnet. Von links nach rechts. Sonst baut man sich da ein Eigentor in das Layout. Schon wegen der Masseführung (GND)
Die PIR-Sensoren reagieren sehr empfindlich auf Störungen in der Spannungsversorgung. Du hast alles auf der gleichen Versorgungsspannung (3,3V). Wahrscheinlich wird FET schon ausreichen um den BS612 zu triggern. Schalte mit dem FET die +5V vor dem LM1117. Und dann über Spannungsteiler raus. PS; Du kannst noch versuchen alles Spannungen (+3,3V) mit einer RC-Kombination zu Entkoppeln. Oder den B612 über Zenerdiode betreiben. Und den Rest mit dem 3,3V-Regler.
Thomas B. schrieb: > alles auf der gleichen Versorgungsspannung (3,3V) Das sehe ich auch. Man könnte ja mal zum Test das Sorgenkind extra speisen?
Ich hatte mal das gleiche Problem mit einem Funk-Bewegungsmelder. Solarbetrieben mit NiMh-Akku. Den PIR hatte ich an +UB mit dem Sensor +UB (Funkmodul 868 MHz)verbunden Also alles an dem gleichen Spannungsregler. War ein VLP-Regler. (sehr empfindlich) War alles analog aufgebaut. (ohne PIC) Einmal hat es funktioniert, und dann hat es sich immer selber getriggert. Die einzige Lösung war. Funkmodul 3,3V über Zenerdiode betreiben (schalten). Den Rest über VLP Regler. PS: Ist aber schon fast 10 Jahre her. Fotos kann ich beisteuern. Schaltplan muss ich suchen. Den Text habe ich gestern mit Word vorgeschrieben. Und eben gesendet. Guten Rutsch:-) Gruß Thomas
Thomas B. schrieb: > Die einzige Lösung war. > Funkmodul 3,3V über Zenerdiode betreiben (schalten). > Den Rest über VLP Regler. Hört sich spannend an. Kannst du das einmal aufmalen?
Wolfgang schrieb: > Thomas B. schrieb: >> Die einzige Lösung war. >> Funkmodul 3,3V über Zenerdiode betreiben (schalten). >> Den Rest über VLP Regler. > > Hört sich spannend an. Kannst du das einmal aufmalen? Da komme ich später drauf zurück. Danke für das Interesse ;-) Noch einige Fragen an den TO: Wenn ich das Datenblatt richtig gelesen habe: Benötigt der LM1117 nicht eine Mindestlast von 0,8-5mA? Der BME680 u. der PIR BS612 haben einen weiten Spannungsbereich. 2,3V-3,7V /1,7V-3,6V. Warum gerade der LM1117? Wird das Gerät über Batterie, Akku oder Solar betrieben? Wo kommen die +5V her? Sind die 5V stabil PS: Ja Spannungsregler ist auch falsch beschaltet. Wie Hinz oben schon schrieb Nochmal PS: Das Datenblatt von dem BS612 ist zum kotzen. Sorry;-) Hier was lesbares. http://www.hjpsensor.com/index.php?_m=mod_product&_a=view&p_id=487
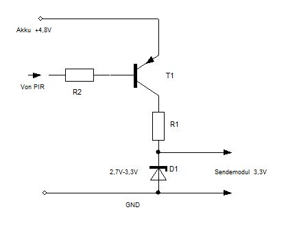
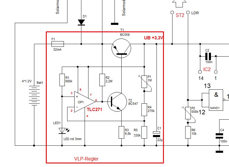
Wolfgang schrieb: > Thomas B. schrieb: >> Die einzige Lösung war. >> Funkmodul 3,3V über Zenerdiode betreiben (schalten). >> Den Rest über VLP Regler. > > Hört sich spannend an. Kannst du das einmal aufmalen? Eigentlich braucht man es nicht aufmalen. Du schaltest einfach die 4,8V oder was man gerade zur Verfügung hat mit einem Transistor auf einen Parallel- Spannungsregler mit Zenerdiode. Dem Sendemodul ist das scheißegal. Und der PIR der an dem VLP-Regler (3,3V) hängt merkt nichts davon. OK, hohe Verluste im Widerstand, aber man sendet ja nur (1-2Sek) wenn der PIR aktiv wird. Die Eingansspannung sollte aber schon 1V höher sein als die Zenerspannung. Mein VLP 3,3V war diskret aufgebaut. Der benötigte dafür aber nur 100µA für sich. Dafür war der sehr zickig. Man kann auch mit +UB bis auf 2,5V runtergehen. Muss man halt ins Datenblatt schauen was den Sender betrifft. Der diskrete Spannungsregler im roten Kasten oben im Anhang
Bitte melde dich an um einen Beitrag zu schreiben. Anmeldung ist kostenlos und dauert nur eine Minute.
Bestehender Account
Schon ein Account bei Google/GoogleMail? Keine Anmeldung erforderlich!
Mit Google-Account einloggen
Mit Google-Account einloggen
Noch kein Account? Hier anmelden.




