ich habe einen stereo Kopfhörerverstärker auf Basis von zwei LM386 ICs gebaut. Alles funktioniert soweit gut, der Sound ist recht sauber. Der Einschaltvorgang ist unauffällig. Wenn jedoch der Verstärker ausgeschaltet wird, dann entsteht ein kurzes Pfeifen in den Kopfhörern. Auf dem Oszilloskop sieht man, dass bei dem Ausschaltvorgang eine schnell abnehmende Oszillation im hohen kHz-Bereich entsteht, bis die Spannung weg ist. - LM386_Schama.png - Ausdruck aus KiCad 6 - Oszi_LM386_Ausschalten_1.png - zeigt die Oszillation. - Oszi_LM386_Ausschalten_2.png - zoomt in die Oszillation hinein. Warum oszilliert der Verstärker beim Ausschaltvorgang und wie kann man das vermeiden?
Du hast den LM386 falsch beschaltet. Schau doch mal ins Datenblatt, da steht wie man das richtig macht.
Ron L. schrieb: > Warum oszilliert der Verstärker beim Ausschaltvorgang und wie kann man > das vermeiden? Er oszilliert wegen C4. Ersetze den 270nF Kondensator einfach durch eine Drahtbrücke.
Ich habe C4 und C11 ausgelötet, gegen Drahtbrücken getauscht und es hat leider nichts geholfen. Die Oszillation bei Ausschaltvorgang war immer noch da. Dann kam ich auf die "geniale" Idee einfach die UTC LM386L Chips gegen LM386-N4 zu tauschen. Damit hat sich das Problem sofort erledigt. Ich habe auch noch Chips aus China über Ebay erworben mit der Bezeichnung LM386N (vielleicht Fakes) aber die haben das Problem der Oszillation auch nicht. Manchmal ist die Lösung recht trivial - einfach Teile tauschen.
Der LM386 ist -was Oszillation angeht- eine Mimose. Eine unsaubere Verdrahtung (schlechtes Layout) kann da sogar schon Probleme machen. Unbedingt ans Datenblatt halten. Es gibt vergleichbare Audio ICs, die etwas unproblematischer sind.
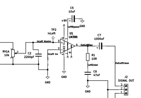
Ich sehe in deinem Plan kein C um die Versorgungsspannung abzublocken.
Helmut L. schrieb: > Ich sehe in deinem Plan kein C um die Versorgungsspannung abzublocken. Eher zu puffern: Beim Ausschaltvorgang wirst du undefinierte Zustände haben, da deine Versorgungsspannung am IC als erstes einbricht ohne Pufferelko. (Abblock würde ich danach auch setzten.)
100µ sind doch da, aber etwas klein. Im Gegensatz zu den riesen 1000µ zur Auskopplung. Für Kopfhörer würde ich es eher umgekehrt machen.
Stefan M. schrieb: > Der LM386 ist -was Oszillation angeht- eine Mimose. > Eine unsaubere Verdrahtung (schlechtes Layout) kann da sogar schon > Probleme machen. > Unbedingt ans Datenblatt halten. > Es gibt vergleichbare Audio ICs, die etwas unproblematischer sind. Nenn doch mal ein paar. Das wäre für Anfänger sicher hilfreich.
Harald W. schrieb: > Nenn doch mal ein paar. Das wäre für Anfänger sicher hilfreich. Einer meiner Favoriten ist der TDA2822M. Stereo, DIP8, minimale externe Beschaltung und läuft ab 1,5V Versorgung (bis zu 15V). Un kost' fast gar nix. Kann man auch in Brücke schalten für Mono und spart sich dann noch den Ausgangselko. Den LM386 habe ich seit Jahrzehnten nicht mehr eingesetzt. Er ist die Mühe einfach nicht wert mit seiner Beschaltung und der Rumzickerei.
Harald W. schrieb: > Nenn doch mal ein paar. Das wäre für Anfänger sicher hilfreich. Matthias S. schrieb: > Einer meiner Favoriten ist der TDA2822M Genau der z.B Oder der TDA7050 Pinkompatibel zum LM386 sind die natürlich nicht, sollte klar sein.
Matthias S. schrieb: > Einer meiner Favoriten ist der TDA2822M. Stereo, DIP8, minimale externe > Beschaltung und läuft ab 1,5V Versorgung (bis zu 15V). Un kost' fast gar > nix. ...und wenn man ein altes CD-Laufwerk schalchtet, dann findet man ihn oft darin.
LDR schrieb: > Schon länger obsolet. Uups, das wusste ich nicht. Wenn man einen alten Vorrat hat, kümmert man sich oft nicht darum...
Sauf, Carolina! schrieb: > wenn man ein altes CD-Laufwerk schalchtet, dann findet man ihn > oft darin. In älteren Laufwerken kann man auch andere Chips finden, die sich mit etwas Kreativität als Audioendstufe eignen, z.B. Coil Driver wie TDA7072 und TDA7073. Das sind kleine kräftige Brückentreiber, die ich auch schon erfolgreich zum Antreiben von Lautsprechern verwendet habe. Extra kaufen sollte man die dafür aber nicht. Jaja, es gibt heute auch Class D (PAM8403 u.ä.), aber die alten Chips erzeugen null HF und man braucht keine Siebmittel.
Hi, also die Schaltung im Bild funktioniert einwandfrei bei mir. Die 560p Kondensatoren an den Eingängen diene dazu, HF-Einstreuungen abzublocken. 270 nF dadran sind schon krass. Woher hast Du das Schaltbild? ciao gustav
Bitte melde dich an um einen Beitrag zu schreiben. Anmeldung ist kostenlos und dauert nur eine Minute.
Bestehender Account
Schon ein Account bei Google/GoogleMail? Keine Anmeldung erforderlich!
Mit Google-Account einloggen
Mit Google-Account einloggen
Noch kein Account? Hier anmelden.




