Ziel: Galvanisch getrennte Thermoelement-Messplatine mit hoher Auflösung Frage: Kann ich erwarten, dass das mit einem isolierten 5V/5V DC/DC-Wandler auf der Platine, wie https://www.reichelt.de/dc-dc-wandler-0-25-w-5-v-sil-4-qs4a-0505s1-5up-p242881.html?&nbc=1, klappt - oder erzeugen solche Wandler zu viele Störungen für empfindliche Thermoelemente? Geplanter Weg: ADS1220 (24bit-ADC mit PGA und Temperatursensor) + ATTiny (holt ADC-Werte per SPI, rechnet in Temperatur um, gibt im notwendigen Protokoll ähnlich 1-Wire aus). Isolation: 5V/5V-DC/DC-Wandler mit nachgeschaltetem 3,6V-Linearregler. AVCC wie in den AVR-Beispielschaltungen mit 10mH von VCC abgesetzt. Isolator wie ADUM xxx zwischen ADC und ATTiny.
Thorsten schrieb: > Frage: Kann ich erwarten, dass das mit einem isolierten 5V/5V > DC/DC-Wandler auf der Platine, wie > https://www.reichelt.de/dc-dc-wandler-0-25-w-5-v-sil-4-qs4a-0505s1-5up-p242881.html?&nbc=1, > klappt - Eher nicht. > oder erzeugen solche Wandler zu viele Störungen für > empfindliche Thermoelemente? Vermutlich. Vor allem Gleichtaktstörungen. Da muss man zusätzlich filtern. > Geplanter Weg: ADS1220 (24bit-ADC mit PGA und Temperatursensor) + ATTiny > (holt ADC-Werte per SPI, rechnet in Temperatur um, gibt im notwendigen > Protokoll ähnlich 1-Wire aus). Isolation: 5V/5V-DC/DC-Wandler mit > nachgeschaltetem 3,6V-Linearregler. Der filtert nur bis zu einer bestimmten Frequenz von ein paar Dutzend kHz, den MHz-Dreck kann der nicht aufhalten. Dafür braucht es die richtigen LC-Filter, vor allem Gleichtaktdrosseln. > AVCC wie in den > AVR-Beispielschaltungen mit 10mH von VCC abgesetzt. Isolator wie ADUM > xxx zwischen ADC und ATTiny. Zweimal galvanisch getrennt? Was soll das? Außerem, ein Blockschaltbild sagt mehr als 1000 Worte.
Thorsten schrieb: > Ziel: Galvanisch getrennte Thermoelement-Messplatine mit hoher > Auflösung > > Frage: Kann ich erwarten, dass das mit einem isolierten 5V/5V > DC/DC-Wandler auf der Platine, wie > https://www.reichelt.de/dc-dc-wandler-0-25-w-5-v-sil-4-qs4a-0505s1-5up-p242881.html?&nbc=1, > klappt - oder erzeugen solche Wandler zu viele Störungen für > empfindliche Thermoelemente? Da wo die Spannungen entstehen die Du messen willst ist alles mehr als niederohmig, daher: Solange die Störung auf beiden Seiten vom Thermolement drauf ist, who cares? iaW: average messen und fertig. Ich würd mir mehr Sorgen über nicht angepasste Stecker, Thermospannungen erzeugendes Lötzinn und solche Effkte machen, die kriegt man nämlich nicht so schnell in den Griff und verhunzen einem die Messwerte ebenso. > Geplanter Weg: ADS1220 (24bit-ADC mit PGA und Temperatursensor) + ATTiny > (holt ADC-Werte per SPI, rechnet in Temperatur um, gibt im notwendigen > Protokoll ähnlich 1-Wire aus). Isolation: 5V/5V-DC/DC-Wandler mit > nachgeschaltetem 3,6V-Linearregler. AVCC wie in den > AVR-Beispielschaltungen mit 10mH von VCC abgesetzt. Isolator wie ADUM > xxx zwischen ADC und ATTiny.
Ich messe Thermoelemente auch mit einem 24Bit Wandler, habe die galvanische Trennung aber bei der Kommunikation zum PC. Der Messteil, dh Stecker und ADC muessen natuerlich abgesetzt sein. Also mit eigenem GND, und eigenem Vcc, beide per stromkompensierter Drossel vom Rest getrennt. Hierfuer nehme ich allerdings Datenleitungsdrosseln, die haben mehr Bandbreite nach oben. Die Thermoanschlussbuchse hat also 100pF pro pin nach Gehaeusemasse zum Kurzschliessen von RF auf den Kabeln. und der Analog GND fuer den ADC ist per 10nF am Rest GND. Und die SPI signale gehen per 1k Seriewiderstand vom ADC zum Controller.
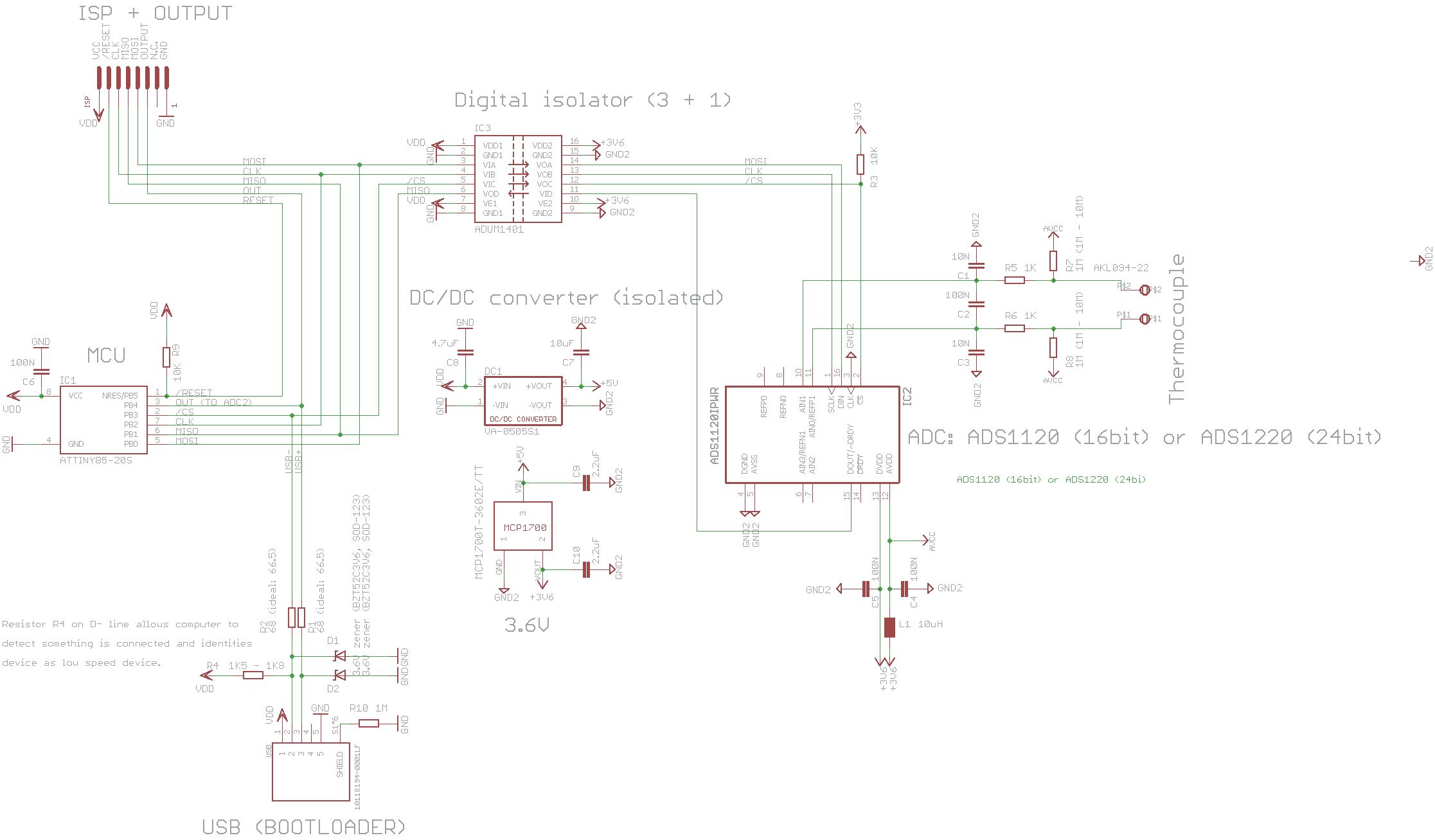
> Blockschaltbild sagt mehr als 1000 Worte Plan angehängt. Im Prinzip ein Digispark (= ATTiny85 mit Soft-USB für Bootloader) + galvanisch getrennter ADC. > habe die galvanische Trennung aber bei der Kommunikation zum PC Das werde ich auch machen, dann reicht ein preiswertere 1-Kanal-Isolator. > Datenleitungsdrosseln Hättest Du eine Bauteilbezeichnung? > die SPI signale gehen per 1k Seriewiderstand vom ADC zum Controller Serienwiderstände habe ich vergessen.
Im Datenblatt eines dieser DC/DC-Wandler steht die angehängte
Beispielschaltung. Kann ich diese Schaltung auf der Engangsseite (C1, C2
ud die Induktivität) mit den gleichen Werten auch auf der Ausgangsseite
verwenden, um den Ripple zu reduzieren?
> Dafür braucht es die richtigen LC-Filter, vor allem Gleichtaktdrosseln
Wenn jemand noch einen Tip für ein Bauteil hätte (mindestens eine Serie;
was dann am besten funktioniert, kann ich später empirisch
herausfinden).
Thorsten schrieb: > Kann ich diese Schaltung auf der Engangsseite (C1, C2 > ud die Induktivität) mit den gleichen Werten auch auf der Ausgangsseite > verwenden, um den Ripple zu reduzieren? Im Prinzip ja. Die Werte muss man aber vermutlich anpassen. Muss man mal messen.
Bitte melde dich an um einen Beitrag zu schreiben. Anmeldung ist kostenlos und dauert nur eine Minute.
Bestehender Account
Schon ein Account bei Google/GoogleMail? Keine Anmeldung erforderlich!
Mit Google-Account einloggen
Mit Google-Account einloggen
Noch kein Account? Hier anmelden.

