Hallo Leute, ich habe hier ein Verständnissproblem. ich habe mal einen ADS1115 (Differential) an einen LM4040/5.0 gehangen. An der 12v Batt geht das super sauber, am Netzteil nicht. Warum schwankt die Spannung der Referenz am Netzteil? Das verstehe ich nicht ... Nur zur Klarstellung, die Referenz messe ich nur aus! Der ADC hat eine eigene.
Wie sauber ist denn die Spannung des Netzteiles mit dem Du die Referenz versorgst?
Welle 🧐 S. schrieb: > ich habe mal einen ADS1115 (Differential) an einen LM4040/5.0 gehangen. > An der 12v Batt geht das super sauber, am Netzteil nicht. Das Netzteil oszilliert sicher. Im Example im Datasheet des LM4040 sehe ich, dass am Ausgang des LM4040 ein 2.2 uF Kondensator hängt. Hast du den in deiner Mess-Schaltung auch vorgesehen gehabt? Und welchen Strom hast du für den LM4040 eingestellt? Die 100uA aus den Datenblattangaben? Oder 10mA?
Welle 🧐 S. schrieb: > ich habe mal einen ADS1115 (Differential) an einen LM4040/5.0 gehangen. Und wo ist die Masseleitung verbunden? Oder hast Du gemeint bei differentiellem Anschluß braucht es das nicht? Gruß Anja
Deine Skalierung ist Müll! Bring beide Diagramme mal auf die gleiche y-Skalierung, dann kann man weiter reden
Welle 🧐 S. schrieb: > An der 12v Batt geht das super sauber, am Netzteil nicht. Das ist zu erwarten, das eine 20-fach unempfindlichere Kurve nur noch spiegelglatt ist. Mit der Quelle hat das nichts zu tun, sondern mit dem Umgang mit Excel.
Peter D. schrieb: > Das ist zu erwarten, das eine 20-fach unempfindlichere Kurve nur noch > spiegelglatt ist. > Mit der Quelle hat das nichts zu tun, sondern mit dem Umgang mit Excel. Mensch Peter, jetzt wo Du das sagst ... Immer noch glatt. Habe ich warscheinlich doch die identischen Aufbau für beide Versuche benutzt?!
Armin X. schrieb: > Wie sauber ist denn die Spannung des Netzteiles mit dem Du die Referenz > versorgst? Hallo Armin, kann ich leider nicht messen - oder halt nur so >>> Ist ein KORAD Labornetzteil.
Anja schrieb: > Und wo ist die Masseleitung verbunden? Oder hast Du gemeint bei > differentiellem Anschluß braucht es das nicht? Die Masseleitung der CPU und des ADC ist halt an GND. Warum denkst du das die fehlt?
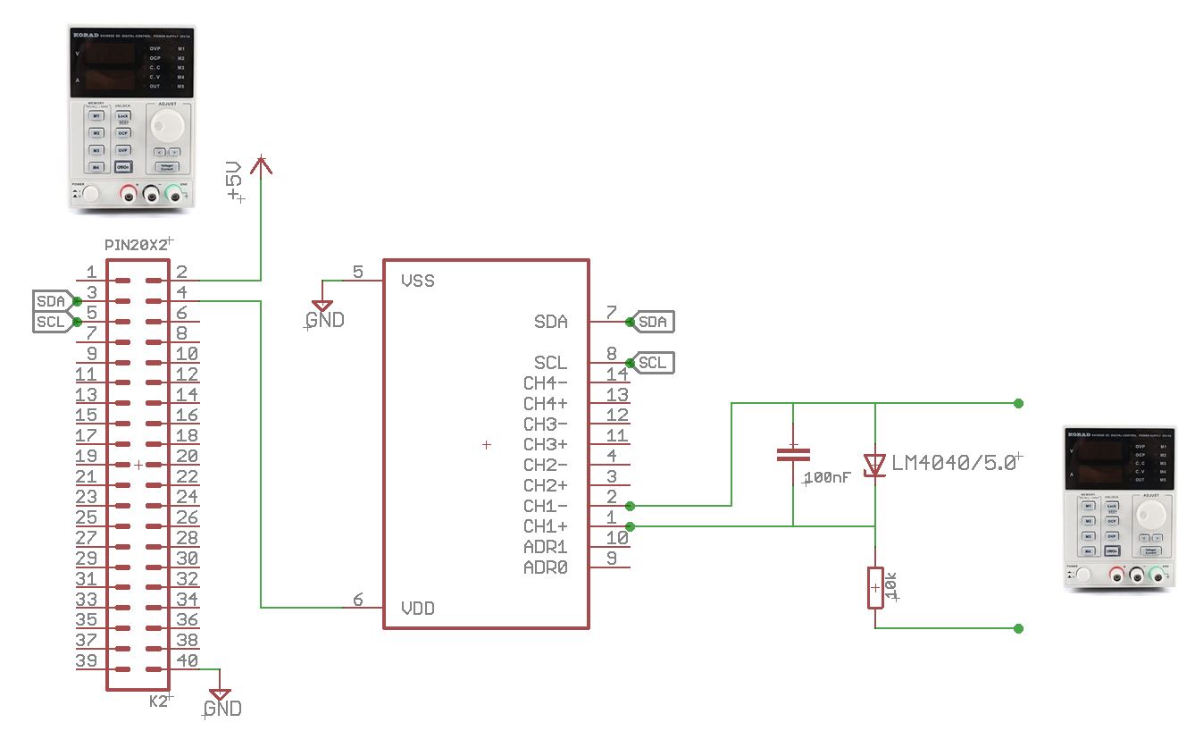
Peter D. schrieb: > Das ist zu erwarten, das eine 20-fach unempfindlichere Kurve nur noch > spiegelglatt ist. > Mit der Quelle hat das nichts zu tun, sondern mit dem Umgang mit Excel. Naja, das Oszilieren um ± 0.125V sollte man schon deutlich in beiden Kurven sehen, immerhin bedeutet das bei der hier gezeigten, unempfindlicheren, Kurve immer noch eine Änderung von ±25%. Wer sowas als "spiegelglatt" sähe müsste mal dringend zum Augenarzt. Welle 🧐 S. schrieb: > Na klar ... Öhm...deine Referenz (der 4040) hat genau welchen Bezug? Wohin gehen denn das weiße und das orange Kabel? Ich hoffe mal, das geht zum Labornetzteil. Desweiteren nehme ich an, dass das weiße Kabel GND ist und das orange Kabel ist die Versorgung für die Referenz. Und wie genau stellst du nun den Bezig um ADS her sodass der Spass nicht lustig vor sich hin floatet? Und gepuffert ist die Referenz auch nicht wenn ich das recht sehe, zumindest sehe ich keinen Kondensator am Ausgang der Referenz. Versuch doch mal einen z.B. 100 nF Kerko zwischen A0 und A1 und packen und schau wie sich die Messung dadurch ändert.
M. K. schrieb: > Öhm...deine Referenz (der 4040) hat genau welchen Bezug? Wohin gehen > denn das weiße und das orange Kabel? Ich hoffe mal, das geht zum > Labornetzteil. Desweiteren nehme ich an, dass das weiße Kabel GND ist > und das orange Kabel ist die Versorgung für die Referenz. Und wie genau > stellst du nun den Bezig um ADS her sodass der Spass nicht lustig vor Genau, an das weiße und das orange Kabel kommt dass Messobjekt. Die Schaltung selber hat ein eigenes Netzteil. > sich hin floatet? Und gepuffert ist die Referenz auch nicht wenn ich das > recht sehe, zumindest sehe ich keinen Kondensator am Ausgang der > Referenz. Versuch doch mal einen z.B. 100 nF Kerko zwischen A0 und A1 > und packen und schau wie sich die Messung dadurch ändert. Mache ich!
Peter D. schrieb: > Das ist zu erwarten, das eine 20-fach unempfindlichere Kurve nur noch > spiegelglatt ist. Welle 🧐 S. schrieb: > Mensch Peter, jetzt wo Du das sagst ... > Immer noch glatt. Beide Diagramme zeigen weiterhin einen unterschiedlichen Y-Bereich. Mach das doch mal einheitlich auf 4,7 bis 5,3 und dann wirst du auch ein ähnliches Bild sehen.
Nee, nee ... ich habe ja auch die ADC Readings gesehen. Die sind an der Batt auf der 5sten Stelle um +-1 Digit rotiert!
Welle 🧐 S. schrieb: >> sich hin floatet? Und gepuffert ist die Referenz auch nicht wenn ich das >> recht sehe, zumindest sehe ich keinen Kondensator am Ausgang der >> Referenz. Versuch doch mal einen z.B. 100 nF Kerko zwischen A0 und A1 >> und packen und schau wie sich die Messung dadurch ändert. > > Mache ich! Spannend ... Ich gerdade mal geschaut, das(mein) Netzteil (KORAD) sollte unter 2mV (9V/1A) Ripple haben ...
Mach doch endlich mal nen Schaltplan (Handzeichnung). Mit nem Bündel Drähten, die in die Luft ragen, kann ich nichts anfangen.
Welle 🧐 S. schrieb: > Die Masseleitung der CPU und des ADC ist halt an GND. > Warum denkst du das die fehlt? Es fehlt aber GND des ADC an den LM4040.
Peter D. schrieb: > Mach doch endlich mal nen Schaltplan (Handzeichnung). > Mit nem Bündel Drähten, die in die Luft ragen, kann ich nichts anfangen. Besser mitm Computer ;) Der Pin-Header ist der uC (Raspberry).
Peter D. schrieb: > Welle 🧐 S. schrieb: >> Die Masseleitung der CPU und des ADC ist halt an GND. >> Warum denkst du das die fehlt? > > Es fehlt aber GND des ADC an den LM4040. Ja Peter, dass ist die Frage. Wenn ich den GND des uC/ADC an den LM4040 lege, habe ich auch allen Schmonz auf der Leitung. Ich dachte, dass ist ein Trick eines DiffADC, ein eigenes (sauberes) Potential?
Welle 🧐 S. schrieb: > Peter D. schrieb: >> Welle 🧐 S. schrieb: >>> Die Masseleitung der CPU und des ADC ist halt an GND. >>> Warum denkst du das die fehlt? >> >> Es fehlt aber GND des ADC an den LM4040. [...] > Ich dachte, dass ist ein Trick eines DiffADC, ein eigenes (sauberes) > Potential? Sorry wenn ich frage: wo misst Du denn? Direkt an den Anschlüssen des 4040? Gruß Marcus
Auf welche Spannung ist das Korad eingestellt mit dem es den 4040 versorgt? Mache mal zum Probieren parallel zum 4040 einen kleinen Kondensator. Zeichne doch mal die Ausgangsspannung des Korad auf.
DenkenMachtSpaß schrieb: > Sorry wenn ich frage: wo misst Du denn? Direkt an den Anschlüssen des > 4040? Hallo Marcus, was meinst Du? Der ADC "misst" - die Spannung an A0/A1 die ich mit dem zweiten Netzteil bereitstelle - 12V, was dann 5V am LM4040 sind.
Armin X. schrieb: > Auf welche Spannung ist das Korad eingestellt mit dem es den 4040 > versorgt? 12V. > Mache mal zum Probieren parallel zum 4040 einen kleinen Kondensator. Hallo Armin, hab ich doch? 100nF?
Welle 🧐 S. schrieb: > Peter D. schrieb: >> Welle 🧐 S. schrieb: >>> Die Masseleitung der CPU und des ADC ist halt an GND. >>> Warum denkst du das die fehlt? >> >> Es fehlt aber GND des ADC an den LM4040. > > Ja Peter, dass ist die Frage. Peter hat recht. Es fehlt jegliche Potentialausgleich zwischen der Referenz und dem ADC. Der ADC kann nur Spannungen mit dem differentiellen Eingang messen, welche sich auch innerhalb seines Messbereichs bewegen. Ohne irgendeine Form des Potentialausgleichs kann die Spannung aber irgendwo außerhalb liegen. Jegliche Störung kann also das Signal außerhalb des Messbereichs bewegen und dann sind die Ergebnisse nicht mehr zu gebrauchen. Wahrscheinlich koppeln hier irgendwelche Kondensatoren im Netzteil 50Hz brumm vom Primärkreis mit ein. > Wenn ich den GND des uC/ADC an den LM4040 lege, habe ich auch allen > Schmonz > auf der Leitung. > > Ich dachte, dass ist ein Trick eines DiffADC, ein eigenes (sauberes) > Potential? Nicht zwangsläufig. Es kommt halt auf die art der Störung drauf an und wo sie entsteht. Differentiell ist sinnvoll, wenn das Signal nicht Massegebunden ist oder die Masse stark verseucht ist. Dann kann es sinnvoll sein die Messung direkt an der Quelle des Signals durchzuführen. Wenn es aber keine Störungen gibt, dann ist das auch nicht nötig. Und wo soll hier auf der Masseleitung den eine Störung herkommen? Bei dir hängt doch nichts dran. Nachtrag: Verbinde die Masse der Referenz am besten mit der Masse des ADCs für bessere Ergebnisse. Du kannst ja auch mal gucken, ob es einen Unterschied macht, wenn du die Masse am Raspi nimmst. Hier könnte ich mir vorstellen, dass man eher noch ein paar Störungen einsammelt. Das wäre dann aber ein guter Lerneffekt.
Christian L. schrieb: > Nachtrag: Verbinde die Masse der Referenz am besten mit der Masse des > ADCs für bessere Ergebnisse. Hallo Christian, das funzt! Wenn ich die Massen verbinde liegt der ADC Readout wie ein Brett. Die 5fte Stelle wackelt +-1 - was ok ist.
Welle 🧐 S. schrieb: > 12V. Besitzt Du ein Oszilloskop? Wenn Das Netzteil nicht sauber ist, sollte die Referenzdiode das bügeln. Ich bin garnicht mal so sicher, ob der parallele 100nF nicht sogar das Gegenteil bewirkt. Mich beschleicht das Gefühl, dass in dem gesamten Meßaufbau etwas faul ist, der 'Fehler' eher ein Meßfehler ist.
Manfred schrieb: > Welle 🧐 S. schrieb: > Mich beschleicht das Gefühl, dass in dem gesamten Meßaufbau etwas faul > ist, der 'Fehler' eher ein Meßfehler ist. Hmm, naja die Schaltung hast Du gesehen. Mehr messe ich da ja nicht. Die ADC Werte speicher ich in einer Datei und plotte sie mit Excel. OSZI hab ich nicht. Der LM4040 gibt auch brav 5V Raus - am ADC gemessen!
Welle 🧐 S. schrieb: >> Mich beschleicht das Gefühl, dass in dem gesamten Meßaufbau etwas faul >> ist, der 'Fehler' eher ein Meßfehler ist. > Hmm, naja die Schaltung hast Du gesehen. Nur ganz kurz überflogen. Man gucke auf die Zeitstempel, Du hast um 21:25 "Masseverbindung" geschrieben, während ich meinen Kommentar verfasst und 21:26 abgeschickt habe. Wenn ich den ADS1115 richtig verstanden habe, misst der Spannung gegen Masse und rechnet eine Differenz nur aus. Mir kam bislang nicht in den Sinn, ein Signal messen zu wollen, was nicht auf seine Masse bezogen ist. Das Signal darf nicht negativer als sein GND werden und dessen Betriebsspannung nicht überschreiten. Ich glaube sogar, das Du Glück hattest, dass er nicht gestorben ist.
Bitte melde dich an um einen Beitrag zu schreiben. Anmeldung ist kostenlos und dauert nur eine Minute.
Bestehender Account
Schon ein Account bei Google/GoogleMail? Keine Anmeldung erforderlich!
Mit Google-Account einloggen
Mit Google-Account einloggen
Noch kein Account? Hier anmelden.






