Hallo! Ich möchte für meinen Enkel eine alte Kaffeemaschine auf ein Spielzeug umbauen, damit das Ding mit Pseudo-Kapseln aus dem 3D-Drucker beschickt werden kann, blinkt, brummt und vibriert. Mittels Soundmodul, eines Vibrationsmotor aus einem alten Handy und ein paar Bauteilen, bin ich schon recht weit, aber jetzt bei der Einbau-Umsetzung scheitere ich an einer „verkehrten Astabilen Kippstufe“. Mein Problem: Damit ich die original-LEDs und Drucktaster verwenden kann, verwende ich eine kleine SMD-Platine der Maschine mit Kabel weiter. Dort sind aber für die zwei weißen LEDs, welche ich wechselseitig blinken lassen möchte, je ein eigenes Plus-Pol-Kabel aber nur EIN gemeinsamer Minus-Pol vorhanden. Alle Musterschaltungen für Astabile Kippstunfen (Wechselblinker) welche ich bisher gefunden habe, arbeiten immer mit NPN-Transistoren und verlangen somit den getrennten Minus-Pol. Kann mir jemand von Euch eine Musterschaltung für einen Wechselblinker mit möglichst wenig Bauteilen zeigen, bei der die beiden LED’s über den Plus-Pol gesteuert werden und mit einem gemeinsamen Minus-Pol leben können? Wie Ihr vielleicht aus meinen Ausführungen erkennen könnt: Ich bin mehr der Bausatz-Löter und weniger der Elektronik-Versteher. Bevor ich jetzt einen ESP8266-Microprozessor für einen Wechselblinker opfere und programmiere, möchte ich mich der Herausforderung stellen, wenn Ihr mich bitte auf den richtigen Weg leitet…. Danke im Voraus für gute Hinweise – bitte bei den Antworten eher für Einfach-Denker wie mich formulieren. Vielen Dank im Voraus!
Geht auch mit PNP-Transistoren. Schaltung hat dann + an den Emittern und die LEDs gemeinsam - bzw. GND
Danke für die rasche Reaktion. Aber bei PNP-Transistoren darf ich doch keine Plus-Spannung an der Basis haben - oder verstehe ich da etwas falsch?
Einfach genauso aufbauen, wie gehabt: Batterie (und Elkos) umpolen.
https://bastler-beutel.de/Download/Acrobat/BBpdf/BB_1.pdf Bild9: R1 und R6 sind deine LEDs, rechts und links T4 und T3 kannst Du weglassen. ( Blöderweise gehen hier die Lampen auch wieder auf PLUS ;) ) Aber du kannst die Schaltung auch so nehmen und mit NPN aufbauen. Musst dann aber WIEDER alles umpolen. Also Batterie und Elkos. Die LEDs würden adann aber mit dem gemainsamen an Minus gehen, so wie wir das mittlerweile gewohnt sind.
Johann K. schrieb: > Danke für die rasche Reaktion. > Aber bei PNP-Transistoren darf ich doch keine Plus-Spannung an der Basis > haben - oder verstehe ich da etwas falsch? Einfach aufbauen https://technologystudent.com/elec1/dual1.htm
Wenn man die LEDs in den Emitterzweig packt geht es auch mit NPN, schwingt aber etwas schlechter an. Lässt sich mit unsymmetrischen Bauteilwerten lösen. Schaltung: https://falstad.com/circuit/circuitjs.html?ctz=CQAgjCAMB0l3BWEAOaAmZYCcB2BzkcBmLUhJBSECqhAUwFowwAoAd3DDRABZkQ0kfnyjsBQ3vwzD+kMdMkgiyHorkAnTtxHNuYHADYoSohvEzz4Q8bCRBLTQpEL9RqmEpnlqkd6tulewBjLX9LV2MYeEgwWXRILGQiQwQDIgMsRG4omJYQvwiXayocuDAeUkqq6qxwaBxEogQSDDAiNAMuKFhcjgLrPzQeEpYAFwECAVSlFSmAiBgDBDRbIYa8PkgEVUWVbB5lgx4iNqw0HHA4EAATOgAzAEMAVwAbUfkJQsm0abkOIqMgikvzGlh+Rl0cxsIAYaGgBgMdiwwyO4J4aCI3SEWEoWH0iUSFQ8SFsVFuj1e7w4kIikKGIwASqEREc1MZhtRIt0ECwAB7gBC1FZ6BoCDy8cBGADCrH5JwuK0xRGSYqMqjA0rQfJQSA67kggLSEo1IAAirKlJkprUeMwBAZtJKzVrhpjsNwgQIhgIOe40AB9cH+yD+212f0IYPQMD+piB-1cf1EFiugQ4D0SUyqek2GNBkNhgORmA8WN5hMx5Op9p+-hNPSI4zIBMYYOh1aB6DF6CluMB5tVyBunjqjBhDUlEA4FvNgsduHdmN9-3T5Ma7iDdMzVTKwE3e7PN4MF50a7QhawVjr0LnPRdXcCfcUo8ns8LcBY1gAcyhD-BSgMWRRGpe90l-MC-nAow-AfOQAHtwExVk1QSG0e0EHgUk6OwKhILEymMPQqAMFggA viel Erfolg hauspapa
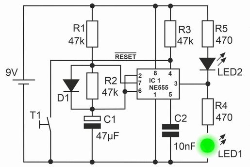
einfach einen 555 nehmen, Der kann sowohl als Quelle wie als Senke arbeiten
Frank L. schrieb: > einfach einen 555 nehmen, Der kann sowohl als Quelle wie als Senke > arbeiten Und wie lässt der, ohne zusätzlichen Transistor, 2 weiße LED mit common cathode abwechselnd blinken ? Erst Nachdenken hätte geholfen dir die Peinlichkeit zu ersparen.
Johann K. schrieb: > Dort sind aber für die zwei weißen LEDs, welche ich > wechselseitig blinken lassen möchte, Dann greifen wir zum altbewährten CMOS CD4093. Eine meiner Basteleien male ich mal für Dich um, wird an 12V betrieben. Ist etwas grenzwertig, weil der 4093 nicht mehr Strom treiben kann! Die Werte des Oszillators müssen angepasst werden. Das Ding links mit den zwei Dioden ist eine Variante mit unsymmetrischem Puls- / Pausen-Verhältnis.
Beitrag #7406913 wurde von einem Moderator gelöscht.
Michael B. schrieb: > Und wie lässt der, ohne zusätzlichen Transistor, 2 weiße LED mit common > cathode abwechselnd blinken ? Muss er das? Ein bisschen Nacharbeit an der Platine und das sollte klappen. Das war früher das meistverkaufte IC der Welt. Ich finde den immer noch ganz gut für manche Anwendungen. Gerade im Bereich von Pkw-Anwendungen. Billig und schnell gebaut.
Frank O. schrieb: > Muss er das? Ja, darum geht es bei ihm, du könntest ja mal die Frage des TO lesen statt selbstverliebt deinen Unsinn zu posten. Dass der NE555 schon lange nicht mehr der meistverkaufte IC ist sondern TL431, dass NE555 im KFZ Bordnetz wegen seiner 15V Beschränkung nicht einsetzbar ist (ausser mit vorgeschaltetem Spannungsregler) und eben NICHT mit ein bisschen 'Nacharbeit' das Problem löst (man braucht mindestens einen zusätzlichen Teansistor, dann kann man gleich den NE555 durch einen zweiten Transistor ersetzen), kommt dazu. Dein Beitrag ist absolut für die Tonne.
Mach es einfach. Du wirst doch noch zwei Widerstände und zwei Transistoren etc zusammenlöten können. Bei mir ging es doch auch ohne Platine und sogar mit echten Glühlämpchen (12V 100 mA). Als Transistoren tuns sogar BC337 bzw. BC327. Je nach Polung. ciao gustav P.S: Manche Browser zeigen Video nicht an. Lösung: Ziel speichern unter...lokal
Johann K. schrieb: > verwende ich eine kleine SMD-Platine der Maschine mit Kabel > weiter. Dort sind aber für die zwei weißen LEDs, welche ich > wechselseitig blinken lassen möchte, je ein eigenes Plus-Pol- > Kabel aber nur EIN gemeinsamer Minus-Pol vorhanden. Nachdem Du hier inzwischen jede Menge Schaltungs-Vorschläge bekommen hast, wie Du das vorhandene LED-Board unverändert verwenden kannst, hätt ich noch einen völlig anderen Vorschlag: Auf Deiner kleinen SMD-Platine ganz einfach die Leiterbahn zwischen den beiden LED-Kathoden unterbrechen (Dremel, Cutter-Messer o.ä.) und zweites Minus-Kabel an der anderen LED anlöten. So könntest Du, falls Du diese schon zusammengelötet haben solltest oder für die Alternativen nicht alle nötigen Bauteile zur Hand hast, auch die normale Blink-Schaltung verwenden.
Beitrag #7407548 wurde von einem Moderator gelöscht.
Hallo liebe Community! Sorry, dass ich mit Verzögerung antworte! VIELEN DANK für Eure raschen und hilfreichen Antworten. Auch vielen Dank an jene, welche sogar eigene Skizzen für mich angefertigt haben! Ich werde die zwei Grundvarianten (einmal die NPN-Variante im Emitter-zweig und einmal die PNP-Variante) am Steckbrett aufbauen und testen, bevor ich in die KaffeeMaschine einbaue. *Dank Eurer Unterstützung habe ich wieder einiges dazugelernt!!* Die Variante mit dem CD4093 gefällt mir besonders, weil ich als Binär-Onkel digital-Logik im Kopf leichter auflösen kann (Im Programmieren bin ich sicher besser als im Denken von analogen Pegeln und deren Wechselwirkungen). Da Aliexpress wegen der EU-Verpackungsverordnung nicht mehr an Österreich liefert, haben die CD4093 eine Lieferzeit von 6 Wochen. Daher werde ich damit später mal experimentieren und für zukünftige Lösungen einsetzen.... Abschließend Danke und wünsche Euch viel Erfolg bei Euren Projekten!
Johann K. schrieb: > Die Variante mit dem CD4093 gefällt mir besonders, weil ich als > Binär-Onkel digital-Logik im Kopf leichter auflösen kann (Im > Programmieren bin ich sicher besser als im Denken von analogen Pegeln > und deren Wechselwirkungen). Danke. Ich habe früher sehr komplexe Hardwarelogiken gebaut und bin in der Schaltungstechnik besser als im Programmieren unterwegs. > Da Aliexpress wegen der > EU-Verpackungsverordnung nicht mehr an Österreich liefert, Erfolgreiche Lobbyarbeit, scheiß EU. > haben die CD4093 eine Lieferzeit von 6 Wochen. Mal eine Anfrage im Markt machen, vielleicht kann Dir jemand helfen.
Bitte melde dich an um einen Beitrag zu schreiben. Anmeldung ist kostenlos und dauert nur eine Minute.
Bestehender Account
Schon ein Account bei Google/GoogleMail? Keine Anmeldung erforderlich!
Mit Google-Account einloggen
Mit Google-Account einloggen
Noch kein Account? Hier anmelden.



