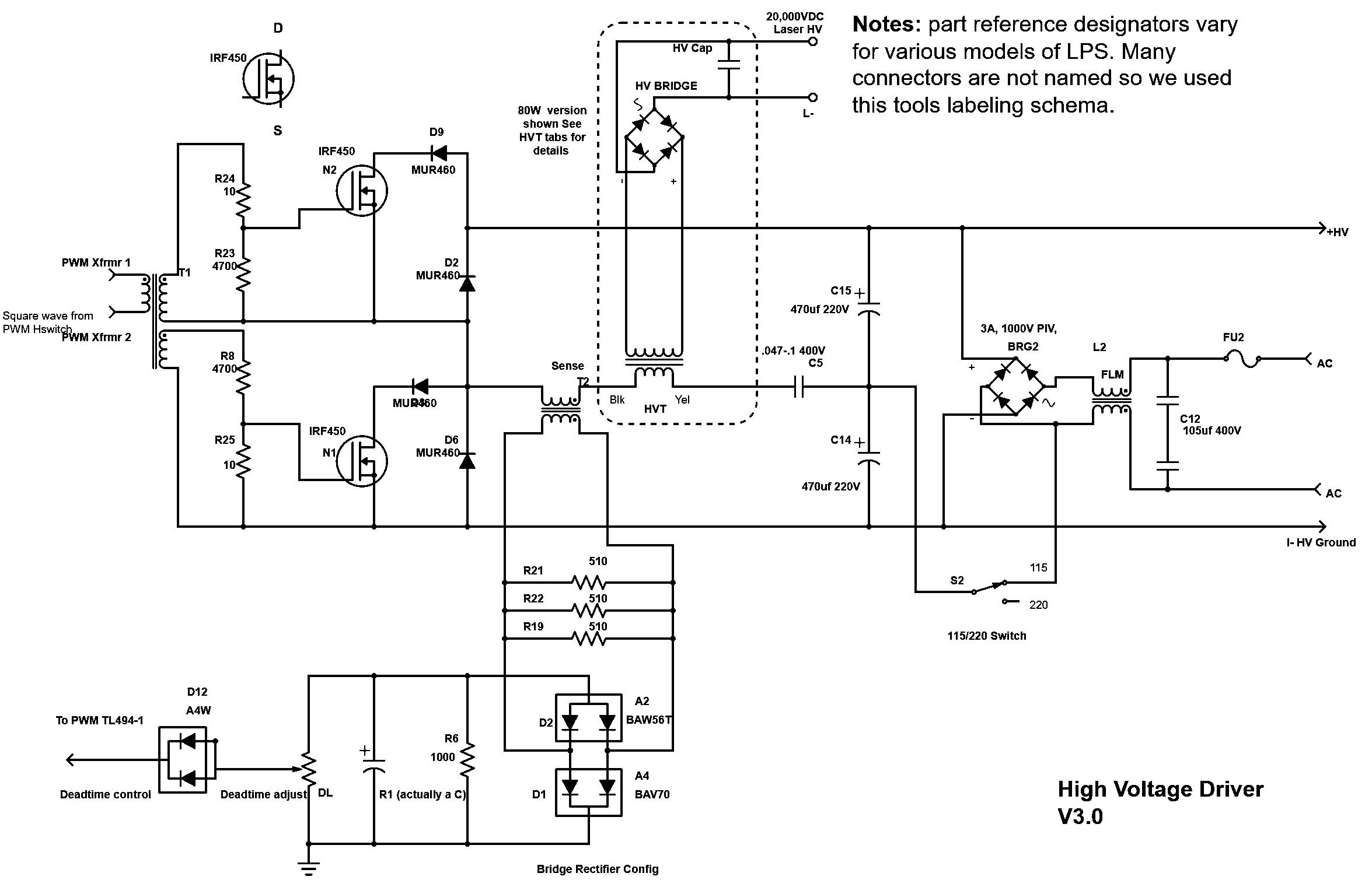
Hallo, ich messe und modifiziere gerade ein HV Netzteil für einen CO2 Laser. Die Hochspannung wird über einen Transformator erzeugt, welcher wie in angehängter Schaltung betrieben wird. (Die vollständigen Schaltpläne sind hier: https://www.digikey.com/schemeit/project/k40-lps-2-EFKO7C8303M0). Ich verstehe nicht, was C5 hier macht. Strombegrenzung wenn eine der Dioden D2 oder D6 durchbrennt? Limitierung der Leistung? Kann es mir jemand erklären?
Frank G. schrieb: > Ich verstehe nicht, was C5 hier macht. Den Trafo gleichspannungsfrei. Der Trafo muss im Mittel gleichspannungsfrei betrieben werden. Selbst bei 50% PWM wurd er das nicht weil C14 und C15 eventuell unterschiedliche Ladespannungen haben. C5 sorgt dafür, dass auf längere Zeit (mehrere PWM Takte) im Mittel 0V über der Primärwicklung liegen, damit der Trafokern nicht durch DC sättigt.
Beitrag #7409576 wurde von einem Moderator gelöscht.
Meinst du nicht, daß die Gleichrichterbrücke "HV-Bridge" falsch eingezeichnet ist?
Phasenschieber S. schrieb: > Meinst du nicht, daß die Gleichrichterbrücke "HV-Bridge" falsch > eingezeichnet ist? Nicht nur das. R8 und R25 sind vertauscht und der Wickelsinn einer der beiden Wicklungen des Gegentaktübertragers ebenfalls.
Der kleine Kapazitätswert legt die Vermutung nahe, dass hier, in Verbindung mit der Streuinduktivität der Primärwicklung des Übertragers, ein Serien-Resonanzkreis geschaffen wird, wie man es vom LLC-Wandler her kennt.
Hallo, vielen Dank für die Antworten und die Erklärung. Die Schaltpläne sind nicht von mir, sondern kommen hier her: http://donsthings.blogspot.com/2017/01/k40-lps-repair-and-test.html Mein Netzteil ist leicht anders, wenn auch konzeptionell gleich. So ist bei mir C5 z.B. 1uF und ich habe zwei Flyback-Transformatoren in Serie. Daher glaube ich nicht, daß es ein LLC-Wandler sein sollte.
Ich habe nun gemessen, daß der LLC mit ca. 9kHz ausschwingt. Er wird aber mit 90kHz angesteuert. Macht es Sinn den Kondensator zu verkleinern, um die Eigenfrequenz der Ansteuerung anzupassen?
Frank G. schrieb: > Ich habe nun gemessen, daß der LLC mit ca. 9kHz ausschwingt. Er wird > aber mit 90kHz angesteuert. Macht es Sinn den Kondensator zu > verkleinern, um die Eigenfrequenz der Ansteuerung anzupassen? LLC sind tricky. Die Resonanzfrequenz ändert sich deutlich mit der Belastung. Je höher die Last um so höher Fres. Mal davon abgesehen das niemand Deinen realen Schaltplan kennt, weiß was Du tun willst, oder wie die Steuerung ausschaut. Einfach den Lastkreis eines irgendwie ähnlichen LLC zu posten bringt echt nicht weiter. Solltest Du mehr Ausgangsleistung wollen, regel weiter runter in die Resonanzfrequenz des LLC. Durch die Resonanzüberhöhung kann der weit höhere Spannungen im LLC Kreis erzeugen als Du ahnst. U.U. mehr Spannung als der Cres aushält. Wenn Du allerdingt bis unter Resonanzfrequenz regelst, zirkulieren satte Ströme im Prim Kreis. Das geht bis zur Zerstörung. Wenn das überhaupt ein LLC ist. Dann müsste das ein spezieller Trafo sein bei dem Lres (Streuinduktivität) integriert wurde. Zeig doch zur Abwechslung mal Deinen realen Schaltplan inkl. Steuerung.
Enrico E. schrieb: > Nicht nur das. R8 und R25 sind vertauscht und der Wickelsinn einer der > beiden Wicklungen des Gegentaktübertragers ebenfalls. Mir stellt sich gerade die Frage was das überhaupt soll. Wenn man eine PWM an die beiden Mosfets gibt dann schalten die nur für eine kurze Zeit und diese Zeit hängt dann auch noch von der PWM Frequenz ab. Warum erzeugt man die 20kv so kompliziert und nicht direkt über einen Übertrager und Mosfet in entsprechender Dimensionierung?
Hallo Max, ich habe das falsch ausgedrückt. Die angegebene Schaltung entspricht im Leistungsteil meinem powersupply. Bei mir ist nur ein zweiter HV Transformator in Serie zum Ersten, der Kondensator hat 1uF und liegt zwischen den HV Trafos und dem Stromsensor. Die Ansteuerung ist wie in der Schaltung beschrieben mit einem TL494. Die Ansteuerung des TL949 ist bei meinem PS leicht anders, aber das macht ja nichts für den Leistungsteil. Das ist noch eine andere Baustelle mit falsch ausgelegten low pass Filtern und "zu Tode dämpfen", um 2.2V Ripple eines billigen Schaltnetzteiles zu tolerieren, Mischung aller Massen incl. Schrittmotorsteuerung obwohl Optokoppler verbaut sind, usw. . Das habe ich aber soweit im Griff. Die Resonanzkatastrophe ist genau meine Befürchtung. Da werde ich mich dann mal langsam annähern und beobachten, wie das System sich verhält. Ich benutze nun einen Teensy um das Push-Pull Signal an den Trafo zwischen Steuerung und Leistungsteil zu geben, so kann ich die Pulslänge sehr gut kontrollieren. Nach den letzten Tests weiß ich nun, daß der Strom zu gering ist. Ich habe die Sekundärseiten (hinter dem Gleichrichter) der HV Trafos parallel geschaltet. Die Röhre zündet ohne Probleme, kann dann aber den anfangs erhöhten Strom nicht liefern. Vieviel das ist, wüßte ich gerne, habe aber keinen induktiven HF Strom-Tastkopf für kleine Ströme und die sind mir einfach zu teuer. Der initiale Überschlag geschieht nur auf der nicht Masse Seite, ich muß also auf der HV Seite messen und kann nicht einfach die Massereferenz ändern und dann über einen Widerstand messen. Der Widerstand der Röhre ist in der Startphase hochgradig nicht linear: Der Ausgansstrom ist in den ersten uS 0, ich kann also nicht am Ausgang messen. Wenn es jemanden interesiert, das Verhalten von Entladungsröhren beim Starten ist in diesem Paper sehr schön beschrieben: Electric Breakdown in Long Discharge Tubes at Low Pressure (Review) von Ionikh Nach den ersten 1-2 Millisekunden, wenn die Ionisierung im Gleichgewicht ist, wäre der Strom wieder ausreichend. Mit dem Teensy könnte ich in Resonanz starten und nach einer ms wieder auf die 9kHz gehen... Ob das geht???? (hier müßten mehrere skeptische Emojis hin) Vielleicht würde ein größerer Kondensator auf der HV Seite reichen, um über die ersten us zu kommen. Ich habe mit einem 150W anstelle meines 60W PS getestet, welches den benötigten Strom liefert. Dieses hat aber über 30kV (wahrscheinlich benötige ich nicht einmal 10kV) was zu chaotischem Verhalten in den ersten us führt und schwer zu regeln ist. Wiederum kann ich da den Strom nicht messen aus o.g. Gründen. Ich glaube inzwischen, daß das PS falsch ausgelegt ist. Die hohe Spannung wird benutzt, um mit "Gewalt" durch die ersten 2 ms zu kommen. Das sollte nicht nötig sein, wenn der Strom ausreichend groß wäre. Danach ist die Röhre fast ohmisch und braucht nur 20mA für eine Laserleistung von 60W. Die Effizienz kenne ich nicht, da mir hier wiederum die Meßmittel fehlen.
Frank G. schrieb: > Ich benutze nun einen Teensy um das Push-Pull Signal an den Trafo > zwischen Steuerung und Leistungsteil zu geben Um einen Switching Controller in Software nachzubilden, braucht es schon verdammt viel Wissen und Erfahrung. Bei Mouser gibt es eine reichhaltige Auswahl an Switching Controller für 1, 2 oder 4 MOSFETs. CPUs werden dafür eher selten verwendet.
> Um einen Switching Controller in Software nachzubilden, braucht es schon > verdammt viel Wissen und Erfahrung. > Bei Mouser gibt es eine reichhaltige Auswahl an Switching Controller für > 1, 2 oder 4 MOSFETs. CPUs werden dafür eher selten verwendet. Das funktioniert eigentlich ganz gut. Es ist aber auch nicht meine erste uC Programmierung. Einen Schaltregler (TL494) hat die Schaltung ja aktuell.
Frank G. schrieb: > Bei mir ist nur ein zweiter HV > Transformator in Serie zum Ersten, der Kondensator hat 1uF und liegt > zwischen den HV Trafos und dem Stromsensor 'Nur'... Schaltpläne sind die Spache des Elektronikers. Zeichne das komplett inkl. Steuerung. Ich werde keine Klimmzüge unternehmen um aus Deinem Text zu einer geratenen Schaltung zu kommen. An Der Schaltung oben ist so viel falsch das die nur als schlechtes Beispiel taugt. Zeig DEINE Schaltung in allen Details oder komm ohne Hilfe aus. Auch nimmst Du keinen Bezug auf meine Anmerkung das ein LLC ein bis zwei L zu dem C braucht. Das sehe ich aber nicht. Ein TL494 ist auch kein LLC Controller. Das wird ein stinknormales festfrequentes Vorwärtswandlerdesign mit Pulsweitenkontrolle sein. Die Pulsweite ist hier gleichbedeutent mit dem Spitzenstrom durch den Trafo. C5 muss nur groß genug sein das der Strom auch erreicht wird. 1uF bei 90Khz: Xc=1,7R Du brauchst hohe Spannung zum Zünden und genug Strom um das Plasma aufzuheizen. Gezündet bricht die Spannung auf niedrigere Werte zusammen und die Röhre verhält sich wie eine HV Z-Diode. Wenn Dein NT die hohe Spannung kann und den hohen Strom, aber nicht den Übergang von a nach b schafft ist die Regelung zu langsam. Ein fetter HV Kondensator führt zu enormen Zündstrom. Könnte die Röhre nicht gut finden. Warum müssen eigentlich immer alle die analoge Schaltnetzteilcontroller nicht verstehen zur MCU greifen? Sehr schnelle MCUs oder welche mit DSP HW + einem fähigen Entwickler der damit die Begrenzungen analoger Regler überwindet, funktionieren. Oder sehr langsame und gutmütige Lasten die ein hoher Ripple nicht stört, wie LED Lampen. Frank G. schrieb: > Mit dem Teensy könnte ich in > Resonanz starten und nach einer ms wieder auf die 9kHz gehen... Du hörst einfach nicht zu. WENN das ein LLC ist, und ich bezweifle das stark, UND 90khz Resonanz wären, was bei 1uF Cres mehr als äusserst zweifelhaft ist, dann wäre 9khz weit unter Resonanzfrequenz. Und was habe ich bezüglich des LLC über den Betrieb bei Fschalt << Fresonanz gesagt? Der Übertrager wird ein N27 o.ä. Ferrit sein. Was glaubstr Du kann die Baugröße bei 9khz noch an Leistung übertragen? Deine Annahmen sind offensichtlich von vorn bis hinten falsch. Du stocherst wild herum ohne Dein NT zu verstehen, ohne LLC zu verstehen. Zeichne den Schaltplan so das wir jedes Detail von A bis Z daran sehen können. DANN kann man Dir VIELLEICHT helfen.
Bitte melde dich an um einen Beitrag zu schreiben. Anmeldung ist kostenlos und dauert nur eine Minute.
Bestehender Account
Schon ein Account bei Google/GoogleMail? Keine Anmeldung erforderlich!
Mit Google-Account einloggen
Mit Google-Account einloggen
Noch kein Account? Hier anmelden.
