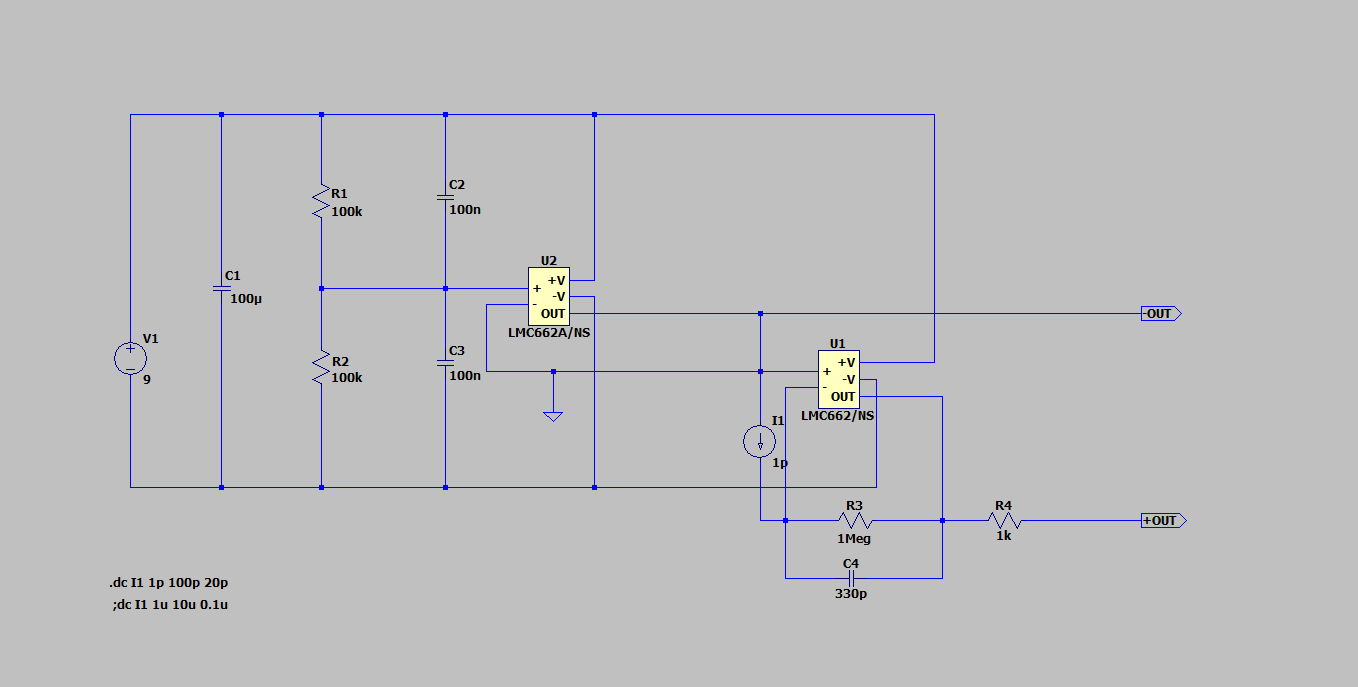
Hallo alle, ich habe hier zur Strommessung im Bereich pA (und vielleicht bis 100nA) eine Schaltung in LTSpice aufgebaut (unten das einmal im Bildformat und einmal das Schematic selbst). Es scheint aber aus, es ist was im Simulation falsch, denn ich kann's weder die Verstärkung, noch die Stromwerten auslesen. Die Verstärker LMC662 habe ich von der Seite TI hochgeladen und nur die Bezeichnungen für die Anschlüsse (+V, -V, OUT usw) geändert und auch versucht der Feedback-Widerstand (R3 in Schaltung) kleiner zu machen. Dies hat aber nichts gebracht. Kann es sein, dass die Schaltung selbst nicht dafür geeignet ist, oder ich etwas übergesehen habe? Ich werde schon sehr für ihre Rückmeldung dankbar sein! Beste Grüße, Anne
Ofelya schrieb: > unten das einmal im Bildformat und einmal das Schematic selbst Ich sehe nur einen etwas verkrüppelten Schaltplan.
Rf 10MOhm bringt Dich weiter in den pA Bereich. An dem einem OP fehlen 1 k zur Verhinderung von Schwingbeigung bei kapazitiver Last. Dreh das ganze um, erst den Tia und dann einen -1 Verstaerker und Du gewinnst nochmals den Faktor Zwei,
Ofelya schrieb: > denn ich kann's weder die Verstärkung, noch die > Stromwerten auslesen. 1pA an 1MΩ gibt eine Ausgangsspannung von 1µV. Was hattest du erwartet?
Vielen Dank!! Meinen Sie das so richtig? Ich bin mir bei den Outputpoints nicht so ganz sicher, aber soweit ich verstehe, sollte es so aussehen. Nochmal danke für die Antwort.
Genau, war mein Fehler. Wie vorher schon erwähnt muss ich den Rf auf Megaohm Bereich setzten um in pA was zu messen. Ich war bloß nicht sicher, ob hier alles richtig angeschlossen ist.
Beitrag #7495327 wurde von einem Moderator gelöscht.
Uwe B. schrieb: > Rf 10MOhm bringt Dich weiter in den pA Bereich. An dem einem OP fehlen 1 > k zur Verhinderung von Schwingbeigung bei kapazitiver Last. Dreh das > ganze um, erst den Tia und dann einen -1 Verstaerker und Du gewinnst > nochmals den Faktor Zwei, Dann habe ich aber am Ausgang sowas... Darf ich nochmal fragen, was bei 21pA passiert?
Was soll denn die untere Schaltung darstellen? Beuide ausgänge zusammengeschaltet, bzw. U4 arbeitet ohne Gegenkopllung ...
Jens G. schrieb: > Was soll denn die untere Schaltung darstellen? Beuide ausgänge > zusammengeschaltet, bzw. U4 arbeitet ohne Gegenkopllung ... habe vorher auch getrennt versucht, aber bringt auch nichts Die untere Schaltung ist quasi die erste Schaltung aber andersrum
Sorry, muss jetzt nochmal fragen... Ich habe ordentlich nochmal die Schaltung aufgebaut. Alles umgedreht und mit Rf=10MOhm. Aber am Ausgang kommt dann solche Signal aus. Es wird wahrscheinlich bisschen doof klingen, aber sollte es nicht eine steigende Flanke sein, und nicht fallende?
Ofelya schrieb: > Es wird wahrscheinlich bisschen doof klingen, aber sollte es nicht eine > steigende Flanke sein, und nicht fallende? Der TIA ist ein invertierender Verstärker. Für eine steigende Flanke einen zweiten invertierenden Verstärker anhängen oder aber die Stromquelle umdrehen.
Bitte melde dich an um einen Beitrag zu schreiben. Anmeldung ist kostenlos und dauert nur eine Minute.
Bestehender Account
Schon ein Account bei Google/GoogleMail? Keine Anmeldung erforderlich!
Mit Google-Account einloggen
Mit Google-Account einloggen
Noch kein Account? Hier anmelden.




