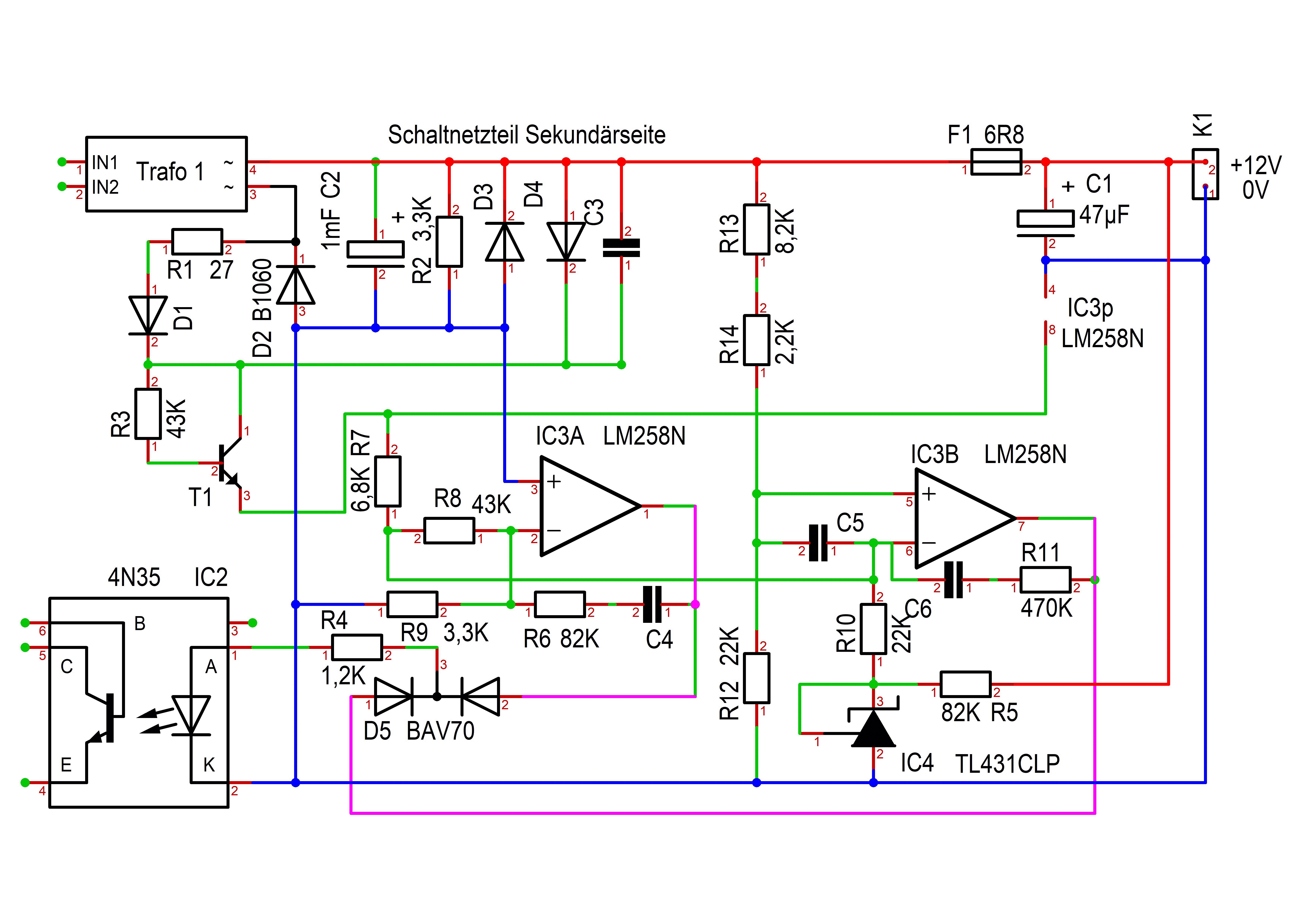
Hallo allerseits. Ich habe für meinen Testmonitor ein neues Schaltnetzteil kekauft. Ist aber nicht das Orignale, es hat 12V= 2A. Das Orignal hatte 12,8V= 1,5A Ich habe das Schaltbild der Sekundärseite mal hochgeladen. Hat Jemand eine Idee welchen Widerstand ich ändern muss um auf 12,8V zu kommen? Das Problem ist, dass hier zwei Regelkreise vorhanden sind. Vielen Dank. MfG Ralf
Sicherlich R13/14 etwas vergrößern, oder R12 verkleinern. Ansonsten ist der Plan ziemlich fehlerhaft, zumindest um den IC3A herum, denn der Pin2 hängt DC-mäßig in der Luft.
Jens G. schrieb: > Sicherlich R13/14 etwas vergrößern, oder R12 verkleinern. > Ansonsten ist der Plan ziemlich fehlerhaft Kann man sich aber auch sparen und gleich auf den Trafo eine paar Windungen mehr aufbringen. Da ist nichts drin was auch nur Ansatzweise die Spannung von dem regelt.
Irgend W. schrieb: > Da ist nichts drin was auch nur Ansatzweise > die Spannung von dem regelt. Das ist nur nicht gezeichnet, was etwas ungeschickt ist. Aber da unten links ist der Feedback Optokoppler. Ich halte aber ebenfalls das Schaltbild für fehlerhaft und wage deswegen nicht, einen Tipp zu geben. Mich würde aber wundern, wenn ein 'Testmonitor', was auch immer das ist, unbedingt 12,8V sehen will statt 12V.
Moin, Mein wilder Ratevorschlag: Der R13 hat in Wirklichkeit nicht 8.2k sondern 82k. Wenn dem so ist, sollte sich die Spannung auf 12.8V erhoehen, wenn der R14 von 2.2k auf 8.2k erhoeht wird. Aber ich denke auch, dass dem Monitor die fehlenden 0.8V eigentlich nicht jucken sollten. Gruss WK Huups, zu langsam getippert...
Ralf - Rainer R. schrieb: > Das mit den 12,8V liegt an den eingebauten Akkus, die werden bei 12V > nicht voll. Verstehe. Ich würde testweise mal einen 220k bis 330k parallel zu R12 zu schalten. Parallelschalten ist meist einfacher, als die Schaltung aufzutrennen.
Moin, Matthias S. schrieb: > Parallelschalten ist meist einfacher, als die Schaltung > aufzutrennen. Da ist was dran :-) Gruss WK
OK, Vielen Dank für Eure Beiträge. Ich werde in den nächsten Tagen ein Bisschen testen. LG Ralf
Ralf - Rainer R. schrieb: > Das mit den 12,8V liegt an den eingebauten Akkus, die werden bei 12V > nicht voll. Was für Akkus sind denn da drin?
Die Ladespannung ist eigendlich 4,2V Aber 0,2V fallen der Elektronik zum Opfer. Wenn ich das Gerät mit 12V versorgen, kommen als Ladespannung 11,8V an. Bei 12,8V Versorgung sind es 12,6V. Geteilt durch drei haben wir unsere 4,2V pro Zelle.
Wie geht die Schaltung hinter dem Optokoppler weiter? Da könnte auch noch ein Spannungsteiler sitzen.
Obelix X. schrieb: > Da könnte auch > noch ein Spannungsteiler sitzen. Nö - Es wäre ja sinnlos, sekundär eine Regelung mit Optokoppler zu plazieren, wenn das schon primär stattfindet. Also gibts primär nur einen vom OK gesteuerten Wandler. Ich finde die Schaltung jetzt schon sehr aufwendig, gemessen an der Leistung des Netzteils. Normalerweise findest du da einen TL431 mit Spannungsteiler am ADJ, der direkt den OK regelt. Der zweite Opamp ist eigentlich nur durch eine Überstromabschaltung zu rechtfertigen, die aber im Plan m.E. nicht richtig erfasst ist.
Hallo zusammen. Ich habe heute mal ein bischen gebastelt. Erstmal zwei Drähte an den 230V eingang angelötet. Trenntrafo angeschlossen. Messgerät angeklemmt. Trenntrafo eingeschaltet, 12V=. OK. Parallel zu R12 einen 240k Widerstand gehalten, Oha 15,3V. Spannung ausgeschaltet. R12 ausgelötet und zwei Drähte angelötet. Ein 25K Trimmer an die Drähte angelötet. Spannung eingeschaltet und mit dem Trimmer 12,8V eingestellt. Spannung aus, Trimmer ab und gemessen. 20k. Aus der E96-Serie einen 20K Widerstand genommen und erstmal provisorisch angelötet. Spannung ein und ... 12,8V. Also Dräte ablöten und durch die SMD-Lötpunkte zwei 0,8mm Löcher gebohrt. Widerstand eingesteckt und angelötet. Ein letzter Test, 12,8V stabil. Es hat geklappt. Ich danke Allen die einen Blick auf die Schaltung geworfen haben. Nicht alle, aber die Meisten haben weiter geholfen. Nochmals Danke Ralf Im Anhang nochmal das Schaltbild wie es jetzt ist. Der R13 hat wirklich 8,2k
Ralf - Rainer R. schrieb: > Parallel zu R12 einen 240k Widerstand gehalten, Oha 15,3V. Ralf - Rainer R. schrieb: > Aus der E96-Serie einen 20K Widerstand genommen und erstmal > provisorisch angelötet. > Spannung ein und ... 12,8V. Das zusammen ist unlogisch. 22k||240k ergeben 20,15k, warum soll sich da eine derart abweichende Spannung ergeben?
Wendels B. schrieb: > warum soll sich da eine derart abweichende Spannung ergeben? Ganz einfach, weil beim dranhalten der Widerstand von den Fingern mit einfließt.
Moin, Wendels B. schrieb: > Das zusammen ist unlogisch. Das ist nicht das einzige. Aber nachdem jetzt aus dem Netzteil 12.8V rausfallen, ist ja erstmal das Ziel erreicht. Wenn der R13 tatsaechlich "ganz sicher" 8.2k und nicht 82k hat, dann tipp ich mal auf eine Vertauschung von R13 und R5 (jeweils deren Pin 1). Dann wuerden die Werte deutlich besser zur Realitaet und dem Datenblatt von IC4 passen. Waere auch sinnvoller, der Referenz im Ausgangskurzschlussfall wenigstens noch das bisschen Spannung, was ueber F1 abfaellt, zu geben und dafuer im Normalbetrieb den Regler auch den Spannungsabfall ueber F1 ausregeln zu lassen. Gruss WK
Wendels B. schrieb: > 22k||240k ergeben 20,15k, warum soll sich da eine derart abweichende > Spannung ergeben? Das hatte ich auch so errechnet und deswegen 220k - 330k vorgeschlagen. Da waren also die nassen Finger des TE im Spiel. Oder Widerstandswert falsch abgelesen.
Moin, 89.394k als Widerstandswert fuer gestresste Wurstfinger kommt mir schon plausibel vor ;-) Gruss WK
Dergute W. schrieb: > Moin, > > 89.394k als Widerstandswert fuer gestresste Wurstfinger kommt mir schon > plausibel vor ;-) > > Gruss > WK Ja, klingt plausibel. Übrigens noch ein Wort der Warnung bei solchen Experimenten mit Trimmpotis. Ein Widerstandwert von 0 hätte vermutlich das Netzteil zerstört, weil es ohne Ende hochregeln will. Also Obacht.
Bitte melde dich an um einen Beitrag zu schreiben. Anmeldung ist kostenlos und dauert nur eine Minute.
Bestehender Account
Schon ein Account bei Google/GoogleMail? Keine Anmeldung erforderlich!
Mit Google-Account einloggen
Mit Google-Account einloggen
Noch kein Account? Hier anmelden.




