Hallo zusammen, kann mir jemand erklären wie genau diese Schaltung funktioniert? Es geht um ein analog Radio. Ich würde gerne den Schaltungsaufbau von dem IC-Baustein TDA 8077 verstehen. Stand meines Wissens sollte nach der Antenne ein Hochfrequenzverstärker kommen. Hierbei stellt sich mir schon die Frage, ob dieser vorselektiert. Dann sollte ein Bandpass kommen, um die Frequenzen (zwischen 86,9 MHz bis MHz) zu filtern. Danach wird das Eingangssignal mit einer Oszillatorfrequenz gemischt um daraus Zwischenfrequenzen zu erhalten (darunter befindet sich eine Frequenz mit 10,7 MHz). Befindet sich der Oszillator in dem IC-Baustein oder muss die Schaltung außerhalb des Bausteins noch angebaut werden? Nach der Mischstufe wird die Frequenz 10,7 MHz wieder mit einem Bandpassfilter gefiltert und anschließend demoduliert um die gewünschte Senderfrequenz ausgeben zu können (an einem Lautsprecher etc). Stimmt dieser allgemeine Aufbau? Und wo finde ich die Einzelteile in dem Schlatplan? gerne ausführliche Erklärungen. Danke schon mal :) Jonas
Datenblatt und Application Notes vom TDA suchen. Ich bin zuversichtlich, dass du das alleine schaffst.
Obelix X. schrieb: > Datenblatt und Application Notes vom TDA suchen. Ich bin > zuversichtlich, dass du das alleine schaffst. Wird schwer, wenn er nichtmal den Bausteinnamen unfallfrei schreiben kann.
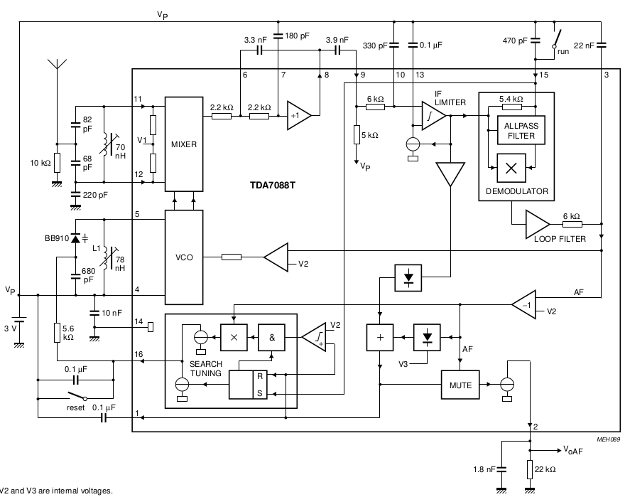
Moin, Jonas Z. schrieb: > Hallo zusammen, > kann mir jemand erklären wie genau diese Schaltung funktioniert? Naja, prinzipiell so, wie Radios schon seit fast 90 Jahren funktionieren - und wie's dir die "freundlichen Oppas" im Nachbarthread schon nahebringen wollten ;-) Halt so mit Oszillator, Mischer, ZF und Demodulator. > Es geht um ein analog Radio. Ich würde gerne den Schaltungsaufbau von > dem IC-Baustein TDA 8077 verstehen. Wieschon angeraten: Such dir das Originaldatenblatt des Chips. In der Fig.1 ist das Zusammenspiel zwischen Chipinnen- und Aussenwelt so ein bisschen dargestellt. Keine Panik: Ja, das ist verwirrend. > Stand meines Wissens sollte nach der Antenne ein Hochfrequenzverstärker > kommen. Hierbei stellt sich mir schon die Frage, ob dieser > vorselektiert. > Dann sollte ein Bandpass kommen, um die Frequenzen (zwischen 86,9 MHz > bis MHz) zu filtern. Die grobe Selektion wird in deinem Schaltbild vom 82p, dem 68p Kondensator und 70nH Spule zwischen Antenne und Pin11 und 12 bestimmt. Kannst ja mal spasshalber die Resonanzfrequenz dieses Schwingkreises ausrechnen :-) > Danach wird das Eingangssignal mit einer > Oszillatorfrequenz gemischt um daraus Zwischenfrequenzen zu erhalten > (darunter befindet sich eine Frequenz mit 10,7 MHz). FF: Fiese Falle: Ich zitiere mal aus dem Datenblatt: "The circuit contains a frequency-locked-loop (FLL) system with an Intermediate Frequency (IF) of about 70 kHz." Aber sonst ist bei fast allen anderen UKW-Radios die ZF wirklich bei 10.7MHz, ischschwoer :-) > Befindet sich der > Oszillator in dem IC-Baustein oder muss die Schaltung außerhalb des > Bausteins noch angebaut werden? Der ist grossteils im IC hinter den Pins 4 und 5, sein Schwingkreis ist aber das ganze Gedoense ausserhalb an diesen Pins. > Nach der Mischstufe wird die Frequenz 10,7 MHz wieder mit einem > Bandpassfilter gefiltert und anschließend demoduliert um die gewünschte > Senderfrequenz ausgeben zu können (an einem Lautsprecher etc). Prinzipiell ja, hier bei diesem Chip aber nicht. Da bilden die Bauteil an den Pins 6..10 zusammen mit im Chip befindlichen Widerstaenden sowas wie ein Bandpassfilter (eben nicht fuer 10.7MHz, sondern hier fuer ca. 70KHz). > Stimmt dieser allgemeine Aufbau? Und wo finde ich die Einzelteile in dem > Schlatplan? Welche Einzelteile? Gruss WK
Um den Suchenden das Suchen zu vereinfachen: https://www.futurlec.com/Datasheet/Philips/TDA7088T.pdf
Dergute W. schrieb: > Wieschon angeraten: Such dir das Originaldatenblatt des Chips. In der > Fig.1 ist das Zusammenspiel zwischen Chipinnen- und Aussenwelt so ein > bisschen dargestellt. Ich habe es mal angehängt, da sich so doch leichter darüber schreiben lässt. Hier ist noch ein Link zum Datenblatt: https://www.digchip.com/datasheets/download_datasheet.php?id=961247&part-number=TDA7088
Das ist kein klassischer Superhet-Empfänger mit 10,7MHz Zwischenfrequenz: "The circuit contains a frequency-locked-loop (FLL) system with an Intermediate Frequency (IF) of about 70 kHz" Die ZF ist niedriger als die Bandbreite der ZF-Kreise (200-300kHz) eines üblichen UKW-Radios, es gibt keine Spiegelfrequenzunterdrückung. Der einzige abstimmbare Kreis ist der des Oszillators. Vor dem Eingang sitzt nur ein breitbandiger Bandpass für den gesamten UKW-Bereich.
Ich bin auch nicht sicher, ob die im TDA7088 verwendete Methode (ZF=70kHz) zum generellen Vertändnis der Funktionsweise eines Empfängers beiträgt. Anbei ein Artikel aus dem Jahr 1966(!), der diese Methode, allerdings noch mit ZF=120kHz beschreibt. Im Elektor Mai/1983 ("One Chip Radio") wird die Funktionsweise des TDA7000 (Vorläufer) im Detail beschrieben (z.B. die verwendete Korrelationtechnik). Hier ein Link, der auch eine kurze Funktionsbeschreibung enthält (im IC werkelt übrigens eine FLL- und keine PLL-Schaltung zur Hubreduziereung auf 15kHz): https://www.mikroe.com/ebooks/radio-receivers-from-crystal-set-to-stereo/fm-receiver-with-tda7088t-ic Die Frage ist: wollen die Jungs lernen, wie ein klassischer Empfänger funktioniert, oder einfach so ein Ding mit wenig Aufwand aufbauen? Die TDAs liefern übrigens ein Audio-Monosignal. Ansonsten gibt es eine Menge Info im INet, wenn man ein bisschen Mühe aufwendet.
Horst S. schrieb: > Im Elektor Mai/1983 ("One Chip Radio") Die französische Ausgabe gibt's als download https://www.worldradiohistory.com/INTERNATIONAL/Elektor%20France/Elektor-059-1983-05.pdf Dort auf Seite 21 "pico radio FM".
Moin, Ha - dat Dingens heisst bei den Franzosen tatsaechlich Mélangeur. Das haett' ich ja nun nicht gedacht. Again what learned. Gruss WK
Gibt auch eine 7021T und einen passenden Stereodecoder 7040. Wer mit hoher Nachbausicherheit ein Radio bauen will ist mit diesen Chips gut beraten. Andere Konzepte mit hoher ZF machen mehr Arbeit.
Gibt auch einen 7021T und einen passenden Stereodecoder 7040. Wer mit hoher Nachbausicherheit ein Radio bauen will ist mit diesen Chips gut beraten. Andere Konzepte mit hoher ZF machen mehr Arbeit.
Hier ein Philips Datenbuch von 1990 (26 MByte) mit den Radio-ICs: http://www.bitsavers.org/components/philips/_dataBooks/1990_Philips_IC01a_Radio.pdf
Bitte melde dich an um einen Beitrag zu schreiben. Anmeldung ist kostenlos und dauert nur eine Minute.
Bestehender Account
Schon ein Account bei Google/GoogleMail? Keine Anmeldung erforderlich!
Mit Google-Account einloggen
Mit Google-Account einloggen
Noch kein Account? Hier anmelden.


