Kann wer die Schaltung eines PKW-Blinkrelais zeigen? Vor einigen Jahren war da noch ein 555 verbaut, mich würde die Schaltung davon interessieren, da bei Ausfall einer Lampe schneller geblinkt wird... Und die Suchfunktion funktioniert leider noch nicht...
Es gibt sicher mehr als nur ein Blinkrelais. Die sind bestimmt nicht alle gleich aufgebaut.
Mit Stromüberwachung, wars sicher kein 555er, eher ein U6043B oä.
Teo D. schrieb: > Mit Stromüberwachung, wars sicher kein 555er, eher ein U6043B oä. Ok, hast Du die Schaltung davon? Trotzdem bin ich sicher mit dem 555...
Ja, danke Dir! Müsste doch mit 555 auch zu realisieren sein...
Mani W. schrieb: > Müsste doch mit 555 auch zu realisieren sein... Ohne wirklich zu überlegen, könnte ein Transistor an CV (Pin5), inkl. Shunt, was sinnvolles ergeben(?).
Das Problem habe ich aktuell bei meinem Golf! Angezeigt wird ein Fehler bei der Beleuchtung, beim Starten erscheint ein Text wie "Blinker links hinten defekt", beim Blinken links hört man das Relaisgeräusch doppelt so schnell wie rechts - aber der vordere linke Blinker blinkt mit völlig normaler Geschwindigkeit! Ist das nur ein Fake-Relais was man hört, oder gar kein Relais, nur ein Piezo oder sowas?
Teo D. schrieb: > Mani W. schrieb: >> Müsste doch mit 555 auch zu realisieren sein... > > Ohne wirklich zu überlegen, könnte ein Transistor an CV (Pin5), inkl. > Shunt, was sinnvolles ergeben(?). Denke, das könnte Sinn ergeben...
Tom schrieb: > Ist das nur ein Fake-Relais was man hört, oder gar kein Relais, nur ein > Piezo oder sowas? Hat Dein Auto eine Anhänge-Kupplung? Wenn da was mit der Steckdose nicht stimmt kommt u.U. das skurrile Fehlerbild dabei heraus.
C. D. schrieb: > Anhänge-Kupplung? Hm... der Vorgänger hatte das, aber ich glaube nicht an Seelenwanderung. Inzwischen hatte ich eine Eingebung: Vermutlich hat jeder der 4 Kreise ein eigenes Relais, und das für vorne links hat die normale Frequenz, und das für hinten lässt man wegen R=unendlich doppelt so schnell klacken, um auf den Fehler aufmerksam zu machen.
Tom schrieb: > Vermutlich hat jeder der 4 Kreise > ein eigenes Relais Ne, Relais wirds da nich geben, nur nen mini Lautsprecher. Evtl. kannste dir da auch ein gesprochenes "Bilnk Blink" rein hacken, wer weiß... :D
Tom schrieb: > Hm... der Vorgänger hatte das, aber ich glaube nicht an Seelenwanderung. Ja, ist schwierig. Hatte das Problem bei einem Citroên Jumper, der mochte die Kombination aus ihm und einem bestimmten Anhänger überhaupt nicht. Hat dem BC durchnander gebracht, der hat sich dann erst über Nacht wieder beruhigt. Sehr skurril, wie gesagt, aber gleiches Fehlerbild. Hab's dann irgendwann einfach ignoriert, nach außen hin war ja alles in bester Ordnung. Zuviel Elektronik im Fahrzeug macht eben auch zuviele Probleme.
Teo D. schrieb: > Ne, Relais wirds da nich geben, Nun, es gibt Relais ohne Kontakte zur Geräuscherzeugung, aber was wirklich verbaut ist, dürfte von Marke zu Marke unterschiedlich sein.
Also einfach Birnchen ("Leuchtmittel") ersetzen und "gut is"?
Tom schrieb: > Also einfach Birnchen ("Leuchtmittel") ersetzen und "gut is"? Wenn nicht die Fassung kaputt ist...
Michael B. schrieb: > Fassung kaputt Mein Golf bewahrt Fassung. Schlimmer wäre, wenn Blinkflüssigkeit ausläuft und die Umwelt versaut ;-))
Anhand der Schaltung wird klar, dass ein schlechter Relaiskontakt bzw. schlechte Blinkerschalter oder auch schlechte Kontakte an den Lampen zu "Zuckungen" der Blinker führt... Vor allem der Relaiskontakt ist daran schuld...
Wer da blinkt, ist das "Steuergerät Zentralelektrik". Wer da klickt, ist meist der Tacho, bei VW auch MFA genannt. Um welches Auto geht es, welches Modelljahr? Relais sind da wahrscheinlich keine mehr drin, eher "intelligente Highside-Schalter mit Last-Erkennung". Über eine Diagnose wie z.B. die Karre rücklings vor ein Ladenfenster zu stellen, um dann den blinkenden Ersatztannenbaum im Rückspiegel real zu begutachten, haben wir jetzt noch nix gelesen. Auch Fehlerspeicher auslesen mit entsprechendem OBD-Bluetooth-Dongle und Mobiltelefon nebst App könnte Erkenntnis bringen. mfg mf
Achim M. schrieb: > OBD-Bluetooth-Dongle Wäre Overkill; ich suche mal nach einem YT-Video wie man rankommt. Aber mit dem Eingangsthread hat da ja nichts mehr zu tun, gehört eher nach --> Fahrzeugelektronik BJ 2012
Achim M. schrieb: > Um welches Auto geht es, welches Modelljahr? > > Relais sind da wahrscheinlich keine mehr drin, eher "intelligente > Highside-Schalter mit Last-Erkennung". Wenn Du mich meinst, ich habe einen Skoda Oktavia I, Bj. 2000, und das Relais sitzt im Warnblinkschalter...
Mani W. schrieb: > Vor einigen Jahren war da noch ein 555 verbaut, ... Vor einigen Jahrzehnten war da noch ein geeignet geschichteter Blechstreifen (Bimetall) verbaut, inzwischen sollten die Lampen über ein SoC mit busfähigem 32-Bit Controller verfügen ;-) scnr
Rainer W. schrieb: > inzwischen sollten die Lampen einen > busfähigen 32-Bit Controller besitzen. "Du fährst mit CAN-Bus? Ich nehm ja lieber das eigene Auto."
H. H. schrieb: > "Du fährst mit CAN-Bus? Ich nehm ja lieber das eigene Auto." Bei den Blinkern tut's wohl LIN.
Teo D. schrieb: > Evtl. kannste dir da auch ein gesprochenes "Bilnk Blink" rein hacken, > wer weiß... :D Bei dem alten Citroën C3 Bj. 2009 wurde während des Blinkens immer der Refrain aus dem Popcornlied aus den 70ern abgespielt: https://youtu.be/NjxNnqTcHhg?si=s3hdwB1hHa8BuV0Z Die Franzosen sind in der Beziehung halt verspielt und untermalen mechanische Vorgänge gerne mit "Musique Electronique".
Enrico E. schrieb: > Die Franzosen sind in der Beziehung halt verspielt und untermalen > mechanische Vorgänge gerne mit "Musique Electronique". "Le jour de clingnotant est arrivé..."
H. H. schrieb: > "Le jour de clingnotant est arrivé..." Un flash tous les jours, surtout maintenant au moment de Noël. 🌲🎅🌲 Ich kann zwar Französisch, nur mit der Sprache hapert's noch. 😂
Enrico E. schrieb: > Un flash tous les jours, surtout maintenant au moment de Noël. Un flash d'alcool?
Mani W. schrieb: > Kann wer die Schaltung eines PKW-Blinkrelais zeigen? Siehe Anhang. Links ist blinken, rechts der Sequenzer für die Scheibenwaschanlage. Das Projekt ist von 1993 :-)
Tom schrieb: > Michael B. schrieb: >> Fassung kaputt > > Mein Golf bewahrt Fassung. Schlimmer wäre, wenn Blinkflüssigkeit > ausläuft und die Umwelt versaut ;-)) Es gibt genügend Leute, die schon die Erfahrung gemacht haben, dass das auswechseln einer nicht mehr leuchtenden Glühbirne nicht zum Erfolg führte, weil in Wirklichkeit die Fassung kaputt war, korrodiert unter den widrigen Wetterbedingungen im KFZ gerne von Hella die sich oft das Löten sparen und nur klemmen. Du hast diese Erfahrung offenkundig noch nicht gemacht, bist offensichtlich noch grün hinter den Ohren, aber der Meinung alle anderen wären doof.
Enrico E. schrieb: > H. H. schrieb: >> Un flash d'alcool? > > Non, juste un élan de créativité pour les automobiles. Un flash d'alcool !
H. H. schrieb: > Un flash d'alcool ! Nix Alkohol! Aber ich meine es gibt auch irgendwo noch eine Blinkrelaisschaltung mir nur einem Transistor, bei dem der Innenwiderstand des Glühfadens mit berücksichtigt wird und in die Blinkfrequenz mit einfließt.
Tom schrieb: > Ist das nur ein Fake-Relais was man hört, oder > gar kein Relais, nur ein Piezo oder sowas? Kann durchaus sein, bei meinem Auto ist das definitiv so. Das Klicken kommt aus einem Lautsprecher.
Enrico E. schrieb: > H. H. schrieb: >> Un flash d'alcool ! > > Nix Alkohol! > > Aber ich meine es gibt auch irgendwo noch eine Blinkrelaisschaltung mir > nur einem Transistor, bei dem der Innenwiderstand des Glühfadens mit > berücksichtigt wird und in die Blinkfrequenz mit einfließt. Würde ich bei Trabbi oder Wartburg vermuten. Ein 555er(Nachbau) war viel zu wertvoll für die Autos der DDR...
Steve van de Grens schrieb: > Tom schrieb: >> Ist das nur ein Fake-Relais was man hört, oder >> gar kein Relais, nur ein Piezo oder sowas? > > Kann durchaus sein, bei meinem Auto ist das definitiv so. Das Klicken > kommt aus einem Lautsprecher. Das ist seit Jahrzehnten schon so. Inzwischen dürften die ersten Autos mit sowas schon mit H-Kennzeichen rumfahren. Oliver
Michael B. schrieb: > Du hast diese Erfahrung offenkundig noch nicht gemacht, bist > offensichtlich noch grün hinter den Ohren, aber der Meinung alle anderen > wären doof. Danke Michael, das war's! Bin zwar nicht mehr ganz grün, aber den Fehler hatte ich zuletzt in den 80ern an einem 1600er VW und dachte, da hätte sich schon was geändert seitdem. Birnchen ist einwandfrei, Kontakte auch, Rücklicht leuchtet mit 9V-Block, Blinkleuchte nur nach dran rumwackeln... Ein/Ausbau nach https://www.motor-talk.de/forum/bremslicht-hinten-links-wechseln-t4308690.html simpel.
Rainer W. schrieb: > Vor einigen Jahrzehnten war da noch ein geeignet geschichteter > Blechstreifen (Bimetall) verbaut, Üblicherweise war da eher ein Hitzdaht (ein Draht, der durch Erhitzung länger wurde) verbaut. Nach Einführung der 12V-KFZ- Netze waren diese Hitzdraht-Blinkgeber recht zuverlässig und gingen nur selten kaputt.
Mani W. schrieb: > Vor einigen Jahren war da noch ein 555 verbaut, mich würde > die Schaltung davon interessieren, da bei Ausfall einer Lampe > schneller geblinkt wird... Eher https://pdf1.alldatasheet.com/datasheet-pdf/view/5792/MOTOROLA/UAA1041B.html (=LD1041, ähnlich U2043B, L2044, LT4761)
Rainer W. schrieb: >> "Du fährst mit CAN-Bus?" > Bei den Blinkern tut's wohl LIN. Ja, Bcankern klingt ja auch irgendwie blöd.
Tom schrieb:
Bei deinem Fehler immer Leuchtmittel, Stecker und Fassung prüfen. Meist
korrodiert.
Das Bordnetzsteuergerät der Golf 5 Plattform blinkt für Personen
ausserhalb des Fahrzeugs normal, mit dem schnellen Klicken im Innenraum
wird dem Fahrer zusätzlich gemeldet das ne Blinkerbirne hin ist. So
wurde das vor 20 Jahren zu Zeiten der "echten" und doofen Blinkrelais
auch noch in der Fahrschule gelehrt.
Ein Grafikdisplay im Tacho gibts in den unteren Ausstattungsvarianten
nicht, da leuchtet dann nur ne Kontrollleuchte und bei "Zündung ein"
machts BING.
VG
Steve van de Grens schrieb: > Es gibt sicher mehr als nur ein Blinkrelais. Die sind bestimmt nicht > alle gleich aufgebaut. Bis zum Einzug der Elektronischen Steuergeräte Mitte der 90er gabs im PKW-Sektor tatsächlich quasi nur 3-4 verschiedene, die sich eigentlich nur in Gehäuseform und Pinbelegung unterschieden. Kurz gefasst: Franzosen+Italiener/deutsche/Asiaten/Amis. Ggf noch mit/ohne Anhängerkupplung. VG
Ich habe mir ein neues Blinkerrelais bestellt, dann kann ich das alte zerlegen und Bilder vom Innenleben zeigen...
Teo D. schrieb: > gesprochenes "Bilnk Blink" rein hacken, wer weiß... :D Bei Volvo hab ich schon ein Relaes gesehen das ausschliesslich fuers Geraeusch da war. Man kommt bei Autos die juenger wie 20Jahre sind mit raten und glauben nicht weiter! Schaltplan und messen ist Pflicht! Ich hatte an meinem Z4 einige Zeit lang das Problem das ein defekter Blinker angezeigt wurde und er dann schneller geblinkt hat. Aber alle Lampen haben geblinkt und auch richtig hell! Ursache war letztlich ein erhoehter Uerbergangswiderstand an einem Stecker.(feuchtigkeit im Stecker) BMW prueft wohl mit kurzen Impulsen die Lampen, das schlaegt dann Fehl. Sobald aber richtig strom durfliesst brennt sich das frei und alles geht wieder. Die entscheidung zur blinkgeschwindigkeit trifft ein Steuergraet. Und jeder Hersteller macht das heute anders. NE555 ist Opatechnik von gestern. Vanye
Vanye R. schrieb: > NE555 ist Opatechnik von gestern. Der einzige Vorteil des 555 ist m.E., das dieser normale Relais ohne zusätzlichen Transistor treiben kann.
H. H. schrieb: >> NE555 ist Opatechnik von gestern. > > Die bewährte. Nunja, man muss seine Schwächen kennen und berücksichtigen. Man sollte vor allen den Kerko parallel zu den Betriebs- spannungsbeinchen nicht vergessen.
H. H. schrieb: > Die bewährte. Zumindest hatte er weniger Fehler als der 80535 😉 Ale halbe Jahr hat Siemens eine neue Maskenrevision rausgebracht.
Abdul K. schrieb: > Ale halbe Jahr hat Siemens eine neue Maskenrevision rausgebracht. Zum 11.11. wäre ja verständlich.
H. H. schrieb: > Die bewährte Ja schon, aber trotzdem im Auto von gestern. Autos habe seit 10-20Jahren ein CEM (central electric module) Das ist eine dicke Platine mit Halbleiterschalter und Relais, die manchmal sogar Teil des Sicherungskasten ist. Da ist eine CPU drauf und die blinkt wenn es ihr ueber den CAN mitgeteilt wird. Ich sehe das auch nicht unbedingt als Vorteil, ist aber leider Realitaet. Vor allem braucht man fuer komplexe Fehlersuche fast zwingend ein bidirektionales Diagnosegeraet, also eines das es erlaubt aktoren zu schalten/fahren. (ab 900-1000Euro) Vanye
Vanye R. schrieb: > Vor allem braucht man fuer komplexe Fehlersuche fast zwingend ein > bidirektionales Diagnosegeraet, Das hat dein Ironiedetektor offensichtlich nicht.
Vanye R. schrieb: > Da ist eine CPU drauf und die blinkt wenn es ihr > ueber den CAN mitgeteilt wird. Aber wenn die CPU nur im Sicherungskasten blinkt, sieht man das doch garnicht.
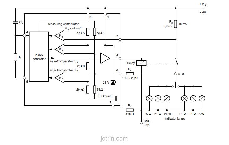
So ganz kann ich die Markierungen auf den ICs nicht entziffern. Aber ich kenne U6043B von Telefunken/TEMIC/ATMEL. Das ist eine geschätzt 25 Jahre alte Blinkgeberschaltung. Der Präfix "U" bedeutete bei Telefunken "IC, gehäust, 1 Chip".
Interessanterweise sind da 2 Stk. U6043B darauf, die Schaltung weiter oben zeigt für die Funktion allerdings nur einen...
Harald W. schrieb: > Teo D. schrieb: > >> Ne, Relais wirds da nich geben, > > Nun, es gibt Relais ohne Kontakte zur Geräuscherzeugung, aber was > wirklich verbaut ist, dürfte von Marke zu Marke unterschiedlich sein. Habe ich auch mal aus einem mittelalten Tacho eines Mercedes ausgebaut. Eigentlich wäre das ein ganzer Markt, Schallerzeugung mit Relais. Man könnte Kunststoff- oder Holzklangkörper anbringen, Klöppel an den Anker montieren oder bei genügend großem Hub Blasebälge wie in der Kuckucksuhr betätigen.
Mani W. schrieb: > Interessanterweise sind da 2 Stk. U6043B darauf Vielleicht erledigt der zweite irgendeine andere Timerfunktion. Wer will, kann auch mal die Schaltung des ähnlichen Vorgänger-ICs anschauen: U2043B Mit dem 555 wird die Schaltung aufwändiger, schließlich können im Kfz. einige Störimulse auftreten, die die Schaltung nicht zerstören dürfen oder teilweise nicht mal zu Fehlfunktionen führen dürfen. Dazu kommt noch die Auswertung des Lampenstroms, um die Blinkfrequenz bei einer ausgefallenen Lampe zu erhöhen. Und der 555 kann ohne Zusatzbauteile keine induktiven Lasten schalten.
Bitte melde dich an um einen Beitrag zu schreiben. Anmeldung ist kostenlos und dauert nur eine Minute.
Bestehender Account
Schon ein Account bei Google/GoogleMail? Keine Anmeldung erforderlich!
Mit Google-Account einloggen
Mit Google-Account einloggen
Noch kein Account? Hier anmelden.


