Hallo Forengemeinde, habe hier einen Compaq nw8440 allerdings ohne jegliches Zubehör. Kein Netzteil, kein Akku, keine HDD. Die Bios-Battery ist leer. Laut Manual sollte zumindest die grüne Power-LED leuchten, wenn Netzteil dran ist. Ich habe hier ein Amacrox NT mit 19V und 7A. Das sollte ja soweit passen. Das Manual sagt was von 19V und 120W. Die LED leuchtet aber nicht. Habe dann das NB komplett zerlegt, um die Buchse und den Eingangsbereich mal auf abgebrannte Lötstellen zu untersuchen. Sieht aber alles Top aus. Was mir dann aufgefallen ist, die Strombuchse hat anscheinend 3 weitere Kontakte außer den eigentlichen Stromkontakten (Stift und Hülse). War dann der Hoffnung, das beim Brücken dieser zusätzlichen Kontakte auf Masse dann das NB angeht. Aber auch nicht. Nun bin ich etwas ratlos. Kann mir jemand helfen, Tips geben, was da noch sein könnte? Das Servicemanual und das Trainung-tool *.ppt habe ich. Aber irgendwie stimmen die Bezeichnungen der Bauteile nicht mit dem Plan überein.
Eventuell ein passendes Netzteil nutzen? Ich kenne die HP Netzteile mit "Ctrl Pin" - dort wird die Identifikation über ein R sichergestellt. HP sowie auch DELL sind da ganz strikt. Dort startet das Gerät nicht ohne das richtig Netzteil mit der richtigen Ident. Am einfachsten wäre es, jemanden zu finden der ein HP NT hat und diesen Widerstand auszumessen und dann nachbilden. Btw... Bei anderen Herstellern wird übrigens in den meisten Fällen nur ein "fehlerhaftes Netzteil" bemängelt wenn der Ctrl-Pin fehlt. Dort gilt noch das Prinzip "function over failure" - nicht jedoch bei HP. Btw... Hat das Netzteil aber noch mehr Pins, dann kann das alles sein, von serieller Kommunikation über bereits Bereitstellung anderer Spannungen.
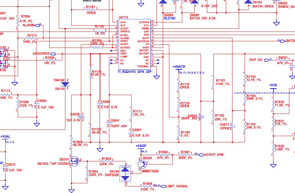
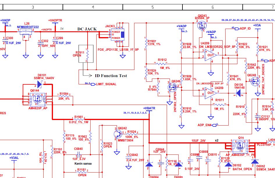
Erst mal ein Dank an Rene, das dachte ich mir schon. Ich habe dann auch 'voreilig' diese 3 Schleif-Pins in der Buchse mit an Masse gelegt. Hoffe damit nix zerstört zu haben. Ich habe mitlerweile auch das (hoffentlich) richtige Manual gefunden. Auf dem Ausschnitt 1 sieht man die Power-Buchse und dem ID-Pin. Auf dem Ausschnitt 2 dann den 'Gegenspieler' - Limit Signal. Nun die Frage: Was erwartet dieses Limit von dem ID-Pin? - Welchen Spg-Pegel.? Anscheinen ist es auch möglich diese Funktion zu deaktivieren. dafür muss anscheindend R7911 bestückt werden !? Habe hierzu mal die Teilbereiche angehängt.
Thomas S. schrieb: > Nun die Frage: Was erwartet dieses Limit von dem ID-Pin? - Welchen > Spg-Pegel.? Da wird kein Pegel erwartet werden, da wird recht wahrscheinlich ein 1-Wire-Bus dran hängen, über den das Netzteil sich dem Notebook gegenüber identifizieren kann. Klingt furchtbar böse, Verschwörungstheorie und so weiter, ist aber dafür da, daß verschiedene Netzteile mit unterschiedlicher Leistung verwendet werden können und sich das Notebook drauf einstellen kann. Sonst würde es alle Netzteile gnadenlos überlasten, die zu schwach sind. Du könntest recherchieren, ob diese Netzteil-ID-Geschichte auch für Dein Compaq-Gerät schon "geknackt" wurde, bei Dell und HP ist es afaik bekannt, was da passieren soll.
Harald K. schrieb: > Da wird kein Pegel erwartet werden, da wird recht wahrscheinlich ein > 1-Wire-Bus dran hängen Nein, HP nutzt einen Widerstände - kein 1-Wire. Thomas S. schrieb: > Habe hierzu mal die Teilbereiche angehängt. R7911 (ID Function Test) sieht interessant aus. An eine BOM oder einen BD bist du nicht gekommen? Da wäre halt interessant was der R für einen Wert haben muss.
Beitrag #7580503 wurde von einem Moderator gelöscht.
Rene K. schrieb: > An eine BOM oder einen > BD bist du nicht gekommen? Ähm, was meinst Du damit ? Anderes HP-Netzteil ?- nein. Habe zwar noch eins für ein Compaq 615. Aber dies hat anscheinend ne normale Buchse.
Bitte melde dich an um einen Beitrag zu schreiben. Anmeldung ist kostenlos und dauert nur eine Minute.
Bestehender Account
Schon ein Account bei Google/GoogleMail? Keine Anmeldung erforderlich!
Mit Google-Account einloggen
Mit Google-Account einloggen
Noch kein Account? Hier anmelden.

