Hallo Leute, ich steh grad ziemlich auf dem Schlauch. Ich steh vor folgendem Problem: Meine Schaltung (Attiny) läuft mit 3.3V und ich möchte damit 12V Komponenten schalten/ansteuern. Das sind zum einen ein Enable Signal von einem Radio, zum anderen eine Spannungsmessung mit einfachem Spannungsteiler (200k und 40k) und OPV. In beiden Fällen sind die Ströme im Bereich von 100uA und ich möchte die Plusseite schalten. Jetzt gibt es ja verschiedene Lösungen wie man die Signale steuern kann, kann mich aber nicht entscheiden welche Lösung am besten ist. Für das Enable Signal ist es egal, ob am Ende 12V anliegen, oder vll nur 11V. Für die Spannungsmessung wäre ein Spannungsfall eher hinderlich, wobei ich das Softwareseitig auch wieder lösen könnte. Feiner wär aber meiner Meinung nach eine Lösung ohne großen Spannungsfall. 1) Optokoppler: Hab ich noch nie mit gearbeitet, scheint aber nach meiner Recherche recht passend zu sein? 2) NPN Transistor + P-Channel MOSFET: Irgendwie total übertrieben für die kleinen Signale? 3) Einen Load Switch (TPS22810DBVR): Gefühlt noch übertriebener. 4) Solid State Relais: Relativ teuer. Ich hatte auch schon an so Sachen wie Analog Switches gedacht, aber da kann ich soweit ich das Verstanden habe ja meistens nur VDD - x V schalten. Soweit sollte jede der Ideen funktionieren, ich steh aber auf dem Schlauch, welche Lösung die geschickteste ist. Für jeden Vorschlag bin ich offen. Beste Grüße hansdampf
Beitrag #7590468 wurde von einem Moderator gelöscht.
Jq schrieb: > Optokoppler: > Hab ich noch nie mit gearbeitet, scheint aber nach meiner Recherche > recht passend zu sein? Optokoppler nimmt man nur, wenn man eine galvanische Trennung **braucht**. Oder andersrum: wenn links und rechts der OK die selbe Masse ist, dann ist der eigentlich unnötig. Und ein OK ist ein erstaunlich analoges Bauteil, der schaltet nicht einfach nur "ein" und "aus". > NPN Transistor + P-Channel MOSFET: > Irgendwie total übertrieben für die kleinen Signale? Du musst ja keinen 5A Mosfet nehmen. > zum anderen eine Spannungsmessung mit einfachem Spannungsteiler > (200k und 40k) und OPV. Nur mal gefragt: wohin geht diese Spannungsmessung nach dem OP? Wieder zum AVR zurück? Falls ja: wofür ist dann der OP? > Feiner wär aber meiner Meinung nach eine Lösung ohne großen > Spannungsfall. Dann nimm den Mosfet. Dort gibt es nur einen geringen Rdson. Beim OK hast du die Vcesat, die abhängig vom Diodenstrom und sonst noch einigen Parametern ist. > welche Lösung die geschickteste ist. Ich würde hier einfach einen N+P-Mosfet im SOT323 Gehäuse wie z.B. den FDG6321C nehmen und statt des NPN-Transistors einen N-Kanal Mosfet einbauen.
Beitrag #7590552 wurde von einem Moderator gelöscht.
Eine galvanische Trennung brauche ich tatsächlich nicht. Lothar M. schrieb: > Nur mal gefragt: wohin geht diese Spannungsmessung nach dem OP? Wieder > zum AVR zurück? Falls ja: wofür ist dann der OP? Richtig, die Messung geht wieder an den AVR zurück. Dachte um die Werte nicht zu verfälschen schalte ich noch einen OPV dazwischen. Du hast aber wahrscheinlich recht, das brauchts eigentlich nicht. Lothar M. schrieb: > Ich würde hier einfach einen N+P-Mosfet im SOT323 Gehäuse wie z.B. den > FDG6321C nehmen und statt des NPN-Transistors einen N-Kanal Mosfet > einbauen. Top, das Gefällt mir tatsächlich viel besser, da weniger diskrete Teile. Nur damit ich dich richtig verstehe, ich nehme den FDG6321C und beschalte den so wie im meiner Schaltung die beiden MOSFETs beschalten sind? Oder was meinst du mit "statt des NPN-Transistors einen N-Kanal Mosfet einbauen"? Danke auf jeden Fall das ist eine viel sauberere Lösung! :)
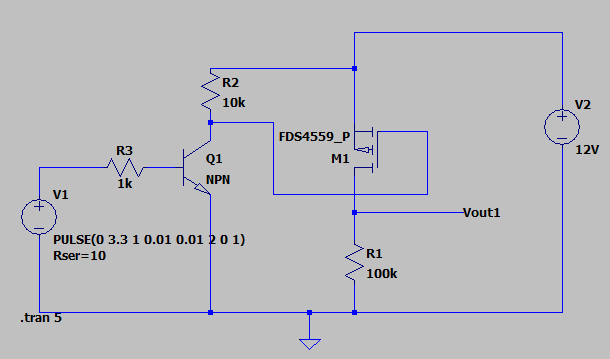
Wie soll der Strom durch diesen kunstvollen Knoten um M1 hindurch finden? scnr Tipp: In LTSpice gibt es nicht nur eine Tasten zum Drehen von Symbole, sondern rechts daneben auch eine zum Spiegeln.
Jq schrieb: > Das Gefällt mir tatsächlich viel besser, da weniger diskrete Teile. Noch weniger Teile hast du mit dem PUMD20 (100mA). Den gibt's im SOT363 und hat bereits alle Widerstände im Package mit drin.
Jq schrieb: > Nur damit ich dich richtig verstehe, ich nehme den FDG6321C und beschalte > den so wie im meiner Schaltung die beiden MOSFETs beschalten sind? Im Prinzip korrekt (abgesehen davon, dass die beiden Mosfets üblicherweise "beschaltet" und bestenfalls in Österreich und im südlichsten Zipfel Deutschlands alternativ auch "beschalten" sind). Den R3 brauchst du nicht, weil in dieser Schaltung irgendwelche steile Schaltflanken keine Energie haben und störstrahlungstechnisch nicht weit kommen. Und den R7 brauchst du nur nur, wenn das Radio beim Einschalten sicher keinen Enable Puls bekommen darf. Für den Spannungsteiler ist der R7 unnötig, macht ja nichts, wenn der im Reset kurz aktiviert ist. Fazit: im Grunde ist nur der R2 als externer Widerstand nötig.
Rainer W. schrieb: > Wie soll der Strom durch diesen kunstvollen Knoten um M1 hindurch > finden? Ich glaub ich versteh nicht ganz was du meinst, die Simulation funktioniert, also glaub ich schon, dass alles richtig angeschlossen ist, oder nicht? Das man alles schöner anordnen kann sei mal dahingestellt, war es das was du meintest? @Enrico E. Ich glaub ich würds eher mit einem MOSFET machen, aber das Bauteil ist natürlich interessant, danke Dir. @Lothar M. Sprachlich ganz schön auf Zack, hast du tatsächlich richtig erkannt ;) Der R3 war eigentlich ein bisschen als Schutz vor zu hohem Aussgangstrom am Attiny Pin gedacht, wobei er dafür eigenltich noch zu klein ist. Den kann ich aber bedenkenlos weglassen? R7 würd ich aus den von dir genannten Gründen drin lassen, das Radio sollte nicht plötzlich einen ungewollten Puls bekommen. Wo ich noch nicht ganz schlüssig bin, ob ich den Widerstand R1 brauche. Es fließt ja ein kleiner Strom ins den enable Pin vom Radio, ich weiß aber leider nicht wie das intern verschalten ist und ob ich daher noch einen Pulldown wie hier R1 brauche, oder nicht. Normalerweise wird dieses enable Pin von Zündungsplus genommen, das hilft mir bei der Überlegung aber auch nicht weiter. Danke für euren Input! :)
Jq schrieb: > Der R3 war eigentlich ein bisschen als Schutz vor zu hohem Aussgangstrom > am Attiny Pin gedacht Der wird alle Ewigkeit mal umgeschaltet und der Mosfet braucht nur beim Umschalten ein wenig Strom zum Umladen der Gatekapazität.. Fazit Widerstand zwecklos. > ob ich daher noch einen Pulldown wie hier R1 brauche Nein, brauchst du nicht...
Jq schrieb: > Meine Schaltung (Attiny) läuft mit 3.3V und ich möchte damit 12V > Komponenten schalten/ansteuern. > 2) NPN Transistor + P-Channel MOSFET: > Irgendwie total übertrieben für die kleinen Signale? Normalerweise reicht ein einzelner NPN, wenn man dessen Invertierung im Programm berücksichtigt.
Jq schrieb: > Das man alles schöner anordnen kann sei mal dahingestellt, war es das > was du meintest? Genau das. Der Strom braucht auch die Linien nicht, weil er sich genauso gut durch einen Wald von Labels wühlt, aber für den Betrachter ist der Schaltplan leichter zu lesen, wenn es nicht Kreuz und quer geht ;-)
Bitte melde dich an um einen Beitrag zu schreiben. Anmeldung ist kostenlos und dauert nur eine Minute.
Bestehender Account
Schon ein Account bei Google/GoogleMail? Keine Anmeldung erforderlich!
Mit Google-Account einloggen
Mit Google-Account einloggen
Noch kein Account? Hier anmelden.





