Hallo, für eine Anwendung habe ich ein Photosensitives Relais Modul XH-M131 gekauft. https://www.ebay.de/itm/176281409237 Funktioniert soweit gut. Leider habe ich überlesen, dass, das Modul ein „Dark Detector“ ist. Das Relais schaltet also, wenn der Fotowiderstand abgedunkelt wird. Für den Schaltvorgang eigentlich kein Problem, da das angesteuerte Relais einen Wechselkontakt hat. Ich benötige aber eigentlich einen Light Detector. Widerstand beleuchtet, Relais schaltet ein. Ich würde, wenn möglich gerne das Verhalten invertieren, weil: Die Schaltung benötigt im Standby nur 0,1 W. Angesteuert werden dagegen 0,7 W benötigt. Das geschaltete Gerät läuft aber nur wenige Stunden im Jahr. Das würde bedeuten, wenige Stunden im Jahr 0,1 W und das restliche Jahr 0,7 W. Wie kann man die Schaltung vielleicht ändern?
Mit anderen Worten muss ich das Ende von R1 von + nach - verlegen und das Ende vom Fotowiderstand von - nach + verlegen.
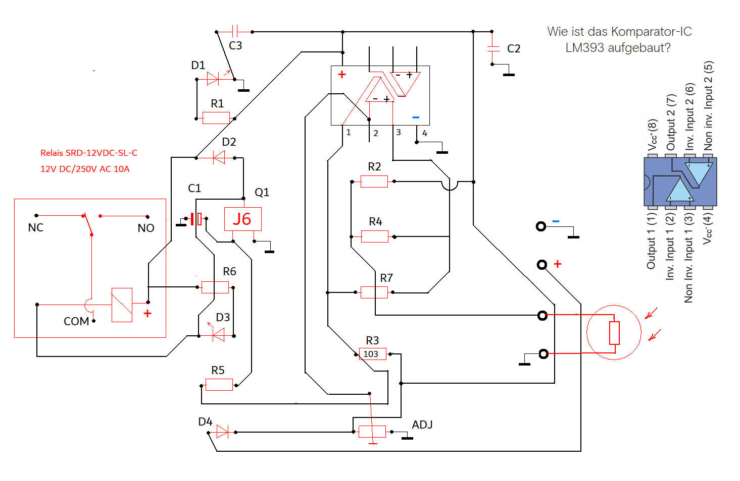
Du kannst den -Eingang des Komparators mit dem +Eingang tauschen. Hat die gleiche Wirkung. Und noch ein Sicherheitshinweis: die Schaltung ist nicht geeignet, 230V-Geräte zu schalten, da die Luft- und Kriechstrecken bei dem Layout nicht ausreichend isolieren! Potentielle Lebensgefahr!
Helmut -. schrieb: > Du kannst den -Eingang des Komparators mit dem +Eingang tauschen. Hat > die gleiche Wirkung. Nein, hat es nicht. Es invertiert zwar die Schaltlogik, aber die Mitkopplung mit R8, die jetzt für eine Hysterese sorgt würde dann zu einer Gegenkopplung werden. Sprich: den Komparator zu einem OPV-Verhalten zwingen. Was man machen könnte, wäre den Ausgang des Komparators von R6 zu trennen und einen npn-Transistor als Inverter dazwischen zu schalten. Noch besser wäre ein n-MOSFET wie BSS138. Gate an den Ausgang des LM393, Drain an R6 und Source auf GND. Ein npn-Transistor bräuchte noch zwingend einen Basiswiderstand von ca. 47KΩ. Besser noch größer, um die Hysterese nicht zu sehr zu verringern.
Jürgen R. schrieb: > Die Schaltung benötigt im Standby nur 0,1 W. Angesteuert werden dagegen > 0,7 W benötigt. Aus dem Schaltplan geht das nicht hervor. Wo ist dort ein Relais zu finden und wie verschaltet? Um das Signal zu invertieren, könntest du einfach eine Ausgangstreiberstufe mit einem NPN-BJT an Stelle von Q1 verwenden. Relais mit Logik ansteuern 'Schaltstufe für kleine Lasten'
Rainer W. schrieb: > Aus dem Schaltplan geht das nicht hervor. Wo ist dort ein Relais zu > finden und wie verschaltet? Das wird die Fotodiode D1 wohl verbrauchen, die ein Teil des Optokoplers ist. Ja ich weiss das ist viel. Aber 0.6W fuer ein Relais sind wiederum zu wenig. ;-)
Hallo, danke für die Tipps! Sorry, hat etwas Zeit gebraucht, die Schaltung aufzunehmen. wie es scheint, weicht der Schaltplan den ich im Netz gefunden habe, ziemlich von der Platine ab. Zu Zeiten als es noch Schaltplan und Bestückungsplan gab, war das deutlich einfacher zu handhaben. Um überhaupt die Leiterzüge verfolgen zu können, musste ich erst einmal die Eingangsklemme, den Steckverbinder für den Fotowiderstand, Das Relais und den Einstellregler auslöten. Plus geht über Diode D4 zum Einstellregler ADJ. Dessen Ende liegt direkt auf Minus. Der Schleifer geht zum IC auf 2. Natürlich bekomme man mit viel Zeit die einigermaßen übersichtliche Schaltung aufgenommen. Gute Augen vorausgesetzt. Allerdings hatte ich ein Fertigteil gewählt, um nicht stundenlang basteln zu müssen. Hoffentlich nützten die Unterlagen wenigstens auch Anderen. Leider fehlte der Hinweis auf „Dark Detector“. Die suche nach einem „Light Detector“ hat nichts gebracht. Also muss es wohl beim Umstricken bleiben. Mir war es Eingangs schon fast etwas peinlich, hier diese Frage zu stellen. Wie ich an den Antworten sehe, kann man aber so einiges vermasseln. Danke für den Tipp mit der Netzspannung. Die Kriechstrecke beträgt 3 mm. Hätte ich für OK gehalten. Ich will aber nur 12 V schalten. Daher sowieso kein Problem. Die Varianten von Axel oder Rainer wären mir auch löttechnisch am liebsten, weil man den Transistor huckepack auflöten kann. Ich muss nur einen BSS138 organisieren. Wäre jemand so freundlich, die Anschlusspunkte des MOSFETs auf dem Bild der Platine oder dem Plan einzuzeichnen? Hatte schon lange sowas nicht mehr in der Hand. Mein Dank geht an alle die geholfen haben!
Hallo Rainer, könntest du mir einen geeigneten NPN-BJT nennen, nach dem ich suchen kann? Wenn das Passt, wäre es die einfachste Lösung.
Danke. J6 wäre dann auch ein NPN Transistor. Den soll ich tauschen gegen einen NPN-BJT zum invertieren des Signals? Stehe etwas auf der Leitung??? Welcher Typ wäre das denn?
Jürgen R. schrieb: > Danke. J6 wäre dann auch ein NPN Transistor. Den soll ich tauschen gegen > einen NPN-BJT zum invertieren des Signals? Nein. Die reale Schaltung weicht von der von dir im Eröffnungspost gezeigten in wesentlichen Details ab. Deswegen funktionieren die Lösungsvorschläge (insbesondere meiner) nicht. Der Schalttransistor ist ein npn-Typ, mit dem Relais gegen die Betriebsspannung. Du könntest das also einfach so umbauen, wie in deinem ursprünglichen Schaltplan (mit pnp und dem Relais gegen GND). Allerdings mußt du dazu einiges umlöten. Das Relais, die Freilaufdiode und den Transistor. Und R5 evtl. auch tauschen. Der S9014 hat eine recht hohe Stromverstärkung.
Danke Axel, ich habe jetzt den Schaltplan selbst erstellt. Ich hoffe, es stimmt nun alles.
Ja, die erste vorgeschlagene Lösung wäre die einfachste. Jürgen R. schrieb: > Leider habe ich überlesen, dass, das Modul ein „Dark Detector“ ist. https://de.wikipedia.org/wiki/Dämmerungsschalter
Andreas B. schrieb: > R2 und Fotowiderstand tauschen. Gleiches Prinzip wie vorher. Jep. Das sind nun nur noch 2 einzelne Bauteile, die man tauschen muß. Das ist weniger Arbeit aus die Ausgangsstufe umzumodeln.
Einfach eine Tagnachtlampe danebenstellen: https://www.textlog.de/morgenstern/gedichte/die-tagnachtlampe Damit gab es auch mal einen Werbespot der "Gelben Seiten", Motto "vielleicht hätte er vorher einen Fachmann fragen sollen". Ein Bastler schaltet die Lampe ein und draußen wird es schlagartig dunkel.
Christoph db1uq K. schrieb: > Ein Bastler schaltet die Lampe ein und draußen wird > es schlagartig dunkel. Der Mond geht aus.
Den Werbespot finde ich nicht, aber einen aus derselben Serie um 1990: https://www.youtube.com/watch?v=BzOjzxegWiI da geht sein Licht an, wenn er den Stecker steckt, dafür verlöscht alles auf der Straße.
@Andreas.B danke, die einfachsten Lösungen sind oft die Besten. Hat funktioniert und läuft. Die Lötung auf 0,5 mm² ist schon grenzwertig. Alles Andere wäre aber noch verrückter geworden. Habe die Haardrähtchen mit UHU Plus schnellfest fixiert. Habe im Netz doch noch eine weitere mögliche Lösung entdeckt. Für nicht-Mikrolöter gibt es da was diskretes von Ratiofarm, äh... Reichelt. https://www.pollin.de/p/bausatz-universal-daemmerungsschalter-v1-0-810539 Bin aber mit der Lösung sehr zufrieden und glücklich. Hat Spaß gemacht, mit euch zu arbeiten! @Christoph db1uq K was meckerst du mit mir? ich habe doch die Fachleute gefragt und wir haben zusammen alles zu einem guten Ende gebracht. Für gewöhnlich klappen die Dinge die ich anfasse. Gerne auch mal mit freundlichem Rat. Man kann nicht immer alles wissen. Und ja, die Anschlussbuchse ist noch nicht richtig verlötet. Vielleicht wird es noch eine Buchse für einen 12V Stecker :-)
Ist jetzt nicht mehr wichtig. Der 2te Schaltkreis im IC kann auch invertieren.
Heiner B. Dann aber besser auf einer eigenen Leiterplatte. Aber du kannst ja skizzieren, wie das zu verschalten wäre. Vielleicht hilft es jemanden der hier sucht. Im Netz haben mehrere nach einem "Light Detector" gesucht. Die Standardanwendung scheint halt der Dämmerungssensor zu sein. Mein Bauteil ist eigentlich was für den Arduino. Ich habe rechnerisch überschlagen: 22h/Tag 0,1 W = 0,45 €/Jahr. 22h/Tag 0,7 W = 3,00 €/Jahr = 7x soviel, aber trotzdem wenig. Ist die Frage, ob rein kostenmäßig der Umbau dann notwendig ist. Invertieren geht auch über den Wechsler vom Relais. Aber irgendwie stört mich, wenn was "An" ist, was nicht muss. Wenn die Chinesen clever sind, passen sie das Platinen-Layout an. Dann wäre mit 2 Brücken oder Jumper beides möglich und sie verkaufen 30% mehr :-)
Kann aktuell keinen Schaltplan posten. Basis erster Post. Pin 3 mit 5 verbinden. Pin 1 auftrennen mit z.B. 10k an Vcc und einen 10k in Serie an Pin 6. Mit 10k von Pin 6 nach Pin7. Von Pin7 an den früheren Anschluss von Pin 1. Ist der Standart OP-Inverter. Kostet gesamt 3 Widerstände.
Jürgen R. schrieb: > Dann wäre mit 2 > Brücken oder Jumper beides möglich und sie verkaufen 30% mehr :-) Das war auch so mein Gedanke, als ich den Änderunbgsvorschlag an der Platine gemacht hatte. Heiner B. schrieb: > Kostet gesamt 3 Widerstände. Die Widerstände zu vertauschen kostet nichts und ist auch einfacher zu verdrahten. Auf den Gedanken, den 2.OP zu verwenden kam ich auch schon. Das schien mir hier aber zu umständlich.
Wo er recht hat, hat er Recht! War eine super Lösung und vor allem machbar. Machts gut, bis zum nächsten Problem. Schön, dass es euch gibt!
Bitte melde dich an um einen Beitrag zu schreiben. Anmeldung ist kostenlos und dauert nur eine Minute.
Bestehender Account
Schon ein Account bei Google/GoogleMail? Keine Anmeldung erforderlich!
Mit Google-Account einloggen
Mit Google-Account einloggen
Noch kein Account? Hier anmelden.










