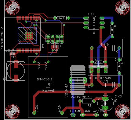
Hallo, ich bin dabei mir eine Zeitschaltuhr für eine Aquariumlampe zu erstellen. Die Lampe hat drei verschiedene Beleuchtungsarten die allerdings durch den Schalter an der Zuleitung durch schnelles Aus- und Einschalten gewechselt werden was ziemlich doof ist. Deshalb würde ich das gerne mit einem ESP8266 lösen. Durch die drei Beleuchtungsmodis ist das mit einer einfachen Zeitschaltuhr halt nicht machbar. Zur Lampe 9 Watt LED. Nach dem ersten Einschalten helle Tagesbeleuchtung. Kurz aus/an Dämmerung, wieder kurz aus/an Nachtbeleuchtung morgens muss für die Dämmerung zweimal kurz aus/an weil die nach der Nachtbeleuchtung direkt auf Tagesbeleuchtung schaltet. Jetzt dachte ich mir mal ich Poste hier mal den Schaltplan und Layout mit der einfachen frage kann ich das so machen oder was besser machen bevor ich die Platine und Bauteile bestelle. Und ja ich weiß das da 230 Volt am werkeln sind und das mit vorsicht zu genießen ist. Die angedachte Sicherung ist übrigends 500mA Träge Gruß Björn
Der MOC3043 ist nicht fürs 230V Netz gedacht. Und zwischen die Pinreihen gehört ein Schlitz in die Platine gefräst. Snubber ist hier kontraproduktiv und der X2 völlig falsch, ebenso die Drossel. Und auch den Triac so heftig zu überdimensionieren kann eher Probleme geben, wegen des dann zu hohen Haltestroms.
Ist ein LED-Leuchtmittel nicht eine kapazitive Last? Dann würde ich keinen Triac, sondern einen passenden Mosfet (mind. 600V Udsmax) plus Gleichrichter zum Schalten nehmen, das würde die Probleme mit dem Haltestrom beseitigen.
Mit Gleichrichter und Mosfet gab es das mal in der Make: https://www.heise.de/select/make/2020/1/1583018117790727
Guten Morgen und danke für eure Infos und hinweise. Ich denke ich werde mir das aus dem Heise artikel mal genauer ansehen. Stimmt der MOC ist der 400 Volt Typ in dem Fall brauch ich ja den 600 Volt. Da war der Wald vor lauter Bäumen unsichtbar. Den Schlitz unter dem Moc hatte ich sogar im ersten Layout drin dachte dann aber die Pins sind weitgenug auseinander. Merk ich mir für die zukunft wenn da nochmal sowas ist.
Moin, für die Ansteuerung von 230V LED Leuchtmitteln mit Phasenabschnittssteuerung habe ich diese Schaltung gebaut. Ein Eltako LUD12 wäre was Fertiges. Allerdings muss der ESP netzsynchron laufen. Mein Dimmer mit einem ATtiny 4313 kann 32 Schaltzeiten speichern und wird über I2C sowie Taster bedient. Gruß Carsten
Carsten-Peter C. schrieb: > habe ich diese Schaltung gebaut. Es fehlen natürlich sämtliche Schutzvorrichtungen, gegen Überspannung, Überstrom mit Kurzschlussschutz, Überhitzung, induktive Lasten. Funktioniert nur so lange Schönwetter herrscht.
Michael B. schrieb: > Es fehlen natürlich sämtliche Schutzvorrichtungen, gegen Überspannung, > Überstrom mit Kurzschlussschutz, Überhitzung, induktive Lasten. > > Funktioniert nur so lange Schönwetter herrscht. Hallo, der Trafo ist kurzschlussfest und die gesamte Schaltung ist durch eine Feinsicherung geschützt. Sollte der Mosfet einen Kurzschluss erzeugen, brennt eben die Lampe dauerhaft. Gut, das bei uns seit vielen Jahren die Sonne dauerhaft schein. Gruß Carsten
Carsten-Peter C. schrieb: > Gut, das bei uns seit vielen Jahren die Sonne dauerhaft schein. Aber nur im Sommer oder Winter, je nach Wohnort. Manchmal ist die grosse Erdscheibe dazwischen, aber die Sonne ist nicht aus.
So ich habe mir das mal in dem Beitrag bei Heise angesehen. Das ist für den von mir benötigten Zweck allein Softwaretechnisch zu aufwendig. Ich benötige ja keine möglichkeit der Dimmung per Phasenan- bzw. abschnitt. Muss einfach nur im Nulldurchgang für vllt so 100 Millisekunden aus und dann wieder einschalten für den Moduswechsel. Da möchte ich mich eigentlich nicht noch drum kümmern wann der Nulldurchgang ist. Wenn ich den Beitrag von hhinz richtig verstanden habe sollte diese Schaltung für den zweck voll und ganz ausreichen.
Björn M. schrieb: > Jetzt dachte ich mir mal ich Poste hier mal den Schaltplan und Layout > mit der einfachen frage kann ich das so machen oder was besser machen > bevor ich die Platine und Bauteile bestelle. Und hast Du das (von mir aus schon die korrigierte Version) schon probeweise aufgebaut und getestet, ob es funktioniert oder nach mehreren zufälligen Schaltvorgängen knallt? Man sollte so etwas zuerst als Prototypen aufbauen und ausgiebig testen, bevor man sich eine Platine machen lässt, es sei denn, diese Platine soll diesen ersten Prototypen darstellen. In so einem Fall musst Du aber damit rechnen, dass Du später eventuell eine neue machen lassen musst, die dann die Verbesserungen und Änderungen beinhaltet. Stromunfallrisiko gibt es hier inclusive, wenn man nicht aufpasst, auch wenn man galvanisch getrennt ist – ich weiß wovon ich rede, denn einen ernsten Stromunfall mit Netzspannung (230V) habe ich auf wundersame Weise überlebt, normalerweise müsste ich jetzt schon seit mehr als 30 Jahren tot sein, womit ich mich zum Zeitpunkt des Unfalls in Gedanken unter Strom gefangen abgefunden und quasi real mit meinem Leben damals abgeschlossen habe.
Hallo Gregor, nein ich habe das ganze noch nicht testweise aufgebaut. Ich möchte das ganze allerdings nicht in einem "fliegenden" Aufbau testen grade wegen der Gefahren die von 230 Volt Netzspannung ausgehen. Wie schnell hat man sich beim Steckbrett oder ner Lochrasterplatine durch eine kurze unachtsamkeit die Finger verbrannt. Oder wenns richtig knallt unangenehme Brocken im Gesicht. Deswegen auch der gedanke hier erst mal in die Runde zufragen dann aufbauen auf anständiger Platine in ein Gehäuse rein und dann das ganze testen.
Björn M. schrieb: > nein[,] ich habe das ganze noch nicht testweise aufgebaut. Dann bin ich mal gespannt, wie lange Deine Kombination aus MOC und Triac hält, vor allem die mit dem TO-92 als Schaltelement. Falls Du irgendwann mal nicht mehr weiterkommen solltest, gibt es alternativ noch z.B. so etwas wie SSRs und qualitativ hochwertige Netzrelais. Im Anhang das Datenblatt eines obsoleten SSRs von SHARP – es gibt heute bestimmt irgendetwas äquivalentes mit Zero-Cross, so ein robuster SSR braucht aber für die Ansteuerung der LED mindestens 15-20mA, ohne die Degradation der LED berücksichtigt zu haben, was man aber tun sollte, und ein Relais – je nach Nennspannung der Spule – möchte bestimmt auch mindestens genauso viel oder noch mehr, d.h. man müsste sich mal überlegen, wie man solche Dinger ansteuern möchte, denn ein µC-Pin reicht hier i.d.R. nicht dafür aus oder ist gar nicht dafür geeignet. Und auf dem Foto im Anhang ist mein 2-Kanal-IR-Schalter abgebildet, wo zwei Lampen (für 230V) mit zwei qualitativ guten Relais geschaltet werden – das ganze lief mehrere Jahre ohne irgendeine Störung oder Ausfall permanent am Netz hängend bei mir in der Wohnung kopfüber an der Decke angeschraubt, wo ich aufgrund des sicheren Aufbaus (gemeint ist die Elektronik), denn ich habe es ja selbst entworfen und gebaut, entspannt schlafen konnte. Der µController hier ist ein ATMEGA328P-AU und das Licht wird mit einer handelsüblichen Infrarotfernbedienung für Fernsehgeräte ein- und ausgeschaltet. Der gemessene Stromverbrauch oder die gemessene Leistungsaufnahme der gesamten Schaltung am 230V-Netz im Standby (kein Relais durchgeschaltet) beträgt ca. 0,9W, mit einem Relais 1,2W und mit zwei dann ca. 1,5W – hochgerechnet aufs Jahr sind es dann ungefähr 8 bis 13 kWh, was einigermaßen akzeptabel ist. Die Stromkosten sollte man bei solchen Schaltungen auch immer im Auge behalten oder zumindest einmal durchgerechnet haben.
Ich würd einfach nen Shelly nehmen. Gibts auch als Dimmer. Da drin kann man von einfacher Zeitschaltuhr bis Scripting alles machen. Auch komplett Standalone.
Bitte melde dich an um einen Beitrag zu schreiben. Anmeldung ist kostenlos und dauert nur eine Minute.
Bestehender Account
Schon ein Account bei Google/GoogleMail? Keine Anmeldung erforderlich!
Mit Google-Account einloggen
Mit Google-Account einloggen
Noch kein Account? Hier anmelden.






