Hallo Ich habe ein Bauprojekt für eine mobile Musikanlage. Strom kommt von einem 6S LiIon Akku und ich verwende (bewärte) Sure/Wondom Verstärker, gesteuert durch einen Sure-DSP. Um die Spannung bei fallender Akkuspannung konstant zu halten - bzw sie eh hoch zu pushen, habe ich 2 verschiedene Spannungswandler (ok, es ist noch ein weiterer 5V Regler mit drin, gerade aber nicht in Betrieb). Einen Sure 500W, der mir 48V für die Bass-Verstärker pumpt - und einen >>ich habe im großen Fluss "Step-up regler" eingegeben und halt den einen dicken genommen, den es gibt<< Link als Vergleich: https://www.amazon.de/Heemol-Converter-Konstante-Step-up-Netzteil/dp/B0BB7TBVD2 Dieser soll mit konstant 29,5V liefern für den Mitten-Hoch-Verstärker. Aber sobald er im Strimlauf ist, habe ich ein sehr starkes brummen. Sogar auf dem Bass-Verstärker, wenn gleich dort sogar das DSP das Rauschen runter zu regeln scheint (aka LowPass bis 100Hz), denn es klingt deutlich leiser und dumpfer - aber ist vorhanden. Sobald ich den Step-Up raus nehme, ist alles still. Wenn ich den entsprenden Verstärker direkt mit Akkuspannung betreibe, funktioniert alles wunderbar (ich habe nur ein sehr leichtes, sehr hochfequentes quietschen in den Hochtönern - aber die haben auch einen hohen Wikrungsgrad und man muss das Ohr fast direkt rein stecken.. anyway) jetzt die Frage Woran kann das liegen? Ist der Regler defekt? kann man den "tunen"? oder ist er völlig ungeeignet - was sonnst nehmen? Das Rauschen klingt wie ein spitzer Sinuston, aber auch mit Überschwingungen. Frequenz kann ich schwer einschätzen, aber vielleicht sowas um die 500Hz?! In einem anderen Projekt habe ich diesen anderen, leicht kleineren, grünen Klotz genommen. (Ich glaube jeder, der mit kaufbaren spannungswandlern zu tun hat, die sehr begrenzte Auswahl auch kennen ;-D ) Dort jedenfalls tuts der kleine seit Jahren ohne Probleme. Ich beschreibe mal meinen ganzen Stromweg, ich habe nämlich hier und da noch ein paar Kondensatoren zwischen geklatscht Akku > Einschaltverzögerung mit nem 3,9ohm Widerstand > 20mF Elkos (bis hier Akkuspannung) hier splitte ich auf zu den 2 Spannungsreglern -> 29,5V "Rauschregler" > 10mF+5µF Folie > HMT-Verstärker -> 48V Sure-Regler > 20mF > Bass-Verstärker Was ich bereits versucht hatte, waren die zusätzlichen 5µF Folienkondensatoren, die aber nichts verändert haben (Ohnrenscheinlich keine Veränderung im Störgeräusch). Die Einschaltverzögerung brauche ich, damit ich mir meinen Stromstecker am Akku nicht brutzel. Beim "Rauschregler" gibt es eine Undervolt-Einstellung. Diese habe ich auf ca 17V eingestellt. Den CC-Regler habe ich "hoch" gedreht. Habe leider keine Last, um mal zu schauen, wie hoch die ist - ich habe aber im Einschaltvorgang keine 2A und idle ca 200mA. Die CC sollte deutlich drüber liegen. Lediglich die low-Voltage LED springt halt beim Einschaltvorgang an. Solange über den R geladen wird, ist die halt an und scheint am Ausgang auch erst einmal die Eingangsspannung auszuspucken. nach 2~3s geht diese aus, die Ausgangsspannung steigt an und dann schaltet die Einschaltverzögerung eh durch. Das Störgeräusch ist aber quasie die ganze Zeit, sobald der Verstärker "kickt", zu hören. Der Regler wird nicht warm. joa, soweit mein kleiner Roman. Derzeit bin ich mit meinem Latein am Ende. Generell würde ich gerne einen Spannungsregler einsetzen, um aus dem HMT-Verstärker mehr Leistung rauszuholen und eben generell von der Akkuspannung unabhängig zu sein. In alten Aufbauten habe ich auf jeden Fall gemerkt, dass der Verstärker schon eine konstante Spannung braucht. Direkt mit leerer werdendem Akku, hört man ab 20V schon merklich Leistungsverlusst =( Dankeschöööööhhhhhnn Flo
Zu viel Text, zu wenig Schaltplan. Zeige Fotos vom Verlauf aller Leitungen. Über die Phantasie-Ausdrücke "spitzes Sinus Rauschen" beim "Kicken" mag ich mir gar keine Gedanken machen. Was der "grüne Klotz" ist, und welcher "kleine" damit funktioniert, kannst auch nur du wissen.
Florian S. schrieb: > Woran kann das liegen? Das sind halt Schaltregler, womöglich Modelle die bei geringer Last mit der Frequenz runter gehen, insbesondere bei überflüssig grossen Elkos. Florian S. schrieb: > kann man den "tunen Man kann gleich was vernünftiges kaufen. Du kannst zwischen Schaltregler und Verstärker einen PI-Filter aus Kondensator, Spule, Kondensator lehen, und auf ordentliche Massefuhrung zu einem Massesternpunkt achten, das geht aber nur sauber wenn beide Spannungswandler Masse durchverbinden und nicht den Strommesswiderstand in der Masseleitung haben (vermutlich ist der CC Regler so gebaut) - dann müsste man 2 Akkus verwenden. Schmeiss den CC Regler weg.
Florian S. schrieb: > (ich habe nur ein sehr leichtes, sehr hochfequentes > quietschen in den Hochtönern - aber die haben auch einen hohen > Wikrungsgrad und man muss das Ohr fast direkt rein stecken.. anyway) Florian S. schrieb: > ich verwende (bewärte) Sure/Wondom Verstärker, Liegt nicht an den Hochtönern, sondern an dem "bewährten" Wondom quitschen/rauschen. Die Verstärkermodule sind mMn. nur bedingt für Mittelton- und gar nicht für Hochton-betrieb geeignet.
Florian S. schrieb: > Sobald ich den Step-Up raus nehme, ist alles still. Hallo, der Aufbau ist also erstens mit "Hochstrombereich" mit Stromstärken über 10 A beaufschlagt und zweitens sind mehr als ein Spannungswandler verbaut und zusätzlich die dicken Kondensatoren. Aufwärtswandler haben die Eigenschaft, an ihren Eingängen besonders viel Strom zu ziehen, um so mehr, je geringer die Eingangsspannung wird und mit steigender Belastung sowieso. Die Regler zusammen mit den Kondensatoren können sich zur Oszillation aufschaukeln, dies ist wohl der üble Brummton, den man hört. Ich würde mittels Oszilloskop schauen, wie stabil die Betriebsspannungen sind und ob da bereits üble Schwinger drauf sind. Dicke Leitungen 6mm² halte ich nicht für übertrieben. Die NF-Signale sollten nicht an "Hochstromanschlüssen" zugeführt werden. Und der Spannungswandler hier "Florian S. schrieb: > und halt den > einen dicken genommen, den es gibt" wird bei dem warmen Wetter wie in diesen Tagen mehr als zu warm werden bei ordentlich Last, also sollte er mindestens stark angeblasen werden oder durch einen noch stärkeren ersetzt werden. Die Elkos werden auch warm, nicht nur der Kühler. mfg
Michael B. schrieb: > Man kann gleich was vernünftiges kaufen. > > Du kannst zwischen Schaltregler und Verstärker einen PI-Filter aus > Kondensator, Spule, Kondensator lehen, und auf ordentliche Massefuhrung > zu einem Massesternpunkt achten, das geht aber nur sauber wenn beide > Spannungswandler Masse durchverbinden und nicht den Strommesswiderstand > in der Masseleitung haben (vermutlich ist der CC Regler so gebaut) - > dann müsste man 2 Akkus verwenden. 2 Akkus möchte ich ausschließen. Und leider verbinden die Verstärkermodule selbst die Signal- und die Spannungs-Masse miteinander. Eine Trennung ist leider nicht möglich. Bisher hatte ich nur mit einem Durchgangsprüfer die Massen durchgemessen, nicht aber mit nem Ohmmeter. daher dächte ich, dass die Massen komplett durch gehen, aber ich werde es noch einmal prüfen. Die Frage wäre aber auch, was wäre denn ein geeigneteres Modul? Man findet ja wirklich nur eine sehr begrenzte Anzahl an fertig aufgebauten Spannungsmodulen. Dabei macht der von Sure selbst, wie ich finde, noch den besten Eindruck. Sonst findet man ja nur solche kleinen 2A Regler, sobald die Leistung höhrer wird, gibts nur noch 2 Modelle. Christian S. schrieb: > Die Regler zusammen mit den Kondensatoren können sich > zur Oszillation aufschaukeln, dies ist wohl der üble Brummton, den man > hört. sollte ich es einmal ohne die Kondensatoren probieren? In meinen älteren Bauten hatte ich ohne Kondensatoren immer irgendwie mehr Probleme, und habe daher jetzt gleich mit welchen geplant. Idee war auch, einfach kurzzeitig die Spannung besser puffern zu können. Zudem ist meine Akku-Zuleitung bauweise bedingt eh länger. So dachte ich zumidnest, dass die Kondensatoren direkt am Eingang beider Spannungsregler schon einmal Lastspitzen besser abpuffern können. Einen Sternpunkt kann ich aber wieder bauartbedingt nicht festlegen. Ist ein ziemlich eng gebauter Kasten Ich verwende 2x125W (29,5V) + 2x300W (48V) ich hab das alles nie gelernt, daher versuche ich nach besten Wissen rum, und wenn ich nicht weiter komme, dann frage ich halt. Ich habe noch ein sehr altes Oszi im Schrank, was ich selbst seit 10 Jahren nicht mehr genutzt habe, ich versuch mal mein altes Halbwissen zu entstauben und schau mal, ob ich irgendwas ermessen bekomme. Danke für die bisherigen Antworten =) edit: Achja und es wird wirklich zunächst einmal in meinem Tests absolut nichts warm. Bisher hatte ich es nie länger als 15 Minuten in Betrieb und selbst dort habe ich mit einer Wermebildkamera geschaut, und es war nichts warm. Zumindest hatte ich auch bei einer längeren Inbetirebnahme nicht ds Gefühl, dass sich der Ton verändert hätte.
Florian S. schrieb: > sollte ich es einmal ohne die Kondensatoren probieren? Probiere mal, was ohne die Kondensatoren passiert. Die lange Zuleitung ist aber kontraproduktiv, weil eben dadurch die Spannung "weich" wird und ein Stepup-Wandler bei nachgebender Spannung mehr Strom zieht und dadurch die Spannung noch mehr nachgibt, ein sich selbst anfachender Prozess. Und schalte nie während des Betriebes die Kondensatoren dazu, das wird knallen. Also immer erst alles entladen, prüfen mit Birne z.B. oder Voltmeter. Florian S. schrieb: > So dachte ich > zumidnest, dass die Kondensatoren direkt am Eingang beider > Spannungsregler schon einmal Lastspitzen besser abpuffern können. Das ist so auch richtig. Florian S. schrieb: > Ich verwende 2x125W (29,5V) + 2x300W (48V) Sicherlich viel, wenn auch nicht als Dauerleistung gefordert. Wenn Du Bursts auf die Verstärker gibst und die Leistung in Widerständen/Wasserkochern/Glühbirnen verheizt, kannst Du wiederum das Regelverhalten der Versorgung beobachten, denn wenn sich die Geschichte während des Betriebes irgendwann aufschaukelt, wird es möglicherweise plötzlich still an den Lautsprechern. So ein Oszilloskop ist immer wieder Gold wert. mfg
Monk schrieb: > zu wenig Schaltplan Schaltpläne sind das weltweit sprachübergreifende Kommunikationsmittel unter Elektronikern. In einem brauchbaren Schaltplan finden sich alle nötigen Angaben wie Typen, Bauteilnamen und -bestellbezeichnungen und zudem alle Verbindungen zwischen diesen Komponenten. Weil man aber auch den besten Schaltplan gut oder schlecht aufbauen kann, sind zur Fehlersuche einige Fotos vom tatsächlichen Aufbau nötig.
Florian S. schrieb: > joa, soweit mein kleiner Roman. Leider fehlt daran das Wichtigste, die konkreten Bezeichnungen aller verwendeten Module und natürlich der Schaltplan. So ist es nur nutzloses Bla Bla, mit dem keiner was anfangen kann. Florian S. schrieb: > Und leider verbinden die > Verstärkermodule selbst die Signal- und die Spannungs-Masse miteinander. > Eine Trennung ist leider nicht möglich. Warum nicht? Dafür gibt es NF-Trafos oder Differenzverstärker. Oftmals haben die verwendeten Leistungs-ICs sogar von Haus aus Differenzeingänge. Nur hat dann irgendein Dödel sie auf dem Modul nicht getrennt heraus geführt.
Florian S. schrieb: > Hochtönern - aber die haben auch einen hohen > Wikrungsgrad und man muss das Ohr fast direkt rein stecken.. anyway) Das kann auch einfach an den Ohren liegen, bei den ist eine nachlassende Empfindlichkeit bei hohen Frequenzen mit steigendem Alter nachgewiesen.
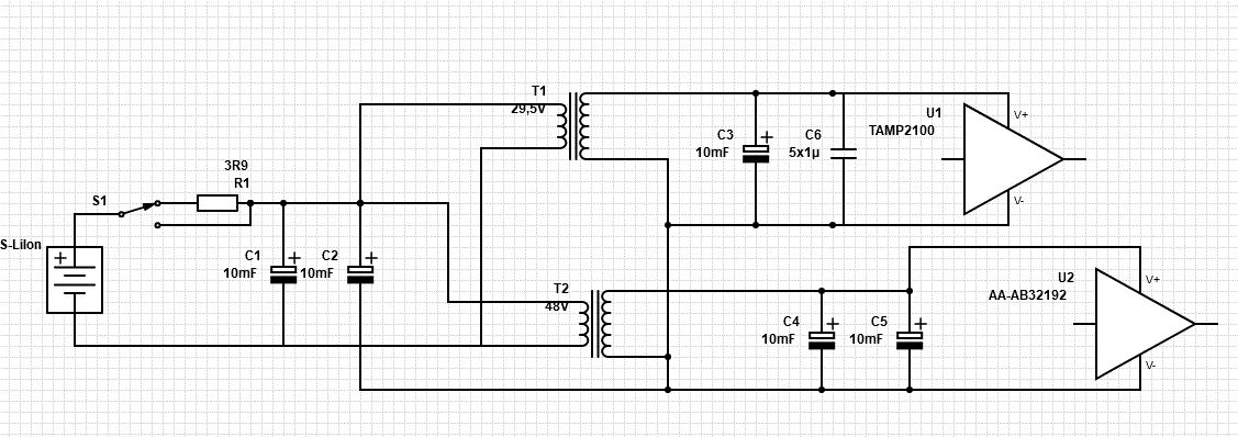
Hallo Ich habe mal einen Schaltplan gemalt, bitte haut mich nicht für die OpAmps als Verstärkerzeichen. Bitte sehr alle Massen als verbunden an. Irgendwie wurden teils keine Knoten-Kreise gesetzt. Ich konnte leider auch keine Brücken einmalen (da schneiden sich mal Stromleitungen). Stromquelle ist ein 6S LiIon (25,5V Ladeschlusspannung, bei 17,5V schaltet ein Protectonboard ab) Der obere Spannungswandler ist mein Problemregler auf 29,5V. Dieser "1200W" Regler: https://www.amazon.de/Heemol-Converter-Konstante-Step-up-Netzteil/dp/B0BB7TBVD2 Der zweite Spannungswandler ist ein Sure 500W Modul PS-SP12148 auf 48V: https://store.sure-electronics.com/product/147 Verstärker 1 für Mitten-Höhen ist ein Wondom TAMP2100 https://www.boomaudio.de/wondom-tamp2100-endstufe Verstärker 2 für Bass ist 2x300W AA-AB32192 https://www.soundimports.eu/de/sure-electronics-aa-ab32192.html Das DSP habe ich einmal außen vor gelassen, da es auch Rauscht, wenn es gar nicht angeschlossen ist. Wie geschrieben, auf Durchgangsmessung (pieper, nicht Ohmmeter geprüft) scheinen die Verstärker die Signal- und Strom-Masse miteinander zu verbinden. Meine MHT-Boxen haben 150W und meine neuen Bässe 500W. daher auch die dickeren Verstärker. Ich weiß zumindest, dass meine MHT mit weniger Leistung keinen Spaß machen. Die Peak Leistung ist dort leider nötig. Ich habe einmal ein 4x100W MHT + 2x150W Bass + 400W Bass setup laufen, und dieses hatte im Mittel <40W gezogen (berechnet aus Akku-wieder-ladung und grober Laufzeit) Also bisher habe ich auch eine kurze Zuleitung für den Strom. Wenn ich die Anlage aufbaue, wird sie auch kurze Kabel haben. Ein langes Kabel brauche ich dann nur. wenn ich fahrend musik machen möchte. Also das ist bisher auch nur eine Idee, als weniger Muss. heute kam ich nicht zum weiter Testen. Auf meiner 2Do Liste bisher Mal wirklich die Massen mit Ohmmeter messen Die Kondensatoren mal raus bauen. Leider muss ich für beides Alles wieder halb auseinander bauen :-D
Hello again Ich habe eben den 10mF Kondendator hinter dem 29,5V Regler ausgebaut (C3 im Schaltbild eins drüber, C5 war schon ausgebaut) Beim ersten Anschalten war mein Störgeräusch weg. Musik klang absolut normal. Ein leichtes fiepen war da, aber nicht störend. beim Zweiten Anschalten, als ich dann mal den Fequenzgang messen wollte, war das Rauschen wieder da. Genau wie vorher. Jedoch ist mir aufgefallen, dass wenn ich den Kühlkörper des Spannungsreglers berühre, der Ton höher wird. Wenn ich an den Kühlkörper und Ausgangsmasse anfasse, ändert sich der Ton stark. er wird leiser, dumpfer, schon einmal wesendlich "angehemer". Teils verschwindet das Störgeräusch auch komplett. Lasse ich wieder los, kommt das Störgeräusch nach kurzer Zeit wieder und ändert sich wieder, wenn ich irgendwas anfasse. Ich habe auch noch einmal die Massen durchgemessen. Die Masse wird im Spannungsrgeler dorch nicht durchgeführt. Messe ich den offenen spannungsfreien Spannungsregler, so habe ich zwischen Eingangs- und Ausgangsmasse einen größer werdenden Widerstand. Ich kann zumindest auch erkennen, dass über die Masseausgang der Strom gemessen wird (ca 0,3 Ohm Drahtbrücke). Angefasst hatte ich hinter dem Shunt, also direkt an die Ausgangsklemme (bzw auch mal an die Eingagsklemme vom Amp) ABER sobald ich den Spannungsregler wieder in den Stromkreis einbaue, also mit dem Verstärker verbinde, habe ich am Spannungsregler zwischen Eingangs- und Ausgangsmasse Durchgang. Der/Die Verstärker scheinen Spannungsmasse und Signalmasse zusammen zu legen. Am frei liegenden Verstärker habe ich Durchgang zwischen den Massen. Hilft das irgendwie weiter? ich werde auch mal den Sure-Spannungsregler mal durchmessen, wie der es mit den Massen macht. Und ansonsten bin ich auch immernoch offen für alternative Spannungsregler. Das ist eben der, den man so ohne weiteres findet, und welcher auch bei diversen Bastelein auf Youtube genutzt wird. Ich bin Bastler. ich möchte gerne auf "fertige" Lösungen zurückgreifen, da mein Elektrowissen nicht soweit ausreicht, soetwas selbst zu entwerfen. Die Zeiten, wo ich tiefer in der Matterie steckte, sind 15 Jahre vorbei =( Gerne auch alternative Verstärkervorschläge. Die Sure/Wondom habe ich gewählt, weil ich mit denen in der Vergangenheit die besten Erfahrungen gemacht habe. Meine Grundvorrausetzung ist ein 6S LiIon Akku, an dem alles laufen muss. Einen größeren Akku möchte ich nicht bauen, da ich dann auch wieder neue Ladegeräte (und Solarregler) bräuchte. Alles, was wir vor den Sure Verstärker genommen haben, hat immer versagt. Ständig durchgebrannt, noch schlimmere Störsignale... Ich habe keine HiFi ambitionen, sondern es soll alles einfach funktionieren und aufs Fahrrad passen =)
Florian S. schrieb: > ABER sobald ich den Spannungsregler wieder in den > Stromkreis einbaue, also mit dem Verstärker verbinde, > habe ich am Spannungsregler zwischen > Eingangs- und Ausgangsmasse Durchgang. Na klar, in Deinen Amps sind die Massen verbunden, die Amps sind über die Signalmasse verbunden, wenn also bei Deinem anderen Spannungswandler die Massen durchverbunden sind, dann brückst Du damit auch Eingang und Ausgang des Problemwandlers. Wie sehr sich der daran stört (außer daß die Strombegrenzung nicht mehr arbeiten kann), weiß keiner; aber daß zumindest ein Teil des Versorgungsstroms des MHT-Amps über die Signalmasse und den Bass-Amp zurückfließt ist sehr wahrscheinlich und daß das Störgeräusche erzeugt ebenfalls. Hast Du schon mal probiert, nur den MHT-Amp anzuschließen?
Komischer Schaltplan. Aber anstatt hier mit solchen Wattzahlen um dich zu werfen, besorgt dir lieber ordentliche Lautsprecher nicht so Teile mit 87 dB(1W/1m) sondern eher etwas mit >97 dB(1W/1m) Und denke immer an das Trafoprinzip, wenn du die Spannung erhöhst wird der Strom geringer und das ist beim Schaltwandler auch nicht anders. Wenn du also 14V an das Teil legst und das Ding ist mit 15A abgesichert gehen da max. 210W rein und du denkst da kommen 1200W wieder raus? Angenommen du stellst den Ausgang auf 80V dann kann man da bei einem theoretischen Wirkungsgrad von 100% ~2,6A rausziehen.
Ich habe noch einmal genau nachgeschaut und gemessen. Ich werde den "Rauschregler", den 30V Regler, raus nehmen (und durch einen Sure ersetzen) Der Regler trennt defintiv die Massen, die dann aber wieder verbunden werden. Die Masse-Ausgangsklemme ist lediglich über den Shunt verbunden, es sind keinerlei andere Leiterbahnen an der Klemme, also scheint der wohl irgendwie zu pumpen, weil der den Strom nicht mehr messen kann. anyway. Raus mit dem. Ich ärgere mich nur, dass ich mich einmal irgendwie murks gemessen haben muss, als ich dachte, dass dort die Masse durch geht. Der Sure-Spannungregler leitet die Eingangs<>Ausgangsmasse durch. Dort habe ich Durchgang (in beide Richtungen gemessen). lasst das Thema beenden. Ich nehme aber noch sehr sehr seeeeeeehr gerne alternativ Vorschläge für Spannungswandler. Danke und dass ich die ganze zeit 1200W Wandler schreibe, weil der halt keinen Namen hat. Dass ich dort keine 1200W ziehen möchte, sollte doch klar sein, wenn ich 2x100W Verstärker anschließe. Irgendwie habe ich das Gefühl, dass egal was ich schreibe, es irgendwie im Mund umgedreht wird, weil ich eingangs keine fachgerechte Hochsprache benutzt habe.... ich war lange nicht hier, aber ist das immer so, wenn keine studierten Elektriker hier etwas fragen wollen? Ich meine... wenn ich Ahnung hätte und meine Probleme selbst lösen könnte, würde ich doch nicht fragen?! komisches Schaltbild? Sorry, ich bin die letzten Jahre mit Paint ausgekommen, ich bin kein Entwickler, ich habe kein Programm dafür, ich habe schnell gegoogelt und versucht, ohne mich 3h darein zu fuchsen zu müssen, einen Plan zu malen.
mir ist das ja eigentlich egal, was du da vorhast. Finde es aber schon eine extreme Bastellösung. Ich hätte da einfach einen - Kanalverstärker fürs Auto genommen und 2 Kanäle für den Bass gebrückt und dann hast du noch 4 Kanälte die du dann auf deine TMT und HT aufteilen kannst. In so einem Verstärker ist eben alles schon drin, Hochsetztsteller, Frequenzweichen... zudem dürfte das auch deinen Verkabelungsaufwand stark reduzieren. Ein Oszi ist schonmal ein Anfang, dann baust du dir einen Kapazitätsmultiplikator um die Ausgangsspannung deiner DC/DC Wandler zu glätten und dann dürften sich die Störgeräusche erledigt haben. Diese Digitalamp ICs lassen ich sich per Widerstandskombi auf eine feste Verstärkung einstellen, meist wird hier einfach die größte eingestellt was den Verstärker eben auch extrem empfindlich macht. Ggf Datenblatt runterladen nachschauen und umlöten, geringere Verstärkung bedeutet dann das du dein Autoradio weiter aufdrehen musst aber so ein aufgedrehtes Signal mit 2Vpp ist eben unempfindlicher als im umgekehrten Fall und 0,5Vpp.
Bitte melde dich an um einen Beitrag zu schreiben. Anmeldung ist kostenlos und dauert nur eine Minute.
Bestehender Account
Schon ein Account bei Google/GoogleMail? Keine Anmeldung erforderlich!
Mit Google-Account einloggen
Mit Google-Account einloggen
Noch kein Account? Hier anmelden.
