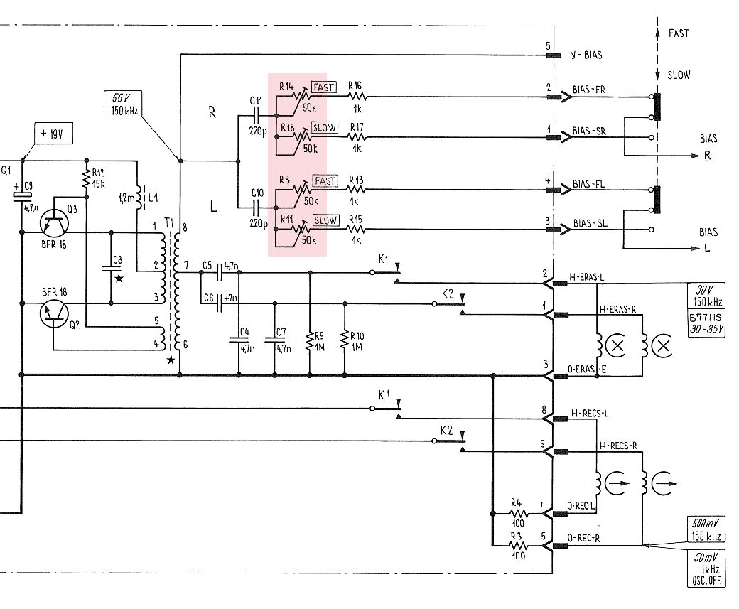
Wie schon im Betreff angedeutet, möchte ich den Bias an meinem Tonband regelbar machen um verschiedene Bandsorten optimal nutzen zu können. Ich möchte jetzt nicht über Sinn oder Unsinn der Aktion diskutieren. Ja ich weiß, Tonband ist seit mindestens 30Jahren obsolet, aber wenn es doch Spaß macht ;) So, nun mein Anliegen. Um den Eingrif möglichst wenig invasiv zu gestalten, wollte ich die Potis R8,11,14,18 durch passende LDRs ersetzen. Die würde ich jeweils gemeinsam mit einer LED lichtdicht in ein kurzes Rohrstück einkleben. Die LED wiederum möchte ich mit einer PWM dimmen um so den Bias einzustellen. Da die LDRs relativ träge reagieren, sollte eine PWM mit ein paar kHz genügen. Die Frequenz der HF-Vormagnetisierung liegt bei ca. 130-150kHz, die Amplitude 50V. Kann das so funktionieren? Bis zu welcher Frequenz kann man die LDRs überhaut nutzen? Für Audio soll es ja gehen und dafür habe ich auch schon Schaltungen gesehen. Wie Langzeitstabil ist denn so ein LDR und wie temperaturabhängig ist der Widerstand? Ich denke zwischen 20-60°C sind realistisch. Gruß, Steffen Nachtrag: Ich bin natürlich für Alternativvorschläge offen. Ziel soll es sein, das ich möglichst über einen µC 3-4 Bandtypen einstellen und wiederholgenau abrufen kann.
Ste N. schrieb: > Wie schon im Betreff angedeutet, möchte ich den Bias an meinem Tonband > regelbar machen. Ich nehme an, Du meinst einstellbar? > Ich wollte die Potis R8,11,14,18 durch passende LDRs > ersetzen. Die würde ich jeweils gemeinsam mit einer LED lichtdicht > in ein kurzes Rohrstück einkleben. Ja, sowas gibt (gab?) es sogar fertig zum kaufen. Da LDRs normaler- weise grünempfindlich sind, sollte man grüne nehmen > Die LED wiederum möchte ich mit einer PWM dimmen um so den Bias > einzustellen. Da die LDRs relativ träge reagieren, sollte eine > PWM mit ein paar kHz genügen. Ich würde sicherheitshalber doch ein einfaches RC-Glied zum Filtern nehmen.
Harald W. schrieb: > Ich nehme an, Du meinst einstellbar? Ja natürlich, sorry. Harald W. schrieb: > Ja, sowas gibt (gab?) es sogar fertig zum kaufen. Da LDRs normaler- > weise grünempfindlich sind, sollte man grüne nehmen Ja, das mit der Grünempfindlichkeit hatte ich auch gelesen und das wäre auch mein Plan.
Ste N. schrieb: > sollte eine PWM mit ein paar kHz genügen Ein paar kHz? Es sollte ja die Aufnahmen möglichst nicht durch Rechteckimpulse stören? Zu geringe Vormagnetisierung erhöht den Klirrfaktor und zu hohe dämpft die Höhen. Das zu optimieren ist mit PWM und mit trägen Fotowiderständen wahrscheinlich möglich. Haralds Vorschlag mit RC-Glied ist natürlich sicherer.
Ste N. schrieb: > Die LED wiederum möchte ich mit einer > PWM dimmen um so den Bias einzustellen. Da die LDRs relativ träge > reagieren, sollte eine PWM mit ein paar kHz genügen. Warum nicht mit Konstantstromquelle? Da kann nichts einstreuen, rein analog...
Mani W. schrieb: > Warum nicht mit Konstantstromquelle? > Da kann nichts einstreuen, rein analog... Ja gut, über solche Details kann man sich dann sicher auch noch Gedanken machen. Jetzt geht es ja erst mal um die grundsätzliche Machbarkeit und wie es bisher aussieht, scheint es ja keine großen Bedenken zu geben. PWM wollte ich halt nehmen, wegen der einfachen Realisierbarkeit mittels µC. Eine Konstantstromquelle müßte man dann auch analog ansteuern. Haralds Vorschlag mit dem Tiefpass werde ich auf alle Fälle übernehmen. H. H. schrieb: > Vactrol Guter Tip, leider nicht mehr zu bekommen. Aber jetzt weiß ich schon mal, wonach ich suchen muß. Zur Not wird eben selbst gebaut, ist ja keine Raketenwissenschaft.
LDRs sind nichtlinear, temperaturabhängig und streuen. Ich würde 4 Relais (DPDT) nehmen und damit zwei 16 Stufen DAC aufbauen.
Peter D. schrieb: > LDRs sind nichtlinear, temperaturabhängig und streuen. Das war ja meine Eingangsfrage. Die Nichtlinearität und Streuung kann man meiner Meinung nach ignorieren. Es wird ja eh jeder Kanal individuell eingestellt. Ist ja bei Potis auch nicht anders und zur Not könnte man das als Tabelle im µC hinterlegen. Die große Frage ist die Temperaturabhängigkeit und Alterung. Peter D. schrieb: > Ich würde 4 Relais (DPDT) nehmen und damit zwei 16 Stufen DAC aufbauen. Puh, das wird dann aber ein ganz schöner Trum? Dann kann ich ja gleich pro Bandsorte ein Relais und Trimmer spendieren.
Habe mir das Schaltbild der B77 MKII angesehen. Oscillator PCB 4 Track 1.177.240.00/1.177.242.00/1.177.243.00 und bin davon überzeugt, dass es wenig Sinn macht, hier ohne entsprechendes Know-How reproduzierbare Ergebnisse zu erzielen. Noch nicht einmal bei der Revision meiner B77 wurde da etwas an vorherigen Einstellungen geändert. Das Problem liegt auch darin, dass die Einmessung werksseitig mit Bandsorten erfolgte, die heute nicht mehr verfügbar sind. Und gealterte Bänder, sollte man jetzt darauf etwas aufnehmen wollen, haben auch geänderte Werte. Das Ergebnis wenig vorhersehbar. Die Idee des TO setzt ein Verfahren voraus, das auf bestimmte standardisierte Bandsorten eingestellt ist. Diese sind aber nicht mehr verlässlich. Jedes Band ist individuell zu behandeln. Vor allem was die Quermagnetisierung und damit die Wiederbespielbarkeit anbelangt. Alte Aufnahmen "schlagen" durch. Mir sagte einmal vor Jahrzehnten ein Tontechniker, er würde für Neuaufnahmen nur fabrikneue Bänder verwenden. Diese werden praktisch nur einmal bespielt, kämen dann nur noch zur Wiedergabe aus dem Archiv. Denn: Der mechanische Verschleiß, aka Bandabrieb, ist zwar minimal, aber bei jedem Abspielen vorhanden. Und das beste Beispiel für den Versuch, wie das Problem angeblich umgangen werden könnte, waren ja die Scotch Tapes. Anbeblich durch "Spezialschmierung" abriebfest. Nur nicht langzeitstabil. Ergebnis: Ein Risendesaster mit schmierenden, quietschenden Bändern und Aufnahmen, mit verschmutzen Tonköpfen. Und eine noch so gute voreingestellte HF-Vormagnetisierung bringt gegenüber der Werkseinstellung kaum messbare Klangoptimierungen. Man darf auch nicht vergessen: Für jede Bandgeschwindigkeit nochmals neu. Das Einmessen ist auch nicht so einfach. Das Ergebnis soll ja sein: Kein Unterschied zwischen Aufnahme und Wiedergabe hörbar. Dazu wird mit Hinterbandkontrolle gearbeitet. Und dann noch für jeden Stereokanal extra. Mit ein paar grobmaschigen Poti-Einstellungen alleine bei Record-BIAS ist da nichts zu reißen. Ich würde es so lassen. Ich mache auch keine Aufnahmen mehr damit. Nur noch Wiedergabe. Ob nun NAB Oder IEC. Egal. Die Band-Aufnahmen können mit modernen Aufnahmetechniken nicht mehr konkurrieren. Vor allem die Gleichlaufschwankungen vermasseln einem Overdubbing. Und die B77 kann das garnicht synchron. ciao gustav
Habe vor vielen Jahren mal 1/2" Geräte repariert. Mehrfach benutzte Messbänder musste ich am Anfang immer kürzen, weil sie total verschlissen waren. Die Magnetschicht wurde durchsichtiger und das Trägerband ausgeleiert. Ob es jetzt sinnvoll ist, die alten Bänder x fach zu bespielen? Das Ergebnis muß für den User ausreichend sein.
Ste N. schrieb: > Puh, das wird dann aber ein ganz schöner Trum? Dann kann ich ja gleich > pro Bandsorte ein Relais und Trimmer spendieren. Einfach die Relaismimik weglassen und nur die Trimmer nehmen, bzw. statt der Trimmer richtige Potis mit Drehknöpfen mit Zeiger einsetzen, dann kann man sich die entsprechende Skala mit dem Filzstift selber dranmalen und man kann sogar die entsprechenden Zahlenwerte für den Vormagnetisierungsstrom von 1 bis 50 mA auch noch mit dranschreiben.
Harald W. schrieb: >> Die LED wiederum möchte ich mit einer PWM dimmen um so den Bias >> einzustellen. Da die LDRs relativ träge reagieren, sollte eine >> PWM mit ein paar kHz genügen. > > Ich würde sicherheitshalber doch ein einfaches RC-Glied zum Filtern > nehmen. "Relativ"ist hier sehr relativ. Die Dinger sind zwar recht träge was den "Vollausschlag" angeht. Es dauert recht lange bis die von 0% bis 100% bzw. wieder zurück sind. Aber wenn die Beleuchtung "flimmert" kann man das durchaus noch messen, weil sich der Wert um einige wenige % um den Mittelwert herum verändert. Ein sauberes Rechteck kommt da nicht mehr heraus, aber einige Artefakte im hörbaren Bereich kannst du damit durchaus aufmodulieren. Ich würde die LED, wenn schon Dimmbar, nur mit einem sehr sauber gefilterten analogen Spannung/Strom ansteuern und nicht dauern eine und ausschalten (schon garnicht in einem hörbaren Freq. Bereich).
Ste N. schrieb: > Da die LDRs relativ träge reagieren, sollte eine PWM mit ein paar kHz > genügen Sind LDRs wirklich so träge? Vor Jahrzehnten experimentierte ich als Kind mit Kosmos Experimentierkästen. Da kann ich mich an einen Aufbau mit einer Lichtschranke erinnern. Ein Audiosignal wurde über eine Leuchtdiode und einen LDR 07 von einer Sendeeinheit, gespeist aus einem Radio oder Kassettenrekorder über eine Distanz von ca. 1 m auf eine Empfangseinheit mit Lautsprecher übertragen. Gruß Hans
Im Diaprojektor finde ich einen Doppel-LDR für den Autofokus-Regelkreis. Schnell ist der nicht. ciao gustav
Johann S. schrieb: > Sind LDRs wirklich so träge? Sind schon träge, aber NF kommt schon noch einiges drüber.
Johann S. schrieb: > Sind LDRs wirklich so träge? Weniger, als ich dachte. Ich steuere in einem AV Umschalter Lautstärke mit LDRs und 4kHz PWM sind deutlich zu hören. Bin dann auf 31kHz gewechselt. Ich musste die LDRs für Stereo auch auf Gleichlauf ausmessen, weil die doch recht weit streuen, wie schon oben angemerkt.
Johann S. schrieb: > Sind LDRs wirklich so träge? Vor Jahrzehnten experimentierte ich als > Kind mit Kosmos Experimentierkästen. Da kann ich mich an einen Aufbau > mit einer Lichtschranke erinnern. Ein Audiosignal wurde über eine > Leuchtdiode und einen LDR 07 von einer Sendeeinheit, gespeist aus einem > Radio oder Kassettenrekorder über eine Distanz von ca. 1 m auf eine > Empfangseinheit mit Lautsprecher übertragen. Wow, das hätte ich jetzt nicht gedacht. Gut zu wissen, aber man kann ja mit der PWM Frequenz auch höher gehen und wenn man dann noch einem Tiefpass dazu packt. Zum Rest. Ich wollte doch eigentlich nicht über die Sinnhaftigkeit diskutieren ;) Nur soviel. Ich nutze vorwiegend Maxell-Bänder UD, XL und XLI. Die sind selbst jetzt nach 30 Jahren noch einwandfrei. Wenn da so ein Band 1,5h durchläuft, sind die Tonköpfe und die Führungen blitzblank. Hingegen meine noch älteren ORWO Bänder schmieren wie sau. Keine 30sek und alles ist zu.
Die Trägheit der LDR ist dann gegeben, wenn sie voll beleuchtet werden und der Halbleiterwerkstoff im Mäander voll durchionisiert ist. Da dauert es ein paar Sekunden, bis bei Dunkelheit der Widerstand von ca 200 Ohm...2 kOhm wieder den Megaohmbereich erreicht. Bei LED-Blitzen wird lange nicht so viel Masse ionisiert, da reagieren die LDR deutlich flinker. So im unteren einstelligen Millisekundenbereich. Aber ich meine, dass es immer schwieriger wird, die zu bekommen, da sie nicht RohS-konform sind (Cadmium- oder Bleiverbindungen als Halbleitermaterial).
Thomas S. schrieb: > Die Trägheit der LDR ist dann gegeben, wenn sie voll beleuchtet werden > und der Halbleiterwerkstoff im Mäander voll durchionisiert ist. Deshalb hält sich wohl das Gerücht, dass ein LDR träge ist... Thomas S. schrieb: > Bei LED-Blitzen wird lange nicht so viel Masse ionisiert, da reagieren > die LDR deutlich flinker. So im unteren einstelligen > Millisekundenbereich. Eben, darum ist eine Ansteuerung mit PWM gut zu dimensionieren...
Habe früher verschiedene Cds-Fotowiderstände benutzt. Die Trägheit war auch ganz unterschiedlich je nach Fläche und Typ. Leider war die Lichtempfindlichkeit nicht ewig gleich. Dauerhafte Lagerung in der Sonne haben z.B. CDS8 ganz schlecht vertragen.
Lu schrieb: > Dauerhafte Lagerung in der Sonne > haben z.B. CDS8 ganz schlecht vertragen. Ok, als Optokoppler sehe ich auch über Jahre kein Problem mit Alterung...
Ich würde über abgeschirmte Kabel von außen bedienbare Potis dran bauen, von mir aus auch 10-Gang mit Skala. Die Kabel sollten natürlich kurz sein wegen der hohen Löschfrequenz. Die LDR hätten für mein Verständnis zu geringe Wiederholgenauigkeit. Zur exakten Einstellung müßte man sowieso Messtöne vor der Aufnahme drauf geben, um eine möglichst passende Bias-Einstellung zu finden als Kompromiss für den geradlinigen Frequenzgang. mfg
Christian S. schrieb: > Die LDR hätten für mein Verständnis zu geringe Wiederholgenauigkeit. Das hingegen kann ich nicht unterschreiben. In meiner o.a. Audiosteuerung treffen die LDR immer wieder den gleichen Punkt.
Ste N. schrieb: > Mani W. schrieb: >> Warum nicht mit Konstantstromquelle? >> Da kann nichts einstreuen, rein analog... > > PWM wollte ich halt nehmen, wegen der einfachen Realisierbarkeit mittels > µC. Eine Konstantstromquelle müßte man dann auch analog ansteuern. Wenn sowieso ein µC drin ist, kann der auch die 150kHz am Kopf messen: nimm einen uC mit DAC und ADC. Dazu einen Dual-OP mit FET-Eingang, und PWM-Ripple, Reproduzierbarkeit, Temperaturdrift und Alterung sind kein Thema mehr.
Bitte melde dich an um einen Beitrag zu schreiben. Anmeldung ist kostenlos und dauert nur eine Minute.
Bestehender Account
Schon ein Account bei Google/GoogleMail? Keine Anmeldung erforderlich!
Mit Google-Account einloggen
Mit Google-Account einloggen
Noch kein Account? Hier anmelden.
