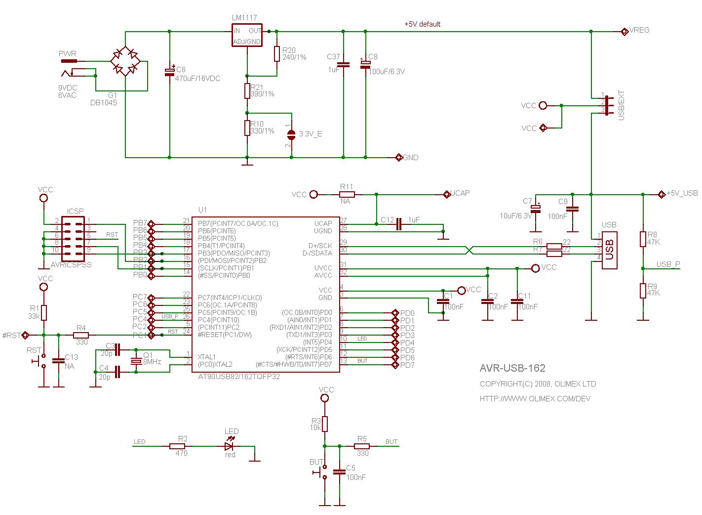
Hallo, in einem Datenblatt von einer 8MHz Quarz steht ein Wert für die Ladekapazität 10pF. Nun habe ich einen alternative ausgewählt, wo alle Daten übereinstimmen, bis auf die Ladekapazität. Bei den steht 20pF. Wäre es in Ordnung wenn ich den auch für den AT90USB162-16AU nehmen würde? Es geht um den Quarz auf diesem Schaltplan Gruß
Frank N. schrieb: > Wäre es in Ordnung Ja. Da der ATmega328 auch eine interne (Streu)Kapazität hat, sind die 20pF für den ersten Kondensator eigentlich zu viel und für den anderen Kondensator eigentlich zu wenig, aber beides wird funktionieren. 15pF und 35pF wären passender.
> Da der ATmega328 auch eine interne (Streu)Kapazität hat, sind die 20pF > für den ersten Kondensator eigentlich zu viel und für den anderen > Kondensator eigentlich zu wenig, aber beides wird funktionieren. > > 15pF und 35pF wären passender. Hi, kannst du mir den etwas ausführlicher beschreiben?
Frank N. schrieb: > kannst du mir den etwas ausführlicher beschreiben? Man beachte daß beide C parallel zum Quartz in Reihe liegen, die effektive Lastkapazität, die zur Spezifikation des Quartzes passen sollte, ist also 1/(1/C+1/C) zuzüglich eventueller Streukapazitäten.
soll ich dann aber den Kondensator, der dann dazu geschaltet wird auch verändert werden oder kann ich diese so lassen?
Frank N. schrieb: > soll ich dann aber den Kondensator, der dann dazu geschaltet wird auch > verändert werden oder kann ich diese so lassen? Wie du magst. Es wird auch mit der "falschen" Lastkapazität schwingen. Eventuell mit einer ganz leichten Frequenzabweichung von ein paar ppm. Das wirst du nicht merken. Beispiel: 10ppm Abweichung sind dann halt 8.000080 Mhz statt 8.000000. Früher hat man Quarzuhren so abgeglichen, indem man die Lastkapazität des Quarzes mit einen Trimmkondensator verändert hat.
Axel S. schrieb: > Früher hat man Quarzuhren so abgeglichen, indem man die Lastkapazität > des Quarzes mit einen Trimmkondensator verändert hat. Ach, dann ist der MC14060 mit dem Trimmer hier alt? :) Die Karte aus einer Mutteruhr ist doch gerade mal von 1991. Und hat 2x 22pF am Quarz.
Bite, bitte lass den Begriff "Ladekapazität" bleiben. "Lastkapazität" ist der übliche Begriff für diesen Kapazitätswert. Oft ist Abweichung um Faktor Zwei möglich, ohne dass es Schwierigkeiten mit dem Schwingen des Oszillators gibt. Das Einszueins der beiden Kondensatoren sollte man annähernd einhalten. Man verstehe das als Vorzugswert für gutes Schwingen des Oszillators. Wenn man nicht die Zeit hat, das Schwingen bei zu tiefer oder zu hoher Versorgungspannung zu kontrollieren, sollte man die vorgeschlagenen Werte einhalten. Wenn man auf Frequenzfehler kleiner als 100ppm ( 0,1 Promille) Wert legt, sollte man dann einen Quarz nehmen, der bei der Fertigung für die aktuelle Lastkapazität abgeglichen ist. Der bei 10pF Lastkapazität auf genauen Wert abgeglichene Quarz wird halt etwas langsamer schwingen, da durch die Leiterbahnen und IC-Pins ein paar zusätzliche pF dazukommen. Die Zuleitungen Quarz-IC sollten aber besonders kurz sein, nicht weil sie die Lastkapazität vergrößern sondern weil sie Störsignale einfangen können
:
Bearbeitet durch User
OK, danke an alle. eine letzte Frage, kann ich dann den Quarz mit jeweils 22pF Kondensatoren beschalten? Oder muss es unbedingt eine 20pF sein? Danke im Voraus
Beitrag #7779017 wurde von einem Moderator gelöscht.
Bitte melde dich an um einen Beitrag zu schreiben. Anmeldung ist kostenlos und dauert nur eine Minute.
Bestehender Account
Schon ein Account bei Google/GoogleMail? Keine Anmeldung erforderlich!
Mit Google-Account einloggen
Mit Google-Account einloggen
Noch kein Account? Hier anmelden.
