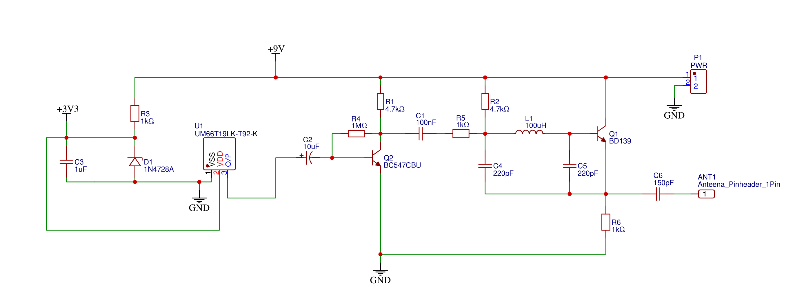
wird der BD139 in dieser Schaltung heiß? Es ist ein AM Sender. Habe ich im Internet Gefunden
:
  	Verschoben durch Moderator
  
  Moin, Nein, der wird nicht heiss. Gruss WK
Costanza G. schrieb: > wird der BD139 in dieser Schaltung heiß? Es ist ein AM Sender. Habe ich > im Internet Gefunden Nein, er wird nicht heiß. Die Schaltung kannst du vergessen. Ein Transistor in Collektorschaltung (Emitterfolger) mit einem Arbeitswiderstand von 1k zieht an 9V einen Spitzenstrom von max 9mA. Das ist eine lächerliche Verlustleistung.
Vielen Dank für Eure Hilfe, und Frohe Weihnachten Euch!
Nimm den 2SC1969. https://www.alldatasheet.com/datasheet-pdf/view/438765/ISC/C1969.html ciao gustav
:
    Bearbeitet durch User
  
  Karl B. schrieb: > Nimm den 2SC1969. > https://www.alldatasheet.com/datasheet-pdf/view/438765/ISC/C1969.html > > ciao > gustav Und dann wird er heiß?
Schorsch M. schrieb: > Ein Transistor in Collektorschaltung (Emitterfolger) mit einem > Arbeitswiderstand von 1k zieht an 9V einen Spitzenstrom von max 9mA. Die Ausgangsimpedanz einer Kollektorschaltung ist immer deutlich kleiner als der Emitterwiderstand. Außerdem wird noch eine gehörige Portion an Energie über die Antenne abgestrahlt. Die maximale Verlustleistung am BD135 ordne ich im Idealfall bei höchstens 0,4 Watt ein (50 Ohm an eff. 4,5V).
Ich frage mich eher, wie das bei solchen Schaltungen ohne jeden Versuch eines Ausgangsfilters mit den Nebenaussendungen aussieht und wie lange es dauert, bis der Messwagen vor der Tür steht.
Ben B. schrieb: > Ich frage mich eher, wie das bei solchen Schaltungen ohne jeden Versuch > eines Ausgangsfilters mit den Nebenaussendungen aussieht Tja, das ist dem Erfinder dieser Schaltung egal, da es ja hier nur um extremste Vereinfachung ging.
Wo soll denn Constanza noch "richtige" 2SC1969 herbekommen? Bei E-Bay/AliExpress mit größer Wahrscheinlichkeit nicht. Auch der Funkamateur (box73.de) hat keine mehr, der qrpshop hat auch schon seit einem Jahr geschlossen.
Ich glaube ich habe noch einen von Reichelt, der schon seit 20 Jahren rumliegt weil ich immer wieder das Interesse verliere, einen eigenen Sender zu bauen (Betrieb am dummy load versteht sich, bevor wieder jemand argwöhnisch glotzt).
Ben B. schrieb: > ch frage mich eher, wie das bei solchen Schaltungen ohne jeden Versuch > eines Ausgangsfilters mit den Nebenaussendungen aussieht Schlecht... > und wie lange es dauert, bis der Messwagen vor der Tür steht. Glaubst du wirklich, dass die 10W im üblichen QRM einer Stadt groß auffallen? Da muss sich schon jemand (Funkamateure?) wiederholt gestört "fühlen".
Enrico E. schrieb: > Außerdem wird noch eine gehörige Portion an Energie über die Antenne > abgestrahlt. Quatsch. Da wird eine lächerlich kleine Leistung dabei heraus kommen. Bei einem Arbeitswiderstand von 1kΩ wird es auch keine nennenswerten Umladungsströme an dem folgenden 150pF-Kondensator geben. Die Schaltung ist für die Tonne.
Enrico E. schrieb: > Die maximale Verlustleistung am BD135 ordne ich im Idealfall bei > höchstens 0,4 Watt ein (50 Ohm an eff. 4,5V). Rechnen kannst du auchnicht! Wie du über einen Arbeitswiderstand von 1kΩ, bei einer Betriebsspannung von 9V, 4,5Veff. an 50Ω bekommen willst, solltest du mal vorrechnen.
Schorsch M. schrieb: > Rechnen kannst du auch nicht! Der Widerstandswert des Arbeitswiderstandes tut bei einer Kollektorschaltung nichts zur Sache! Die Ausgangsimpedanz ist trotzdem niedriger.
Enrico E. schrieb: > Der Widerstandswert des Arbeitswiderstandes tut bei einer > Kollektorschaltung nichts zur Sache! Die Ausgangsimpedanz ist trotzdem > niedriger. Das stimmt nur bei Kleinsignalbetrachtung, nicht aber bei Großsignalbetrieb. Die negative Halbwelle des Ausgangssignals liefert in der obigen Schaltung der 1k-Widerstand, somit ist die negative Halbwelle bei 50R-Last nur 1/20 des Ruhepotentials.
Enrico E. schrieb: > Der Widerstandswert des Arbeitswiderstandes tut bei einer > Kollektorschaltung nichts zur Sache! Die Ausgangsimpedanz ist trotzdem > niedriger. Warum kneifst du? Nochmal: wie kommst du bei 9V Betriebsspannung, auf 4,5V eff.? Achso ja, die Ausgangsleistung ist gleich Verlustleistung? Enrico E. schrieb: > Die maximale Verlustleistung am BD135 ordne ich im Idealfall bei > höchstens 0,4 Watt ein (50 Ohm an eff. 4,5V).
:
    Bearbeitet durch User
  
  > Glaubst du wirklich, dass die 10W im üblichen QRM einer Stadt groß > auffallen? Da muss sich schon jemand (Funkamateure?) > wiederholt gestört "fühlen". Ich weiß nicht wie schnell 10W irgendwo auffallen, 10W sind schon gar nicht so wenig. Ich weiß nur, daß es recht schnell geht wenn irgendwas wichtiges davon getroffen wird.
Ben B. schrieb: > Ich weiß nicht wie schnell 10W irgendwo auffallen, 10W sind schon gar > nicht so wenig. Ich weiß nur, daß es recht schnell geht wenn irgendwas > wichtiges davon getroffen wird. Wie kommt ihr in diesem Thread auf 10W? Das gezeigte Objekt ist Welten davon entfernt.
Der BD139 hat in alten KW-Funkgeräten gerade so 0,5W gebracht. Ausserdem auf welcher Frequenz soll denn die Schaltung arbeiten? Die Schaltung ist höchstens ein AM-Modulator, aber niemals ein vollständig arbeitender Sender. Dafür fehlt nämlich eine ganz wichtige Komponente: ein HF-Oszillator.
Kurt schrieb: > Dafür fehlt nämlich eine ganz wichtige Komponente: ein > HF-Oszillator. Weil du den nicht siehst?
Jens G. schrieb: > Tja, das ist dem Erfinder dieser Schaltung egal, da es ja hier nur um > extremste Vereinfachung ging. Ein BD wurde verwendet, damit die Oberwellen im höheren Frequenzbereich nicht so hoch werden. Die Schaltung sollte auch nicht viel Leistung abstrahlen. Die Schaltung stammt eigentlich aus einem Elektronikexperimentierkasten.
Dieter D. schrieb: > Ein BD wurde verwendet, damit die Oberwellen im höheren Frequenzbereich > nicht so hoch werden. Ich glaube eher, daß er genommen wurde weil er billig und besser zu beschaffen ist. Ist ja auch in Ordnung, wenn das Teil, wie du schreibst, aus einem Experimentierkasten stammt, dann erfüllt er völlig seinen Zweck. Man kann damit einen in umittelbarer Nähe stehenden AM-Empfäger bespaßen. Mehr sollte das auch sicher nicht sein.
:
    Bearbeitet durch User
  
  Ben B. schrieb: > Ich weiß nicht wie schnell 10W irgendwo auffallen, 10W sind schon gar > nicht so wenig. Ich weiß nur, daß es recht schnell geht, wenn irgendwas > wichtiges davon getroffen wird. Kleiner CB-Funk-BCI-Test: Was passiert, wenn ich mit der Breake direkt aufs Transistorradio bei DAB+ halte und die Sendetaste drücke? Da sind es laut Herstellerangaben und vollen Batterien PEP 4 Watt. Garnichts im Radio. Das Schaltgeräusch im Video kommt vom anderen Funkgerät, das gerade auf demselben Kanal qrv ist, um festzustellen, dass überhaupt etwas an HF beim Senden rausgeht. (Jedes Smartphone macht mehr Geratter beim Verbindungsaufbau.) BTW: 2SC2078 ist tatsächlich drin. https://www.box73.de/file_dl/bauelemente/2SC2078.pdf ciao gustav
:
    Bearbeitet durch User
  
  Wundert mich nicht, bei dem CB-Funk-Gerät handelt es sich wahrscheinlich auch um einen zugelassenen Sender, der nur dort sendet, wo er auch wirklich soll. Das ist bei Selbstbauten bekanntlich nicht immer der Fall bzw. ein CB-Funk-Gerät selbst zu bauen ist ja langweilig. CB-Funk ist sowieso ausgestorben, gemeuchelt vom Handy. Nee, wenn man sowas schon selbst baut, dann soll das auch etwas "mehr" können, beispielsweise Frequenzbereiche, die ein handelsübliches Radio schafft. LW/MW/KW/UKW ... alles Bereiche, in denen man leider nicht (mit nennenswerter Leistung) senden darf und ich werde es wohl auch nicht mehr erleben, daß sich das ändert. Egal wie tot die Bänder in Deutschland mittlerweile sind - es geht ja nicht, daß irgend jemand dort illegal GEMA-pflichtige Musik sendet und irgend jemand ein bißchen Spaß daran hat. Ihr sollt schließlich alle zahlen, zahlen und nochmal bezahlen, egal ob mit Spaß oder ohne Spaß - das ist das einzige, worauf es solchen Lobbyismus-verseuchten Behörden ankommt und worum die sich kümmern. Aber wenn Du probieren willst, wie schnell Du Ärger bekommen kannst, schnapp Dir 'nen 10W-Sender, der z.B. die Flugfunkfrequenzen oder Flugnavigation schafft, ersatzweise BOS-Funk oder irgendwas militärisches. Das wird dann ganz schnell richtig unangenehm und sehr teuer.
Klaus R. schrieb: > Glaubst du wirklich, dass die 10W im üblichen QRM einer Stadt groß > auffallen? Da muss sich schon jemand (Funkamateure?) wiederholt gestört > "fühlen". Sende doch einfach mal ein AM-moduliertes Signal bei 121,5 MHz, vorzugsweise in einer Stadt, in deren Nähe sich ein Verkehrsflughafen befindet. Vor wenigen Jahren hatte irgendein chinesischer Ramschhersteller mal einen Radiowecker verkauft, der zufälligerweise auf dieser Frequenz oszillierte. Da hatten die Funkmesswagen der Bundesnetzagentur wirklich allerhand zu tun. Obwohl die Radiowecker sicherlich nur wenige Milliwatt abstrahlten, konnten bzw. mussten Tausende davon geortet und aus dem Verkehr gezogen werden. Erstaunlicherweise hat die BNetzA - entgegen dem Wortlaut des Gestzes - davon abgesehen, die Betreiber dieser Funkanlagen (z.B. Oma Elfriede) strafrechtlich zu belangen, sondern sie ist gegen den Importeuer bzw. Inverkehrbringer vorgegangen. Das dürfte für ihn zusätzlich ein sehr teurer Spaß geworden sein.
      Beitrag #7800057 wurde vom Autor gelöscht.
  
      
      
Ben B. schrieb: > Wundert mich nicht, bei dem CB-Funk-Gerät handelt es sich wahrscheinlich > auch um einen zugelassenen Sender, CEPT-PR27D steht drauf. Wer da stört, ist zum Beispiel Internet. Und das Schaltnetzteil zum Speisen des Routers. Billigstes CAt 5 Kabel strahlt ganz erheblich auch in die für AFU interessierenden Bereiche hinein. Im Bild Vergleich von normalem Cat ohne Erdung und dann Cat 7 mit Erdung. Das QRM wird deutlich geringer. Sieht man doch. Und die Langwellenfrequenz des NDBs (Non directional radio beacon) Flugfunkfeuer ist auch betroffen. Habe deswegen noch keine BNetzA tätig gesehen. Der HF-Müll ist enorm gestiegen seit etwa 2005 und besonders mit Einführung der Energiesparlampen und Schaltnetzteilen zwecks EN Energiesparverordnung/Standbystromverbrauchs-Regelung. Da sollten sie mal sich an die eigene Nase packen. ciao gustav
Ben B. schrieb: > Ich frage mich eher, wie das bei solchen Schaltungen ohne jeden Versuch > eines Ausgangsfilters mit den Nebenaussendungen aussieht Das habe ich mich auch gefragt, zumal man die totale Fehldimensionierung der Arbeitspunkteinstellung des BD139 sofort sieht. Im Anhang die Originalschaltung oben (grüne Kurven) und eine etwas geänderte Version unten (rote Kurven). Die geänderte Version ergibt eine wesenlich saubere HF, sehr viel mehr Modulationshub und braucht auch keinen NF-Verstärker vor der HF-Endstufe/Oszillator.
Arno R. schrieb: > Das habe ich mich auch gefragt, zumal man die totale Fehldimensionierung > der Arbeitspunkteinstellung des BD139 sofort sieht. Naja, die Antenne stellt ja auch noch eine Last dar. Aber von Arbeitspunkteinstellung kann wirklich keine Rede sein.
Andreas S. schrieb: > Erstaunlicherweise hat die BNetzA - entgegen dem > Wortlaut des Gestzes - davon abgesehen, die Betreiber dieser Funkanlagen > (z.B. Oma Elfriede) strafrechtlich zu belangen Das war bei 99,99 % aller Nutzer sicher nicht strafbar. Es war ja nicht mal fahrlässig. "Strafgesetzbuch (StGB) § 17 Verbotsirrtum Fehlt dem Täter bei Begehung der Tat die Einsicht, Unrecht zu tun, so handelt er ohne Schuld, wenn er diesen Irrtum nicht vermeiden konnte. Konnte der Täter den Irrtum vermeiden, so kann die Strafe nach § 49 Abs. 1 gemildert werden." Das steht im sogenannten Allgemeinen Teil des Strafgesetzbuchs, hat also Vorrang vor allen Spezialvorschriften (z. B. Funkanlagengesetz).
Andreas S. schrieb: > Erstaunlicherweise hat die BNetzA - entgegen dem > Wortlaut des Gestzes - davon abgesehen, die Betreiber dieser Funkanlagen > (z.B. Oma Elfriede) strafrechtlich zu belangen, sondern sie ist gegen > den Importeuer bzw. Inverkehrbringer vorgegangen. Das dürfte für ihn > zusätzlich ein sehr teurer Spaß geworden sein. Solange die Störung nicht vorsätzlich verursacht wird, belangt die BNetzA niemanden. Du hast aber eine Mitwirkungspflicht, d.h. nachdem Du auf den Störer hingewiesen wurdest, hast Du ihn ausser Betrieb zu nehmen. Der Importeur, also derjenige der den Schrott in China bestellt und in der EU in Verkehr gebracht hat, ist natürlich schadenersatzpflichtig. Dessen Aufgabe war es, für CE-Konformität zu sorgen.
Soul E. schrieb: > Der Importeur, also derjenige der den Schrott in China bestellt und in > der EU in Verkehr gebracht hat, ... war in diesem Fall Aldi, ab etwa 2008 verkauft und erst nach längerer Betriebszeit auffällig geworden: 12.11.2018 https://www.derwesten.de/staedte/dortmund/aldi-wecker-stoerung-flugverkehr-id215775633.html ".. Der Ursprung dieser Frequenz ist ein Radiowecker, welcher etwa vor 10 Jahren von Aldi vertrieben wurde. Der Radiowecker von Lifetec entwickelt nach einigen Jahren Betriebsdauer eine Art Eigenleben .."
Das waere mal eine interessante Idee fuer einen Wirtschaftskrieg. Dem Gegner viele Radiowecker verkaufen, die den dortigen Funkverkehr, oder noch besser Mobilfunk ueber Stoerungen lahm legen. ;)
      Beitrag #7800465 wurde vom Autor gelöscht.
  
      
      
Die Sache mit dem Funkwecker, wobei Funk ja wohl DCF77-Empfang bedeutete, ist für mich irgendwie sehr einseitig und übertrieben dargestellt worden. Natürlich kommt einem gleich ein "Whataboutism" in den Sinn. Ohne viel an Betriebsgeheimnissen zu verraten, ein Flugfunk-Sprechfunk-Sender hat IMHO mit 50 Watt Leistung mehr Empfangspegel an der Tower-Empfangsanlage als ein Wecker. Worüber über die Ursache wenig bekannt ist. Ich rate einmal: Das Empfangsprinzip mit PLL-Tuner. Der Lokaloszillator vagabundiert irgendwann. Vielleicht vergleichbar mit Pendelempfängern. Aber so eine hohe Sendeleistung wird der nicht haben können. Höchstens eine Interferenz in Form von Zwitschertönen oder sowas könnte ich mir vorstellen. Wäre interessant, wer hier im Forum noch mehr über den Fall zu berichten hätte. BTW: Alle Superhetempfänger geben Oszillator-Störstrahlung über die Antenne ab. Mehr oder weniger. 300µV darf die betragen. Und früher hat man das auf die Spitze getrieben mit den Genehmigungen. PCs bedurften der Genehmigung, wenn man ihn vom Wohnzimmer ins Schlafzimmer umsetzen wollte. Nun ja, der UHF-Modulator könnte ja Fernsehen stören. ciao gustav
:
    Bearbeitet durch User
  
  Karl B. schrieb: > PCs bedurften der Genehmigung, wenn man ihn vom Wohnzimmer ins > Schlafzimmer umsetzen wollte. Ja, sicher ...
Karl B. schrieb: > ein Flugfunk-Sprechfunk-Sender hat IMHO mit 50 Watt Leistung mehr > Empfangspegel an der Tower-Empfangsanlage als ein Wecker. Es ist eine Meldung eines Mediums, das sich online an die Allgemeinbevölkerung wendet. Bei solchen Medien ist der BILDzeitungs-Faktor immer > 0. Da macht man die Nachrichten natürlich interessant und formuliert es so, dass Lieschen Müller den Eindruck bekommt, ein Wecker habe an dem betreffenden Tag tatsächlich einen Flugfunk gestört/behindert und viele andere solche Wecker hätten das in der Vergangenheit auch getan. Tatsächlich steht das aber so gar nicht in der Meldung. > Die Sache mit dem Funkwecker, wobei Funk ja wohl DCF77-Empfang > bedeutete, ist für mich irgendwie sehr einseitig und übertrieben > dargestellt worden. Du sagst es.
:
    Bearbeitet durch User
  
  H. H. schrieb: > Wirf den Müll in die Tonne. Du hast immer eine so schöne und klare Art etwas zu sagen, respektive zu schreiben. Selbst wenn man Gefahr läuft, auch mal einen mit zu bekommen (wie es mir letztens auch passiert ist). Aber das ist wie beim Boxen, da kommt man nicht aus dem Ring, ohne sich auch mal eine zu fangen.
Karl B. schrieb: > Ich rate einmal: Das Empfangsprinzip mit PLL-Tuner. Der Lokaloszillator > vagabundiert irgendwann. Vielleicht vergleichbar mit Pendelempfängern. > Aber so eine hohe Sendeleistung wird der nicht haben können. In einem Radio befindet sich ein Oszillator. Dessen Frequenz wird mit dem Signal der Antenne gemischt und bildet eine Zwischenfrequenz, die dann intern weiterverarbeitet wird. Diese Zwischenfrequenz beträgt meist 10,7 MHz, die Oszillatorfrequenz liegt also um 10,7 MHz über der des Senders, den Du hören möchtest. Das Drehfunkfeuer am Flughafen Dortmund arbeitet auf 108,65 MHz. Wenn ein Radio auf 98 MHz eingestellt ist, arbeitet der Lokaloszillator auf 108,70 MHz, also knapp daneben. In dem oben genannten Fall wurde das Oszillatorsignal des defekten Radioweckers durch die Antenne des Radios abgestrahlt und verursachte Störungen im Einflugkorridor. Es handelte sich um ein einzelnes defekte Gerät und nicht um einen Serienfehler. D.h. es erfolgte kein Produkt-Rückruf.
:
    Bearbeitet durch User
  
  Soul E. schrieb: > Es handelte sich um ein einzelnes defekte Gerät und nicht um einen > Serienfehler. D.h. es erfolgte kein Produkt-Rückruf. Bei allen Radios kann das 10,7MHz verschobene Oszillatorsignal empfangen werden. Kann sein, dass die steife Abschirm-Kupferfolie um den Oszillator eine Macke hatte. Oder alle anderen Nutzer hören einen anderen Sender auf einer anderen Frequenz und dann stört das nicht weiter.
Ich bezeifele, daß das Signal eines Radiooszillators einen Funkdienst stören kann. Diese Oszillatoren werden durch Kleinleistungstransistoren gebildet, die keine nennenswerte Leistung aufbringen. Zudem steht solch ein Oszillator still, d.h. er besitzt keinerlei Modulation und somit wäre in unmittelbarer Nähe zum Radio eben nur ein kleiner Träger zu verzeichnen. Jedes Nutzsignal eines Funkdienstes würde dieses Trägerchen sang- und klanglos überlagern. Da hier von Flugfunk die Rede ist, müsste solch ein Oszillator eine erhebliche Leistung erzeugen um selbigen zu stören. Ich halte das für völlig ausgeschlossen und die Geschichte als frei erfunden.
Schorsch M. schrieb: > Ich halte das für völlig ausgeschlossen und die Geschichte als frei > erfunden. Vielleicht war das auch nur ein Vorwand um dieser Person einen Besuch abzustatten. Vielleicht wurde auf einen Zufallsfund gehofft einen Laser zu finden mit dem der Flugverkehr gestört wurde. Heute geht das einfacher. Es wird auf den Namen der Person ein Account in den Sozialen Medien aufgemacht und gewisse Politiker als Schwachköpfe bezeichnet. Ein Anderer nutzt das Meldeportal für Beleidigungen von Politikern und schon geht das ganze seinen Gang. ;o) Ganz so schwach war das Signal nicht. Vom Keller aus könnte ich mit jedem Radio meiner Schwester damit den Spaß vereiteln, von der Radiohitparade ihren Favoriten zu hören und aufzunehmen. :o))
Schorsch M. schrieb: > Zudem steht solch ein Oszillator still, d.h. er besitzt keinerlei > Modulation Es gibt einige Radiowecker, da war der Radioteil nicht stromlos. Da wurde nur der Ton an/aus geschaltet.
Das VOR ist mit 30 Hz moduliert. Der kaputte Oszillator jitterte mit 50 Hz Netzbrumm. Irgendwie wird er es durch die Bandfilter geschafft haben, sonst wäre die BNetzA nicht aktiv geworden. Die Kollegen sind übrigens jedes Jahr mit einem Infostand auf dem Dortmunder Amateurfunkmarkt.
Schorsch M. schrieb: > Ich bezeifele, daß das Signal eines Radiooszillators einen Funkdienst > stören kann. Bei Deiner vereinfachten Definition einer Störung mag das zutreffen. Auf der o.g. 121.5 MHz sendet im Idealfall gar nichts, und falls es anders ist, wird dem sofort nachgegangen. Dieter D. schrieb: > Heute geht das einfacher. Es wird auf den Namen der Person ein Account > in den Sozialen Medien aufgemacht und gewisse Politiker als Schwachköpfe > bezeichnet. Oder man schreibt in einem Elektronikforum unter dem Namen des Opfers über 12.000 Beiträge, die den Eindruck erwecken, dass er ein Schwachkopf ist.
Die Leistung eines Radiooszillators ist so gering ausgelegt, daß der Mischer nicht völlig überfahren wird, d.h. der kann garkeine nennenswerte Leistung aufbringen. Dazu käme noch, daß die HF den undefinierten Weg zur Antenne schaffen müsste. Eine Geschichte aus dem Paulanergarten.
Soul E. schrieb: > Der kaputte Oszillator jitterte mit 50 Hz Netzbrumm. Wenn der Oszillator lief (sonst waere Sound schrecklich gewesen), dann koennte die Eingangsschaltung in Basisschaltung oszilliert haben. Die waere auch eher brummempfindlich.
Soul E. schrieb: > Das VOR ist mit 30 Hz moduliert. Hmm. Ich hatte immer 15 Hz noch in Erinnerung. Jedenfalls ist die Bandgeschwindigkeit der Aufnahme so genau, dass die Kennung mit 1020 Hz stimmt. Und ja, das VOR störte Radioempfang. Man hört den Radiosender im Hintergrund ja auch. Aufnahme diente zur Eingrenzung von Störungen des gerade aufkommenden UKW/FM-Stereoempfanges. Und gerade AM auf FM-Bereichen machten Störungen. Deshalb hatte man ja auch den sog. Euro-Piepser von AM auf FM umgestellt. https://de.wikipedia.org/wiki/Funkrufnetz#Nicht_mehr_aktive_Systeme ciao gustav
Schorsch M. schrieb: > Ich bezeifele, daß das Signal eines Radiooszillators einen Funkdienst > stören kann. So ist es. Falsch konzipierte Elkos in der Spannungsstabilisierung werden beim Austrocknen zu Rückkoppelkondensatoren und der Restbrumm wobbelt die Frequenz über einen weiten Bereich. https://www-user.tu-chemnitz.de/~heha/basteln/Konsumg%C3%BCter/Funkuhr/#4
Worum geht es in diesem Thread eigentlich?
Mario M. schrieb: > Schorsch M. schrieb: >> Ich bezeifele, daß das Signal eines Radiooszillators einen Funkdienst >> stören kann. > > So ist es. Danke, also kein PLL-Fehler im UKW-HF-Eingangsteil, wie es sogar in einigen YT-Videos behauptet wurde. ciao gustav
Schorsch M. schrieb: > Worum geht es in diesem Thread eigentlich? Der TO will einen UKW-Sender bauen. Allerdings wird auf die Seiteneffekte eines solchen Ansinnens hingewiesen, und ruft die Funkexperten auf den Plan. Oder so Leute, die selber sowas gebastelt haben und von ihren Erfahrungen damit berichten können. Wobei auch CB-Funker oder Inhaber von AFU-Lizenzen auch gerne mitmischen. Ich sag immer, wenn Du einen UKW-Sender bauen kannst mit 100 Watt, und der soll stabil laufen, dann musst Du schon verflixt viel Erfahrung vor allem im Chassisbau und der "Klempnerei" haben. Meistens scheitert das Vorhaben an heillosen Verkopplungen, und das Ding fängt ganz woanders an zu arbeiten, nur nicht da wo es arbeiten soll. Wenn es dann schon schaltungstechnische Verständnisschwierigkeiten beim TO gibt, dann... ciao gustav
:
    Bearbeitet durch User
  
  Karl B. schrieb: > Der TO will einen UKW-Sender bauen. Aha, deswegen also steht im Titel "Es ist ein AM-Sender", und deswegen ist die Oszillatorfrequenz auch auf ~1MHz eingestellt. Gut zu wissen... Karl B. schrieb: > Wenn es dann schon schaltungstechnische Verständnisschwierigkeiten beim > TO gibt Er scheint damit nicht allein zu sein...
von Arno R. (arnor)28.12.2024 15:56 > Aha, deswegen also steht im Titel "Es ist ein AM-Sender", und deswegen > ist die Oszillatorfrequenz auch auf ~1MHz eingestellt. Gut zu wissen... Woher weißt Du, dass Frequenz unter 1MHz eingestellt ist, der TO sagt davon explizit nichts. Jens G. schrieb: > Tja, das ist dem Erfinder dieser Schaltung egal, da es ja hier nur um > extremste Vereinfachung ging. Es geht also ums Ausprobieren des Prinzips. Und wenn schon nach Leistungstransistoren und deren Wärmeentwicklung gefragt wird, könnte man dem TO schon bestimmte Absichten unterstellen. Passende Antworten hat er ja schon bekommen. Bestes Ranking bekommt bei mir diese Antwort: H. H. schrieb: > Wirf den Müll in die Tonne. Yep. Oder besser gesagt "fachgerecht entsorgen". ciao gustav
Karl B. schrieb: > Woher weißt Du, dass Frequenz unter 1MHz eingestellt ist, der TO sagt > davon explizit nichts. Da ganz oben ist eine dimensionierte Schaltung. Man muss damit natürlich was anfangen können...
Schorsch M. schrieb: > Worum geht es in diesem Thread eigentlich? Das man keine Sender als NichtAmateurfunker, also ohne Lizenz, bauen und betreiben darf, könnte das Thema sein.
Bauen und betreiben müsste eigentlich erlaubt sein, aber nur solange man damit nur einen Abschlusswiderstand (dummy load) warm macht.
Dieter D. schrieb: > Das man keine Sender als NichtAmateurfunker ... Nein! Sondern: Dass man keine Sender als NichtAmateurfunker ...
Karl B. schrieb: > Der TO will einen UKW-Sender bauen. Achja? In AM-Modulation? Es wird immer doller hier...
Karl B. schrieb:
> Der TO will einen UKW-Sender bauen.
Wenn das Ding schwingt, dann auf 1,5MHz.
Wegen des schlechten Arbeitspunktes mit
sehr schlechter Güte.
Ich sehe aber keine Rückkopplung.
Wenn man wenig Oberwellen haben will,
sollte die Güte so hoch wie möglich sein.
  Der gezeigte "Sender" ist eher ein AM Modulator. Die Schaltung ist wohl die, die als 1. kommt, wenn man in google nach "AM Transmitter" sucht, und so wurde sie schon etliche male nachgebaut, insbesondere, wenn Professoren ihren Studenten wieder aufgeben einen "AM Sender" zu bauen, findet man diese Schaltung zuhauf (das kommt tatsächlich noch vor, siehe youtube + entspr. Suche). Wieso da irgendwer auf die Idee kam, einen BD139 einzubauen ist mir nicht bekannt, da hier Standard Transistoren "NPN Kleinsignal" funktionieren. Der Transistor wird sich nicht erwärmen bzw. die von ihm generierte Wärme dürfte so gering sein, dass man sie bestenfalls mit Spezialmessgeräten nachweisen kann. Wenn du an dem Modulator keine Antenne ansteckst (was wegen fehlendem Ausgangs Anpass Filter eh nicht viel bringen würde bei kurzen Antennen und wenn du zu viel Energie aus dem Oszillator ziehst, schwingt er ggf nicht mehr), kannst du die Schaltung hier "legal" betreiben, da ja nur die Spule das Signal über Induktion ausstrahlt. Wie viele dieser Schaltungen macht der Sender jedoch eher FM als AM. Dann musst du deinen Radio immer etwas neben die Frequenz stellen, auf der der Sender arbeitet.
:
    Bearbeitet durch User
  
  Stefan K. schrieb: > Wieso da irgendwer auf die Idee kam, einen BD139 einzubauen ist mir > nicht bekannt, Weil heute mindestens ein BD benoetigt wird um bei der Qualitaet der heutigen Studentinnen/Studenten beim Aufbau dieser Schaltung zu ueberleben.
:
    Bearbeitet durch User
  
  @Stefan K., ich stimme deinen Ausführungen voll und ganz zu....und wie es ein bißchen besser gemacht ist, zeigt das Bild.
von Schorsch M. schrieb: >und wie es ein >bißchen besser gemacht ist, zeigt das Bild. Volle Zustimmung, daß ist mal eine vernünftige Schaltung.
Wenn mal jemand so eine Schaltung mit anderen Werten online simulieren möchte, wäre hier eine Quelle dazu: https://www.falstad.com/circuit/circuitjs.html?ctz=CQAgjCAMB0l3EYA4DsAmAnGAzE7A2bdSHbEAVkgpABYzyBTAWjDACgAnENdb8-br2wEo4eGwDOIXDRAYBNGkjkCqVAGYBDADYSGbAO6C0K6UlnyobAMbc0stPzuywKBeGiV43n5DTNlJhh8HnJHMHJyFDh8clkWNTZtcEVwN2c01ShYEmz4DCiifCQSyAx4KKsAN1olaRFFZUs1WipyUTVPThSXdLBU5rFxABcM1wEeE3HRCCDocwxMDBK0JEWSjBRskJQw8giomLihkAATBi0AV21hmx6+AX7e9zBPX3e-AJA52OwwcPI2BokBoBVQ3zAiSMjXqEyEIkghmM4EWyMcqiRk3A+CoWOaSKepjxGKMhPRGXJiKMaHsDzRTkRAHsZqJgRgMNQYH52rjRNg2LhpCAAGKIPLeRA5Ei5FggADCmgADpprABLYaaAB21n0gtkoo6sAgrxlEAAkprTpdrBrtbrlFQDVRjaaQAAlBgSVUSW06tgAC3AtGkbCAA
Schorsch M. schrieb: > Karl B. schrieb: >> Der TO will einen UKW-Sender bauen. > > Achja? > In AM-Modulation? UKW alleine sagt nichts über die Modulationsart aus. Man kann da genauso in AM senden oder DRM+. Just as you like it. Ich schreib deswegen ja meistens UKW/FM, wenn ich das übliche UKW-Radio meine. Dann gibt es keine Missverständnisse. Der Thread ist aber schon extrem abgedriftet, so dass der Eingangspost mit der Schaltung dort leicht übersehen werden kann. Und wieso da unbedingt ein Kleinleistungstransistor der BD-Sorte genommen wird und dann eine Frage, ob der dann heiß wird, bei einem Emitterwiderstand im Kiloohmbereich, dann geht das ziemlich schnell in Richtung Trollbeitrag. Schaltung ist und bleibt Müll. Basta. Und über die rechtlichen Konsequenzen beim Bau von Sendern wurde ja schon ausgiebig hingewiesen. Aber trotzdem etwas Positives hier herausgezogen: Dass in ominöser Pressemeldung bezüglich des Flugfunk störenden Radioweckers die Ursache im Netzteil nicht im UKW-Eingangsteil zu suchen war, das weiß ich jetzt dank dieses Threads erst. Vielen Dank an Mario M. ciao gustav
:
    Bearbeitet durch User
  
  Karl B. schrieb: > Und wieso da unbedingt ein Kleinleistungstransistor der BD-Sorte > genommen wird und dann eine Frage, ob der dann heiß wird, bei einem > Emitterwiderstand im Kiloohmbereich, dann geht das ziemlich schnell in > Richtung Trollbeitrag. Ne! Mir zeigt das nur, dass da jemand eine Schaltung genommen hat, die gerade am schnellsten da war und dass diese Person eigentlich gar nicht weiß, was diese Schaltung tun soll. Ohne weitere Erläuterung hatte das unser lieber Hinz schon gleich, ziemlich am Anfang, erkannt und mitgeteilt.
Bitte melde dich an um einen Beitrag zu schreiben. Anmeldung ist kostenlos und dauert nur eine Minute.
  
  Bestehender Account
  
  
  
  Schon ein Account bei Google/GoogleMail? Keine Anmeldung erforderlich!
Mit Google-Account einloggen
Mit Google-Account einloggen
  Noch kein Account? Hier anmelden.








 Thread beobachten
 Thread beobachten Seitenaufteilung abschalten
 Seitenaufteilung abschalten