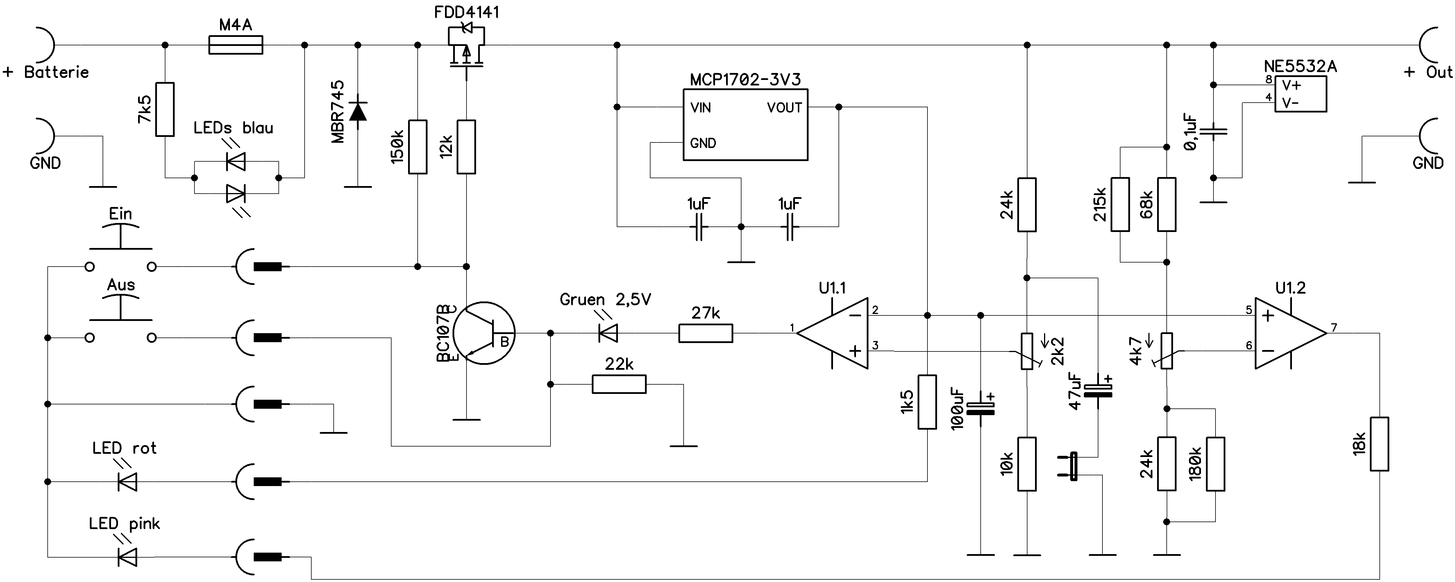
Hallo, wegen einer Uni-Arbeit darf ich eine Platine entwickeln, um einen BLDC Motor mit Back-EMF zu regeln. Die gesamte Platine wird mit 3S LiPo-Akku versorgt. Dementsprechend muss auch ein Tiefenentladungsschutz vorhanden sein. Anhand von https://wwwpub.zih.tu-dresden.de/~s5514549/projects/lipo_safe/proj_liposafe.html habe ich die oben gezeigte Schaltung kopiert und ein paar Änderungen vorgenommen. Durch SW1 wird Q8 durchgeschalten. Dadurch wird der Rest der Schaltung mit Spannung versorgt und OPV U4.1 übernimmt die Ansteuerung von Q8. Durch SW2 wird das Gate von Q8 auf Masse gezogen und die Spannungsversorgung wird abgeschaltet. U4.1 erhält die 5V Referenzspannung von dem Festspannungsregler U2. Die Messspannung wird durch den Spannungsteiler R2 und R3 bereitgestellt. Sie ist maximal 5,2V... 11,1V von LiPo - 0,7V Diode = 10,4V 10,4V / 2 = 5,2V Die Zellen der LiPos dürfen jeweils 3,3V nicht unterschreiten. Daraus folgt, dass die LiPo-Spannung minimal 9,9V betragen darf. 9,9V -0,7 V = 9,2V 9,2V /2 = 4,6V Somit beträgt die minimale Messspannung 4,6V. Wenn aufgrund der Belastung die Messspannung am OPV von 5,2V sinkt und 5V passiert, sollte der OPV seinen Ausgang auf Masse ziehen. Als folge sperrt Q8. -Wird diese Schaltung entsprechend meiner Vorstellung funktionieren oder gibt es irgendwelche Effekte, die ich nicht berücksichtigt habe? -Ist die Referenzspannung von 5V zu groß, sodass die Schaltung zu früh abschaltet? Sollte ich eher in Richtung 4,6V reduzieren? Motor zieht laut Datenblatt 20A unter Belastung: https://www.derkum-modellbau.com/motoren/e-motoren-fuer-flugmodelle/d-power-al-3530-10-brushless-motor Ich weiß, dass (manche) LiPo Zellen bis 3,1V entladen werden können. Die Vorgabe jedoch lautet minimal 3,3V. Danke im Voraus.
:
Verschoben durch Moderator
Era D. schrieb: > Wird diese Schaltung entsprechend meiner Vorstellung funktionieren oder > gibt es irgendwelche Effekte, die ich nicht berücksichtigt habe? Du hast nicht berücksichtigt, dass man auch mal beide Taster gleichzeitig drücken könnte... > Motor zieht laut Datenblatt 20A unter Belastung Oder kurzzeitig auch mal deutlich mehr. Und du nimmst dann den ältesten verfügbaren P-Kanal-Mosfet mit 200mOhm Rdson? Da fallen bei 20A gute 4V ab... Warum nimmst du nicht wenigstens einen N-Kanal Mosfet? Denn bei einer Vollabschaltung macht es ja nichts aus, ob plus oder minus geschaltet wird. > Die Zellen der LiPos dürfen jeweils 3,3V nicht unterschreiten. Daraus > folgt, dass die LiPo-Spannung minimal 9,9V betragen darf. Du gehst dabei recht naiv davon aus, dass alle Akkus gleich schnell entladen werden. Und wenn du schon mit Nachkommazahlen rechnest, dann solltest du eine taugliche Referenzspannung (wie z.B. TL431) nehmen. Nicht einen 7805, der auch mal 5% Toleranz haben kann. BTW: du solltest den P-Kanal-Mosfet wenigstens richtig herum einbauen. So wie er grade drin ist, leitet er über die (klein eingezeichnete) Bodydiode immer.
:
Bearbeitet durch Moderator
Ohne jetzt einzelne Passagen deines Textes zu zitieren.. - weshalb ein 7805 für die Referenzspannung? Zudem unnötiger Stromfresser in einer Akkuschaltung - weshalb ein 4-fach OPV ala 324? - die Schaltung hat keine Hysterese, sie flattert um den Umschaltepunkt in Höhe der Referenzspannung - beim Mosfet ist D und S vertauscht, der leitet so immer - der Vorwiderstand für die LED kann viel größer ausfallen
:
Bearbeitet durch User
Jörg R. schrieb: > die Schaltung hat keine Hysterese, sie flattert um den > Umschaltepunkt in Höhe der Referenzspannung Ich finde das Verhalten am Abschaltpunkt sowieso interessant. Ich bin nicht so arg sicher, dass der Ausgang des OP hochohmig wird, wenn er sich selber den Saft abdreht. Ich würde da eher vermuten, dass ohne Versorgungsspannung der Ausgang auch gerne gegen 0V tendieren möchte. Und deshalb irgendwelche parasitären Ströme "rückwärts" in den OP fließen und so den Mosfet "irgendwie mehr oder weniger" einschalten.
:
Bearbeitet durch Moderator
Lothar M. schrieb: > Jörg R. schrieb: >> die Schaltung hat keine Hysterese, sie flattert um den >> Umschaltepunkt in Höhe der Referenzspannung > Ich finde das Verhalten am Abschaltpunkt soweiso interessant. > > Ich bin nicht so arg sicher, dass der Ausgang des OP hochohmig wird, > wenn er sich selber den Saft abdreht. > Ich wprde eher vermuten, dass der Ausgang auch gerne gegen 0V tendieren > möchte, und dehshalb irgendwelche parasitären Ströme "rückwärts" in den > OP fließen. Was die komplette Schaltung ab absurdum machen würde. Der TO hat die verlinkte Schaltung als Vorlage benutzt, aber komplett verschlechtert. Die Diode am Eingang macht für mich auch keinen Sinn, ich würde bei Akkus auf mechanischen (Stecker) Verpolschutz setzen. Die Diode ist im „Original“ auch nicht vorhanden. Wenn es eine Prüfungsarbeit etc. ist sollte der TO sowieso mehr Eigeninitiative zeigen, anstatt eine fertige Schaltung quasi nur etwas abzuwandeln..und dann auch noch mit so vielen Fehlern. Die Vorgabe der frühen Abschaltung bei 3,3V/Zelle verstehe ich auch nicht. Aber na gut, darüber zu diskutieren ist müßig.
:
Bearbeitet durch User
Jörg R. schrieb: > weshalb ein 7805 für die Referenzspannung? Zudem unnötiger > Stromfresser in einer Akkuschaltung Sowas ähnliches habe ich letztes Jahr gebaut, da in Menge vorhanden, mit einen NE5532. Die Stromaufnahme ist in Relation zur Last zweitrangig. Als Referenz habe ich einen LDO verbaut und Ärger gefangen, dass die Referenzspannung anstieg - da kommt Strom aus dem OP-Eingang, den der LDO nicht aufnimmt. Bei mir ist die rote LED auf der 3V3 deshalb zwingend, die schluckt die paar µA weg. Eine Hysterese brauche ich nicht, wenn aus, bleibt es aus. (Die rechte Stufe U1.2 als Warnlampe kurz vor Aus könnte flattern.) Lothar M. schrieb: > Ich bin nicht so arg sicher, dass der Ausgang des OP hochohmig wird, > wenn er sich selber den Saft abdreht. Das umgeht man mit der klassischen Schaltung, den P-FET über einen NPN anzusteuern. Ich musste noch eine LED vor die Basis packen, weil mein OP-Ausgang nicht auf Null kommt, kann der LM324 das besser? Jörg R. schrieb: > Der TO hat die verlinkte Schaltung als Vorlage benutzt, aber komplett > verschlechtert. So muß das seit Internet! Die "Alten" hätten irgendwas gelötet, gemerkt dass es nicht spielt und dann stundenlang dran herumgemessen. Irgendwann lief es dann und man hat sich selbst erarbeitet, warum zuvor nicht. Jörg R. schrieb: > Die Vorgabe der frühen Abschaltung bei 3,3V/Zelle verstehe ich auch > nicht. Für angedachte 20 Ampere Last total idiotisch, für mein Nachtlicht mit 100µA durchaus passend.
Era D. schrieb: > wegen einer Uni-Arbeit Wann soll die gewesen sein, 1980 Steinalte Bauteile in steinalter Schaltung. Die erste Frage wäre: kennt dein BLDC Controller (den du ja selber baust) keinen stromsparenden disabled Zustand ? Er muss noch nur die 3 Halbbrücken abschalten und braucht dann nr noch den Strom der Ansteuerschaltung, die vermutlich aus Gate-Treibern und einem uC besteht. Die Gate-Teiber hängen direkt am Akku und können wohl disabled werden, der uC hängt an einem Spannungsregler so dass im sleep relevant ist wie viel Eigenstromverbrauch der Spannungsregler hat, es gibt viele Modelle mit unter 1uA. Wenn nämlich deine Schaltung so einen sleep-Zustand kennt, muss man den bloss aktivieren. Dazu könnte man an eine Steuerleitung 'disable' denken die von deinem Spannungsvergleicher gesteuert wird, aber ein uC kann doch wohl die Spannung auch messen, selbst vergleichen und sich selbst in sleep schicken. Dann entfällt seine Schaltung ERSATZLOS (gut, Verpolschutz hat man dann nicht, aber die Diode frisst mir zu viel Leistung, die wurde ich auch weglassen und stattdessen einen verpolsicheten Stecker an den Akku machen. Ok, ein Spannungsteiler damit der uC die Akkuspannung messen kann, und der muss abschaltbar sein, also ein PMOSFET oben dran. Aber das kann auch eine Halbbrücke übernehmen. Dort misst man gerne sowieso die Motorspannung und wenn beide anderen aus sind misdt man die Akkuspannung. Also doch kein Bauteil extra.
:
Bearbeitet durch User
Michael B. schrieb: > aber ein uC kann doch wohl die Spannung auch messen, selbst vergleichen > und sich selbst in sleep schicken. Alles richtig, so lange dieser sich nicht aufhaengt.
Wenn das ein 3S-Lipo ist, hat der nicht bereits ein BMS integriert?
Vielen Dank für das schnelle Feedback. Diese Community antwortet auch dann, wenn man Mittwochs 23 Uhr eine Frage stellt :) Da die Schaltung bei einem Test keine Ergebnisse erzielt hat, habe ich mal selber nachgedacht und mir was zusammengesteckt. Die neue Schaltung schaltet zwar nicht alles ab (OPV und Spannungsregler) und hat somit einen Leerlaufstrom von etwa 3mA (gemessen), aber sie schaltet. Ich habe den PChannel Mosfet gegen NChannel getauscht, sodass der Drain-Source Spannungsabfall nur noch 0,16V beträgt. Außerdem wird nun die Masse geschalten. Gibt nun auch eine Hysterese von etwa 0,4V. Für die Referenzspannung wurde ein anderer Spannungsregler verwendet, um den Strombedarf zu reduzieren. Diese Schaltung muss auch nicht manuell ein- und ausgeschalten werden. Wenn LED2 erlischt, einfach den Akku abziehen. Sicher kann man noch vieles verbessern. Zum Beispiel einen Treiber-IC verwenden oder andere Bauteile, um den Strombedarf weiter zu reduzieren. Aber sie funktioniert und mehr brauch es erstmal nicht. Lothar M. schrieb: > wie z.B. TL431 Da wir die Schaltung auch zusammenlöten müssen, nehme ich die Bauteile, die schon vorhanden sind. TL431 ist Luxus, den es hier nicht gibt Jörg R. schrieb: > weshalb ein 4-fach OPV ala 324? Restlichen OPVs werden für die BackEMF verwendet. Lothar M. schrieb: > "irgendwie mehr oder weniger" einschalten. Stimmt. Das Gate wurde in der alten Schaltung mehr oder weniger mit 3V vom OPV angesteuert. Jörg R. schrieb: > auf mechanischen (Stecker) Verpolschutz setzen. Ich kenne den Akku und die Stecker nicht. Daher wird der Verpolungsschutz sicherhaltshalber auf die Platine gebracht. Im Nachinein wirds sonst schwierig Michael B. schrieb: > kennt dein BLDC Controller (den du ja selber > baust) keinen stromsparenden disabled Zustand ? Nein, gibt nur an und PWMs erzeugen oder komplett aus.
Era D. schrieb: TL431 ist Luxus, den es hier nicht gibt Gegen Portoserstattung könnte ich Deiner notleidenden Uni ein paar Exemplare zu schicken.
Wie wäre es damit: https://www.analog.com/en/resources/technical-articles/battery-protection-circuit.html
Diskret, wenn es nicht besonders genau sein muss, gäbe es die angehängte Schaltung. Der Mosfet befindet sich in einer Selbsthalteschaltung. Wenn die Schaltung abgeschaltet haben sollte, dann muss entweder zum wieder Anschalten der Taster gedrückt werden, oder am Ausgang eine Spannungsquelle kurz angelegt werden (Aktivierung durch Laden).
Übrigens, wenn Du die IC-Versorgung über eine Schottky-Diode plus Elko ausreichend bufferst und am OP-Eingang die Referenzspannung auch mit einem Elko ausreichend stützt, dann kannst Du diesen Schaltungsteil auch komplett hinter den Mosfet legen und somit wird diese im abgeschalteten Zustand sehr sparsam (Es fließen nur noch Leckströme). Am Ausgang muss eine Spannungsquelle kurz angelegt werden (Aktivierung durch Laden) um den Mosfet wieder einzuschalten.
Anbei noch eine Nachbesserung der Schaltung. Für 3 Zellen in Reihe, würde das wie auf dem Bild aussehen. Es fehlen noch die Bypassdioden am Ausgang, wenn eine Stufe sperren sollte. Ein Manko der Schaltung wäre zum Beispiel, dass die Mosfets mit sehr niedriger Ugsth in der Regel nur für schnelles Schalten geeignet sind und hier der Vorgang zu langsam durch den linearen Bereich wandernd den Schaltzustand ändert.
:
Bearbeitet durch User
Wenn Du die IC-Versorgung auf die Ausgangsseite bei Deiner Schaltung legst, gibt es aber noch etwas zu beachten beim IC (Operationsverstärker, Komparator). Du müßtest beim Spannung herunterfahren auf Null prüfen, ob das IC nicht bei Unterschreiten der Mindestversorgungsspannung den Ausgang kurzzeitig auf High-Level geht. Auf so etwas war ich mal gestoßen und ein Verstärker gab an dieser Stelle immer ein lautes Plopp über den Lautsprecher aus.
:
Bearbeitet durch User
Era D. schrieb: > Aber sie funktioniert und mehr brauch es erstmal nicht Uff, das ist der Stand in deutschen Unis. Warum steht da nicht Kindergarten dran ? Era D. schrieb: > Für die Referenzspannung wurde ein anderer Spannungsregler verwendet, um > den Strombedarf zu reduzieren Schau doch einfach ins Datenblatt statt rumzuraten. Ein 78L05 braucht NICHT weniger Strom als ein 7805. Zudem braucht er eine MINDESTLAST damit nicht mehr Spannung rauskommt als draufsteht. Du hast keine. Man sollte noch erwähnen, dass ein BC547 bei 0.6V UBE durchaus etwas durchschalten kann und ein LM324 nicht unbedingt unter 0.6V runtergeht wenn Strom (100uA über die 47k) nach Masse abgeleitet werden muss. Deine Schaltung ist also unzureichend dimensioniert und funktioniert nur an sonnigen Montagen. Era D. schrieb: > Michael B. schrieb: >> kennt dein BLDC Controller (den du ja selber >> baust) keinen stromsparenden disabled Zustand ? > > Nein, gibt nur an und PWMs erzeugen oder komplett aus. Du baust den BLDC Controller doch selber und kannst selber festlegen eas er kann und wie er sich verhalt. 'Komplett aus' dürfte aber reichen um ihn bei Unterspannung auszuschalten, so dass deine Schaltung entfallen kann. Über die angesprochene Rückspeisung hast du dir offenbar auch keine Gedanken gemacht.
:
Bearbeitet durch User
Bitte melde dich an um einen Beitrag zu schreiben. Anmeldung ist kostenlos und dauert nur eine Minute.
Bestehender Account
Schon ein Account bei Google/GoogleMail? Keine Anmeldung erforderlich!
Mit Google-Account einloggen
Mit Google-Account einloggen
Noch kein Account? Hier anmelden.






