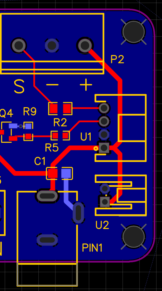
Hallo Ich benutze diesen Durchlusssensor: https://flowmeters.co.uk/wp-content/uploads/pdfs/tech-data/data-sheet-beverage-meter-08-24.pdf Ich habe den relevanten Teil der Platine beigefügt. Der Sensor ist an P2 angeschlossen. Zusätzlich habe ich ein 10k Pull-Up von S nach +24V hinzugefügt. Ich messe an S. Ich verstehe nicht woher diese Schwingungen kommen (siehe Bilder)? LG
:
Verschoben durch Moderator
Wie wäre es mit der Schaltung? Wäre für Elektroniker wichtiger als ein Teil von Deinem Print und ein Blockschaltbild des Sensors!
:
Bearbeitet durch User
Hast du überhaupt einen Tastkopf benutzt, und falls ja, wie erfolgt die Masseverbindung? Vermutlich liegt da der Hase im Pfeffer.
Simon E. schrieb: > Ich verstehe nicht woher diese Schwingungen > kommen... Auch in einem hydraulischen System kann es selbstverständlich zu Schwingungen kommen.
Ralf X. schrieb: > Auch in einem hydraulischen System kann es selbstverständlich zu > Schwingungen kommen. In einer Schaltung?
Ralf X. schrieb: > Auch in einem hydraulischen System kann es selbstverständlich zu > Schwingungen kommen. Aber eher nicht mit 2 MHz... dürfte durch einen OPV verursacht sein, der aus der Sättigung bei GND rausgeht.
:
Bearbeitet durch User
Ein vereinfachtes Blockschaltbild findest du im Datenblatt des Sensors. Mehr habe ich auch nicht. Die Schaltung ist nicht sehr spannend aber hier bitte:
Die Masse ist an dem Ground der Platine angeschlossen über pin 2 des Screw Terminals.
Simon E. schrieb: > Ein vereinfachtes Blockschaltbild findest du im Datenblatt des Sensors. > Mehr habe ich auch nicht. Mindestens solltest du einen Schaltplan zu deiner Platine haben.
Rainer W. schrieb: > Simon E. schrieb: >> Ein vereinfachtes Blockschaltbild findest du im Datenblatt des Sensors. >> Mehr habe ich auch nicht. > > Mindestens solltest du einen Schaltplan zu deiner Platine haben. siehe oben
Simon E. schrieb: > Die Masse ist an dem Ground der Platine angeschlossen über pin 2 des > Screw Terminals. Also mit fliegenden Leitungen ohne einen Tastkopf zu benutzen? Dann brauchst du dich über solche Schirmbilder nicht zu wundern. Die steile abfallende Flanke am Ausgang stösst mit ihren Oberwellengehalt die Schwingung an. Der zugehörige Resonanzkreis besteht wahrscheinlich aus der Eingangskapazität des Scope und der Induktivität der Leitung. Mach doch mal bitte ein Foto von deinem gesamten Versuchsaufbau. P.S.: Was bezeichnest du als "Screw Terminals"?
Simon E. schrieb: >> Mindestens solltest du einen Schaltplan zu deiner Platine haben. > > siehe oben Spinnst Du? Auf Deinem Layout sind ganz andere Dinge zu sehen!
Bitte melde dich an um einen Beitrag zu schreiben. Anmeldung ist kostenlos und dauert nur eine Minute.
Bestehender Account
Schon ein Account bei Google/GoogleMail? Keine Anmeldung erforderlich!
Mit Google-Account einloggen
Mit Google-Account einloggen
Noch kein Account? Hier anmelden.



