Geschätztees Forum, mal etwas Nostalgie, ein kleines Beispiel einer einfachen elektronischen Sicherung. Wird der Strom zu groß, dann schaltet diese Schaltung einfach ab. Der Reset-Taster oder das abschalten der Versorgungsspannung schaltet die "Sicherung" wieder ein. Bernhard
Bernhard S. schrieb: > Geschätztees Forum, > > mal etwas Nostalgie, ein kleines Beispiel einer einfachen elektronischen > Sicherung. > > Wird der Strom zu groß, dann schaltet diese Schaltung einfach ab. > > Der Reset-Taster oder das abschalten der Versorgungsspannung > > schaltet die "Sicherung" wieder ein. Und dann? Oder wars das, was Du uns sagen wolltest? Oder sollen wir jetzt auch kleine Schaltungen zurückschicken, so als Winke, winke..?
Interessante Nostalgieschaltung! In diesen Jahren war das sicher eine Errungenschaft! Man sollte nicht abwertend darüber urteilen, was vor -zig Jahren ein Highlight war auf dem Elektroniksektor...
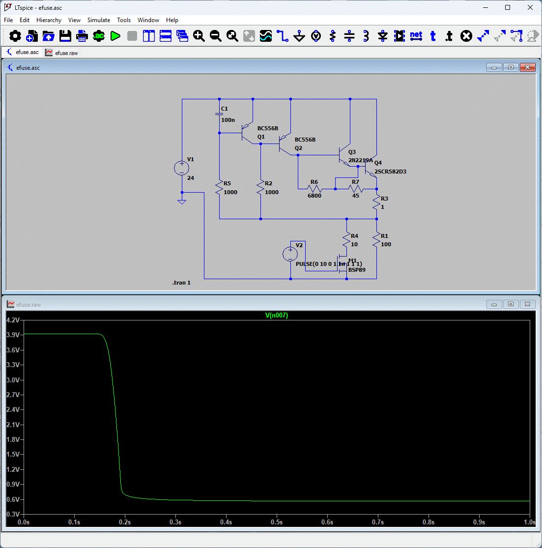
Bernhard S. schrieb: > mal etwas Nostalgie, ein kleines Beispiel einer einfachen elektronischen > Sicherung. Die Schaltung funktioniert nicht. Liefert bei 24V rein nur 3.9V raus Hier viele: https://sound-au.com/articles/e-fuses.htm ohne Nostalgie. Im Photo eine andere
:
Bearbeitet durch User
Michael B. schrieb: > Die Schaltung funktioniert nicht. Die Sättigungsspannung des Darlington ist so hoch, dass der untere Transistor schon im Normalfalle geöffnet wird. Man müsste parallel zum Kondensator einen Widerstand schalten, der mit dem unteren 1k einen Spannungsteiler bildet, über welchen man die Ansprechschwelle einstellen kann. Unterhalb der Ansprechschwelle sollte er untere Transistor nicht öffnen. Das ist natürlich von der (temperaturabhängigen) Ube abhängig. Edit meint, dass da zwei falsche Buchstaben drin waren.
:
Bearbeitet durch User
Für Fans des 555 eine Schaltung, die sogar funktioniert: Steigt der Strom über die Schwelle von T2, geht T3 in Konstantstrom. Ist C1 entladen, schaltet der 555 ab. Das Verhältnis R1/R2 bestimmt die Erholzeit, bis er wieder einschaltet und erneut auf Überstrom prüft (Hiccup mode). Praktisch wählt man das Verhältnis so, daß T3 keinen Kühlkörper braucht. Die Auslösezeit legt man über den SOAR Bereich von T3 fest.
Ich wollte meine Arbeit auch eben kurz teilen. Bedarf für diese elektronische Sicherung habe ich im Ladegerät der Smart-Watch meiner Frau gefunden. Die Uhr lädt auf einem Ständer, jedoch wenn man unachtsam ist, kann sie hinunterrutschen und das Armband liegt dann auf den Ladekontakten. Dies hat zuletzt zu einem Kurzschluss geführt, der das Plastik eingeschmolzen hat. Damit dies bei der neuen Ladestation nicht mehr passiert wird der Strom in dieser Schaltung auf ca. 700mA begrenzt. Darüber löst die Sicherung aus und setzt sich erst dann selbstständig zurück, wenn nichts mehr an den Kontakten ist. Da die Uhr nur mit 400mA - 450mA lädt sollte das ganz gut klappen. PS: Die Bauteile sind einfach, was ich so rum liegen hatte und nicht speziell für die Funktion ausgewählt. Insbesondere der FET ist mehr Fundstück als Ausgesucht. Gesucht hätte ich eher einen mit möglichst niedriger Threshold-Spannung. #YouGetWhatYouPayFor ;)
:
Bearbeitet durch User
Bernhard S. schrieb: > mal etwas Nostalgie, ein kleines Beispiel einer einfachen elektronischen > Sicherung. Bei dem BDW83 sind alle 3 Anschlüsse mit dem Gehäuse verbunden. Das kann also nicht funktionieren! Warum gibt es in sovielen Schaltplänen Probleme mit den Verbindungspunkten? Sitzen an falscher Stelle oder werden einfach weggelassen...
Das fällt in die immer größer werdende Kategorie sich keine Gedanken mehr um Details zu machen... ist faktisch überall zu beobachten...querbeet, egal bei was.
Bitte melde dich an um einen Beitrag zu schreiben. Anmeldung ist kostenlos und dauert nur eine Minute.
Bestehender Account
Schon ein Account bei Google/GoogleMail? Keine Anmeldung erforderlich!
Mit Google-Account einloggen
Mit Google-Account einloggen
Noch kein Account? Hier anmelden.




